Contracts
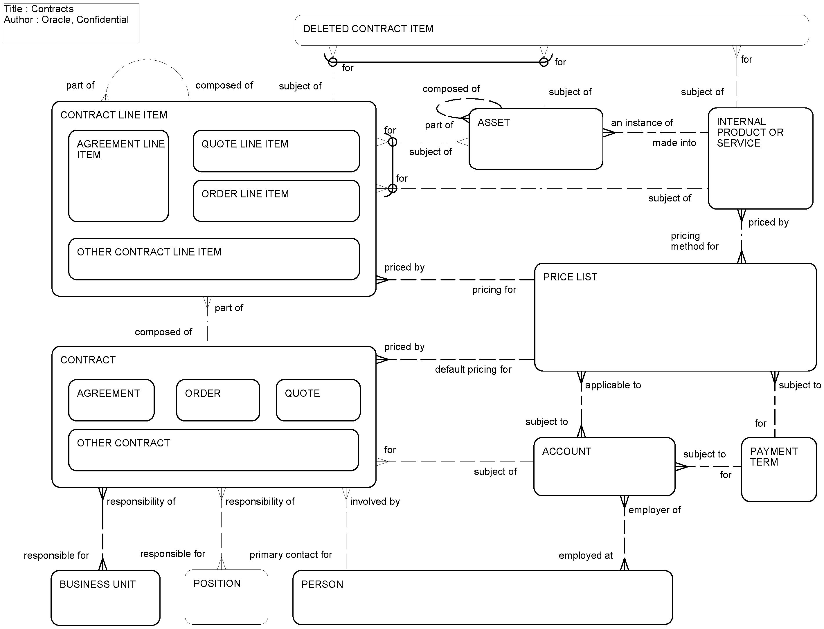
This ERD (see the following figure) illustrates the significant entities related to general business contracts (quotes, orders, agreements, and others). A contract is an agreement between two parties, usually to deliver goods or services in exchange for payment. For example, a quote is an agreement between a company and a customer to guarantee a price for a particular set of items if acted on within a specified time frame. The customer is usually an account, but can be a person. The party on the other side of the contract is an internal or partner organization (or business unit). A contract is composed of contract line items that specify the internal products, services, or assets to be covered under the terms of the contract.
The following table lists the entities in this ERD and their corresponding tables.
| Entity | Table |
|---|---|
|
Account |
S_ORG_EXT, S_PARTY |
|
Asset |
S_ASSET |
|
Business Unit |
S_BU, S_ORG_EXT, S_PARTY |
|
Contract |
S_DOC_AGREE, S_DOC_QUOTE, S_ORDER |
|
Contract Line Item |
S_AGREE_ITEM, S_QUOTE_ITEM, S_ORDER_ITEM |
|
Deleted Contract Item |
S_ORDER_ITM_DEL, S_QUOTE_ITM_DEL, S_ASSET_DEL |
|
Internal Product or Service |
S_PROD_INT |
|
Payment Term |
S_PAYMENT_TERM |
|
Person |
S_CONTACT, S_PARTY |
|
Position |
S_POSTN, S_PARTY |
|
Price List |
S_PRI_LST |