Event Tax Administration
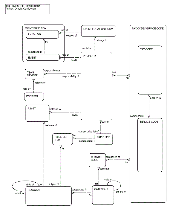
This ERD (see the following figure) illustrates how the Siebel Hospitality application supports tax and service charge calculation for invoices. An event is hosted at a property such as a hotel or convention center. Event functions and associated subfunctions are conducted in rooms at the property. A team of events managers and operations staff at the property work together to plan and execute the event. The event functions use assets that are specific instances of products at each property. Each product is associated with a category and subcategory. Both categories and subcategories are associated with charge codes. Each charge code is composed of taxes and service charges, which might be taxable. The taxes and service charges linked with the charge code apply to the product.

The following table lists the entities in this ERD and their corresponding tables.
| Entity | Table |
|---|---|
|
Asset |
S_ASSET |
|
Category |
S_CTLG_CAT |
|
Charge Code |
S_EVT_CHRG_LST |
|
Event/Function |
S_SRC |
|
Event Location Room |
S_EVTLOC_ROOM |
|
Position |
S_POSTN |
|
Price List |
S_PRI_LST |
|
Price List Item |
S_PRI_LST_ITM |
|
Product |
S_PROD_INT |
|
Property |
S_ORG_EXT, S_PARTY |
|
Tax Code/Service Code |
S_PRI_LST |
|
Team Member |
S_USER, S_PARTY |