Financial Account
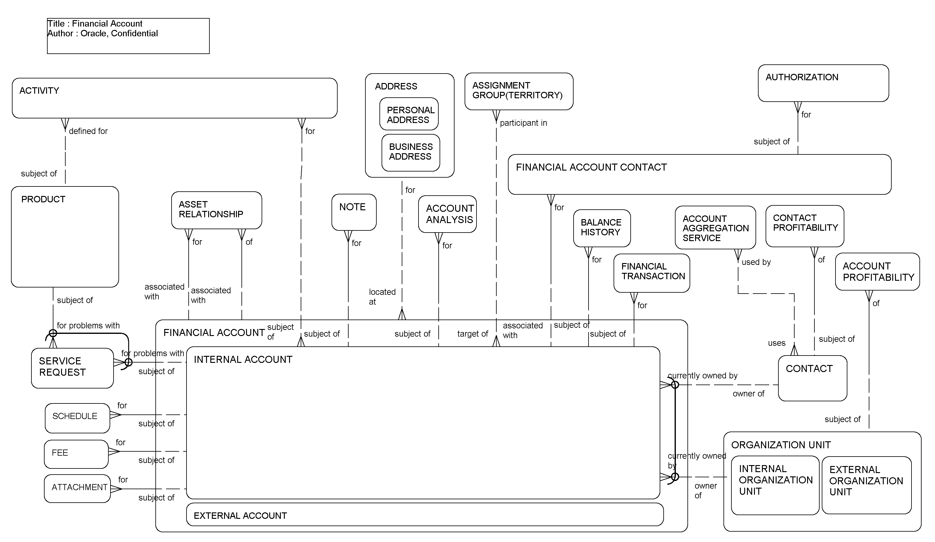
This ERD (see the following figure) illustrates how Siebel Financial Services supports tracking of financial accounts (instances of products or assets). A financial account can be owned by an organization, or a number of contacts. The owners can track the activities, service requests, balance history, and transactions on their accounts, as well as the balance of their external accounts using Siebel Financial Services. The manager can track the profitability of his customers through contact and account profitability.
The following table lists the entities in this ERD and their corresponding tables.
| Entity | Table |
|---|---|
|
Account Aggregation Service |
S_FN_AAG_SVC |
|
Account Analysis |
S_FN_SRVC_TXN |
|
Account Profitability |
S_ORG_PRFTBLTY |
|
Activity |
S_EVT_ACT |
|
Address |
S_ADDR_PER |
|
Asset Relationship |
S_ASSET_REL |
|
Assignment Group |
S_ASGN_GRP |
|
Attachment |
S_ASSET_ATT |
|
Authorization |
S_ASSETCON_AUTH |
|
Balance History |
S_FN_ACCNT_BAL |
|
Contact |
S_CONTACT, S_PARTY |
|
Contact Profitability |
S_CON_PRFTBLTY |
|
Fee |
S_FN_ACCNT_FEE |
|
Financial Account |
S_ASSET |
|
Financial Account Contact |
S_ASSET_CON |
|
Financial Transaction |
S_FN_ACCNT_TXN |
|
Note |
S_NOTE_ASSET |
|
Organization Unit |
S_ORG_EXT, S_PARTY |
|
Product |
S_PROD_INT |
|
Schedule |
S_FN_ACCNT_SCHD |
|
Service Request |
S_SRV_REQ |