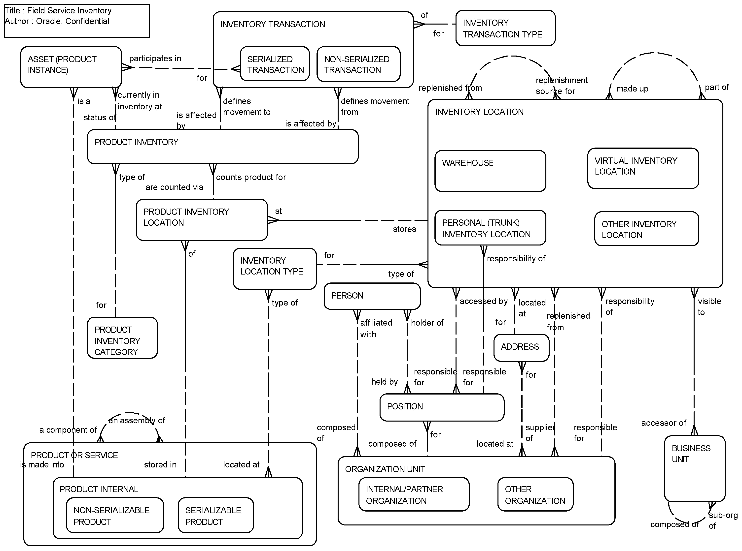
Field Service Inventory

This ERD (see the following figure) illustrates how Siebel Business Applications track field service parts inventory. Parts can be tracked in inventory as serialized assets or as nonserialized quantities of products. An instance of product inventory defines a quantity of product in a given location with a given status and availability. Inventory quantities cannot be modified directly. Instead, they are modified through inventory transactions that reflect each movement of parts between locations, statuses, and availabilities. Inventory locations can be located at a third-party provider, as well as within the internal organization. They can also be related to other inventory locations for the purposes of replenishment or fulfillment.

Field Service Inventory: This image is described in the surrounding text.

The following table lists the entities in this ERD and their corresponding tables.

Entity Table

Address

S_ADDR_ORG (Siebel Cross-Industry Applications) S_ADDR_PER (Siebel Industry Applications)

Asset

S_ASSET

Business Unit

S_BU, S_ORG_EXT, S_PARTY

Inventory Location

S_INVLOC

Inventory Transaction

S_INV_TXN

Organization Unit

S_ORG_EXT, S_PARTY

Party

S_PARTY

Person

S_CONTACT, S_PARTY

Position

S_POSTN, S_PARTY

Product Inventory

S_PROD_INV

Product Inventory Category

S_PROD_INV_CAT

Product Inventory Location

S_PROD_INVLOC

Product or Service

S_PROD_INT