Field Service Scheduler
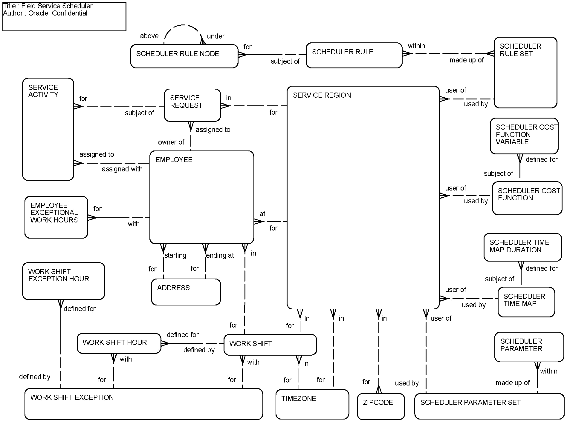
This ERD (see the following figure) illustrates how the Siebel Data Model supports the scheduling of employees to perform service activities within configured service regions. A service region corresponds to one or more ZIP codes or other geographical representation, but can only be associated with a single time zone. The service region defines a number of parameters, time duration maps, cost functions, and rule sets that constrain the scheduling of resources within the region. A given service request or activity is assigned to a service region and then to an employee, based on the employee's working hours and current schedule.
The following table lists the entities in this ERD and their corresponding tables.
| Entity | Table |
|---|---|
|
Address |
S_ADDR_ORG (Siebel Cross-Industry Applications) S_ADDR_PER (Siebel Industry Applications) |
|
Employee |
S_EMP_PER, S_CONTACT, S_PARTY |
|
Employee Exceptional Work Hours |
S_EMP_EXCPT_HRS |
|
Scheduler Cost Function |
S_SCH_CSTFN |
|
Scheduler Cost Function Variable |
S_SCH_CSTFN_VAR |
|
Scheduler Parameter |
S_SCH_PARAM |
|
Scheduler Parameter Set |
S_SCH_PARAM_SET |
|
Scheduler Rule |
S_SCH_RULE |
|
Scheduler Rule Node |
S_SCH_RULENODE |
|
Scheduler Rule Set |
S_SCH_RLST |
|
Scheduler Time Map |
S_SCH_TMMAP |
|
Scheduler Time Map Duration |
S_SCH_TMMAP_DUR |
|
Service Activity |
S_EVT_ACT |
|
Service Region |
S_SRV_REGN |
|
Service Request |
S_SRV_REQ |
|
Timezone |
S_TIMEZONE |
|
Work Shift |
S_SCHED_CAL |
|
Work Shift Exception |
S_EXCPT_CAL |
|
Work Shift Exception Hour |
S_EXCPT_CAL_HRS |
|
Work Shift Hour |
S_SCHED_CAL_HRS |
|
Zipcode |
S_ZIPCODE |