Forecasts
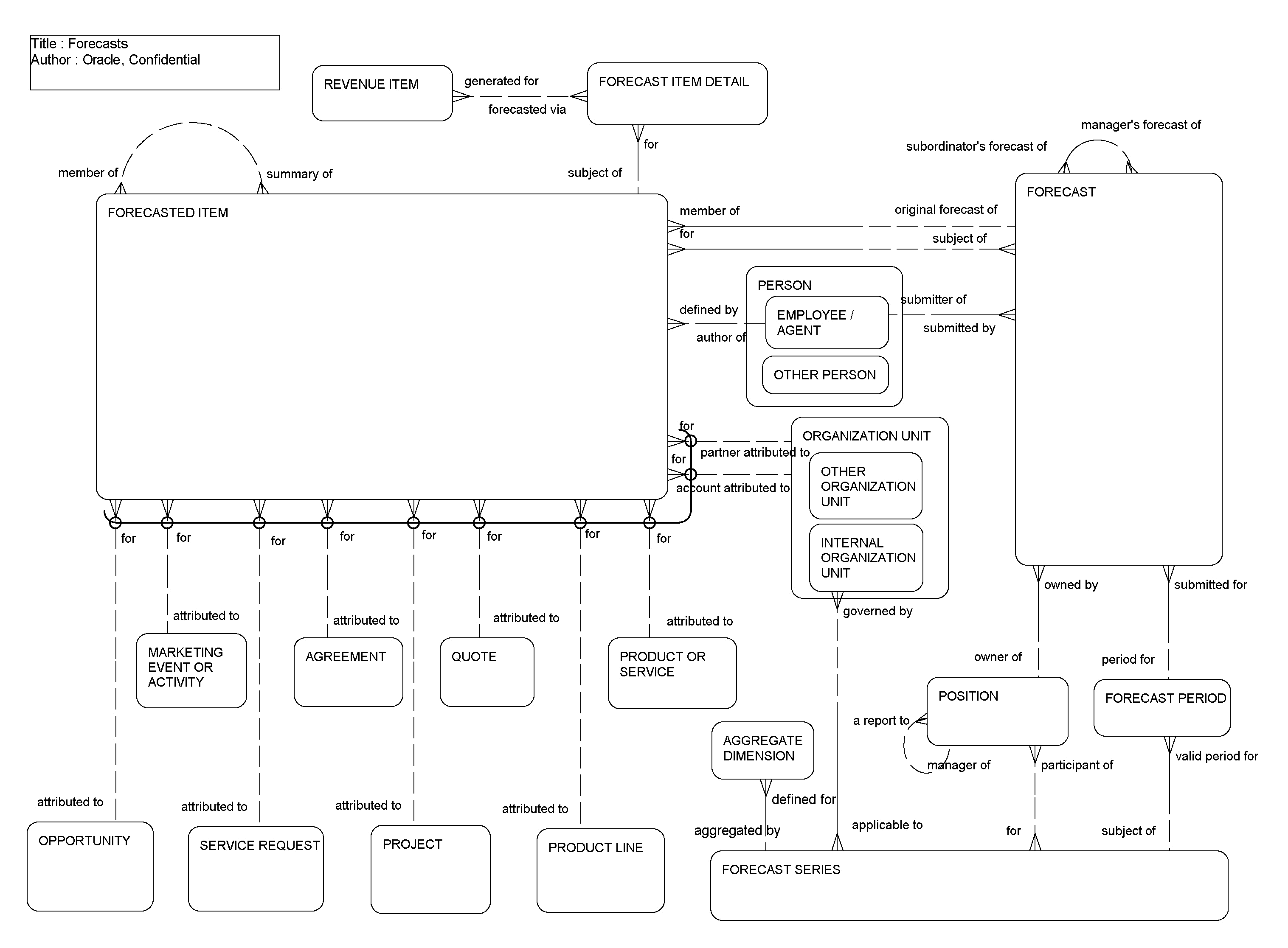
This ERD (see the following figure) illustrates the process of generating forecasts. A forecast series defines a set of forecast periods in which forecasts must be submitted, and describes the appropriate number of periods to forecast into the future for each forecast period. One or more positions are then assigned to submit forecasts under the defined forecast series. When a forecast series is accessible to the public, it means the forecast series can be shared across organizations. Each participant submits a forecast each period that is made up of forecast items. Each forecast item can be attributed to different kinds of business transactions, and can be defined at any of a number of levels based on business rules. These forecast items can be generated based on known revenue items. Forecasts that managers make can contain items from the forecasts of their subordinates.
The following table lists the entities in this ERD and their corresponding tables.
| Entity | Table |
|---|---|
|
Agreement |
S_DOC_AGREE |
|
Forecast |
S_FCST |
|
Forecast Item Detail |
S_FCST_ITEM_DTL |
|
Forecast Period |
S_FCSTSER_DATE |
|
Forecast Series |
S_FCSTSER |
|
Forecasted Item |
S_FCST_ITEM |
|
Marketing Event |
S_SRC |
|
Opportunity |
S_OPTY |
|
Organization Unit |
S_ORG_EXT, S_PARTY |
|
Person |
S_CONTACT, S_PARTY |
|
Position |
S_POSTN, S_PARTY |
|
Product Line |
S_PROD_LN |
|
Product or Service |
S_PROD_INT |
|
Project |
S_PROJ |
|
Quote |
S_DOC_QUOTE |
|
Revenue Item |
S_REVN |
|
Service Request |
S_SRV_REQ |