Shipment
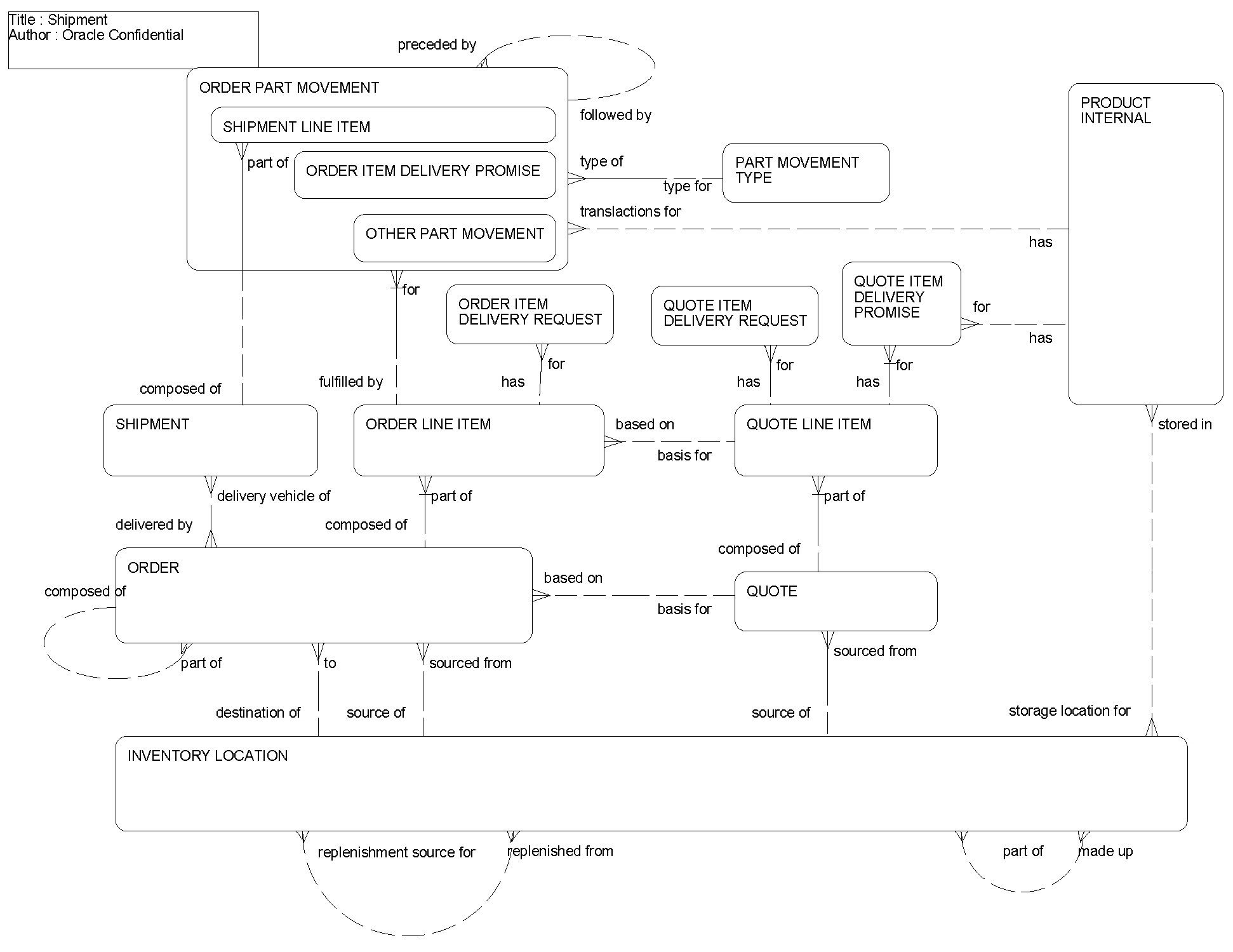
This ERD (see the following figure) illustrates the relationship between orders, quote, products, inventory locations, and shipment related to orders. Delivery requests and delivery promises (date of delivery, delivery quantity) can be associated with order items and quote items.
The following table lists the entities in this ERD and their corresponding tables.
| Entity | Table |
|---|---|
|
Inventory Location |
S_INVLOC |
|
Order |
S_ORDER, S_ORDER_SHIP |
|
Order Item Delivery Request |
S_ORDPART_REQ |
|
Order Line Item |
S_ORDER_ITEM |
|
Order Part Movement |
S_ORDPART_MVMT, S_SHIPMENT_MVMT |
|
Part Movement Type |
S_PARTMVMT_TYPE |
|
Product Internal |
S_PROD_INT |
|
Quote |
S_DOC_QUOTE, S_DOC_ORDER |
|
Quote Item Delivery Promise |
S_QTE_ITM_DLVRQ |
|
Quote Item Delivery Request |
S_QTE_ITM_DLVRQ |
|
Quote Line Item |
S_QUOTE_ITEM |
|
Shipment |
S_SHIPMENT |