Siebel Assistant
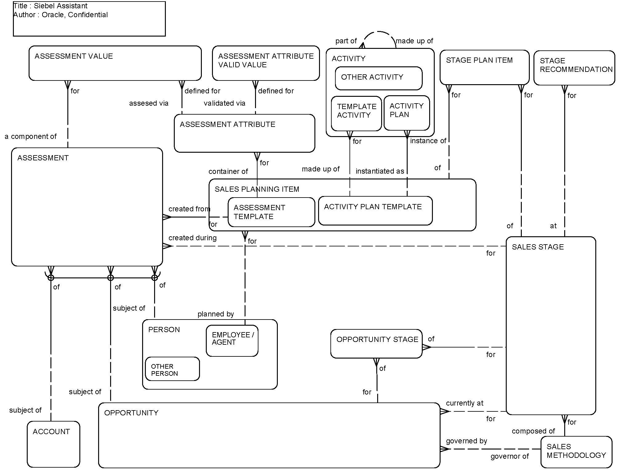
This ERD (see the following figure) illustrates how Siebel Business Applications support the Siebel Assistant functionality. Personal or corporate sales planning items can be defined to serve as template assessments or template activity plans. Both types of sales planning items can be defined as relevant to one or more sales stages within one or more sales methodologies. A template assessment contains one or more attributes, optionally validated by a set of valid values. Actual Assessments are created from a template assessment during a specific sales stage to assess an opportunity, an account, or a contact. A template activity plan is made up of one or more template activities. Actual activity plans are created from a template activity plan during a specific sales stage to prompt the user to plan certain activities copied from the template activities.
The following table lists the entities in this ERD and their corresponding tables.
| Entity | Table |
|---|---|
|
Account |
S_ORG_EXT, S_PARTY |
|
Activity |
S_EVT_ACT |
|
Activity Plan |
S_EVT_ACT |
|
Activity Plan Template |
S_TMPL_PLANITEM |
|
Assessment Template |
S_TMPL_PLANITEM |
|
Assessment |
S_ASSESS |
|
Assessment Attribute |
S_ASSESS_ATTRIB |
|
Assessment Attribute Valid Value |
S_ASSESS_ATTVAL |
|
Assessment Value |
S_ASSESS_VAL |
|
Employee/Agent |
S_EMP_PER, S_CONTACT, S_PARTY |
|
Opportunity |
S_OPTY |
|
Opportunity Stage |
S_OPTY_STG |
|
Person |
S_CONTACT, S_PARTY |
|
Sales Methodology |
S_SALES_METHOD |
|
Sales Stage |
S_STG |
|
Stage Plan Item |
S_STG_PLANITEM |
|
Stage Recommendation |
S_STG_RECOMMEND |
|
Template Activity |
S_EVT_ACT |