Trade Promotions

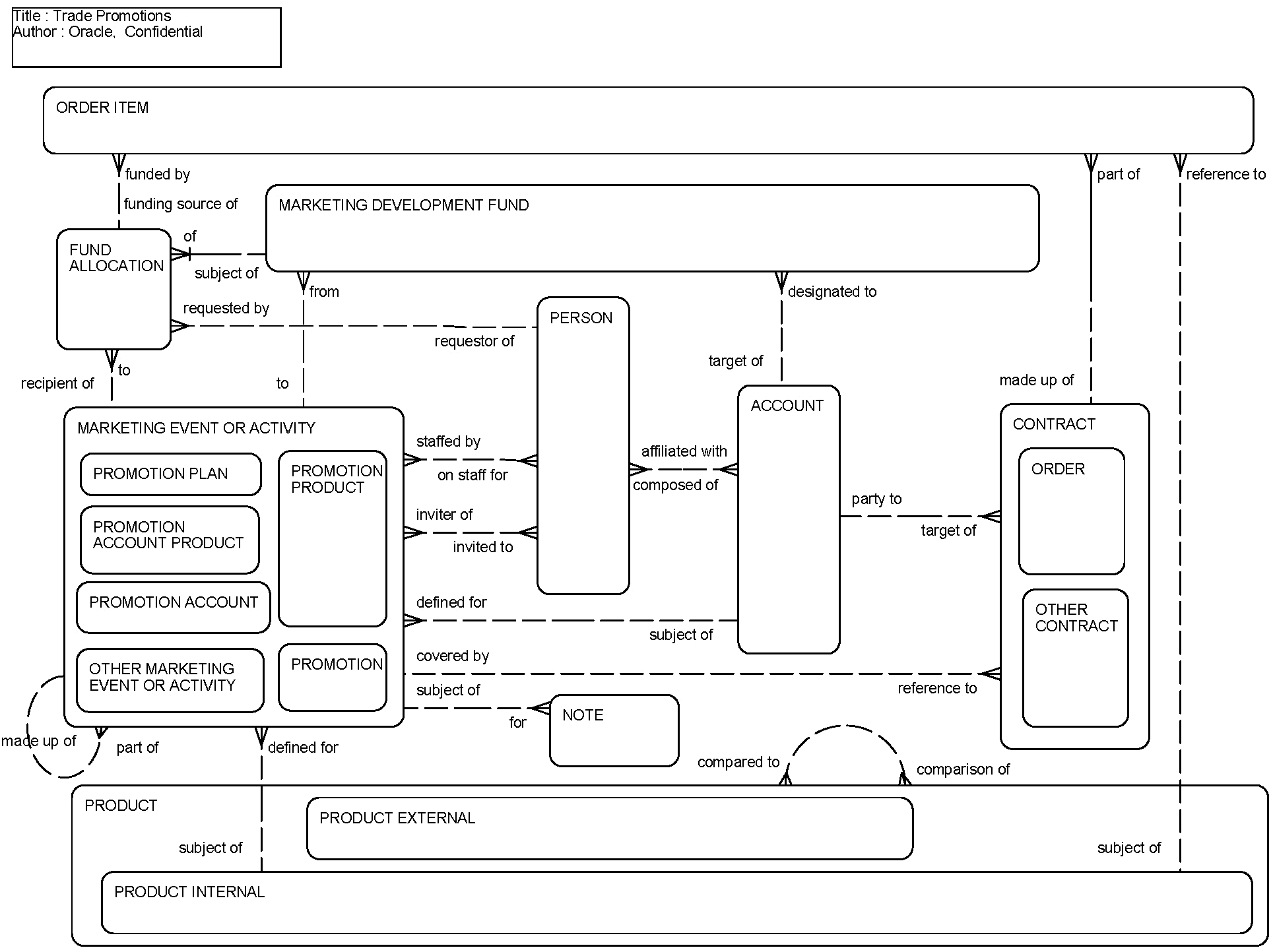
This ERD (see the following figure) illustrates the planning and execution of a consumer goods promotion, including definition of promotion-products, promotion-accounts, and promotion-account-products. Also supported are promotion payments, promotion agreements, and observations of store conditions.

Trade Promotions: This image is described in the surrounding text.

The following table lists the entities in this ERD and their corresponding tables.

Entity Table

Account

S_ORG_EXT, S_PARTY

Contract

S_D0C_AGREE, S_DOC_QUOTE, S_ORDER

Contract Item

S_AGREE_ITEM, S_QUOTE_ITEM, S_ORDER_ITEM

Fund Allocation

S_MDF_ALLOC

Internal Product Presence

S_ORG_PROD

Marketing Development Fund

S_MDF

Marketing Event or Activity

S_SRC, S_SRC_CHNL

Note

S_NOTE_SRC

Order

S_ORDER

Other Contract

S_DOC_AGREE, S_DOC_QUOTE

Person

S_CONTACT, S_PARTY

Product

S_PROD_INT, S_PROD_EXT