Training Curriculum Course

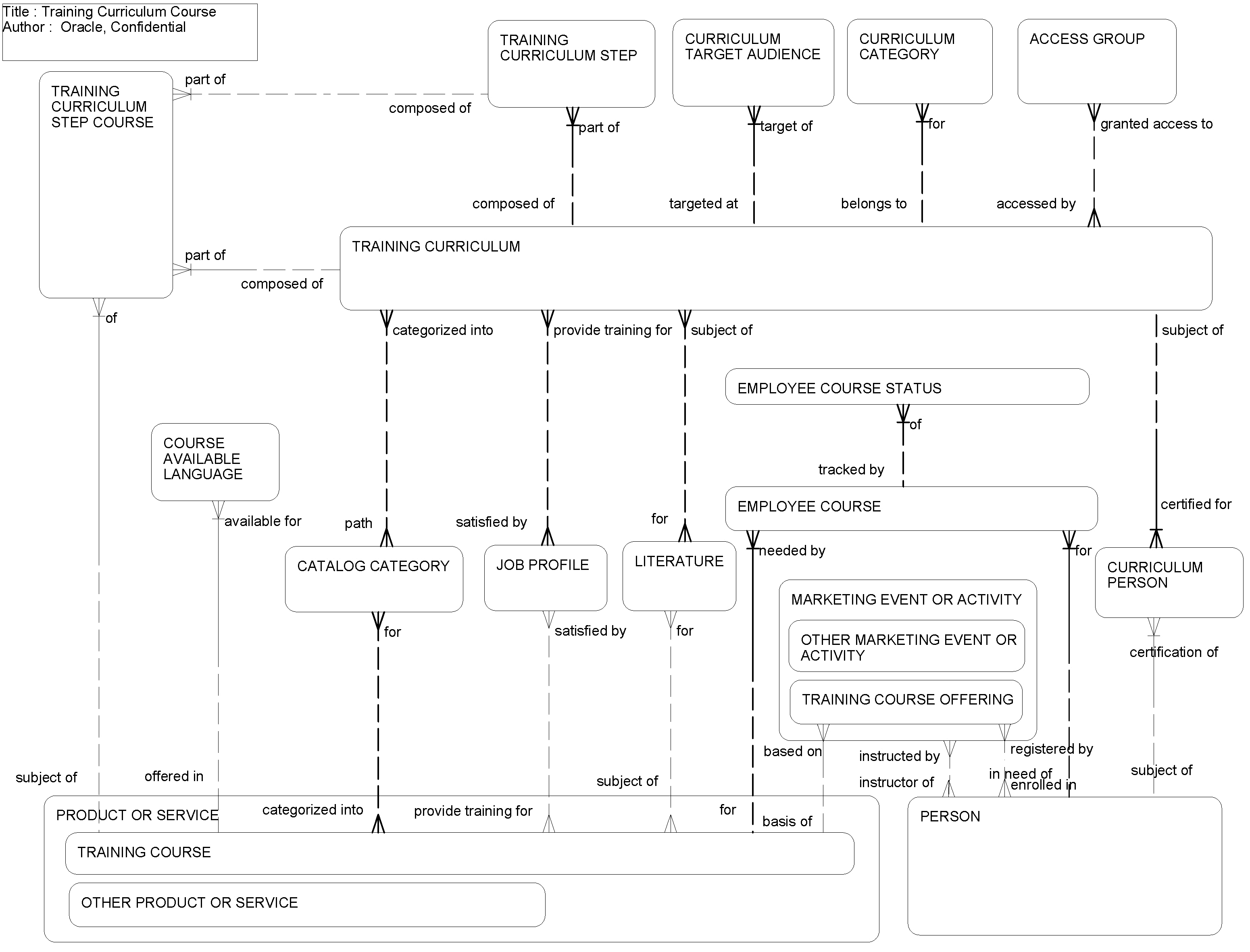
This ERD (see the following figure) illustrates the entities and relationships relevant to the training business function. A training curriculum is made up of one or more training courses, which are offered through one or more course offerings. Both courses and curriculums target one or more audience types and have literature associated with them. A person can be registered for one or more course offerings. Tests can be defined for one or more course offerings, including test questions and possible answers. Tests taken by an Individual contain the answer given by that person to each question and the score achieved by that person for each question.

Training Curriculum Course: This image is described in the surrounding text.

The following table lists the entities in this ERD and their corresponding tables.

Entity Table

Catalog Category

S_CTLG_CAT

Access Group

S_PARTY

Employee Course

S_EMP_CRSE

Employee Course Status

S_EMP_CRSE_STAT