Training Test Engine

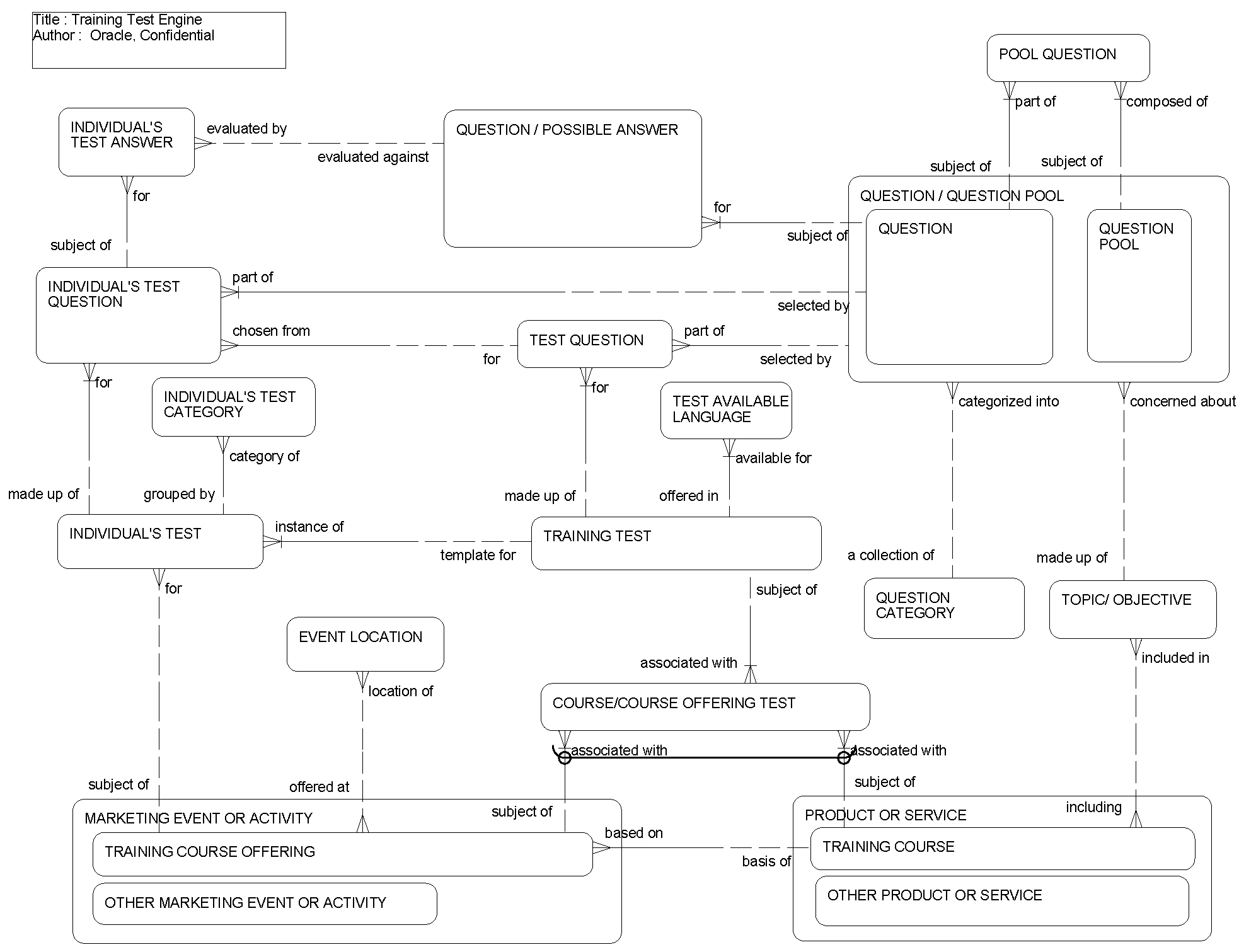
This ERD (see the following figure) illustrates the entities and relationships relevant to the training test engine business function. Tests can be defined for one or more course offerings, or for one or more courses, including test questions and possible answers, and can be available in one or more languages. Each test question can be either determined in advance or pulled from a question pool at run time. Tests taken by an individual contain the exact question presented to the individual, the individual's answer to each question, and the score achieved by that person for each question. It also keeps track of whether the individual has attempted to answer the question.

Training Test Engine: This image is described in the surrounding text.

The following table lists the entities in this ERD and their corresponding tables.

Entity Table

Course/Course Offering Test

S_CRSE_OFFR_TST

Event Location

S_EVTLOC

Individual’s Test

S_CRSE_TSTRUN

Individual’s Test Answer

S_CRSE_TSTRUN_A

Individual’s Test Category

S_TSTRUN_CATSTS

Individual’s Test Question

S_CRSE_TSTRUN_Q

Marketing Event or Activity

S_SRC

Pool Question

S_POOL_QUES

Product or Service

S_PROD_INT

Question/Possible Answer

S_CRSE_TST_ANSR

Question/Question Pool, Question Pool, Question

S_TST_QUES

Question Category

LOV

Test Available Language

S_CRSE_TST_LANG

Test Question

S_CRSE_TST_QUES

Topic/Objective

S_CRSE_TOPIC

Training Course

S_PROD_INT_CRSE, S_PROD_INT

Training Course Offering

S_SRC_EVT, S_SRC

Training Test

S_CRSE_TST