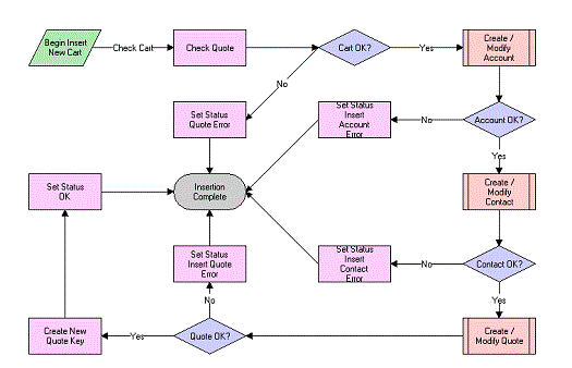
Transfer Cart Inbound Create Cart Process Workflow

The Transfer Cart Inbound Create Cart Process workflow is shown in the following diagram.

Transfer Cart Inbound Create Cart Process Workflow: This image is described in the surrounding text.

As shown in this diagram, the following events happen in this order when this workflow is called:

  • Checks for the quote

  • Inserts the customer account information

  • Inserts the customer contact information

  • Inserts the quote information and links it to the customer information