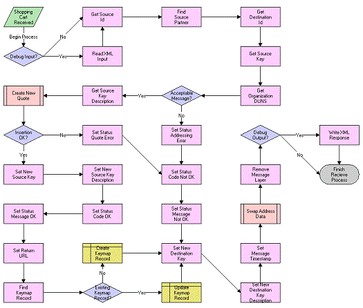
Transfer Cart Inbound Receive Process Workflow

The Transfer Cart Inbound Receive Process workflow is shown in the following diagram.

Transfer Cart Inbound Receive Process Workflow: This image is described in the surrounding text.

As shown in this diagram, the following events happen in this order when this workflow is called:

  • The workflow makes sure that the sender is someone that is authorized to send requests.

  • The workflow checks that the external system's key is present, and that the brand owner is the intended recipient.

  • The workflow gets the key description and runs the Transfer Cart Inbound Create Cart Process.

  • If an error is generated, the workflow reports it to the calling system and finishes the process. No Keymap record is created because the quote might not have been created.

  • If no error is generated (OK status), the workflow does the following:

    • Updates the keys’ statuses in the shopping cart message.

    • Creates the Keymap record.

    • Generates the URL needed to send to the calling system, so it can redirect the user to this system, with this shopping cart.

    • Sets the timestamps and sends the message back to the caller.