Transfer Cart Inbound Create Contact Process Workflow

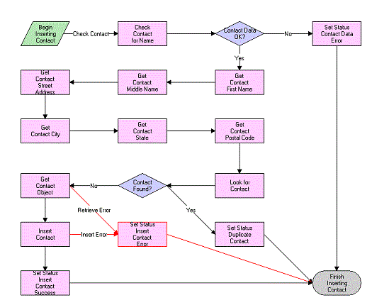
The Transfer Cart Inbound Create Contact Process workflow is shown in the following diagram.

Transfer Cart Inbound Create Contact Process workflow: This image is described in the surrounding text.

As shown in this diagram, the following events happen in this order when this workflow is called:

  • Checks for the presence and viability of data

    • If data is not present, it assumes that the contact is anonymous

    • If the data is not viable, it returns an error

  • Creates a user key for the contact similar to the user key acceptable for most credit card transactions, which is the combination of first name, last name, street address, city, state, and postal code

  • Extracts customer information from the data structure, and then uses the key to query for the contact

    • If a duplicate is found, it is reported

    • If a duplicate is not found, it attempts to insert the contact into the contact table