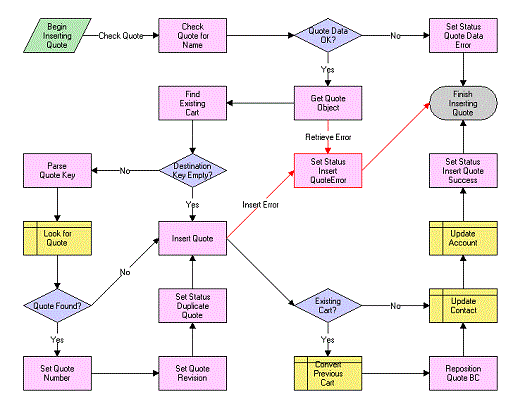
Transfer Cart Inbound Create Quote Process Workflow

The Transfer Cart Inbound Create Quote Process workflow is shown in the following diagram.

Transfer Cart Inbound Create Quote Process Workflow: This image is described in the surrounding text.

As shown in this diagram, the following events happen when this workflow is called:

  • The unique identifier for the quote is the Destination Key. The key is provided by the source system to reference objects on the external system. If this is the first request for a transfer of this cart, the value of the key is empty. Then, the workflow creates the cart and generates a new key for the Quote record.

  • If this cart has been transferred before, then the key contains data that is used to locate the existing cart on the destination system. The workflow updates this cart data.

  • Finally, the quote is attached to the correct Contact and Account Records (the customer data).