Security Privileges for Budgets and Forecasts

Budget and forecast security is determined by a combination of project role, security roles (job and duty roles) and privileges, and workflow setup.

The following sections describe the privileges required to perform various steps in the budget creation, submission, and approval process. They also describe the impact of using workflow to manage status changes.

Note:

The privileges and workflow setup for forecasting mirrors that for budgeting.

Creating and Submitting a Budget Version

The following table describes the access required to create and submit a budget version.

Step

Action

Privilege

1

Access budget versions for a project

Manage Project Budget

2

Create a budget version

Create Project Budget

Note:

The privilege required for editing budget versions in Excel is Manage Project Budget Excel Integration.

3

Submit working version

Manage Project Budget Working Version

4

Create baseline directly

Create Baseline Version Data

Note:

Project managers may select to create a baseline directly instead of submitting a version for approval first.

As a project application administrator, you can configure the financial plan approval rules to support integration with other Oracle cloud services. For example, you can add workflow rules to validate that the total budget amount doesn't exceed that of the strategic budget imported from the Enterprise Planning and Budgeting Cloud Service. The application auto-rejects the budget version if its total amount exceeds that of the Enterprise Planning and Budgeting Cloud Service (EPBCS) budget version with current baseline status.

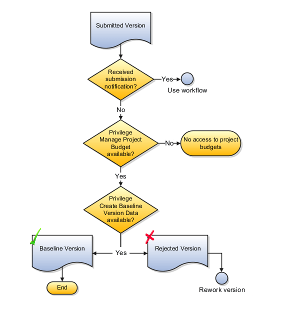
This following figure describes the steps for creating and submitting a budget version for creation of a baseline.
Figure showing the steps for creating a budget version for creating a baseline version.

Creating a Baseline for a Budget Version

The following table describes the access required to create a baseline for a budget version or reject it.

Step

Action

Privilege

1

If using workflow, receive notification of budget submission

NA (Approver e-mail ID is entered manually by users)

2

Access budget versions for a project

Manage Project Budget

3

Create baseline or reject budget

Create Baseline Version Data

This following figure describes the steps for creating a baseline for a budget version.
Figure showing the steps for creating a project budget version.

Reworking a Rejected Budget Version

The following table describes the access required to required to rework a rejected version (set it back to Working status) or delete it, if it's no longer required.

Step

Action

Privilege

1

Access budget versions for a project

Manage Project Budget

2

Rework working version

Manage Project Budget Working Version

3

Delete working version

Manage Project Budget Working Version

The following figure describes the steps for reworking a rejected budget version.
Figure showing the steps for reworking a rejected project budget version.