9.2.10 Apache Kafka
The Kafka Handler is designed to stream change data from an Oracle GoldenGate trail to a Kafka topic.
This chapter describes how to use the Kafka Handler.
- Overview
- Apache Kafka Connect Handler
The Kafka Connect Handler is an extension of the standard Kafka messaging functionality. - Apache Kafka REST Proxy
The Kafka REST Proxy Handler to stream messages to the Kafka REST Proxy distributed by Confluent.
Parent topic: Target
9.2.10.1 Overview
The Oracle GoldenGate for Distributed Applications and Analytics (GG for DAA) Kafka Handler streams change capture data from an Oracle GoldenGate trail to a Kafka topic. Additionally, the Kafka Handler provides functionality to publish messages to a separate schema topic. Schema publication for Avro and JSON is supported.
Apache Kafka is an open source, distributed, partitioned, and replicated messaging service, see http://kafka.apache.org/.
Kafka can be run as a single instance or as a cluster on multiple servers. Each Kafka server instance is called a broker. A Kafka topic is a category or feed name to which messages are published by the producers and retrieved by consumers.
In Kafka, when the topic name corresponds to the fully-qualified source table name, the Kafka Handler implements a Kafka producer. The Kafka producer writes serialized change data capture, from multiple source tables to either a single configured topic or separating source operations, to different Kafka topics.
- Introduction to Oracle GoldenGate Kafka Replicat
- Architecture Overview
- Apache Kafka
The Kafka Handler is designed to stream change data from an Oracle GoldenGate trail to a Kafka topic.
Parent topic: Apache Kafka
9.2.10.1.1 Introduction to Oracle GoldenGate Kafka Replicat
Oracle GoldenGate Kafka Replicat is an integral component of Oracle GoldenGate for Distributed Applications and Analytics (Oracle GoldenGate for DAA) package. It uses a modular handler architecture, enabling flexible, and reliable data replication from an Oracle GoldenGate trail to a various target system.
Both the Kafka Handler and the Kafka Connect Handler can be used for Oracle GoldenGate Kafka Replicat. These purpose-built integration components that stream committed database transactions from an Oracle GoldenGate trail to Kafka topics in a scalable and fault-tolerant manner. This architecture allows Oracle GoldenGate to act as a high-performance bridge between relational databases and event-driven data platforms.
Oracle GoldenGate Kafka Replicat is compatible with all Kafka-compliant streaming platforms, including Confluent Platform, Amazon MSK, Azure Event Hubs for Kafka, and Oracle Streaming Service. Compatibility details are maintained in the official Oracle GoldenGate certification matrix
To support diverse integration patterns, the Oracle GoldenGate Kafka Replicat implements both the Apache Kafka Core Client API and the Kafka Connect API. It supports multiple serialization formats, JSON, Avro, XML, and DelimitedText when using the Core API, and JSON, Avro, and Protobuf convertors when using Kafka Connect. This flexibility allows users to align with their existing messaging standards, schema registries, and consumer applications without re-engineering downstream systems.
- Seamless Data Streaming: Efficiently transfers change data events from multiple source tables to designated Kafka topics using a single replication process.
- Dynamic Topic Mapping: Automated mapping of database operations to relevant Kafka topics, supporting row-level and table-level granularity.
- Schema Registry: Dynamic schema registration and management using Confluent Schema Registry, ensuring tight schema governance and easing schema evolution in streaming environments.
The following sections provide in-depth coverage of the Kafka replication architecture, deployment patterns, configuration best practices, as well as guidance for maximizing durability, performance, and data trustworthiness.
Parent topic: Overview
9.2.10.1.2 Architecture Overview
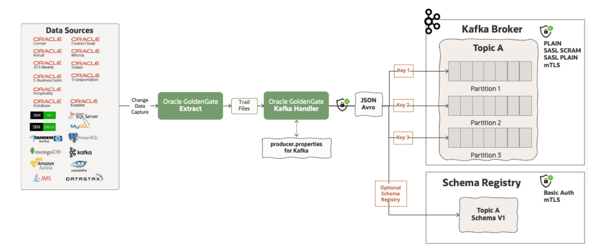
The Oracle GoldenGate for Kafka replication architecture is fundamentally an asynchronous, log-based CDC pipeline designed for high-throughput and transactional integrity. As illustrated in the diagram, the architecture bridges relational and non-relational source systems with the Apache Kafka ecosystem.
Figure 9-1 Apache Kafka Replication Architecture

- It enables backpressure tolerance: If the Kafka Broker becomes temporarily unavailable or overloaded, the Oracle GoldenGate Kafka Replicat process can stop and resume seamlessly, while the Extract continues writing new changes to the trail files.
- It minimizes latency risk: The high-speed Extract process completes quickly, pushing database responsibility out of the critical path, while the Oracle GoldenGate Kafka Replicat handles the asynchronous network traffic and serialization overhead independently.
- Data Sources: Oracle GoldenGate supports a wide array of transactional systems, including Oracle Databases (on-premises and cloud), Microsoft SQL Server, IBM DB2, MySQL, PostgreSQL, Cassandra, MongoDB, Amazon Aurora, JMS, and many more. This flexibility allows enterprises to centralize streaming ingestion from diverse operational systems. For the full list of supported source technologies, you can refer to Oracle GoldenGate certification matrix.
- Change Data Capture (extract) and Trails: As change data events are captured, Oracle GoldenGate standardizes all supported source changes into a unified, platform-independent Trail format. These Trails preserve transaction consistency and only emit committed events, enabling efficient, reliable, and consistent replication to downstream systems. Oracle GoldenGate provides a highly performant and feature-rich technology to detect change data events, especially from the Oracle Database. Oracle GoldenGate’s kernel-level integration with Oracle Database allows for the broadest level of feature support and at the highest volumes while at the same time providing the least overhead of Oracle’s CDC technologies. For more details about Oracle GoldenGate’s CDC process, you can refer to Oracle GoldenGate Advantages.
- Oracle GoldenGate Kafka Replicat: The Oracle GoldenGate Kafka
Replicat is a purpose-built pipeline to deliver committed change data into Apache Kafka
in real-time.
Oracle GoldenGate Kafka Replicat reads committed change data from GoldenGate trail files, then maps each transaction to one or Kafka Producer Record objects based on replicat configuration. Message keys can be dynamically assigned at runtime to support custom partitioning strategies within Kafka topics. The transformed messages are published to specified Kafka topics, supporting partitioning, ordering, and high-throughput requirements.
It supports different modes for packaging data: Transaction Mode (TX), which aggregates all operations in a transaction into a single Kafka message for consistency, and Operation Mode (OP), which generates an individual message for each change operation.
Oracle GoldenGate Kafka Replicat can serialize events using industry-standard formats such as Avro and JSON. When structured formats, such as Avro, and Protobuf are used, it supports Schema Propagation to a separate schema topic and can automatically register schemas into a Schema Registry. This functionality is critical for managing schema evolution and guaranteeing data integrity for downstream consumers.
- Consumers and Downstream Systems: Kafka consumers - whether analytical platforms, data-lake loaders, microservices, or CDC-driven applications - subscribe to topics to process change events in real-time.
In summary, this modular, decoupled Oracle GoldenGate Kafka Replicat architecture empowers organizations to establish real-time data integration pipelines that are scalable, extensible, and governed—laying a secure foundation for modern data-driven architectures.
Parent topic: Overview
9.2.10.1.3 Apache Kafka
The Kafka Handler is designed to stream change data from an Oracle GoldenGate trail to a Kafka topic.
This chapter describes how to use the Kafka Handler.
- Detailed Functionality
- Setting Up and Running the Kafka Handler
- Schema Propagation
- Performance Considerations
- About Security
- Metadata Change Events
- Snappy Considerations
- Kafka Interceptor Support
The Kafka Producer client framework supports the use of Producer Interceptors. A Producer Interceptor is simply a user exit from the Kafka Producer client whereby the Interceptor object is instantiated and receives notifications of Kafka message send calls and Kafka message send acknowledgement calls. - Kafka Partition Selection
Kafka topics comprise one or more partitions. Distribution to multiple partitions is a good way to improve Kafka ingest performance, because the Kafka client parallelizes message sending to different topic/partition combinations. Partition selection is controlled by a following calculation in the Kafka client. - Troubleshooting
- Kafka Handler Client Dependencies
What are the dependencies for the Kafka Handler to connect to Apache Kafka databases?
Parent topic: Overview
9.2.10.1.3.1 Detailed Functionality
Transaction Versus Operation Mode
The Kafka Handler sends instances of the Kafka ProducerRecord class to the Kafka producer API, which in turn publishes the ProducerRecord to a Kafka topic. The Kafka ProducerRecord effectively is the implementation of a Kafka message. The ProducerRecord has two components: a key and a value. Both the key and value are represented as byte arrays by the Kafka Handler. This section describes how the Kafka Handler publishes data.
Transaction Mode
The following configuration sets the Kafka Handler to transaction mode:
gg.handler.name.Mode=tx
In transaction mode, the serialized data is concatenated for every operation in a transaction from the source Oracle GoldenGate trail files. The contents of the concatenated operation data is the value of the Kafka ProducerRecord object. The key of the Kafka ProducerRecord object is NULL. The result is that Kafka messages comprise data from 1 to N operations, where N is the number of operations in the transaction.
For grouped transactions, all the data for all the operations are concatenated into a single Kafka message. Therefore, grouped transactions may result in very large Kafka messages that contain data for a large number of operations.
Operation Mode
The following configuration sets the Kafka Handler to operation mode:
gg.handler.name.Mode=op
In operation mode, the serialized data for each operation is placed into an individual ProducerRecord object as the value. The ProducerRecord key is the fully qualified table name of the source operation. The ProducerRecord is immediately sent using the Kafka Producer API. This means that there is a 1 to 1 relationship between the incoming operations and the number of Kafka messages produced.
Topic Name Selection
The topic is resolved at runtime using this configuration parameter:
gg.handler.topicMappingTemplate You can configure a static string, keywords, or a combination of static strings and keywords to dynamically resolve the topic name at runtime based on the context of the current operation, see Using Templates to Resolve the Topic Name and Message Key.
Kafka Broker Settings
To configure topics to be created automatically, set the auto.create.topics.enable property to true. This is the default setting.
If you set the auto.create.topics.enable property to false, then you must manually create topics before you start the Replicat process.
Schema Propagation
The schema data for all tables is delivered to the schema topic that is configured with the schemaTopicName property. For more information , see Schema Propagation.
Parent topic: Apache Kafka
9.2.10.1.3.2 Setting Up and Running the Kafka Handler
Instructions for configuring the Kafka Handler components and running the handler are described in this section.
You must install and correctly configure Kafka either as a single node or a clustered instance, see http://kafka.apache.org/documentation.html.
If you are using a Kafka distribution other than Apache Kafka, then consult the documentation for your Kafka distribution for installation and configuration instructions.
Zookeeper, a prerequisite component for Kafka and Kafka broker (or brokers), must be up and running.
Oracle recommends and considers it best practice that the data topic and the schema topic (if applicable) are preconfigured on the running Kafka brokers. You can create Kafka topics dynamically. However, this relies on the Kafka brokers being configured to allow dynamic topics.
If the Kafka broker is not collocated with the Kafka Handler process, then the remote host port must be reachable from the machine running the Kafka Handler.
- Classpath Configuration
- Kafka Handler Configuration
- Java Adapter Properties File
- Kafka Producer Configuration File
- Using Templates to Resolve the Topic Name and Message Key
The Kafka Handler provides functionality to resolve the topic name and the message key at runtime using a template configuration value. Templates allow you to configure static values and keywords. Keywords are used to dynamically resolve content at runtime and inject that resolved value into the resolved string. - Kafka Configuring with Kerberos on a Hadoop Platform
- Kafka SSL Support
Kafka support SSL connectivity between Kafka clients and the Kafka cluster. SSL connectivity provides both authentication and encryption of messages transported between the client and the server.
Parent topic: Apache Kafka
9.2.10.1.3.2.1 Classpath Configuration
For the Kafka Handler to connect to Kafka and run, the Kafka Producer properties
file and the Kafka client JARs must be configured in the
gg.classpath configuration variable. The Kafka client JARs must
match the version of Kafka that the Kafka Handler is connecting to. For a list of
the required client JAR files by version, see Kafka Handler Client Dependencies.
The recommended storage location for the Kafka Producer properties file is the Oracle GoldenGate dirprm directory.
The default location of the Kafka client JARs is Kafka_Home/libs/*.
The gg.classpath must be configured precisely. The path of the Kafka Producer Properties file must contain the path with no wildcard appended. If the * wildcard is included in the path to the Kafka Producer Properties file, the file is not picked up. Conversely, path to the dependency JARs must include the * wild card character in order to include all the JAR files in that directory in the associated classpath. Do not use *.jar. The following is an example of the correctly configured classpath:
gg.classpath={kafka install dir}/libs/*
Parent topic: Setting Up and Running the Kafka Handler
9.2.10.1.3.2.2 Kafka Handler Configuration
The following are the configurable values for the Kafka Handler. These properties are located in the Java Adapter properties file (not in the Replicat properties file).
To enable the selection of the Kafka Handler, you must first configure the handler
type by specifying
gg.handler.name.type=kafka
and the other Kafka properties as follows:
Table 9-10 Configuration Properties for Kafka Handler
| Property Name | Required / Optional | Property Value | Default | Description |
|---|---|---|---|---|
|
|
Required |
|
None |
List of handlers to be used. |
|
|
Required |
|
None |
Type of handler to use. |
|
|
Optional |
Any custom file name |
|
Filename in classpath that holds Apache Kafka properties to configure the Apache Kafka producer. |
|
|
Optional |
Formatter class or short code. |
|
Formatter to use to format payload. Can be one of |
|
|
Required when schema delivery is required. |
Name of the schema topic. |
None |
Topic name where schema data will be delivered. If this property is not set, schema will not be propagated. Schemas will be propagated only for Avro formatters. |
|
|
Optional |
Fully qualified class name of a custom class that implements Oracle GoldenGate for
Distributed Applications and Analytics (GG for
DAA) Kafka Handler's
|
Provided this implementation class:
|
Schema is also propagated as a |
|
|
Optional |
|
|
With Kafka Handler operation mode, each change capture data record (Insert, Update, Delete, and so on) payload is represented as a Kafka Producer Record and is flushed one at a time. With Kafka Handler in transaction mode, all operations within a source transaction are represented as a single Kafka Producer record. This combined byte payload is flushed on a transaction Commit event. |
|
|
Required |
A template string value to resolve the Kafka topic name at runtime. |
None |
See Template Keywords. |
|
|
Required |
A template string value to resolve the Kafka message key at runtime. |
None |
See Template Keywords. |
gg.handler.name.metaHeadersTemplate |
Optional | Comma delimited list of metacolumn keywords. | None | Allows the user to select metacolumns to inject context-based key value pairs into Kafka message headers using the metacolumn keyword syntax. |
Parent topic: Setting Up and Running the Kafka Handler
9.2.10.1.3.2.3 Java Adapter Properties File
The following is a sample configuration for the Kafka Handler from the Adapter properties file:
gg.handlerlist = kafkahandler
gg.handler.kafkahandler.Type = kafka
gg.handler.kafkahandler.KafkaProducerConfigFile = custom_kafka_producer.properties
gg.handler.kafkahandler.topicMappingTemplate=oggtopic
gg.handler.kafkahandler.keyMappingTemplate=${currentTimestamp}
gg.handler.kafkahandler.Format = avro_op
gg.handler.kafkahandler.SchemaTopicName = oggSchemaTopic
gg.handler.kafkahandler.SchemaPrClassName = com.company.kafkaProdRec.SchemaRecord
gg.handler.kafkahandler.Mode = txYou can find a sample Replicat configuration and a Java Adapter Properties file for a Kafka integration in the following directory:
GoldenGate_install_directory/AdapterExamples/big-data/kafka
Parent topic: Setting Up and Running the Kafka Handler
9.2.10.1.3.2.4 Kafka Producer Configuration File
The Kafka Handler must access a Kafka producer configuration file in order to publish messages to Kafka. The file name of the Kafka producer configuration file is controlled by the following configuration in the Kafka Handler properties.
gg.handler.kafkahandler.KafkaProducerConfigFile=custom_kafka_producer.properties
The Kafka Handler attempts to locate and load the Kafka producer configuration file by using the Java classpath. Therefore, the Java classpath must include the directory containing the Kafka Producer Configuration File.
The Kafka producer configuration file contains Kafka proprietary properties. The Kafka documentation provides configuration information for the 0.8.2.0 Kafka producer interface properties. The Kafka Handler uses these properties to resolve the host and port of the Kafka brokers, and properties in the Kafka producer configuration file control the behavior of the interaction between the Kafka producer client and the Kafka brokers.
A sample of configuration file for the Kafka producer is as follows:
bootstrap.servers=localhost:9092 acks = 1 compression.type = gzip reconnect.backoff.ms = 1000 value.serializer = org.apache.kafka.common.serialization.ByteArraySerializer key.serializer = org.apache.kafka.common.serialization.ByteArraySerializer # 100KB per partition batch.size = 102400 linger.ms = 0 max.request.size = 1048576 send.buffer.bytes = 131072
9.2.10.1.3.2.4.1 Encrypt Kafka Producer Properties
For more information about how to use Credential Store, see Using Identities in Oracle GoldenGate Credential Store.
sasl.jaas.config=org.apache.kafka.common.security.plain.PlainLoginModule required
username="alice" password="alice";
can be replaced with:
sasl.jaas.config=org.apache.kafka.common.security.plain.PlainLoginModule required
username=ORACLEWALLETUSERNAME[alias domain_name] password=ORACLEWALLETPASSWORD[alias
domain_name];Parent topic: Kafka Producer Configuration File
9.2.10.1.3.2.5 Using Templates to Resolve the Topic Name and Message Key
The Kafka Handler provides functionality to resolve the topic name and the message key at runtime using a template configuration value. Templates allow you to configure static values and keywords. Keywords are used to dynamically resolve content at runtime and inject that resolved value into the resolved string.
The templates use the following configuration properties:
gg.handler.name.topicMappingTemplate
gg.handler.name.keyMappingTemplate
Template Modes
Source database transactions are made up of one or more individual
operations that are the individual inserts, updates, and deletes. The Kafka Handler
can be configured to send one message per operation (insert, update, delete), or
alternatively can be configured to group operations into messages at the transaction
level. Many template keywords resolve data based on the context of an individual
source database operation. Therefore, many of the keywords do not work when
sending messages at the transaction level. For example, using
${fullyQualifiedTableName} does not work when
sending messages at the transaction level rather it resolves to the qualified source
table name for an operation. However, transactions can contain multiple operations
for many source tables. Resolving the fully qualified table name for messages at the
transaction level is non-deterministic so abends at runtime.
Parent topic: Setting Up and Running the Kafka Handler
9.2.10.1.3.2.6 Kafka Configuring with Kerberos on a Hadoop Platform
Use these steps to configure a Kafka Handler Replicat with Kerberos to enable a Cloudera instance to process an Oracle GoldenGate for Distributed Applications and Analytics (GG for DAA) trail to a Kafka topic:
- In GGSCI, add a Kafka
Replicat:
GGSCI> add replicat kafka, exttrail dirdat/gg
- Configure a
prmfile with these properties:replicat kafka discardfile ./dirrpt/kafkax.dsc, purge SETENV (TZ=PST8PDT) GETTRUNCATES GETUPDATEBEFORES ReportCount Every 1000 Records, Rate MAP qasource.*, target qatarget.*;
- Configure a Replicat properties file as
follows:
###KAFKA Properties file ### gg.log=log4j gg.log.level=info gg.report.time=30sec ###Kafka Classpath settings ### gg.classpath=/opt/cloudera/parcels/KAFKA-2.1.0-1.2.1.0.p0.115/lib/kafka/libs/* jvm.bootoptions=-Xmx64m -Xms64m -Djava.class.path=./ggjava/ggjava.jar -Dlog4j.configuration=log4j.properties -Djava.security.auth.login.config=/scratch/ydama/ogg/v123211/dirprm/jaas.conf -Djava.security.krb5.conf=/etc/krb5.conf ### Kafka handler properties ### gg.handlerlist = kafkahandler gg.handler.kafkahandler.type=kafka gg.handler.kafkahandler.KafkaProducerConfigFile=kafka-producer.properties gg.handler.kafkahandler.format=delimitedtext gg.handler.kafkahandler.format.PkUpdateHandling=update gg.handler.kafkahandler.mode=op gg.handler.kafkahandler.format.includeCurrentTimestamp=false gg.handler.kafkahandler.format.fieldDelimiter=| gg.handler.kafkahandler.format.lineDelimiter=CDATA[\n] gg.handler.kafkahandler.topicMappingTemplate=myoggtopic gg.handler.kafkahandler.keyMappingTemplate=${position} - Configure a Kafka Producer file with these
properties:
bootstrap.servers=10.245.172.52:9092 acks=1 #compression.type=snappy reconnect.backoff.ms=1000 value.serializer=org.apache.kafka.common.serialization.ByteArraySerializer key.serializer=org.apache.kafka.common.serialization.ByteArraySerializer batch.size=1024 linger.ms=2000 security.protocol=SASL_PLAINTEXT sasl.kerberos.service.name=kafka sasl.mechanism=GSSAPI
-
Configure a
jaas.conffile with these properties:KafkaClient { com.sun.security.auth.module.Krb5LoginModule required useKeyTab=true storeKey=true keyTab="/scratch/ydama/ogg/v123211/dirtmp/keytabs/slc06unm/kafka.keytab" principal="kafka/slc06unm.us.oracle.com@HADOOPTEST.ORACLE.COM"; }; -
Ensure that you have the latest
key.tabfiles from the Cloudera instance to connect secured Kafka topics. -
Start the Replicat from GGSCI and make sure that it is running with
INFO ALL. -
Review the Replicat report to see the total number of records processed. The report is similar to:
Oracle GoldenGate for Distributed Applications and Analytics (GG for DAA) Copyright (c) 2007, 2018. Oracle and/or its affiliates. All rights reserved Built with Java 1.8.0_161 (class version: 52.0) 2018-08-05 22:15:28 INFO OGG-01815 Virtual Memory Facilities for: COM anon alloc: mmap(MAP_ANON) anon free: munmap file alloc: mmap(MAP_SHARED) file free: munmap target directories: /scratch/ydama/ogg/v123211/dirtmp. Database Version: Database Language and Character Set: *********************************************************************** ** Run Time Messages ** *********************************************************************** 2018-08-05 22:15:28 INFO OGG-02243 Opened trail file /scratch/ydama/ogg/v123211/dirdat/kfkCustR/gg000000 at 2018-08-05 22:15:28.258810. 2018-08-05 22:15:28 INFO OGG-03506 The source database character set, as determined from the trail file, is UTF-8. 2018-08-05 22:15:28 INFO OGG-06506 Wildcard MAP resolved (entry qasource.*): MAP "QASOURCE"."BDCUSTMER1", target qatarget."BDCUSTMER1". 2018-08-05 22:15:28 INFO OGG-02756 The definition for table QASOURCE.BDCUSTMER1 is obtained from the trail file. 2018-08-05 22:15:28 INFO OGG-06511 Using following columns in default map by name: CUST_CODE, NAME, CITY, STATE. 2018-08-05 22:15:28 INFO OGG-06510 Using the following key columns for target table qatarget.BDCUSTMER1: CUST_CODE. 2018-08-05 22:15:29 INFO OGG-06506 Wildcard MAP resolved (entry qasource.*): MAP "QASOURCE"."BDCUSTORD1", target qatarget."BDCUSTORD1". 2018-08-05 22:15:29 INFO OGG-02756 The definition for table QASOURCE.BDCUSTORD1 is obtained from the trail file. 2018-08-05 22:15:29 INFO OGG-06511 Using following columns in default map by name: CUST_CODE, ORDER_DATE, PRODUCT_CODE, ORDER_ID, PRODUCT_PRICE, PRODUCT_AMOUNT, TRANSACTION_ID. 2018-08-05 22:15:29 INFO OGG-06510 Using the following key columns for target table qatarget.BDCUSTORD1: CUST_CODE, ORDER_DATE, PRODUCT_CODE, ORDER_ID. 2018-08-05 22:15:33 INFO OGG-01021 Command received from GGSCI: STATS. 2018-08-05 22:16:03 INFO OGG-01971 The previous message, 'INFO OGG-01021', repeated 1 times. 2018-08-05 22:43:27 INFO OGG-01021 Command received from GGSCI: STOP. *********************************************************************** * ** Run Time Statistics ** * *********************************************************************** Last record for the last committed transaction is the following: ___________________________________________________________________ Trail name : /scratch/ydama/ogg/v123211/dirdat/kfkCustR/gg000000 Hdr-Ind : E (x45) Partition : . (x0c) UndoFlag : . (x00) BeforeAfter: A (x41) RecLength : 0 (x0000) IO Time : 2015-08-14 12:02:20.022027 IOType : 100 (x64) OrigNode : 255 (xff) TransInd : . (x03) FormatType : R (x52) SyskeyLen : 0 (x00) Incomplete : . (x00) AuditRBA : 78233 AuditPos : 23968384 Continued : N (x00) RecCount : 1 (x01) 2015-08-14 12:02:20.022027 GGSPurgedata Len 0 RBA 6473 TDR Index: 2 ___________________________________________________________________ Reading /scratch/ydama/ogg/v123211/dirdat/kfkCustR/gg000000, current RBA 6556, 20 records, m_file_seqno = 0, m_file_rba = 6556 Report at 2018-08-05 22:43:27 (activity since 2018-08-05 22:15:28) From Table QASOURCE.BDCUSTMER1 to qatarget.BDCUSTMER1: # inserts: 5 # updates: 1 # deletes: 0 # discards: 0 From Table QASOURCE.BDCUSTORD1 to qatarget.BDCUSTORD1: # inserts: 5 # updates: 3 # deletes: 5 # truncates: 1 # discards: 0
-
Ensure that the secure Kafka topic is created:
/kafka/bin/kafka-topics.sh --zookeeper slc06unm:2181 --list myoggtopic -
Review the contents of the secure Kafka topic:
-
Create a
consumer.propertiesfile containing:security.protocol=SASL_PLAINTEXT sasl.kerberos.service.name=kafka
-
Set this environment variable:
export KAFKA_OPTS="-Djava.security.auth.login.config="/scratch/ogg/v123211/dirprm/jaas.conf" -
Run the consumer utility to check the records:
/kafka/bin/kafka-console-consumer.sh --bootstrap-server sys06:9092 --topic myoggtopic --new-consumer --consumer.config consumer.properties
-
Parent topic: Setting Up and Running the Kafka Handler
9.2.10.1.3.2.7 Kafka SSL Support
Kafka support SSL connectivity between Kafka clients and the Kafka cluster. SSL connectivity provides both authentication and encryption of messages transported between the client and the server.
- Set up the Kafka cluster for SSL
- Create self signed certificates in a keystore/truststore file
- Configure the Kafka clients for SSL
bootstrap.servers=localhost:9092 acks=1 value.serializer=org.apache.kafka.common.serialization.ByteArraySerializer key.serializer=org.apache.kafka.common.serialization.ByteArraySerializer security.protocol=SSL ssl.keystore.location=/var/private/ssl/server.keystore.jks ssl.keystore.password=test1234 ssl.key.password=test1234 ssl.truststore.location=/var/private/ssl/server.truststore.jks ssl.truststore.password=test1234
Parent topic: Setting Up and Running the Kafka Handler
9.2.10.1.3.3 Schema Propagation
The Kafka Handler provides the ability to publish schemas to a schema topic. Currently, the Avro Row and Operation formatters are the only formatters that are enabled for schema publishing. If the Kafka Handler schemaTopicName property is set, then the schema is published for the following events:
-
The Avro schema for a specific table is published the first time an operation for that table is encountered.
-
If the Kafka Handler receives a metadata change event, the schema is flushed. The regenerated Avro schema for a specific table is published the next time an operation for that table is encountered.
-
If the Avro wrapping functionality is enabled, then the generic wrapper Avro schema is published the first time that any operation is encountered. To enable the generic wrapper, Avro schema functionality is enabled in the Avro formatter configuration, see Avro Row Formatter and The Avro Operation Formatter.
The Kafka ProducerRecord value is the schema, and the key is the fully qualified table name.
Because Avro messages directly depend on an Avro schema, user of Avro over Kafka may encounter issues. Avro messages are not human readable because they are binary. To deserialize an Avro message, the receiver must first have the correct Avro schema, but because each table from the source database results in a separate Avro schema, this can be difficult. The receiver of a Kafka message cannot determine which Avro schema to use to deserialize individual messages when the source Oracle GoldenGate trail file includes operations from multiple tables. To solve this problem, you can wrap the specialized Avro messages in a generic Avro message wrapper. This generic Avro wrapper provides the fully-qualified table name, the hashcode of the schema string, and the wrapped Avro message. The receiver can use the fully-qualified table name and the hashcode of the schema string to resolve the associated schema of the wrapped message, and then use that schema to deserialize the wrapped message.
Parent topic: Apache Kafka
9.2.10.1.3.4 Performance Considerations
For the best performance, Oracle recommends that you send the Kafka Handler to operate in operation mode.
gg.handler.name.mode = op
Additionally, Oracle recommends that you set the
batch.size and linger.ms values in the Kafka Producer
properties file. These values are highly dependent upon the use case scenario.
Typically, higher values result in better throughput, but latency is increased.
Smaller values in these properties reduces latency but overall throughput
decreases.
Use of the Replicat variable GROUPTRANSOPS also
improves performance. The recommended setting is 10000.
If the serialized operations from the source trail file must be delivered in individual Kafka messages, then the Kafka Handler must be set to operation mode.
gg.handler.name.mode = op
Parent topic: Apache Kafka
9.2.10.1.3.5 About Security
Kafka version 0.9.0.0 introduced security through SSL/TLS and SASL (Kerberos). You can secure the Kafka Handler using one or both of the SSL/TLS and SASL security offerings. The Kafka producer client libraries provide an abstraction of security functionality from the integrations that use those libraries. The Kafka Handler is effectively abstracted from security functionality. Enabling security requires setting up security for the Kafka cluster, connecting machines, and then configuring the Kafka producer properties file with the required security properties. For detailed instructions about securing the Kafka cluster, see the Kafka documentation at
You may encounter the inability to decrypt the Kerberos password from the keytab file. This causes the Kerberos authentication to fall back to interactive mode which cannot work because it is being invoked programmatically. The cause of this problem is that the Java Cryptography Extension (JCE) is not installed in the Java Runtime Environment (JRE). Ensure that the JCE is loaded in the JRE, see http://www.oracle.com/technetwork/java/javase/downloads/jce8-download-2133166.html.
Parent topic: Apache Kafka
9.2.10.1.3.6 Metadata Change Events
Metadata change events are now handled in the Kafka Handler. This is relevant only if you have configured a schema topic and the formatter used supports schema propagation (currently Avro row and Avro Operation formatters). The next time an operation is encountered for a table for which the schema has changed, the updated schema is published to the schema topic.
To support metadata change events, the Oracle GoldenGate process capturing changes in the source database must support the Oracle GoldenGate metadata in trail feature, which was introduced in Oracle GoldenGate 12c (12.2).
Parent topic: Apache Kafka
9.2.10.1.3.7 Snappy Considerations
The Kafka Producer Configuration file supports the use of compression. One of the configurable options is Snappy, an open source compression and decompression (codec) library that provides better performance than other codec libraries. The Snappy JAR does not run on all platforms. Snappy may work on Linux systems though may or may not work on other UNIX and Windows implementations. If you want to use Snappy compression, test Snappy on all required systems before implementing compression using Snappy. If Snappy does not port to all required systems, then Oracle recommends using an alternate codec library.
Parent topic: Apache Kafka
9.2.10.1.3.8 Kafka Interceptor Support
The Kafka Producer client framework supports the use of Producer Interceptors. A Producer Interceptor is simply a user exit from the Kafka Producer client whereby the Interceptor object is instantiated and receives notifications of Kafka message send calls and Kafka message send acknowledgement calls.
The typical use case for Interceptors is monitoring. Kafka Producer Interceptors
must conform to the interface
org.apache.kafka.clients.producer.ProducerInterceptor. The Kafka
Handler supports Producer Interceptor usage.
The requirements to using Interceptors in the Handlers are as follows:
- The Kafka Producer configuration property
"
interceptor.classes" must be configured with the class name of the Interceptor(s) to be invoked. - In order to invoke the Interceptor(s), the jar files plus any
dependency jars must be available to the JVM. Therefore, the jar files
containing the Interceptor(s) plus any dependency jars must be added to the
gg.classpathin the Handler configuration file.For more information, see Kafka documentation.
Parent topic: Apache Kafka
9.2.10.1.3.9 Kafka Partition Selection
Kafka topics comprise one or more partitions. Distribution to multiple partitions is a good way to improve Kafka ingest performance, because the Kafka client parallelizes message sending to different topic/partition combinations. Partition selection is controlled by a following calculation in the Kafka client.
(Hash of the Kafka message key) modulus (the number of partitions) = selected partition number
The Kafka message key is selected by the following configuration value:
gg.handler.{your handler name}.keyMappingTemplate=
If this parameter is set to a value which generates a static key, all messages will go to the same partition. The following is example of static keys:
gg.handler.{your handler name}.keyMappingTemplate=StaticValue
If this parameter is set to a value which generates a key that changes infrequently, partition selection changes infrequently. In the following example the table name is used as the message key. Every operation for a specific source table will have the same key and thereby route to the same partition:
gg.handler.{your handler name}.keyMappingTemplate=${tableName}
gg.handler.{your handler name}.keyMappingTemplate=${null}The recommended setting for configuration of the mapping key is the following:
gg.handler.{your handler name}.keyMappingTemplate=${primaryKeys}
This generates a Kafka message key that is the concatenated and delimited primary key values.
Operations for each row should have a unique primary key(s) thereby generating a unique Kafka message key for each row. Another important consideration is Kafka messages sent to different partitions are not guaranteed to be delivered to a Kafka consumer in the original order sent. This is part of the Kafka specification. Order is only maintained within a partition. Using primary keys as the Kafka message key means that operations for the same row, which have the same primary key(s), generate the same Kafka message key, and therefore are sent to the same Kafka partition. In this way, the order is maintained for operations for the same row.
At the DEBUG log level the Kafka message coordinates (topic,
partition, and offset) are logged to the .log file for successfully
sent messages.
Parent topic: Apache Kafka
9.2.10.1.3.10 Troubleshooting
- Verify the Kafka Setup
- Classpath Issues
- Invalid Kafka Version
- Kafka Producer Properties File Not Found
- Kafka Connection Problem
Parent topic: Apache Kafka
9.2.10.1.3.10.1 Verify the Kafka Setup
You can use the command line Kafka producer to write dummy data to a Kafka topic, and you can use a Kafka consumer to read this data from the Kafka topic. Use this method to verify the setup and read/write permissions to Kafka topics on disk, see http://kafka.apache.org/documentation.html#quickstart.
Parent topic: Troubleshooting
9.2.10.1.3.10.2 Classpath Issues
Java classpath problems are common. Such problems may include a
ClassNotFoundException problem in the log4j
log file or may be an error resolving the classpath because of a typographic error
in the gg.classpath variable. The Kafka client libraries do
not ship with the Oracle GoldenGate for Distributed Applications and
Analytics (GG for DAA) product. You must obtain the correct version of the Kafka
client libraries and properly configure the gg.classpath property
in the Java Adapter Properties file to correctly resolve the Java the Kafka client
libraries as described in Classpath Configuration.
Parent topic: Troubleshooting
9.2.10.1.3.10.3 Invalid Kafka Version
The Kafka Handler does not support Kafka versions 0.8.2.2 or older. If you run an unsupported version of Kafka, a runtime Java exception, java.lang.NoSuchMethodError, occurs. It implies that the org.apache.kafka.clients.producer.KafkaProducer.flush() method cannot be found. If you encounter this error, migrate to Kafka version 0.9.0.0 or later.
Parent topic: Troubleshooting
9.2.10.1.3.10.4 Kafka Producer Properties File Not Found
This problem typically results in the following exception:
ERROR 2015-11-11 11:49:08,482 [main] Error loading the kafka producer properties
Check the gg.handler.kafkahandler.KafkaProducerConfigFile configuration variable to ensure that the Kafka Producer Configuration file name is set correctly. Check the gg.classpath variable to verify that the classpath includes the path to the Kafka Producer properties file, and that the path to the properties file does not contain a * wildcard at the end.
Parent topic: Troubleshooting
9.2.10.1.3.10.5 Kafka Connection Problem
This problem occurs when the Kafka Handler is unable to connect to Kafka. You receive the following warnings:
WARN 2015-11-11 11:25:50,784 [kafka-producer-network-thread | producer-1] WARN (Selector.java:276) - Error in I/O with localhost/127.0.0.1 java.net.ConnectException: Connection refused
The connection retry interval expires, and the Kafka Handler process abends. Ensure that the Kafka Broker is running and that the host and port provided in the Kafka Producer Properties file are correct. You can use network shell commands (such as netstat -l) on the machine hosting the Kafka broker to verify that Kafka is listening on the expected port.
Parent topic: Troubleshooting
9.2.10.1.3.11 Kafka Handler Client Dependencies
What are the dependencies for the Kafka Handler to connect to Apache Kafka databases?
The maven central repository artifacts for Kafka databases are:
Maven groupId: org.apache.kafka
Maven atifactId: kafka-clients
Maven version: the Kafka version numbers listed for each section
Parent topic: Apache Kafka
9.2.10.1.3.11.1 Kafka 2.8.0
kafka-clients-2.8.0.jar lz4-java-1.7.1.jar slf4j-api-1.7.30.jar snappy-java-1.1.8.1.jar zstd-jni-1.4.9-1.jar
Parent topic: Kafka Handler Client Dependencies
9.2.10.1.3.11.2 Kafka 2.7.0
kafka-clients-2.7.0.jar lz4-java-1.7.1.jar slf4j-api-1.7.30.jar snappy-java-1.1.7.7.jar zstd-jni-1.4.5-6.jar
Parent topic: Kafka Handler Client Dependencies
9.2.10.1.3.11.3 Kafka 2.6.0
kafka-clients-2.6.0.jar lz4-java-1.7.1.jar slf4j-api-1.7.30.jar snappy-java-1.1.7.3.jar zstd-jni-1.4.4-7.jar
Parent topic: Kafka Handler Client Dependencies
9.2.10.1.3.11.4 Kafka 2.5.1
kafka-clients-2.5.1.jar lz4-java-1.7.1.jar slf4j-api-1.7.30.jar snappy-java-1.1.7.3.jar zstd-jni-1.4.4-7.jar
Parent topic: Kafka Handler Client Dependencies
9.2.10.1.3.11.5 Kafka 2.4.1
kafka-clients-2.4.1.jar lz4-java-1.6.0.jar slf4j-api-1.7.28.jar snappy-java-1.1.7.3.jar zstd-jni-1.4.3-1.jarr
Parent topic: Kafka Handler Client Dependencies
9.2.10.1.3.11.6 Kafka 2.3.1
kafka-clients-2.3.1.jar lz4-java-1.6.0.jar slf4j-api-1.7.26.jar snappy-java-1.1.7.3.jar zstd-jni-1.4.0-1.jar
Parent topic: Kafka Handler Client Dependencies
9.2.10.2 Apache Kafka Connect Handler
The Kafka Connect Handler is an extension of the standard Kafka messaging functionality.
This chapter describes how to use the Kafka Connect Handler.
- Overview
The Oracle GoldenGate Kafka Connect is an extension of the standard Kafka messaging functionality. Kafka Connect is a functional layer on top of the standard Kafka Producer and Consumer interfaces. It provides standardization for messaging to make it easier to add new source and target systems into your topology. - Detailed Functionality
- Setting Up and Running the Kafka Connect Handler
- Connecting to a Secure Schema Registry
- Kafka Connect Handler Performance Considerations
- Kafka Interceptor Support
The Kafka Producer client framework supports the use of Producer Interceptors. A Producer Interceptor is simply a user exit from the Kafka Producer client whereby the Interceptor object is instantiated and receives notifications of Kafka message send calls and Kafka message send acknowledgement calls. - Kafka Partition Selection
Kafka topics comprise one or more partitions. Distribution to multiple partitions is a good way to improve Kafka ingest performance, because the Kafka client parallelizes message sending to different topic/partition combinations. Partition selection is controlled by a following calculation in the Kafka client. - Troubleshooting the Kafka Connect Handler
- Kafka Connect Handler Client Dependencies
What are the dependencies for the Kafka Connect Handler to connect to Apache Kafka Connect databases?
Parent topic: Apache Kafka
9.2.10.2.1 Overview
The Oracle GoldenGate Kafka Connect is an extension of the standard Kafka messaging functionality. Kafka Connect is a functional layer on top of the standard Kafka Producer and Consumer interfaces. It provides standardization for messaging to make it easier to add new source and target systems into your topology.
Confluent is a primary adopter of Kafka Connect and their Confluent Platform offering includes extensions over the standard Kafka Connect functionality. This includes Avro serialization and deserialization, and an Avro schema registry. Much of the Kafka Connect functionality is available in Apache Kafka. A number of open source Kafka Connect integrations are found at:
https://www.confluent.io/product/connectors/
The Kafka Connect Handler is a Kafka Connect source connector. You can capture database changes from any database supported by Oracle GoldenGate and stream that change of data through the Kafka Connect layer to Kafka. You can also connect to Oracle Event Hub Cloud Services (EHCS) with this handler.
Kafka Connect uses proprietary objects to define the schemas (org.apache.kafka.connect.data.Schema) and the messages (org.apache.kafka.connect.data.Struct). The Kafka Connect Handler can be configured to manage what data is published and the structure of the published data.
The Kafka Connect Handler does not support any of the pluggable formatters that are supported by the Kafka Handler.
Parent topic: Apache Kafka Connect Handler
9.2.10.2.2 Detailed Functionality
JSON Converter
The Kafka Connect framework provides converters to convert in-memory Kafka Connect messages to a serialized format suitable for transmission over a network. These converters are selected using configuration in the Kafka Producer properties file.
Kafka Connect and the JSON converter is available as part of the Apache Kafka download. The JSON Converter converts the Kafka keys and values to JSONs which are then sent to a Kafka topic. You identify the JSON Converters with the following configuration in the Kafka Producer properties file:
key.converter=org.apache.kafka.connect.json.JsonConverter
key.converter.schemas.enable=true
value.converter=org.apache.kafka.connect.json.JsonConverter
value.converter.schemas.enable=trueThe format of the messages is the message schema information followed by the payload information. JSON is a self describing format so you should not include the schema information in each message published to Kafka.
To omit the JSON schema information from the messages set the following:
key.converter.schemas.enable=false
value.converter.schemas.enable=falseAvro Converter
Confluent provides Kafka installations, support for Kafka, and extended functionality built on top of Kafka to help realize the full potential of Kafka. Confluent provides both open source versions of Kafka (Confluent Open Source) and an enterprise edition (Confluent Enterprise), which is available for purchase.
A common Kafka use case is to send Avro messages over Kafka. This can create a problem on the receiving end as there is a dependency for the Avro schema in order to deserialize an Avro message. Schema evolution can increase the problem because received messages must be matched up with the exact Avro schema used to generate the message on the producer side. Deserializing Avro messages with an incorrect Avro schema can cause runtime failure, incomplete data, or incorrect data. Confluent has solved this problem by using a schema registry and the Confluent schema converters.
The following shows the configuration of the Kafka Producer properties file.
key.converter=io.confluent.connect.avro.AvroConverter
value.converter=io.confluent.connect.avro.AvroConverter
key.converter.schema.registry.url=http://localhost:8081
value.converter.schema.registry.url=http://localhost:8081 When messages are published to Kafka, the Avro schema is registered and stored in the schema registry. When messages are consumed from Kafka, the exact Avro schema used to create the message can be retrieved from the schema registry to deserialize the Avro message. This creates matching of Avro messages to corresponding Avro schemas on the receiving side, which solves this problem.
Following are the requirements to use the Avro Converters:
- This functionality is available in both versions of Confluent Kafka (open source or enterprise).
- The Confluent schema registry service must be running.
- Source database tables must have an associated Avro schema. Messages associated with different Avro schemas must be sent to different Kafka topics.
- The Confluent Avro converters and the schema registry client must be available in the classpath.
The schema registry keeps track of Avro schemas by topic. Messages must be sent to a topic that has the same schema or evolving versions of the same schema. Source messages have Avro schemas based on the source database table schema so Avro schemas are unique for each source table. Publishing messages to a single topic for multiple source tables will appear to the schema registry that the schema is evolving every time the message sent from a source table that is different from the previous message.
Protobuf Converter
The Protobuf Converter allows Kafka Connect messages to be formatted as Google Protocol Buffers format. The Protobuf Converter integrates with the Confluent schema registry and this functionality is available in both the open source and enterprise versions of Confluent. Confluent added the Protobuf Converter starting in Confluent version 5.5.0.
key.converter=io.confluent.connect.protobuf.ProtobufConverter
value.converter=io.confluent.connect.protobuf.ProtobufConverter
key.converter.schema.registry.url=http://localhost:8081
value.converter.schema.registry.url=http://localhost:8081The requirements to use the Protobuf Converter are as follows:
- This functionality is available in both versions of Confluent Kafka (open source or enterprise) starting in 5.5.0.
- The Confluent schema registry service must be running.
- Messages with different schemas (source tables) should be sent to different Kafka topics.
- The Confluent Protobuf converter and the schema registry client must be available in the classpath.
The schema registry keeps track of Protobuf schemas by topic. Messages must be sent to a topic that has the same schema or evolving versions of the same schema. Source messages have Protobuf schemas based on the source database table schema so Protobuf schemas are unique for each source table. Publishing messages to a single topic for multiple source tables will appear to the schema registry that the schema is evolving every time the message sent from a source table that is different from the previous message.
Parent topic: Apache Kafka Connect Handler
9.2.10.2.3 Setting Up and Running the Kafka Connect Handler
Instructions for configuring the Kafka Connect Handler components and running the handler are described in this section.
Classpath Configuration
Two things must be configured in the gg.classpath configuration variable so that the Kafka Connect Handler can to connect to Kafka and run. The required items are the Kafka Producer properties file and the Kafka client JARs. The Kafka client JARs must match the version of Kafka that the Kafka Connect Handler is connecting to. For a listing of the required client JAR files by version, see Kafka Handler Client Dependencies Kafka Connect Handler Client Dependencies. The recommended storage location for the Kafka Producer properties file is the Oracle GoldenGate dirprm directory.
The default location of the Kafka Connect client JARs is the Kafka_Home/libs/* directory.
The gg.classpath variable must be configured precisely. Pathing to the Kafka Producer properties file should contain the path with no wildcard appended. The inclusion of the asterisk (*) wildcard in the path to the Kafka Producer properties file causes it to be discarded. Pathing to the dependency JARs should include the * wildcard character to include all of the JAR files in that directory in the associated classpath. Do not use *.jar.
Following is an example of a correctly configured Apache Kafka classpath:
gg.classpath=dirprm:{kafka_install_dir}/libs/*Following is an example of a correctly configured Confluent Kafka classpath:
gg.classpath={confluent_install_dir}/share/java/kafka-serde-tools/*:{confluent_install_dir}/share/java/kafka/*:{confluent_install_dir}/share/java/confluent-common/*- Kafka Connect Handler Configuration
The automated output of meta-column fields in generated Kafka Connect messages has been removed as of Oracle GoldenGate for Distributed Applications and Analytics (GG for DAA) 21c release. - Using Templates to Resolve the Topic Name and Message Key
- Configuring Security in the Kafka Connect Handler
Parent topic: Apache Kafka Connect Handler
9.2.10.2.3.1 Kafka Connect Handler Configuration
The automated output of meta-column fields in generated Kafka Connect messages has been removed as of Oracle GoldenGate for Distributed Applications and Analytics (GG for DAA) 21c release.
Meta-column fields can be configured as the following property:
gg.handler.name.metaColumnsTemplate
To output the metacolumns as in previous versions configure the following:
gg.handler.name.metaColumnsTemplate=${objectname[table]},${optype[op_type]},${timestamp[op_ts]},${currenttimestamp[current_ts]},${position[pos]}
To also include the primary key columns and the tokens configure as follows:
gg.handler.name.metaColumnsTemplate=${objectname[table]},${optype[op_type]},${timestamp[op_ts]},${currenttimestamp[current_ts]},${position[pos]},${primarykeycolumns[primary_keys]},${alltokens[tokens]}
For more information see the configuration property:
gg.handler.name.metaColumnsTemplate
Table 9-11 Kafka Connect Handler Configuration Properties
| Properties | Required/ Optional | Legal Values | Default | Explanation |
|---|---|---|---|---|
gg.handler.name.type |
Required |
|
None |
The configuration to select the Kafka Connect Handler. |
gg.handler.name.kafkaProducerConfigFile |
Required |
string |
None |
Name of the properties file containing the properties of the Kafka and Kafka Connect
configuration properties. This file must be part of the
classpath configured by the |
gg.handler.name.topicMappingTemplate |
Required |
A template string value to resolve the Kafka topic name at runtime. |
None |
See Using Templates to Resolve the Topic Name and Message Key. |
gg.handler.name.keyMappingTemplate |
Required |
A template string value to resolve the Kafka message key at runtime. |
None |
See Using Templates to Resolve the Topic Name and Message Key. |
gg.handler.name.includeTokens |
Optional |
|
|
Set to Set to |
gg.handler.name.messageFormatting |
Optional |
|
|
Controls how output messages are modeled. Selecting row and the output messages will be modeled as row. Set to op and the output messages will be modeled as operations messages. |
gg.handler.name.insertOpKey |
Optional |
any string |
|
The value of the field |
gg.handler.name.updateOpKey |
Optional |
any string |
|
The value of the field |
gg.handler.name.deleteOpKey |
Optional |
any string |
|
The value of the field |
gg.handler.name.truncateOpKey |
Optional |
any string |
|
The value of the field |
gg.handler.name.treatAllColumnsAsStrings |
Optional |
|
|
Set to true to treat all output fields as strings. Set to false and the Handler will map the corresponding field type from the source trail file to the best corresponding Kafka Connect data type. |
gg.handler.name.mapLargeNumbersAsStrings |
Optional |
|
|
Large numbers are mapping to number fields as Doubles. It is possible to lose precision in certain scenarios. If set to |
|
|
Optional |
abend | update | delete-insert |
|
Only applicable if modeling row messages |
|
|
Optional |
Any of the metacolumns keywords. |
None |
A comma-delimited string consisting of one or more templated values that represent the template, see Metacolumn Keywords. |
|
|
Optional |
|
|
Set to Set this property for each column to allow downstream applications to differentiate if a null value is actually null in the source trail file or if it is missing in the source trail file. |
gg.handler.name.enableDecimalLogicalType |
Optional | true|false |
false |
Set to true to enable decimal
logical types in Kafka Connect. Decimal logical types allow numbers
which will not fit in a 64 bit data type to be represented.
|
gg.handler.name.oracleNumberScale |
Optional | Positive Integer | 38 | Only applicable if
gg.handler.name.enableDecimalLogicalType=true.
Some source data types do not have a fixed scale associated with
them. Scale must be set for Kafka Connectdecimal logical types. In
the case of source types which do not have a scalein the metadata,
the value of this parameter is used to set the scale.
|
gg.handler.name.EnableTimestampLogicalType |
Optional | true|false |
false |
Set to true to enable the Kafka
Connect timestamp logical type. The Kafka connect timestamp logical
time is a integer measurement ofmilliseconds since the Java epoch.
This means precision greater thanmilliseconds is not possible if the
timestamp logica type is used. Use of this property requires that
the gg.format.timestamp property be set. This
property is the timestamp formatting string, which is used to
determine the output of timestamps in string format. For example,
gg.format.timestamp=yyyy-MM-dd HH:mm:ss.SSS.
Ensure that the goldengate.userexit.timestamp
property is not set in the configuration file. Setting this property
prevents parsing the input timestamp into a Java object which is
required for logical timestamps.
|
gg.handler.name.metaHeadersTemplate |
Optional | Comma delimited list of metacolumn keywords. | None | Allows the user to select metacolumns to inject context-based key value pairs into Kafka message headers using the metacolumn keyword syntax. See Metacolumn Keywords. |
gg.handler.name.schemaNamespace
|
Optional | Any string without characters which violate the Kafka Connector Avro schema naming requirements. | None | Used to control the generated Kafka Connect schema
name. If it is not set, then the schema name is the same as the
qualified source table name. For example, if the source table is
QASOURCE.TCUSTMER, then the Kafka Connect
schema name will be the same.
This property allows you to control
the generated schema name. For example, if this property is set
to |
gg.handler.name.enableNonnullable |
Optional | true|false |
false |
The default behavior is to set all fields as nullable
in the generated Kafka Connect schema. Set this parameter to
true to honor the nullable value configured in
the target metadata provided by the metadata provider. Setting this
property to true can have some adverse side
effects.
|
See Using Templates to Resolve the Stream Name and Partition Name for more information.
Review a Sample Configuration
gg.handlerlist=kafkaconnect
#The handler properties
gg.handler.kafkaconnect.type=kafkaconnect
gg.handler.kafkaconnect.kafkaProducerConfigFile=kafkaconnect.properties
gg.handler.kafkaconnect.mode=op
#The following selects the topic name based on the fully qualified table name
gg.handler.kafkaconnect.topicMappingTemplate=${fullyQualifiedTableName}
#The following selects the message key using the concatenated primary keys
gg.handler.kafkaconnect.keyMappingTemplate=${primaryKeys}
#The formatter properties
gg.handler.kafkaconnect.messageFormatting=row
gg.handler.kafkaconnect.insertOpKey=I
gg.handler.kafkaconnect.updateOpKey=U
gg.handler.kafkaconnect.deleteOpKey=D
gg.handler.kafkaconnect.truncateOpKey=T
gg.handler.kafkaconnect.treatAllColumnsAsStrings=false
gg.handler.kafkaconnect.pkUpdateHandling=abendParent topic: Setting Up and Running the Kafka Connect Handler
9.2.10.2.3.2 Using Templates to Resolve the Topic Name and Message Key
The Kafka Connect Handler provides functionality to resolve the topic name and the message key at runtime using a template configuration value. Templates allow you to configure static values and keywords. Keywords are used to dynamically replace the keyword with the context of the current processing. Templates are applicable to the following configuration parameters:
gg.handler.name.topicMappingTemplate
gg.handler.name.keyMappingTemplateTemplate Modes
The Kafka Connect Handler can only send operation messages. The Kafka Connect Handler cannot group operation messages into a larger transaction message.
Parent topic: Setting Up and Running the Kafka Connect Handler
9.2.10.2.3.3 Configuring Security in the Kafka Connect Handler
Kafka version 0.9.0.0 introduced security through SSL/TLS or Kerberos. The Kafka Connect Handler can be secured using SSL/TLS or Kerberos. The Kafka producer client libraries provide an abstraction of security functionality from the integrations utilizing those libraries. The Kafka Connect Handler is effectively abstracted from security functionality. Enabling security requires setting up security for the Kafka cluster, connecting machines, and then configuring the Kafka Producer properties file, that the Kafka Handler uses for processing, with the required security properties.
You may encounter the inability to decrypt the Kerberos password from the keytab file. This causes the Kerberos authentication to fall back to interactive mode which cannot work because it is being invoked programmatically. The cause of this problem is that the Java Cryptography Extension (JCE) is not installed in the Java Runtime Environment (JRE). Ensure that the JCE is loaded in the JRE, see http://www.oracle.com/technetwork/java/javase/downloads/jce8-download-2133166.html.
Parent topic: Setting Up and Running the Kafka Connect Handler
9.2.10.2.4 Connecting to a Secure Schema Registry
The customer topology for Kafka Connect may include a schema registry which is secured. This topic shows how to set the Kafka producer properties configured for connectivity to a secured schema registry.
SSL Mutual Authkey.converter.schema.registry.ssl.truststore.location= key.converter.schema.registry.ssl.truststore.password= key.converter.schema.registry.ssl.keystore.location= key.converter.schema.registry.ssl.keystore.password= key.converter.schema.registry.ssl.key.password= value.converter.schema.registry.ssl.truststore.location= value.converter.schema.registry.ssl.truststore.password= value.converter.schema.registry.ssl.keystore.location= value.converter.schema.registry.ssl.keystore.password= value.converter.schema.registry.ssl.key.password=
SSL Basic Auth
key.converter.basic.auth.credentials.source=USER_INFO key.converter.basic.auth.user.info=username:password key.converter.schema.registry.ssl.truststore.location= key.converter.schema.registry.ssl.truststore.password= value.converter.basic.auth.credentials.source=USER_INFO value.converter.basic.auth.user.info=username:password value.converter.schema.registry.ssl.truststore.location= value.converter.schema.registry.ssl.truststore.password=
Parent topic: Apache Kafka Connect Handler
9.2.10.2.5 Kafka Connect Handler Performance Considerations
There are multiple configuration settings both for the Oracle GoldenGate for Distributed Applications and Analytics (GG for DAA) configuration and in the Kafka producer which affect performance.
The Oracle GoldenGate parameter have the greatest affect on performance is the Replicat GROUPTRANSOPS parameter. The GROUPTRANSOPS parameter allows Replicat to group multiple source transactions into a single target transaction. At transaction commit, the Kafka Connect Handler calls flush on the Kafka Producer to push the messages to Kafka for write durability followed by a checkpoint. The flush call is an expensive call and setting the Replicat GROUPTRANSOPS setting to larger amount allows the replicat to call the flush call less frequently thereby improving performance.
The default setting for GROUPTRANSOPS is 1000 and performance improvements can be obtained by increasing the value to 2500, 5000, or even 10000.
The Op mode gg.handler.kafkaconnect.mode=op parameter can also improve performance than the Tx mode gg.handler.kafkaconnect.mode=tx.
A number of Kafka Producer properties can affect performance. The following are the parameters with significant impact:
-
linger.ms -
batch.size -
acks -
buffer.memory -
compression.type
Oracle recommends that you start with the default values for these parameters and perform performance testing to obtain a base line for performance. Review the Kafka documentation for each of these parameters to understand its role and adjust the parameters and perform additional performance testing to ascertain the performance effect of each parameter.
Parent topic: Apache Kafka Connect Handler
9.2.10.2.6 Kafka Interceptor Support
The Kafka Producer client framework supports the use of Producer Interceptors. A Producer Interceptor is simply a user exit from the Kafka Producer client whereby the Interceptor object is instantiated and receives notifications of Kafka message send calls and Kafka message send acknowledgement calls.
The typical use case for Interceptors is monitoring. Kafka Producer
Interceptors must conform to the interface
org.apache.kafka.clients.producer.ProducerInterceptor. The Kafka
Connect Handler supports Producer Interceptor usage.
The requirements to using Interceptors in the Handlers are as follows:
- The Kafka Producer configuration property
"
interceptor.classes" must be configured with the class name of the Interceptor(s) to be invoked. - In order to invoke the Interceptor(s), the jar files plus any
dependency jars must be available to the JVM. Therefore, the jar files
containing the Interceptor(s) plus any dependency jars must be added to the
gg.classpathin the Handler configuration file.For more information, see Kafka documentation.
Parent topic: Apache Kafka Connect Handler
9.2.10.2.7 Kafka Partition Selection
Kafka topics comprise one or more partitions. Distribution to multiple partitions is a good way to improve Kafka ingest performance, because the Kafka client parallelizes message sending to different topic/partition combinations. Partition selection is controlled by a following calculation in the Kafka client.
(Hash of the Kafka message key) modulus (the number of partitions) = selected partition number
The Kafka message key is selected by the following configuration value:
gg.handler.{your handler name}.keyMappingTemplate=
If this parameter is set to a value which generates a static key, all messages will go to the same partition. The following is example of static keys:
gg.handler.{your handler name}.keyMappingTemplate=StaticValue
If this parameter is set to a value which generates a key that changes infrequently, partition selection changes infrequently. In the following example the table name is used as the message key. Every operation for a specific source table will have the same key and thereby route to the same partition:
gg.handler.{your handler name}.keyMappingTemplate=${tableName}
gg.handler.{your handler name}.keyMappingTemplate=${null}The recommended setting for configuration of the mapping key is the following:
gg.handler.{your handler name}.keyMappingTemplate=${primaryKeys}
This generates a Kafka message key that is the concatenated and delimited primary key values.
Operations for each row should have a unique primary key(s) thereby generating a unique Kafka message key for each row. Another important consideration is Kafka messages sent to different partitions are not guaranteed to be delivered to a Kafka consumer in the original order sent. This is part of the Kafka specification. Order is only maintained within a partition. Using primary keys as the Kafka message key means that operations for the same row, which have the same primary key(s), generate the same Kafka message key, and therefore are sent to the same Kafka partition. In this way, the order is maintained for operations for the same row.
At the DEBUG log level the Kafka message coordinates (topic,
partition, and offset) are logged to the .log file for successfully
sent messages.
Parent topic: Apache Kafka Connect Handler
9.2.10.2.8 Troubleshooting the Kafka Connect Handler
- Java Classpath for Kafka Connect Handler
- Invalid Kafka Version
- Kafka Producer Properties File Not Found
- Kafka Connection Problem
Parent topic: Apache Kafka Connect Handler
9.2.10.2.8.1 Java Classpath for Kafka Connect Handler
Issues with the Java classpath are one of the most common problems. The indication of a classpath problem is a ClassNotFoundException in the Oracle GoldenGate Java log4j log file or and error while resolving the classpath if there is a typographic error in the gg.classpath variable.
The Kafka client libraries do not ship with the Oracle GoldenGate for Distributed
Applications and Analytics (GG for DAA) product. You are required to obtain the
correct version of the Kafka client libraries and to properly configure the
gg.classpath property in the Java Adapter Properties file to
correctly resolve the Java the Kafka client libraries as described in Setting Up and Running the Kafka Connect Handler.
Parent topic: Troubleshooting the Kafka Connect Handler
9.2.10.2.8.2 Invalid Kafka Version
Kafka Connect was introduced in Kafka 0.9.0.0 version. The Kafka Connect Handler does not work with Kafka versions 0.8.2.2 and older. Attempting to use Kafka Connect with Kafka 0.8.2.2 version typically results in a ClassNotFoundException error at runtime.
Parent topic: Troubleshooting the Kafka Connect Handler
9.2.10.2.8.3 Kafka Producer Properties File Not Found
Typically, the following exception message occurs:
ERROR 2015-11-11 11:49:08,482 [main] Error loading the kafka producer properties
Verify that the gg.handler.kafkahandler.KafkaProducerConfigFile configuration property for the Kafka Producer Configuration file name is set correctly.
Ensure that the gg.classpath variable includes the path to the Kafka Producer properties file and that the path to the properties file does not contain a * wildcard at the end.
Parent topic: Troubleshooting the Kafka Connect Handler
9.2.10.2.8.4 Kafka Connection Problem
Typically, the following exception message appears:
WARN 2015-11-11 11:25:50,784 [kafka-producer-network-thread | producer-1] WARN (Selector.java:276) - Error in I/O with localhost/127.0.0.1 java.net.ConnectException: Connection refused
When this occurs, the connection retry interval expires and the Kafka Connection Handler process abends. Ensure that the Kafka Brokers are running and that the host and port provided in the Kafka Producer properties file is correct.
Network shell commands (such as, netstat -l) can be used on the machine hosting the Kafka broker to verify that Kafka is listening on the expected port.
Parent topic: Troubleshooting the Kafka Connect Handler
9.2.10.2.9 Kafka Connect Handler Client Dependencies
What are the dependencies for the Kafka Connect Handler to connect to Apache Kafka Connect databases?
The maven central repository artifacts for Kafka Connect databases are:
Maven groupId: org.apache.kafka
Maven artifactId: kafka-clients & connect-json
Maven version: the Kafka Connect version numbers listed for each section
- Kafka 2.8.0
- Kafka 2.7.1
- Kafka 2.6.0
- Kafka 2.5.1
- Kafka 2.4.1
- Kafka 2.3.1
- Kafka 2.2.1
- Kafka 2.1.1
- Kafka 2.0.1
- Kafka 1.1.1
- Kafka 1.0.2
- Kafka 0.11.0.0
- Kafka 0.10.2.0
- Kafka 0.10.2.0
- Kafka 0.10.0.0
- Kafka 0.9.0.1
Parent topic: Apache Kafka Connect Handler
9.2.10.2.9.1 Kafka 2.8.0
connect-api-2.8.0.jar connect-json-2.8.0.jar jackson-annotations-2.10.5.jar jackson-core-2.10.5.jar jackson-databind-2.10.5.1.jar jackson-datatype-jdk8-2.10.5.jar javax.ws.rs-api-2.1.1.jar kafka-clients-2.8.0.jar lz4-java-1.7.1.jar slf4j-api-1.7.30.jar snappy-java-1.1.8.1.jar zstd-jni-1.4.9-1.jar
Parent topic: Kafka Connect Handler Client Dependencies
9.2.10.2.9.2 Kafka 2.7.1
connect-api-2.7.1.jar connect-json-2.7.1.jar jackson-annotations-2.10.5.jar jackson-core-2.10.5.jar jackson-databind-2.10.5.1.jar jackson-datatype-jdk8-2.10.5.jar javax.ws.rs-api-2.1.1.jar kafka-clients-2.7.1.jar lz4-java-1.7.1.jar slf4j-api-1.7.30.jar snappy-java-1.1.7.7.jar zstd-jni-1.4.5-6.jar
Parent topic: Kafka Connect Handler Client Dependencies
9.2.10.2.9.3 Kafka 2.6.0
connect-api-2.6.0.jar connect-json-2.6.0.jar jackson-annotations-2.10.2.jar jackson-core-2.10.2.jar jackson-databind-2.10.2.jar jackson-datatype-jdk8-2.10.2.jar javax.ws.rs-api-2.1.1.jar kafka-clients-2.6.0.jar lz4-java-1.7.1.jar slf4j-api-1.7.30.jar snappy-java-1.1.7.3.jar zstd-jni-1.4.4-7.jar
Parent topic: Kafka Connect Handler Client Dependencies
9.2.10.2.9.4 Kafka 2.5.1
connect-api-2.5.1.jar connect-json-2.5.1.jar jackson-annotations-2.10.2.jar jackson-core-2.10.2.jar jackson-databind-2.10.2.jar jackson-datatype-jdk8-2.10.2.jar javax.ws.rs-api-2.1.1.jar kafka-clients-2.5.1.jar lz4-java-1.7.1.jar slf4j-api-1.7.30.jar snappy-java-1.1.7.3.jar zstd-jni-1.4.4-7.jar
Parent topic: Kafka Connect Handler Client Dependencies
9.2.10.2.9.5 Kafka 2.4.1
kafka-clients-2.4.1.jar lz4-java-1.6.0.jar slf4j-api-1.7.28.jar snappy-java-1.1.7.3.jar zstd-jni-1.4.3-1.jarr
Parent topic: Kafka Connect Handler Client Dependencies
9.2.10.2.9.6 Kafka 2.3.1
connect-api-2.3.1.jar connect-json-2.3.1.jar jackson-annotations-2.10.0.jar jackson-core-2.10.0.jar jackson-databind-2.10.0.jar jackson-datatype-jdk8-2.10.0.jar javax.ws.rs-api-2.1.1.jar kafka-clients-2.3.1.jar lz4-java-1.6.0.jar slf4j-api-1.7.26.jar snappy-java-1.1.7.3.jar zstd-jni-1.4.0-1.jar
Parent topic: Kafka Connect Handler Client Dependencies
9.2.10.2.9.7 Kafka 2.2.1
kafka-clients-2.2.1.jar lz4-java-1.5.0.jar slf4j-api-1.7.25.jar snappy-java-1.1.7.2.jar zstd-jni-1.3.8-1.jar
Parent topic: Kafka Connect Handler Client Dependencies
9.2.10.2.9.8 Kafka 2.1.1
audience-annotations-0.5.0.jar connect-api-2.1.1.jar connect-json-2.1.1.jar jackson-annotations-2.9.0.jar jackson-core-2.9.8.jar jackson-databind-2.9.8.jar javax.ws.rs-api-2.1.1.jar jopt-simple-5.0.4.jar kafka_2.12-2.1.1.jar kafka-clients-2.1.1.jar lz4-java-1.5.0.jar metrics-core-2.2.0.jar scala-library-2.12.7.jar scala-logging_2.12-3.9.0.jar scala-reflect-2.12.7.jar slf4j-api-1.7.25.jar snappy-java-1.1.7.2.jar zkclient-0.11.jar zookeeper-3.4.13.jar zstd-jni-1.3.7-1.jar
Parent topic: Kafka Connect Handler Client Dependencies
9.2.10.2.9.9 Kafka 2.0.1
audience-annotations-0.5.0.jar connect-api-2.0.1.jar connect-json-2.0.1.jar jackson-annotations-2.9.0.jar jackson-core-2.9.7.jar jackson-databind-2.9.7.jar javax.ws.rs-api-2.1.jar jopt-simple-5.0.4.jar kafka_2.12-2.0.1.jar kafka-clients-2.0.1.jar lz4-java-1.4.1.jar metrics-core-2.2.0.jar scala-library-2.12.6.jar scala-logging_2.12-3.9.0.jar scala-reflect-2.12.6.jar slf4j-api-1.7.25.jar snappy-java-1.1.7.1.jar zkclient-0.10.jar zookeeper-3.4.13.jar
Parent topic: Kafka Connect Handler Client Dependencies
9.2.10.2.9.10 Kafka 1.1.1
kafka-clients-1.1.1.jar lz4-java-1.4.1.jar slf4j-api-1.7.25.jar snappy-java-1.1.7.1.jar
Parent topic: Kafka Connect Handler Client Dependencies
9.2.10.2.9.11 Kafka 1.0.2
kafka-clients-1.0.2.jar lz4-java-1.4.jar slf4j-api-1.7.25.jar snappy-java-1.1.4.jar
Parent topic: Kafka Connect Handler Client Dependencies
9.2.10.2.9.12 Kafka 0.11.0.0
connect-api-0.11.0.0.jar connect-json-0.11.0.0.jar jackson-annotations-2.8.0.jar jackson-core-2.8.5.jar jackson-databind-2.8.5.jar jopt-simple-5.0.3.jar kafka_2.11-0.11.0.0.jar kafka-clients-0.11.0.0.jar log4j-1.2.17.jar lz4-1.3.0.jar metrics-core-2.2.0.jar scala-library-2.11.11.jar scala-parser-combinators_2.11-1.0.4.jar slf4j-api-1.7.25.jar slf4j-log4j12-1.7.25.jar snappy-java-1.1.2.6.jar zkclient-0.10.jar zookeeper-3.4.10.jar
Parent topic: Kafka Connect Handler Client Dependencies
9.2.10.2.9.13 Kafka 0.10.2.0
connect-api-0.10.2.0.jar connect-json-0.10.2.0.jar jackson-annotations-2.8.0.jar jackson-core-2.8.5.jar jackson-databind-2.8.5.jar jopt-simple-5.0.3.jar kafka_2.11-0.10.2.0.jar kafka-clients-0.10.2.0.jar log4j-1.2.17.jar lz4-1.3.0.jar metrics-core-2.2.0.jar scala-library-2.11.8.jar scala-parser-combinators_2.11-1.0.4.jar slf4j-api-1.7.21.jar slf4j-log4j12-1.7.21.jar snappy-java-1.1.2.6.jar zkclient-0.10.jar zookeeper-3.4.9.jar
Parent topic: Kafka Connect Handler Client Dependencies
9.2.10.2.9.14 Kafka 0.10.2.0
connect-api-0.10.1.1.jar connect-json-0.10.1.1.jar jackson-annotations-2.6.0.jar jackson-core-2.6.3.jar jackson-databind-2.6.3.jar jline-0.9.94.jar jopt-simple-4.9.jar kafka_2.11-0.10.1.1.jar kafka-clients-0.10.1.1.jar log4j-1.2.17.jar lz4-1.3.0.jar metrics-core-2.2.0.jar netty-3.7.0.Final.jar scala-library-2.11.8.jar scala-parser-combinators_2.11-1.0.4.jar slf4j-api-1.7.21.jar slf4j-log4j12-1.7.21.jar snappy-java-1.1.2.6.jar zkclient-0.9.jar zookeeper-3.4.8.jar
Parent topic: Kafka Connect Handler Client Dependencies
9.2.10.2.9.15 Kafka 0.10.0.0
activation-1.1.jar connect-api-0.10.0.0.jar connect-json-0.10.0.0.jar jackson-annotations-2.6.0.jar jackson-core-2.6.3.jar jackson-databind-2.6.3.jar jline-0.9.94.jar jopt-simple-4.9.jar junit-3.8.1.jar kafka_2.11-0.10.0.0.jar kafka-clients-0.10.0.0.jar log4j-1.2.15.jar lz4-1.3.0.jar mail-1.4.jar metrics-core-2.2.0.jar netty-3.7.0.Final.jar scala-library-2.11.8.jar scala-parser-combinators_2.11-1.0.4.jar slf4j-api-1.7.21.jar slf4j-log4j12-1.7.21.jar snappy-java-1.1.2.4.jar zkclient-0.8.jar zookeeper-3.4.6.jar
Parent topic: Kafka Connect Handler Client Dependencies
9.2.10.2.9.16 Kafka 0.9.0.1
activation-1.1.jar connect-api-0.9.0.1.jar connect-json-0.9.0.1.jar jackson-annotations-2.5.0.jar jackson-core-2.5.4.jar jackson-databind-2.5.4.jar jline-0.9.94.jar jopt-simple-3.2.jar junit-3.8.1.jar kafka_2.11-0.9.0.1.jar kafka-clients-0.9.0.1.jar log4j-1.2.15.jar lz4-1.2.0.jar mail-1.4.jar metrics-core-2.2.0.jar netty-3.7.0.Final.jar scala-library-2.11.7.jar scala-parser-combinators_2.11-1.0.4.jar scala-xml_2.11-1.0.4.jar slf4j-api-1.7.6.jar slf4j-log4j12-1.7.6.jar snappy-java-1.1.1.7.jar zkclient-0.7.jar zookeeper-3.4.6.jar
9.2.10.2.9.16.1 Confluent Dependencies
Note:
The Confluent dependencies listed below are for the Kafka Connect Avro Converter and the assocated Avro Schema Registry client. When integrated with Confluent Kafka Connect, the below dependencies are required in addition to the Kafka Connect dependencies for the corresponding Kafka version which are listed in the previous sections.
- Confluent 6.2.0
- Confluent 6.1.0
- Confluent 6.0.0
- Confluent 5.5.0
- Confluent 5.4.0
- Confluent 5.3.0
- Confluent 5.2.1
- Confluent 5.1.3
- Confluent 5.0.3
- Confluent 4.1.2
Parent topic: Kafka 0.9.0.1
9.2.10.2.9.16.1.1 Confluent 6.2.0
avro-1.10.1.jar commons-compress-1.20.jar common-utils-6.2.0.jar connect-api-6.2.0-ccs.jar connect-json-6.2.0-ccs.jar jackson-annotations-2.10.5.jar jackson-core-2.11.3.jar jackson-databind-2.10.5.1.jar jackson-datatype-jdk8-2.10.5.jar jakarta.annotation-api-1.3.5.jar jakarta.inject-2.6.1.jar jakarta.ws.rs-api-2.1.6.jar javax.ws.rs-api-2.1.1.jar jersey-common-2.34.jar kafka-avro-serializer-6.2.0.jar kafka-clients-6.2.0-ccs.jar kafka-connect-avro-converter-6.2.0.jar kafka-connect-avro-data-6.2.0.jar kafka-schema-registry-client-6.2.0.jar kafka-schema-serializer-6.2.0.jar lz4-java-1.7.1.jar osgi-resource-locator-1.0.3.jar slf4j-api-1.7.30.jar snappy-java-1.1.8.1.jar swagger-annotations-1.6.2.jar zstd-jni-1.4.9-1.jar
Parent topic: Confluent Dependencies
9.2.10.2.9.16.1.2 Confluent 6.1.0
avro-1.9.2.jar commons-compress-1.19.jar common-utils-6.1.0.jar connect-api-6.1.0-ccs.jar connect-json-6.1.0-ccs.jar jackson-annotations-2.10.5.jar jackson-core-2.10.2.jar jackson-databind-2.10.5.1.jar jackson-datatype-jdk8-2.10.5.jar jakarta.annotation-api-1.3.5.jar jakarta.inject-2.6.1.jar jakarta.ws.rs-api-2.1.6.jar javax.ws.rs-api-2.1.1.jar jersey-common-2.31.jar kafka-avro-serializer-6.1.0.jar kafka-clients-6.1.0-ccs.jar kafka-connect-avro-converter-6.1.0.jar kafka-connect-avro-data-6.1.0.jar kafka-schema-registry-client-6.1.0.jar kafka-schema-serializer-6.1.0.jar lz4-java-1.7.1.jar osgi-resource-locator-1.0.3.jar slf4j-api-1.7.30.jar snappy-java-1.1.7.7.jar swagger-annotations-1.6.2.jar zstd-jni-1.4.5-6.jar
Parent topic: Confluent Dependencies
9.2.10.2.9.16.1.3 Confluent 6.0.0
avro-1.9.2.jar commons-compress-1.19.jar common-utils-6.0.0.jar connect-api-6.0.0-ccs.jar connect-json-6.0.0-ccs.jar jackson-annotations-2.10.5.jar jackson-core-2.10.2.jar jackson-databind-2.10.5.jar jackson-datatype-jdk8-2.10.5.jar jakarta.annotation-api-1.3.5.jar jakarta.inject-2.6.1.jar jakarta.ws.rs-api-2.1.6.jar javax.ws.rs-api-2.1.1.jar jersey-common-2.30.jar kafka-avro-serializer-6.0.0.jar kafka-clients-6.0.0-ccs.jar kafka-connect-avro-converter-6.0.0.jar kafka-connect-avro-data-6.0.0.jar kafka-schema-registry-client-6.0.0.jar kafka-schema-serializer-6.0.0.jar lz4-java-1.7.1.jar osgi-resource-locator-1.0.3.jar slf4j-api-1.7.30.jar snappy-java-1.1.7.3.jar swagger-annotations-1.6.2.jar zstd-jni-1.4.4-7.jar
Parent topic: Confluent Dependencies
9.2.10.2.9.16.1.4 Confluent 5.5.0
avro-1.9.2.jar classmate-1.3.4.jar common-config-5.5.0.jar commons-compress-1.19.jar commons-lang3-3.2.1.jar common-utils-5.5.0.jar connect-api-5.5.0-ccs.jar connect-json-5.5.0-ccs.jar guava-18.0.jar hibernate-validator-6.0.17.Final.jar jackson-annotations-2.10.2.jar jackson-core-2.10.2.jar jackson-databind-2.10.2.jar jackson-dataformat-yaml-2.4.5.jar jackson-datatype-jdk8-2.10.2.jar jackson-datatype-joda-2.4.5.jar jakarta.annotation-api-1.3.5.jar jakarta.el-3.0.2.jar jakarta.el-api-3.0.3.jar jakarta.inject-2.6.1.jar jakarta.validation-api-2.0.2.jar jakarta.ws.rs-api-2.1.6.jar javax.ws.rs-api-2.1.1.jar jboss-logging-3.3.2.Final.jar jersey-bean-validation-2.30.jar jersey-client-2.30.jar jersey-common-2.30.jar jersey-media-jaxb-2.30.jar jersey-server-2.30.jar joda-time-2.2.jar kafka-avro-serializer-5.5.0.jar kafka-clients-5.5.0-ccs.jar kafka-connect-avro-converter-5.5.0.jar kafka-connect-avro-data-5.5.0.jar kafka-schema-registry-client-5.5.0.jar kafka-schema-serializer-5.5.0.jar lz4-java-1.7.1.jar osgi-resource-locator-1.0.3.jar slf4j-api-1.7.30.jar snakeyaml-1.12.jar snappy-java-1.1.7.3.jar swagger-annotations-1.5.22.jar swagger-core-1.5.3.jar swagger-models-1.5.3.jar zstd-jni-1.4.4-7.jar
Parent topic: Confluent Dependencies
9.2.10.2.9.16.1.5 Confluent 5.4.0
avro-1.9.1.jar common-config-5.4.0.jar commons-compress-1.19.jar commons-lang3-3.2.1.jar common-utils-5.4.0.jar connect-api-5.4.0-ccs.jar connect-json-5.4.0-ccs.jar guava-18.0.jar jackson-annotations-2.9.10.jar jackson-core-2.9.9.jar jackson-databind-2.9.10.1.jar jackson-dataformat-yaml-2.4.5.jar jackson-datatype-jdk8-2.9.10.jar jackson-datatype-joda-2.4.5.jar javax.ws.rs-api-2.1.1.jar joda-time-2.2.jar kafka-avro-serializer-5.4.0.jar kafka-clients-5.4.0-ccs.jar kafka-connect-avro-converter-5.4.0.jar kafka-schema-registry-client-5.4.0.jar lz4-java-1.6.0.jar slf4j-api-1.7.28.jar snakeyaml-1.12.jar snappy-java-1.1.7.3.jar swagger-annotations-1.5.22.jar swagger-core-1.5.3.jar swagger-models-1.5.3.jar zstd-jni-1.4.3-1.jar
Parent topic: Confluent Dependencies
9.2.10.2.9.16.1.6 Confluent 5.3.0
audience-annotations-0.5.0.jar avro-1.8.1.jar common-config-5.3.0.jar commons-compress-1.8.1.jar common-utils-5.3.0.jar connect-api-5.3.0-ccs.jar connect-json-5.3.0-ccs.jar jackson-annotations-2.9.0.jar jackson-core-2.9.9.jar jackson-core-asl-1.9.13.jar jackson-databind-2.9.9.jar jackson-datatype-jdk8-2.9.9.jar jackson-mapper-asl-1.9.13.jar javax.ws.rs-api-2.1.1.jar jline-0.9.94.jar jsr305-3.0.2.jar kafka-avro-serializer-5.3.0.jar kafka-clients-5.3.0-ccs.jar kafka-connect-avro-converter-5.3.0.jar kafka-schema-registry-client-5.3.0.jar lz4-java-1.6.0.jar netty-3.10.6.Final.jar paranamer-2.7.jar slf4j-api-1.7.26.jar snappy-java-1.1.1.3.jar spotbugs-annotations-3.1.9.jar xz-1.5.jar zkclient-0.10.jar zookeeper-3.4.14.jar zstd-jni-1.4.0-1.jar
Parent topic: Confluent Dependencies
9.2.10.2.9.16.1.7 Confluent 5.2.1
audience-annotations-0.5.0.jar avro-1.8.1.jar common-config-5.2.1.jar commons-compress-1.8.1.jar common-utils-5.2.1.jar connect-api-2.2.0-cp2.jar connect-json-2.2.0-cp2.jar jackson-annotations-2.9.0.jar jackson-core-2.9.8.jar jackson-core-asl-1.9.13.jar jackson-databind-2.9.8.jar jackson-datatype-jdk8-2.9.8.jar jackson-mapper-asl-1.9.13.jar javax.ws.rs-api-2.1.1.jar jline-0.9.94.jar kafka-avro-serializer-5.2.1.jar kafka-clients-2.2.0-cp2.jar kafka-connect-avro-converter-5.2.1.jar kafka-schema-registry-client-5.2.1.jar lz4-java-1.5.0.jar netty-3.10.6.Final.jar paranamer-2.7.jar slf4j-api-1.7.25.jar snappy-java-1.1.1.3.jar xz-1.5.jar zkclient-0.10.jar zookeeper-3.4.13.jar zstd-jni-1.3.8-1.jar
Parent topic: Confluent Dependencies
9.2.10.2.9.16.1.8 Confluent 5.1.3
audience-annotations-0.5.0.jar avro-1.8.1.jar common-config-5.1.3.jar commons-compress-1.8.1.jar common-utils-5.1.3.jar connect-api-2.1.1-cp3.jar connect-json-2.1.1-cp3.jar jackson-annotations-2.9.0.jar jackson-core-2.9.8.jar jackson-core-asl-1.9.13.jar jackson-databind-2.9.8.jar jackson-mapper-asl-1.9.13.jar javax.ws.rs-api-2.1.1.jar jline-0.9.94.jar kafka-avro-serializer-5.1.3.jar kafka-clients-2.1.1-cp3.jar kafka-connect-avro-converter-5.1.3.jar kafka-schema-registry-client-5.1.3.jar lz4-java-1.5.0.jar netty-3.10.6.Final.jar paranamer-2.7.jar slf4j-api-1.7.25.jar snappy-java-1.1.1.3.jar xz-1.5.jar zkclient-0.10.jar zookeeper-3.4.13.jar zstd-jni-1.3.7-1.jar
Parent topic: Confluent Dependencies
9.2.10.2.9.16.1.9 Confluent 5.0.3
audience-annotations-0.5.0.jar avro-1.8.1.jar common-config-5.0.3.jar commons-compress-1.8.1.jar common-utils-5.0.3.jar connect-api-2.0.1-cp4.jar connect-json-2.0.1-cp4.jar jackson-annotations-2.9.0.jar jackson-core-2.9.7.jar jackson-core-asl-1.9.13.jar jackson-databind-2.9.7.jar jackson-mapper-asl-1.9.13.jar javax.ws.rs-api-2.1.jar jline-0.9.94.jar kafka-avro-serializer-5.0.3.jar kafka-clients-2.0.1-cp4.jar kafka-connect-avro-converter-5.0.3.jar kafka-schema-registry-client-5.0.3.jar lz4-java-1.4.1.jar netty-3.10.6.Final.jar paranamer-2.7.jar slf4j-api-1.7.25.jar snappy-java-1.1.1.3.jar xz-1.5.jar zkclient-0.10.jar zookeeper-3.4.13.jar
Parent topic: Confluent Dependencies
9.2.10.2.9.16.1.10 Confluent 4.1.2
avro-1.8.1.jar common-config-4.1.2.jar commons-compress-1.8.1.jar common-utils-4.1.2.jar connect-api-1.1.1-cp1.jar connect-json-1.1.1-cp1.jar jackson-annotations-2.9.0.jar jackson-core-2.9.6.jar jackson-core-asl-1.9.13.jar jackson-databind-2.9.6.jar jackson-mapper-asl-1.9.13.jar jline-0.9.94.jar kafka-avro-serializer-4.1.2.jar kafka-clients-1.1.1-cp1.jar kafka-connect-avro-converter-4.1.2.jar kafka-schema-registry-client-4.1.2.jar log4j-1.2.16.jar lz4-java-1.4.1.jar netty-3.10.5.Final.jar paranamer-2.7.jar slf4j-api-1.7.25.jar slf4j-log4j12-1.6.1.jar snappy-java-1.1.1.3.jar xz-1.5.jar zkclient-0.10.jar zookeeper-3.4.10.jar
Parent topic: Confluent Dependencies
9.2.10.3 Apache Kafka REST Proxy
The Kafka REST Proxy Handler to stream messages to the Kafka REST Proxy distributed by Confluent.
This chapter describes how to use the Kafka REST Proxy Handler.
- Overview
- Setting Up and Starting the Kafka REST Proxy Handler Services
- Consuming the Records
- Performance Considerations
- Kafka REST Proxy Handler Metacolumns Template Property
Parent topic: Apache Kafka
9.2.10.3.1 Overview
The Kafka REST Proxy Handler allows Kafka messages to be streamed using an HTTPS protocol. The use case for this functionality is to stream Kafka messages from an Oracle GoldenGate On Premises installation to cloud or alternately from cloud to cloud.
The Kafka REST proxy provides a RESTful interface to a Kafka cluster. It makes it easy for you to:
-
produce and consume messages,
-
view the state of the cluster,
-
and perform administrative actions without using the native Kafka protocol or clients.
Kafka REST Proxy is part of the Confluent Open Source and Confluent Enterprise distributions. It is not available in the Apache Kafka distribution. To access Kafka through the REST proxy, you have to install the Confluent Kafka version see https://docs.confluent.io/current/kafka-rest/docs/index.html.
Parent topic: Apache Kafka REST Proxy
9.2.10.3.2 Setting Up and Starting the Kafka REST Proxy Handler Services
You have several installation formats to choose from including ZIP or tar archives, Docker, and Packages.
- Using the Kafka REST Proxy Handler
- Downloading the Dependencies
- Classpath Configuration
- Kafka REST Proxy Handler Configuration
- Review a Sample Configuration
- Security
- Generating a Keystore or Truststore
- Using Templates to Resolve the Topic Name and Message Key
- Kafka REST Proxy Handler Formatter Properties
Parent topic: Apache Kafka REST Proxy
9.2.10.3.2.1 Using the Kafka REST Proxy Handler
You must download and install the Confluent Open Source or Confluent Enterprise Distribution because the Kafka REST Proxy is not included in Apache, Cloudera, or Hortonworks. You have several installation formats to choose from including ZIP or TAR archives, Docker, and Packages.
The Kafka REST Proxy has dependency on ZooKeeper, Kafka, and the Schema Registry
9.2.10.3.2.2 Downloading the Dependencies
You can review and download the Jersey RESTful Web Services in Java client dependency from:
https://eclipse-ee4j.github.io/jersey/.
You can review and download the Jersey Apache Connector dependencies from the maven repository: https://mvnrepository.com/artifact/org.glassfish.jersey.connectors/jersey-apache-connector
9.2.10.3.2.3 Classpath Configuration
The Kafka REST Proxy handler uses the Jersey project jersey-client
version 2.27 and jersey-connectors-apache version 2.27 to connect to
Kafka. Oracle GoldenGate for Distributed Applications and Analytics (GG for DAA) does
not include the required dependencies so you must obtain them, see Downloading the Dependencies.
You have to configure these dependencies using the gg.classpath property in the Java Adapter properties file. This is an example of a correctly configured classpath for the Kafka REST Proxy Handler:
gg.classpath=dirprm:
{path_to_jersey_client_jars}/jaxrs-ri/lib/*:{path_to_jersey_client_jars}
/jaxrs-ri/api/*
:{path_to_jersey_client_jars}/jaxrs-ri/ext/*:{path_to_jersey_client_jars}
/connector/*9.2.10.3.2.4 Kafka REST Proxy Handler Configuration
The following are the configurable values for the Kafka REST Proxy Handler. Oracle recommend that you store the Kafka REST Proxy properties file in the Oracle GoldenGate dirprm directory.
To enable the selection of the Kafka REST Proxy Handler, you must first configure the handler type by specifying gg.handler.name.type=kafkarestproxy and the other Kafka REST Proxy Handler properties as follows:
| Properties | Required/ Optional | Legal Values | Default | Explanation |
|---|---|---|---|---|
|
|
Required |
|
None |
The configuration to select the Kafka REST Proxy Handler. |
|
|
Required |
A template string value to resolve the Kafka topic name at runtime. |
None |
See Using Templates to Resolve the Topic Name and Message Key. |
|
|
Required |
A template string value to resolve the Kafka message key at runtime. |
None |
See Using Templates to Resolve the Topic Name and Message Key. |
|
|
Required |
The Listener address of the Rest Proxy. |
None |
Set to the URL of the Kafka REST proxy. |
|
|
Required |
|
None |
Set to the REST proxy payload data format |
|
|
Optional |
A value representing the payload size in mega bytes. |
|
Set to the maximum size of the payload of the HTTP messages. |
|
|
Optional |
|
|
Sets the API version to use. |
|
|
Optional |
|
|
Sets how operations are processed. In |
|
|
Optional |
Path to the truststore. |
None |
Path to the truststore file that holds certificates from trusted certificate authorities (CA). These CAs are used to verify certificates presented by the server during an SSL connection, see Generating a Keystore or Truststore. |
|
|
Optional |
Password of the truststore. |
None |
The truststore password. |
|
|
Optional |
Path to the keystore. |
None |
Path to the keystore file that the private key and identity certificate, which are presented to other parties (server or client) to verify its identity, see Generating a Keystore or Truststore. |
|
|
Optional |
Password of the keystore. |
None |
The keystore password. |
|
|
Optional |
|
None |
Proxy URL in the following format: |
|
|
Optional |
Any string. |
None |
The proxy user name. |
|
|
Optional |
Any string. |
None |
The proxy password. |
|
|
Optional |
Integer value. |
None |
The amount of time allowed for the server to respond. |
|
|
Optional |
Integer value. |
None |
The amount of time to wait to establish the connection to the host. |
gg.handler.name.format.metaColumnsTemplate |
Optional |
|
|
None |
|
${optype}, ${token.ROWID}, ${sys.username}, ${currenttimestamp} |
See Using Templates to Resolve the Stream Name and Partition Name for more information.
9.2.10.3.2.5 Review a Sample Configuration
The following is a sample configuration for the Kafka REST Proxy Handler from the Java Adapter properties file:
gg.handlerlist=kafkarestproxy
#The handler properties
gg.handler.kafkarestproxy.type=kafkarestproxy
#The following selects the topic name based on the fully qualified table name
gg.handler.kafkarestproxy.topicMappingTemplate=${fullyQualifiedTableName}
#The following selects the message key using the concatenated primary keys
gg.handler.kafkarestproxy.keyMappingTemplate=${primaryKeys}
gg.handler.kafkarestproxy.postDataUrl=http://localhost:8083
gg.handler.kafkarestproxy.apiVersion=v1
gg.handler.kafkarestproxy.format=json
gg.handler.kafkarestproxy.payloadsize=1
gg.handler.kafkarestproxy.mode=tx
#Server auth properties
#gg.handler.kafkarestproxy.trustStore=/keys/truststore.jks
#gg.handler.kafkarestproxy.trustStorePassword=test1234
#Client auth properites
#gg.handler.kafkarestproxy.keyStore=/keys/keystore.jks
#gg.handler.kafkarestproxy.keyStorePassword=test1234
#Proxy properties
#gg.handler.kafkarestproxy.proxy=http://proxyurl:80
#gg.handler.kafkarestproxy.proxyUserName=username
#gg.handler.kafkarestproxy.proxyPassword=password
#The MetaColumnTemplate formatter properties
gg.handler.kafkarestproxy.format.metaColumnsTemplate=${optype},${timestampmicro},${currenttimestampmicro}9.2.10.3.2.6 Security
Security is possible between the following:
-
Kafka REST Proxy clients and the Kafka REST Proxy server. The Oracle GoldenGate REST Proxy Handler is a Kafka REST Proxy client.
-
The Kafka REST Proxy server and Kafka Brokers. Oracle recommends that you thoroughly review the security documentation and configuration of the Kafka REST Proxy server, see https://docs.confluent.io/current/kafka-rest/docs/index.html
REST Proxy supports SSL for securing communication between clients and the Kafka REST Proxy Handler. To configure SSL:
-
Generate a keystore using the scripts, see Generating a Keystore or Truststore.
-
Update the Kafka REST Proxy server configuration in the
kafka-rest.propertiesfile with these properties:listeners=https://hostname:8083 confluent.rest.auth.propagate.method=SSL Configuration Options for HTTPS ssl.client.auth=true ssl.keystore.location={keystore_file_path}/server.keystore.jks ssl.keystore.password=test1234 ssl.key.password=test1234 ssl.truststore.location={keystore_file_path}/server.truststore.jks ssl.truststore.password=test1234 ssl.keystore.type=JKS ssl.truststore.type=JKS ssl.enabled.protocols=TLSv1.2,TLSv1.1,TLSv1 -
Restart your server.
To disable mutual authentication, you update the ssl.client.auth=
property from true to false.
9.2.10.3.2.7 Generating a Keystore or Truststore
Generating a Truststore
You execute this script to generate the ca-cert, ca-key, and truststore.jks truststore files.
#!/bin/bash PASSWORD=password CLIENT_PASSWORD=password VALIDITY=365
Then you generate a CA as in this example:
openssl req -new -x509 -keyout ca-key -out ca-cert -days $VALIDITY -passin pass:$PASSWORD
-passout pass:$PASSWORD -subj "/C=US/ST=CA/L=San Jose/O=Company/OU=Org/CN=FQDN"
-nodesLastly, you add the CA to the server's truststore using keytool:
keytool -keystore truststore.jks -alias CARoot -import -file ca-cert -storepass $PASSWORD
-keypass $PASSWORDGenerating a Keystore
You run this script and pass the fqdn as argument to generate the ca-cert.srl, cert-file, cert-signed, and keystore.jks keystore files.
#!/bin/bash PASSWORD=password VALIDITY=365 if [ $# -lt 1 ]; then echo "`basename $0` host fqdn|user_name|app_name" exit 1 fi CNAME=$1 ALIAS=`echo $CNAME|cut -f1 -d"."`
Then you generate the keystore with keytool as in this example:
keytool -noprompt ¿keystore keystore.jks -alias $ALIAS -keyalg RSA -validity $VALIDITY
-genkey -dname "CN=$CNAME,OU=BDP,O=Company,L=San Jose,S=CA,C=US" -storepass $PASSWORD
-keypass $PASSWORDNext, you sign all the certificates in the keystore with the CA:
keytool -keystore keystore.jks -alias $ALIAS -certreq -file cert-file -storepass
$PASSWORDopenssl x509 -req -CA ca-cert -CAkey ca-key -in cert-file -out cert-signed -days $VALIDITY
-CAcreateserial -passin pass:$PASSWORDLastly, you import both the CA and the signed certificate into the keystore:
keytool -keystore keystore.jks -alias CARoot -import -file ca-cert -storepass
$PASSWORDkeytool -keystore keystore.jks -alias $ALIAS -import -file cert-signed -storepass
$PASSWORD9.2.10.3.2.8 Using Templates to Resolve the Topic Name and Message Key
The Kafka REST Proxy Handler provides functionality to resolve the topic name and the message key at runtime using a template configuration value. Templates allow you to configure static values and keywords. Keywords are used to dynamically replace the keyword with the context of the current processing. The templates use the following configuration properties:
gg.handler.name.topicMappingTemplate
gg.handler.name.keyMappingTemplate
Template Modes
The Kafka REST Proxy Handler can be configured to send one message per operation (insert, update, delete). Alternatively, it can be configured to group operations into messages at the transaction level.
Example Templates
The following describes example template configuration values and the resolved values.
| Example Template | Resolved Value |
|---|---|
|
|
|
|
|
|
|
|
|
9.2.10.3.2.9 Kafka REST Proxy Handler Formatter Properties
The following are the configurable values for the Kafka REST Proxy Handler Formatter.
Table 9-12 Kafka REST Proxy Handler Formatter Properties
| Properties | Optional/ Optional | Legal Values | Default | Explanation |
|---|---|---|---|---|
gg.handler.name.format.includeOpType |
Optional |
|
|
Set to Set to |
gg.handler.name.format.includeOpTimestamp |
Optional |
|
|
Set to Set to |
gg.handler.name.format.includeCurrentTimestamp |
Optional |
|
|
Set to Set to |
gg.handler.name.format.includePosition |
Optional |
|
|
Set to Set to |
gg.handler.name.format.includePrimaryKeys |
Optional |
|
|
Set to Set to |
gg.handler.name.format.includeTokens |
Optional |
|
|
Set to Set to |
gg.handler.name.format.insertOpKey |
Optional |
Any string. |
|
The value of the field |
gg.handler.name.format.updateOpKey |
Optional |
Any string. |
|
The value of the field |
gg.handler.name.format.deleteOpKey |
Optional |
Any string. |
|
The value of the field |
gg.handler.name.format.truncateOpKey |
Optional |
Any string. |
|
The value of the field |
gg.handler.name.format.treatAllColumnsAsStrings |
Optional |
|
|
Set to Set to |
gg.handler.name.format.mapLargeNumbersAsStrings |
Optional |
|
|
Set to |
gg.handler.name.format.iso8601Format |
Optional |
|
|
Set to |
gg.handler.name.format.pkUpdateHandling |
Optional |
|
|
It is only applicable if you are modeling row messages with the |
9.2.10.3.3 Consuming the Records
A simple way to consume data from Kafka topics using the Kafka REST Proxy Handler is Curl.
Consume JSON Data
-
Create a consumer for JSON data.
curl -k -X POST -H "Content-Type: application/vnd.kafka.v2+json" https://localhost:8082/consumers/my_json_consumer
-
Subscribe to a topic.
curl -k -X POST -H "Content-Type: application/vnd.kafka.v2+json" --data '{"topics":["topicname"]}' \ https://localhost:8082/consumers/my_json_consumer/instances/my_consumer_instance/subscription -
Consume records.
curl –k -X GET -H "Accept: application/vnd.kafka.json.v2+json" \ https://localhost:8082/consumers/my_json_consumer/instances/my_consumer_instance/records
Consume Avro Data
-
Create a consumer for Avro data.
curl -k -X POST -H "Content-Type: application/vnd.kafka.v2+json" \ --data '{"name": "my_consumer_instance", "format": "avro", "auto.offset.reset": "earliest"}' \ https://localhost:8082/consumers/my_avro_consumer -
Subscribe to a topic.
curl –k -X POST -H "Content-Type: application/vnd.kafka.v2+json" --data '{"topics":["topicname"]}' \ https://localhost:8082/consumers/my_avro_consumer/instances/my_consumer_instance/subscription -
Consume records.
curl -X GET -H "Accept: application/vnd.kafka.avro.v2+json" \ https://localhost:8082/consumers/my_avro_consumer/instances/my_consumer_instance/records
Note:
If you are usingcurl from the machine hosting the REST proxy, then unset
the http_proxy environmental variable before consuming the messages. If you are
using curl from the local machine to get messages from the Kafka REST Proxy,
then setting the http_proxy environmental variable may be required.
Parent topic: Apache Kafka REST Proxy
9.2.10.3.4 Performance Considerations
There are several configuration settings both for the Oracle GoldenGate for Distributed Applications and Analytics (GG for DAA) configuration and in the Kafka producer that affects performance.
The Oracle GoldenGate parameter that has the greatest affect on performance is the Replicat GROUPTRANSOPS parameter. It allows Replicat to group multiple source transactions into a single target transaction. At transaction commit, the Kafka REST Proxy Handler POST’s the data to the Kafka Producer.
Setting the Replicat GROUPTRANSOPS to a larger number allows the Replicat to call the POST less frequently improving performance. The default value for GROUPTRANSOPS is 1000 and performance can be improved by increasing the value to 2500, 5000, or even 10000.
Parent topic: Apache Kafka REST Proxy
9.2.10.3.5 Kafka REST Proxy Handler Metacolumns Template Property
Problems Starting Kafka REST Proxy server
The script to start the Kafka REST Proxy server appends its
CLASSPATH to the environment CLASSPATH
variable. If set, the environment CLASSPATH can contain JAR files
that conflict with the correct execution of the Kafka REST Proxy server and may
prevent it from starting. Oracle recommends that you unset the
CLASSPATH environmental variable before started your Kafka REST
Proxy server. Reset the CLASSPATH to “” to
overcome the problem.
Parent topic: Apache Kafka REST Proxy