7 CCS Wallet Management Feature Nodes
Available Feature Nodes
CCS Wallet Management Feature Nodes List
This table lists the feature nodes available from the CCS Wallet palette group in the ACS Control Plan Editor.
| Node name | Node description |
|---|---|
| Account Activate | The Account Activate feature node updates any account in pre-use state to the active state. Note: This feature node has now been deprecated and should no longer be used. This feature node will still function in existing control plans. |
| Account State Branch | The Account State Branch feature node routes the call based on the state of the caller's account. |
| Account Status SMS | The Account Status feature node plays information regarding the caller's account and balances. |
| Account Status SMS | The Account Status SMS feature node sends a short message to the caller using templates defined for each language. |
| Apply Rewards |
The Apply Rewards feature node applies the real time rewards that the current subscriber has qualified for. Note: This feature node has now been deprecated and should no longer be used. This feature node will still function in existing control plans. |
| Copy Balance Details | The Balance Copy feature node allows you to copy one or more values from a balance to profile fields. |
| Balance State Branch | The Balance State Branch feature node routes the call based on the state of the caller's account balance. |
| Balance Status | The Balance Status feature node plays announcements to provide the user with information about their account. |
| Balance Type Cascade Branching | Allows for threshold branching on the values in the subscriber’s wallet of chargeable balance types (for example, ‘General Cash’), expenditure balance types or cross-balance types. |
| Balance Type Cascade Branching |
Allows for threshold branching on the values of the balances held in the selected balance type cascade. Note: This feature node has now been deprecated and should no longer be used. This feature node will still function in existing control plans. |
| Periodic Charge State Branch | The Cumulative Balances feature node provides the caller with details of their cumulative balances. |
| Periodic Charge State Branch |
The Periodic Charge State Branching feature node branches on the state of a subscriber's subscription to a periodic charge. Note: This feature node has now been deprecated and should no longer be used. This feature node will still function in existing control plans. |
| Periodic Charge Subscription |
The Periodic Charge Subscription feature node changes the state of a subscriber's periodic charge in one or more ways:
Note: This feature node has now been deprecated and should no longer be used. This feature node will still function in existing control plans. |
| Periodic Charge Transfer |
The Periodic Charge Transfer feature node allows a subscriber to be moved between related periodic charges. Note: This feature node has now been deprecated and should no longer be used. This feature node will still function in existing control plans. |
| Play Next Promotion |
The Play Next Promotion feature node calculates the subscriber's next promotion based on their current balances and if required, plays the announcement associated with the promotion. Note: This feature node has now been deprecated and should no longer be used. This feature node will still function in existing control plans. |
| Select Credit Transfer |
Plays an announcement for each credit transfer associated with the subscriber's product type. The user can interrupt the announcements to select a service. Note: This feature node has now been deprecated and should no longer be used. This feature node will still function in existing control plans. |
| SMS Low Balance | The SMS Low Balance feature node sends an SMS to a subscriber when their balance falls below a specified threshold. |
| Time Remaining | The Time Remaining feature node determines the remaining time available, at call start, based on a subscriber's current cash balance. |
| Tracker Account State Branch |
The Tracker Account State Branch feature node routes the call based on the state of the caller's account. The wallet information will be retrieved from the subscriber's tracking domain if the wallet is distributed across separate tracking and charging domains. Note: This feature node has now been deprecated and should no longer be used. This feature node will still function in existing control plans. |
| Wallet Life Cycle Period Branching |
The Wallet Life Cycle Period Branching feature node allows you to check if the subscriber is assigned to the WLC period of a WLC plan. Note: This feature node has now been deprecated and should no longer be used. This feature node will still function in existing control plans. |
| Wallet State Update |
The Wallet State Update feature node sets the current wallet to the configured state. Note: This feature node has now been deprecated and should no longer be used. This feature node will still function in existing control plans. |
Account Activate
Warning: This feature node has now been deprecated and should no longer be used. This feature node will still function in existing control plans.
Node description
The Account Activate feature node updates any account in pre-use state to the active state.
Node icon
If the CPE has been configured to use the static panel CPE palette style, the CPE displays the icon shown below to represent the feature node.
Restrictions
This node may be used any number of times within a control plan.
This node deals only with the wallet type currently set in the call context. If a different wallet is required, a Set Wallet Type node must be invoked before this node.
For more information, see Set Wallet Type .
Warning: This feature node is unusable when the account details are held on a BRM. That is, when the charging domain of the subscriber is of type BCD. See Charging Control Services User's Guide for further details on charging domains.
Account State Branch
Node description
The Account State Branch feature node routes the call based on the state of the caller's account.
Node icon
If the CPE has been configured to use the static panel CPE palette style, the CPE displays the icon shown below to represent the feature node.
Node exits
This node has one entry and eight exits. The number of exits cannot be changed.
Note: These exit descriptions are specific to the responses received from an Oracle VWS. For specific information about how responses from other billing engines map to these exits, see the technical guide for the interface for billing engine being used.
| Exit | Cause | Description |
|---|---|---|
| 1 | Active | The account is active. |
| 2 | Frozen | The account has been Frozen due to dishonesty. |
| 3 | Preuse | The account has not yet been used. |
| 4 | Suspended | The account is Suspended. |
| 5 | Dormant | The account is Dormant. |
| 6 | Terminated | The account has been Expired. |
| 7 | Unsupported | Either, error / failure, or the Domain being used does not support this feature node. |
| 8 | Abandon | The caller has abandoned the call. |
Restrictions
This node may be used any number of times within a control plan.
This node deals only with the wallet type currently set in the call context. If a different wallet is required, a Set Wallet Type node must be invoked before this node.
For more information, see Set Wallet Type .
Account Status
Node description
The Account Status feature node plays information regarding the caller's account and balances. Specifically, it will play a no-credit announcement, if appropriate, and inform the caller of their:
- Account expiry date
- Default balance expiry
- Balance amounts
Node icon
If the CPE has been configured to use the static panel CPE palette style, the CPE displays the icon shown below to represent the feature node.
Restrictions
This node may be used any number of times within a control plan.
This node deals only with the wallet type currently set in the call context. If a different wallet is required, a Set Wallet Type node must be invoked before this node.
For more information, see Set Wallet Type .
Node exits
This node has one entry and three exits. The number of exits cannot be changed.
| Exit | Cause | Description |
| 1 | Success | All information has been played successfully. |
| 2 | Abandon | The caller has abandoned the call. |
| 3 | Unsupported | Either, error / failure, or the domain being used does not support this feature node. |
Configuration fields
This table describes the function of each field in the Configure Account Status node screen.
| Field | Description |
|---|---|
| Announcement Set | List of all the available announcement sets. |
| Announcement Entry | List of all the announcements belonging to the selected announcement set. |
| EnableAnnouncements | Allows the selected announcement to be played. |
| SkipAnnouncement | Prohibit playing of the balance announcement. |
| IgnoreThreshold | Ignore the account expiry warning threshold for playing announcement. |
Configuring the node
Follow these steps to configure the node.
| Step | Action |
|---|---|
| 1 |
For each relevant announcement, use the drop down lists to select the pre-recorded announcements that are to be played as prompts to the caller. Select the specific Announcement Set to which the Announcement Entry belongs. Only valid announcements are available from the lists. |
| 2 | For each relevant announcement, select the Enable Announcement check box as required. |
| 3 | Select the Skip Announcement check box as required. When checked, this Skip Balance Announcement option will play account status and not include the balance information within the announcement set. |
| 4 |
Click Save. Note: This will be greyed out until all the announcement sets have been selected. |
Account Status SMS
Node description
The Account Status SMS feature node sends a short message to the caller using templates defined for each language. The balance types played in the messages are stored in eserv.config.
The templates available for selection are configured through the ACS > Configuration > Notification screens.
The available parameters are:
- Wallet type
- Balances and balance expiries
For more information on the available parameters see Message parameters.
Note: This node requires an existing short message service.
Node icon
If the CPE has been configured to use the static panel CPE palette style, the CPE displays the icon shown below to represent the feature node.
Restrictions
This node deals only with the wallet type currently set in the call context. If a different wallet is required, a Set Wallet Type node must be invoked before this node.
For more information, see Set Wallet Type .
Node exits
This node has one entry and two exits. The number of exits cannot be changed.
| Exit | Cause | Description |
| 1 | Unsupported | Either, error / failure, or the domain being used does not support this feature node. A text message has not been sent. |
| 2 | Success | A text message has been successfully sent to the short message service. |
Configuring the node
Follow these steps to configure the node.
| Step | Action |
|---|---|
| 1 |
Using the drop down lists in the Notification panel, select the Application where the notification type for the SMS is defined. Note: ACS will be used by default. |
| 2 | Select the Notification Type from the drop down list. |
| 3 | Click Save. |
Message parameters
Message parameters included in the notification template message text are searched for and replaced with an appropriate value.
Here is the list of available parameters.
| Parameter | Description |
|---|---|
| $1 |
The wallet description. Note: This is configured on the Wallet Name Translations tab in the Wallet Management screen in CCS. You must configure an entry for all languages used for sending notifications. See CCS User's Guide for details. |
| $2 |
The balance details for each balance type reported. Details include:
Note: The balance details string is configured on the Balance Type Translations tab in the Wallet Management screen in CCS. You must configure an entry for all languages used for sending notifications. See CCS User's Guide for details. |
Apply Rewards
Warning: This feature node has now been deprecated and should no longer be used. This feature node will still function in existing control plans.
Node description
The Apply Rewards feature node applies the real time rewards that the current subscriber has qualified for.
The node will determine whether or not the subscriber qualifies for a configured reward based on their product type and the current value of their balance. As a result of applying a reward, the subscriber's product type many change.
Note: A reward will not be applied if the current date falls outside the reward period.
Node icon
If the CPE has been configured to use the static panel CPE palette style, the CPE displays the icon shown below to represent the feature node.
Node exits
This node has one entry and four exits. The number of exits cannot be changed.
| Exit | Cause | Description |
|---|---|---|
| 1 | Success | The rewards have been successfully applied. |
| 2 | No Rewards Applied | The subscriber does not qualify for any rewards. |
| 3 | Error | An error/failure occurred when attempting to apply rewards. |
| 4 | Unsupported | The Domain being used does not support this type of reward. |
Copy Balance Details
Node description
The Copy Balance Details feature node allows you to copy values from a balance to profile fields. You can use the extracted balance information later in the control flow for comparison with other data.
You can copy the following values to a specified profile field:
- Total user balance (copy to any numeric or string profile fields)
- Total system balance (copy to any numeric or string profile fields)
- Unreserved user balance (copy to any numeric or string profile fields)
- Unreserved system balance (copy to any numeric or string profile fields)
- Balance expiry date (copy to any date profile field)
- Maximum credit for limited credit balances (copy to any numeric or string profile fields)
- Balance valid from date (copy to any date profile field)
- Wallet expiry date (copy to any date profile field)
In addition, you can copy balance buckets to a profile field. The values you can select to copy are based on the balance bucket's expiration date. Earliest expiring bucket selects the balance bucket that has the earliest future expiration date. Latest expiring bucket selects the balance bucket that has the latest (furthest in the future) expiration date. There may be buckets with no expiry date set (meaning they will never expire). The latest expiring bucket is the bucket with the latest set expiry date, even if there are buckets that will never expire. First future bucket selects the balance bucket that has the earliest future start date. The feature node copies values only from active buckets.
You can copy the following balance bucket values to a specified profile field:
- Earliest expiring bucket user value (copy to any numeric profile field)
- Earliest expiring bucket system value (copy to any numeric profile field)
- Earliest expiring bucket expiry date (copy to any date profile field)
- Latest expiring bucket user value (copy to any numeric profile field)
- Latest expiring bucket system value (copy to any numeric profile field)
- Latest expiring bucket expiry value (copy to any numeric profile field)
- First future bucket user value (copy to any numeric profile field)
- First future bucket system value (copy to any numeric profile field)
- First future bucket start date (copy to any date profile field)
- First future bucket expiry date (copy to any date profile field)
Note:
Buckets that never expire and buckets that are currently inactive are excluded when determining earliest and latest expiring buckets.
When determining the first future bucket, if buckets have the same start date but different expiry dates, the bucket with the earliest expiry date is copied.
If multiple buckets have the same start date and the same expiry date, then the values of those buckets are summed and the total is copied.
Node exits
This node has one entry and four exits. The number of exits cannot be changed.
| Exit | Name | Cause |
|---|---|---|
| 1 | Success | All balance data values have been stored in the target profile fields. |
| 2 | Not Found | The balance does not exist. |
| 3 | Error | An internal error has occurred. |
| 4 | Unsupported | Billing engine does not meet the requirements of the balance copy feature node. |
Configuring the node
Follow these steps to configure the node.
| Step | Action |
|---|---|
| 1 | Filter the list of available balance types using the All, Chargeable, Expenditure, CrossDiscount, or Internal options. Each option will present different balance types available to copy. For example, All provides no filtering and presents all balance types available to copy. Chargeable presents only those balance types available for charging operations. |
| 2 | Select the balance type whose value you want to copy from the Balance Type list. |
| 3 |
For each balance item that you want to copy, perform the following steps:
|
| 4 | To add another set of source and target fields, click Add and repeat step 2. |
| 5 | Click Save. |
Note: To delete a configuration, select the field values corresponding with the existing configuration you want to delete. Then select the check box next to the source and target fields and click Delete Selected.
Balance State Branch
Node description
The Balance State Branch feature node routes the call based on the state of the caller's account balance. To calculate the caller's account balance a configurable set of balance types will be checked. The set of balance types to be checked is configured in the SLC eserv.config file, see CCS Technical Guide for details.
This node reads the caller's Product Type node options configured for the Balance State Branch and determines that if the Use Threshold field is:
- Selected, then the Product Type Threshold is ignored and the Node Balance Threshold is used instead
- Not selected, then the Product Type Value is used
Note: The node will filter out all Expenditure Balance Types and not include them in the balance calculation. See CCS User's Guide - Balance Types topic.
Node icon
If the CPE has been configured to use the static panel CPE palette style, the CPE displays the icon shown below to represent the feature node.
Restrictions
This node may be used any number of times within a control plan.
This node deals only with the wallet type currently set in the call context. If a different wallet is required, a Set Wallet Type node must be invoked before this node.
For more information, see Set Wallet Type .
Node exits
This node has one entry point and seven exits that are set by the system. The number of exit points is fixed and may not be edited by the user.
| Exit | Cause | Description |
| 1 | Credit OK | The available funds (which may or may not include credit limit and/ or committed reservations) is >= the threshold. |
| 2 | Unsupported | Either, error / failure, or the domain being used does not support this feature node. |
| 3 | No Credit | The value being compared (which may or may not include credit limit and/ or committed reservations) is <= zero. |
| 4 | Credit < Threshold | The available credit (which may or may not include credit limit and/ or committed reservations) is less than the threshold used (which is either the product type Balance status warning threshold value or the node value). See Threshold example. |
| 5 | Balance Expired | The account balance has expired. |
| 6 | Account Expired | The account has expired. |
| 7 | Abandon | The caller has abandoned the call. |
Configuring the node
Follow these steps to configure the node.
| Step | Action |
|---|---|
| 1 |
Select the threshold source value to use:
|
| 2 |
Type the comparison balance threshold to use in the Threshold field. Note: A value must be entered - even if zero - before the Save button becomes available. |
| 3 |
Select the additional threshold considerations:
Tip: See Threshold example for how these check boxes work together. |
| 4 | Click Save. |
Threshold example
This example uses the following values:
- Threshold is $115
- Actual balance is $20
- Credit limit is $100
- Outstanding reservation is $5
This table shows how the comparison value is computed for these values:
| Include Credit Limit | ||
|---|---|---|
| Exclude Reservations | No | Yes |
| No |
Actual balance = $20 Exit 4 taken (comparison < threshold) |
Actual balance + Credit Limit $20 + $100 = $120 Exit 1 taken (comparison > threshold) |
| Yes |
Actual balance - Reservations $20 - $5 = $15 Exit 4 taken (comparison < threshold) |
Actual balance - Reservations + Credit Limit $20 - $5 + $100 = $115 Exit 1 taken (comparison = threshold) |
Balance Status
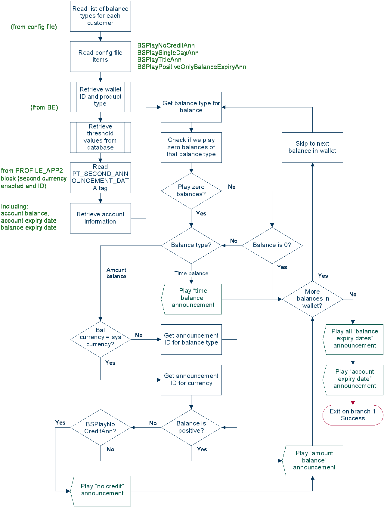
Node description
The Balance Status feature node plays announcements to provide the user with information about their account. The node plays:
- Individual balances
- A no-credit announcement, if necessary
- Expiry dates for both the user's account and balance(s)
Node icon
If the CPE has been configured to use the static panel CPE palette style, the CPE displays the icon shown below to represent the feature node.
Restrictions
This node may be used any number of times within a control plan.
This node deals only with the wallet type currently set in the call context.
For more information, see Set Wallet Type .
Node exits
This node has one entry and three exits. The number of exits cannot be changed.
| Exit | Cause | Description |
|---|---|---|
| 1 | Success | All announcements have completed successfully. |
| 2 | Abandon | The caller has terminated the call. |
| 3 | Unsupported | Either, error / failure or the Domain being used does not support this feature node. |
Configuration fields
This table describes the function of each field.
| Field | Description |
|---|---|
| Announcement Set | List of all the available announcement sets. |
| Announcement Entry | List of all the announcements belonging to the selected announcement set. |
| EnableAnnouncements | If check box selected, allows the selected announcement to be played. |
| Committed Funds | When selected, exclude committed reservations in the available funds played in the announcement. |
| Unreserved Funds | When selected, exclude uncommitted reservations in the available funds played in announcements (the uncommitted reservation amount is subtracted from the available funds). |
This node only deals with information for the balance types
specified in the BSAnnBalanceTypes array of the
ccsMacroNodes section of the
eserv.config file on the SLC.
This node will only play expiry information if the expiry is within the ranges specified in the caller's:
- Product type account expiry warning threshold
- Product type balance expiry warning threshold
Configuring the node
Follow these steps to configure the node.
| Step | Action |
|---|---|
| 1 |
For each relevant announcement, use the drop down lists to select the pre-recorded announcements that are to be played as prompts to the caller. Select the specific Announcement Set to which the Announcement Entry belongs. Only valid announcements are available from the lists. |
| 2 | For each relevant announcement, tick the Enable Announcement check box as required. |
| 3 |
Select the Funds to Report option:
|
| 4 |
Click Save. Note: This will be greyed out until all the announcement sets have been selected. |
Balance Type Branching
Node description
Allows for threshold branching on the values in the subscriber’s wallet of chargeable balance types (for example, ‘General Cash’), expenditure balance types or cross-balance types.
For example, this node could be used to apply a discount to the current call, based on the existing value of a particular balance. The call in progress in the current control plan will not have been billed yet, so will not be considered for such a discount.
Node icon
If the CPE has been configured to use the static panel CPE palette style, the CPE displays the icon shown below to represent the feature node.
Restrictions
There are no restriction on this node's usage. A control plan may contain as many of these nodes as required.
Node exits
This node has one entry and five exits. The number of exits cannot be changed.
| Exit | Cause | Description |
|---|---|---|
| 1 | > | The available funds are greater than the configured threshold. |
| 2 | < | The available funds are less than the configured threshold. |
| 3 | = | The available funds are the same as the configured threshold. |
| 4 | No Balance Found | The specified balance type was not found in the subscriber’s wallet. |
| 5 | Unsupported | Any error/failure encountered. |
Notes:
- A zero wallet balance could potentially use exits 1, 2 or 3 depending on the threshold, credit limit, reservation combination value.
- Telephony actions are allowed after exits 1 to 4.
- See Threshold example for understanding how the available balance is calculated.
Configuring the node
Follow these steps to edit the node configuration.
| Step | Action |
|---|---|
| 1 |
Select the Balance Category to limit the balance type list to select from for the branch comparison. One of:
|
| 2 | From the Balance Type drop down list, select the balance type to use in the branch comparison. |
| 3 | Type the comparison threshold to use in the Threshold field. |
| 4 |
Select the additional threshold considerations:
Tip: See Threshold example for how these check boxes work together. |
| 5 | Click Save. |
Threshold example
If the:
- threshold is $115
- actual balance is $20
- credit limit is $100, and
- an outstanding reservation for $5
This table shows how the comparison value is computed for these values:
| Include Credit Limit | ||
|---|---|---|
| Exclude Reservations | No | Yes |
| No |
Actual balance = $20 Exit 2 taken (comparison < threshold) |
Actual balance + Credit Limit $20 + $100 = $120 Exit 1 taken (comparison > threshold) |
| Yes |
Actual balance - Reservations $20 - $5 = $15 Exit 2 taken (comparison < threshold) |
Actual balance - Reservations + Credit Limit $20 - $5 + $100 = $115 Exit 3 taken (comparison = threshold) |
Balance Type Cascade Branching
Warning: This feature node has now been deprecated and should no longer be used. This feature node will still function in existing control plans.
Node description
Allows for threshold branching on the values of the balances held in the selected balance type cascade.
The summed value of the balances for the unit type configured in the node will be used when determining the appropriate branch to follow.
Node icon
If the CPE has been configured to use the static panel CPE palette style, the CPE displays the icon shown below to represent the feature node.
Restrictions
A control plan may contain as many Balance Type Cascade Branching nodes as required.
Warning: This feature node is unusable when the account details are held on a BRM. That is, when the charging domain of the subscriber is of type BCD. See Charging Control Services User's Guide for further details on charging domains.
Node exits
This node has one entry and six exits. The number of exits cannot be changed.
| Exit | Cause | Description |
|---|---|---|
| 1 | > | The sum of the balances in the balance type cascade of the specified unit is greater than the configured threshold. Telephony actions are allowed after this branch. |
| 2 | < | The sum of the balances in the balance type cascade of the specified unit is less than the configured threshold. Telephony actions are allowed after this branch. |
| 3 | = | The sum of the balances in the balance type cascade of the specified unit is the same as the configured threshold. Telephony actions are allowed after this branch. |
| 4 | No Bal Casc Found | The specified balance type cascade was not found. Telephony actions are allowed after this branch. |
| 5 | No Balance Found | There were no balances for the specified unit type in the selected balance cascade. Telephony actions are allowed after this branch. |
| 6 | Unsupported | An error/failure was encountered. |
Configuring the node
Follow these steps to configure the node.
| Step | Action |
|---|---|
| 1 | From the Balance Type Cascade drop down list, select the cascade to use in the branch comparison. |
| 2 |
Select the Balance Units to use. Only balances types with the selected unit type will be summed and compared against the threshold value. Note: If you selected Units then all balances, except cash or time, will be summed. |
| 3 |
In the Threshold area type the comparison balance threshold value for the selected balance units. Note: Only the fields relevant to the selected balance units will be enabled. |
| 4 | Click Save. |
Cumulative Balances
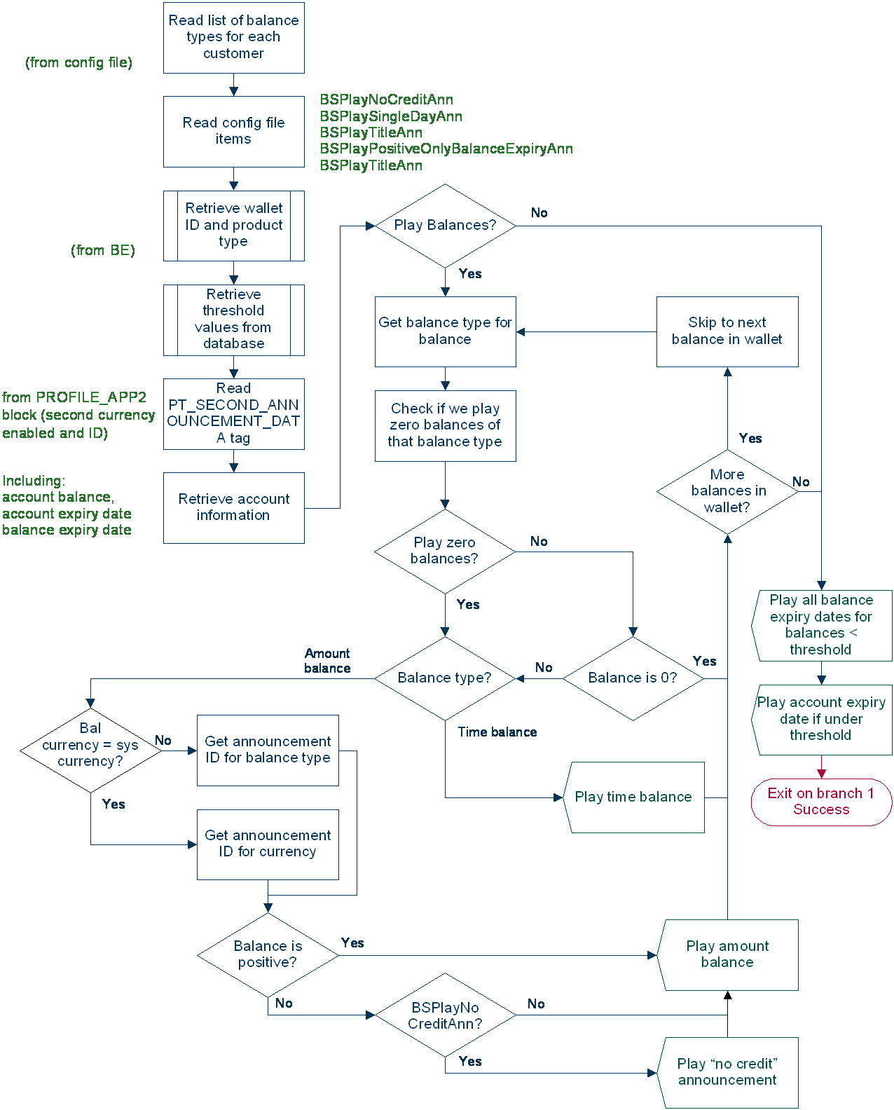
Node description
The Cumulative Balances feature node provides the caller with details of their cumulative balances.
For each cumulative balance category configured for one of:
- Product type
- The selected cumulative balance plan (only available if the cumulative balance plan feature has been activated on your system), the node:
- Sums the balances of the balance types assigned to the balance category
- Plays the configured announcements
If there are no balance types assigned to a particular category, then the category is ignored. If the cumulative balance for a category is zero, then the announcement is only played if the Play Zero flag is set for the category.
Notes:
- For details on configuring balance category announcements, see the CCS User's Guide.
- To have unreserved balances reported for subscriber's cumulative balances, the option must be configured in the Wallet Management > Cumulative Balance Plans tab > New/Edit > Add Balance Category button > Use Unreserved Balances check box.
Node icon
If the CPE has been configured to use the static panel CPE palette style, the CPE displays the icon shown below to represent the feature node.
Restrictions
There are no restriction on this node's usage. A control plan may contain as many of these nodes as required.
Node exits
This node has one entry and four exits. The number of exits cannot be changed.
| Exit | Cause | Description |
| 1 | Success | All announcements have completed successfully. |
| 2 | Abandon | The caller has terminated the call. |
| 3 | Unsupported | Either, error / failure, or the domain being used does not support this feature node. |
| 4 | Not Found | No announcements can be played because balance categories have not been set up for the product type. |
Configuration fields
This table describes the function of each field in the Configure Cumulative Balances node screen.
| Field | Description |
|---|---|
| Balance Plan |
List of all the available cumulative balance plans for the current service provider. Notes:
|
| EnableAnnouncement |
Select to enable the selected title announcement to be played. Defaults to disabled. |
| Announcement Set | List of all the available announcement sets. |
| Announcement Entry | List of all the announcements belonging to the selected announcement set. |
| Category Title Announcement |
Select EnableAnnouncement to enable playing the category title announcement. Defaults to disabled. |
| Play No Credit for Balances |
Select EnableAnnouncements to enable playing no credit balance announcements for balances that are negative. The announcement that is played will not include any variable parts; for example, the announcement played might be:
Defaults to disabled. Note: Zero balances are treated as negative. |
| Play Positive Only Expiries for Balances |
Select EnableAnnouncements to enable playing announcements for balances with positive expiries only. Defaults to disabled. |
| Play Single Day Expiries for Balances and Account |
Select EnableAnnouncements to enable playing announcements for account and balances with single day expiries. Defaults to disabled. |
Configuring the node
Follow these steps to configure the node.
| Step | Action |
|---|---|
| 1 |
From the Balance Plan drop down list select the cumulative balance plan to use. If you select the special value "Use Product Type" then the default balance plan configured for the Product Type will be used. Note: This field will only be visible in the screen if the cumulative balance plan feature has been activated on your system. For more information on activating features in CCS, see the CCS Installation Guide. |
| 2 |
If you want a title announcement to be played to the caller, in the Title Announcement area tick the Enable Announcement check box. Then use the drop down lists to select the Announcement Set and Announcement Entry to play. Only valid announcements are available from the lists. Note: You must select an announcement set and entry even if you do not enable the announcement. |
| 3 |
For each announcement you want to play, in the relevant announcement area tick the Enable Announcement(s) check box. Note: The cumulative balance category announcements played are configured in CCS either:
For more information see the CCS User's Guide. |
| 4 |
Click Save. Note: This will be greyed out until the title announcement and entry has been selected. |
Final Subscriber Spending Limit Report - FN
Node description
This node implements the Session-Termination-Request. The result of the node is a Session-Termination-Answer.
Node exits
This node has one entry and 3 exits. The number of exits cannot be changed.
| Exit | Name | Cause |
|---|---|---|
| 1 | Success | Sent the Apply Charging message. SYIF returned success. |
| 2 | Unknown Session | FSY request sent to VWS, but there is no ongoing session. Respond with Result-Code DIAMETER_UNKNOWN_SESSION_ID. |
| 3 | Unsupported | Generic/system failure. |
Periodic Charge State Branch
Warning: This feature node has now been deprecated and should no longer be used. This feature node will still function in existing control plans.
Node description
The Periodic Charge State Branching feature node branches on the state of a subscriber's subscription to a periodic charge. The subscriber which is checked is the one associated with the MSISDN which is currently populated in the CLI call context field. The periodic charge to check is specified in the node's configuration.
Amongst other uses, the Periodic Charge State Branch node can be used for:
- Checking a subscriber's subscription status before providing a service
- Error checking in BPL tasks used for handling periodic charge subscriptions
- Routing in a periodic charge IVR control plan
For more information about subscribers and periodic charges, see CCS User's Guide.
For more information about call context fields, see CPE User's Guide.
Node icon
If the CPE has been configured to use the static panel CPE palette style, the CPE displays the icon shown below to represent the feature node.
Restrictions
A control plan may contain as many Periodic Charge Status Branching nodes as required.
Warning: This feature node is unusable when the account details are held on a BRM. That is, when the charging domain of the subscriber is of type BCD. See Charging Control Services User's Guide for further details on charging domains.
Node exits
This node has one entry and six exits. The number of exits cannot be changed.
| Exit | Cause | Description |
|---|---|---|
| 1 | Unsubscribed | Corresponds to the periodic charge "unsubscribed" state and all states not covered by other exit branches. |
| 2 | Active | Corresponds to the periodic charge "active" state and active sub-states. |
| 3 | Grace | Corresponds to the periodic charge "grace" state and grace sub-states. |
| 4 | Terminated | Corresponds to the periodic charge "terminated" state. |
| 5 | Unavailable | The wallet does not have a bucket of the required type. |
| 6 | Unsupported | Exit branch for error conditions. |
Configuring the node
Follow these steps to configure the node.
| Step | Action |
|---|---|
| 1 |
In the Periodic Charge Name section select either the location of the charge name or charge name you want to branch on the state of. Select one of:
Result: The relevant fields become available. |
| 2 |
Notes:
|
| 3 |
From the Change State drop down list, select the state the subscriber's periodic charge should be changed to. Examples:
|
| 4 | Click Save. |
Note: The list of data types is fixed at installation time for each feature node or screen.
Further reference:
- For information about profile blocks (data type, location, and field) and how to use them, see Profile Blocks and Tags.
- The primary tag lists are configured in the SMS > Services > ACS Service > Configuration > Profile Tag Details and Profile Tag Mapping tabs (see ACS User's Guide, Profile Tag Details for more information).
Periodic Charge Subscription
Warning: This feature node has now been deprecated and should no longer be used. This feature node will still function in existing control plans.
Node description
The Periodic Charge Subscription feature node changes the state of a subscriber's periodic charge to a new specified state. The affected subscriber is the subscriber who is associated with the MSISDN which is currently populated in the CLI call context field.
Note: If you are using periodic charge groups, you should ensure a subscriber cannot have two concurrent subscriptions to periodic charges within the same periodic charge group. You can use the Periodic Charge State Branch to check the state of a specified periodic charge.
For more information about:
- Subscribers and periodic charge configuration, see CCS User's Guide
- Call context fields, see Feature Nodes Reference Guide
Node icon
If the CPE has been configured to use the static panel CPE palette style, the CPE displays the icon shown below to represent the feature node.
Restrictions
A control plan may contain as many Periodic Charge Subscription feature nodes as required.
Warning: This feature node is unusable when the account details are held on a BRM. That is, when the charging domain of the subscriber is of type BCD. See Charging Control Services User's Guide for further details on charging domains.
Node exits
This feature node has one entry and five exits. The number of exits cannot be changed.
| Exit | Cause | Description |
|---|---|---|
| 1 | Unsupported | Any error except billing engine errors. |
| 2 | Not Subscribed | Subscriber has no bucket of the correct type for this charge, and the request was for an unsubscribe or a terminate. |
| 3 | Success |
State changed successfully. Note: This includes successful unsubscribe actions. |
| 4 | Failure | Subscription not allowed (for example, the periodic charge is not associated with the subscriber's product type). |
| 5 | Error | Billing engine error. |
Periodic Charge Subscription Fields
This table describes the configuration fields for the Periodic Charge Subscription feature node.
| Field | Description |
|---|---|
| Name | The name of the subscriber's periodic charge. You configure periodic charges in the Wallet Management screens in the Prepaid Charging UI. For more information, see Convergent Charging Controller Charging Control Services User's Guide. |
| State Change |
(Optional) Lists the states that the subscriber's periodic
charge can be changed to. Defaults to The |
| Apply Charge check box |
You can select to apply charging if State Change is set to:
|
| Pro-Rate Charge check box |
You can select to apply pro-rating if all the following conditions are true:
The Pro-Rate Charge check box is disabled and pre-selected when all the following conditions are true:
|
| Set Charge Day check box |
You can select to set the periodic charge day if State
Change is set to The Set Charge Day check box is disabled and
pre-selected if State Change is set to
|
| Reference Date profile fields | The profile field location for the date on which to base the schedule for the periodic charge. |
| Charge Date | If State Change is set to
Subscribe or Charge Alignment, and the
specified periodic charge is based on service activation or
reference date, then you can specify a charge date in the
Month of Year, Day of Month, or
Day of Week profile fields.
|
| Month of Year (Charge Date) profile fields | The profile field location for the month when the periodic charge will be applied. The period configured for the periodic charge must be one of: quarterly, half yearly or annually. |
| Day of Month (Charge Date) profile fields | The profile field location for the day of the month when the periodic charge will be applied. The period configured for the specified period charge must be one of: monthly, quarterly, half yearly, annually, or custom months. |
| Day of Week (Charge Date) profile fields | The profile field location for the day of the week when the periodic charge will be applied. The period configured for the specified periodic charge must be weekly. |
Configuring the node
Follow these steps to configure the Periodic Charge Subscription feature node.
| Step | Action |
|---|---|
| 1 | From the Name list select the name of the periodic charge that you want to update. |
| 2 |
From the Change State list, select the state that the subscriber's periodic charge should be changed to. Examples:
|
| 3 |
Complete the feature node configuration by selecting the required options from the enabled fields. The fields that are enabled depend on the configuration specified for the periodic charge and selected State Change. To:
For more information about the Periodic Charge Subscription fields, see Periodic Charge Subscription Fields |
Note: The list of data types is fixed at installation time for each feature node or screen.
Further reference:
- For information about profile blocks (data type, location, and field) and how to use them, see Profile Blocks and Tags.
- The primary tag lists are configured in the SMS > Services > ACS Service > Configuration > Profile Tag Details and Profile Tag Mapping tabs (see ACS User's Guide, Profile Tag Details for more information).
Periodic Charge Transfer
Warning: This feature node has now been deprecated and should no longer be used. This feature node will still function in existing control plans.
Node description
The Periodic Charge Transfer node transfers one periodic charge subscription to another periodic charge from the same group. The state and charge date remain the same, only the periodic charge subscription is changed.
The change is made for the subscriber with the CLI which matches the current calling logical number buffer in the Call Context profile. The subscription which is terminated, is the subscription which is in the periodic charge group specified in the Periodic Charge Group field.
Warning: If a subscriber is concurrently subscribed to more than one subscription in a group, the transfer will fail. Subscription services should be designed to ensure a subscriber does not have concurrently subscriptions to more than one periodic charge in a periodic charge group.
Node icon
If the CPE has been configured to use the static panel CPE palette style, the CPE displays the icon shown below to represent the feature node.
Node exits
This node has one entry and seven exits. The number of exits cannot be changed.
| Exit | Cause | Description |
|---|---|---|
| 1 | Unsupported | The target periodic charge is not supported by the VWS. |
| 2 | Not Subscribed |
The subscriber was not subscribed to a periodic charge in the configured group. One of:
|
| 3 | Not In Product | The target periodic charge is not associated with the same product type as the subscriber's current periodic charge. |
| 4 | Success | The wallet and subscription have been successfully changed, or the subscriber was already subscribed to the target periodic charge. |
| 5 | Failure | The wallet or subscription balance update has failed on the VWS. |
| 6 | Config Error |
The configured group or target periodic charge is not found in the service provider's configuration. The group or periodic charge may have been changed since the control plan was last saved. This exit is also taken if the subscriber has more than one subscription within the periodic charge group. The service may need checking to see if it allows subscribers to subscribe to more than one periodic charge in a periodic charge group. |
| 7 | Error | An error not covered by the other exits has occurred. |
Restrictions
A control plan may contain as many Periodic Charge Transfer nodes as required.
Warning: This feature node is unusable when the account details are held on a BRM. That is, when the charging domain of the subscriber is of type BCD. See Charging Control Services User's Guide for further details on charging domains.
Configuring the node
Follow these steps to configure the node.
| Step | Action |
|---|---|
| 1 | From the Periodic Charge Group drop down list, select a group the target periodic charge belongs to. |
| 2 | From the Transfer Charge drop down list, select the periodic charge the subscriber's subscription will be changed to. |
| 3 | Click Save. |
Play Next Promotion
Warning: This feature node has now been deprecated and should no longer be used. This feature node will still function in existing control plans.
Node description
The Play Next Promotion feature node calculates the subscriber's next promotion based on their current balances and if required, plays the announcement associated with the promotion.
Only one promotion will be selected, based on the:
- Available promotions defined for the service provider and associated with the subscriber's product type
- Balance cascade used to identify the qualifying balances
- Promotion period
If more than one promotion qualifies, then the promotion with the smallest difference between the promotion threshold and the current balance value will be selected. Optionally, the name of the selected promotion can be stored in a profile tag field.
Promotion rules
Here are the rules that apply to promotions played by the node.
- The promotion must have one of these event categories:
- balance recharge
- balance credit
- balance expiry
- tracker threshold
- tracker expiry
- The subscriber must be eligible for the promotion based on the promotion white or black list.
- The current value for the event balance type must meet the defined conditions.
Note: The promotion details are configured in the Promotion Manager screens.
Node icon
If the CPE has been configured to use the static panel CPE palette style, the CPE displays the icon shown below to represent the feature node.
Node exits
This node has one entry and three exits. The number of exits cannot be changed.
| Exit | Cause | Description |
|---|---|---|
| 1 | Success | A promotion was successfully selected and either played or stored to a profile tag field. |
| 2 | Not Supported | The Domain being used does not support promotions. |
| 3 | Error | A promotion could not be selected or an error/failure occurred while attempting to play/store the promotion. |
Configuring the node
Follow these steps to configure the node.
| Step | Action |
|---|---|
| 1 | If you want to play the title announcement configured in the node, in the Title Announcement area select the Play Announcement check box, then select the announcement set and entry to play from the drop down lists. |
| 2 |
If you want to play the announcement configured for the promotion in the Promotion Manager screens, select the Play Announcement check box in the Promotion Announcement area. Note: The announcements configured for rewards in the Wallet Management screens will be used for licensed versions of Prepaid Charging which are earlier than version 4.3.0.0. |
| 3 | If you want to store the promotion name in a profile tag field then in the Destination Profile area, select the Store Promotion check box. Then using the Data Type, Location and Field drop down lists select the profile where the information will be stored. |
| 4 | Click Save. |
Note: The list of data types is fixed at installation time for each feature node or screen.
Further reference:
- For information about profile blocks (data type, location, and field) and how to use them, see Profile Blocks and Tags.
- The primary tag lists are configured in the SMS > Services > ACS Service > Configuration > Profile Tag Details and Profile Tag Mapping tabs (see ACS User's Guide, Profile Tag Details for more information).
Select Credit Transfer
Warning: This feature node has now been deprecated and should no longer be used. This feature node will still function in existing control plans.
Node description
Plays an announcement for each credit transfer associated with the subscriber's product type. The user can interrupt the announcements to select a service.
The announcements will be played in credit transfer name order. If a credit transfer does not have an announcement associated with it, then it will be skipped.
Node icon
If the CPE has been configured to use the static panel CPE palette style, the CPE displays the icon shown below to represent the feature node.
Restrictions
A control plan may contain as many Select Credit Transfer nodes as required.
Warning: This feature node is unusable when the account details are held on a BRM. That is, when the charging domain of the subscriber is of type BCD. See Charging Control Services User's Guide for further details on charging domains.
Node exits
This node has one entry and five exits. The number of exits cannot be changed.
| Exit | Cause | Description |
|---|---|---|
| 1 | Success | Either all possible announcements were played or there were no credit transfers available for the subscriber's product type. |
| 2 | Selected | The user successfully selected a credit transfer service. |
| 3 | Abandon | The user disconnected the call. |
| 4 | Error | An error/failure occurred playing the announcements or when selecting a credit transfer service. |
| 5 | Unsupported | The Domain does not support credit transfer services. |
Configuring the node
Follow these steps to configure the node.
| Step | Action |
|---|---|
| 1 |
In the Transfer Type area select the type of credit transfer for which announcements will be played. Select:
|
| 2 | Select the Save User Selection from the Data Type, Location and Field drop down lists. |
| 3 | In the Title Announcement area select the announcement set and entry that will be played first. |
| 4 | In the Press 1 to Press 10 areas select the announcement sets and entries to associate with the available credit transfers. Announcements for a maximum of ten credit transfer options may be played to the user. |
| 5 | Click Save. |
Note: The list of data types is fixed at installation time for each feature node or screen.
Further reference:
- For information about profile blocks (data type, location, and field) and how to use them, see Profile Blocks and Tags.
- The primary tag lists are configured in the SMS > Services > ACS Service > Configuration > Profile Tag Details and Profile Tag Mapping tabs (see ACS User's Guide, Profile Tag Details for more information).
Subscriber Spending Limit Report - FN
Node description
This node will create the session and associate the policy counters.
The result of the node will be a Spending-Limit-Answer containing a Policy-Counter-Status-Report.
The same node can be used for both initial and intermediate SLR messages.
Node exits
This node has one entry and 5 exits. The number of exits cannot be changed.
| Exit | Name | Cause |
|---|---|---|
| 1 | Success | Sent the Apply Charging message. SYIF returned success. |
| 2 | Invalid Request Type | A second SLR can only be accepted if the Request Type is INTERMEDIATE_REQUEST. If a second Initial Request is received, a DIAMETER_INVALID_AVP_VALUE Result-Code should be sent back to the PCRF. |
| 3 | Unknown Session | If the Request Type in the SLR is INTERMEDIATE_REQUEST, but there is no ongoing session, respond with Result-Code DIAMETER_UNKNOWN_SESSION_ID. |
| 4 | Unknown Policy Counter |
When the Request Type is INITIAL_REQUEST if any of the SLR Subscribed Policy Counter List entries are entries that do not exist on the OCS, respond to the PCRF with Result-Code DIAMETER_ERROR_UNKNOWN_POLICY_COUNTERS. When the Request Type is INTERMEDIATE_REQUEST if any of the SLR Subscribed Policy Counter List entries are entries that do not exist on the OCS, respond to the PCRF with Result-Code DIAMETER_ERROR_UNKNOWN_POLICY_COUNTERS. The existing session should not be affected. |
| 5 | Unsupported | Generic/system failure. |
Subscriber Spending Notification Report - FN
SMS Low Balance
Node description
The SMS Low Balance feature node sends an SMS to a subscriber when their balance falls below a specified threshold.
The message delivered by the SMS uses the ACS LowBalanceWarning Notification Type template. This node does not support the inclusion of any parameters in the notification template and therefore will send a low balance text message only.
For more information about configuring Notification Types see the Configuration chapter in the ACS User's Guide.
Note: You must configure a Notification Template for all languages that may be used to deliver the low balance warning message.
Node icon
If the CPE has been configured to use the static panel CPE palette style, the CPE displays the icon shown below to represent the feature node.
Node exits
This node has one entry and three exits. The number of exits cannot be changed.
| Exit | Cause | Description |
| 1 | Unsupported | Either, error / failure, or the Domain being used does not support this feature node. The balance has not been checked. |
| 2 | Success | The Balance was equal to or higher than the threshold. |
| 3 | Low Balance |
The Balance was lower than the threshold. An SMS will be sent from the Notification Interface using the ACS LowBalanceWarning notification type template. For more information on notification type templates, see ACS User's Guide. |
Configuration fields
This table describes the function of the field in the Configure SMS Low Balance node screen.
| Field | Description |
|---|---|
| Threshold | The credit value used to determine when the subscriber gets sent a low credit message. |
Time Remaining
Node description
The Time Remaining feature node determines the remaining time available, at call start, based on a subscriber's current cash balance.
This information is stored in configurable profile fields to be used by subsequent nodes in the control plan.
For Example: The Play Variable Part Announcement node will play the total available reservation duration subsequently in the control plan.
Node icon
If the CPE has been configured to use the static panel CPE palette style, the CPE displays the icon shown below to represent the feature node.
Node exits
This node has one entry and five exits. The number of exits cannot be changed.
| Exit | Cause | Description |
|---|---|---|
| 1 | Success | Rate details retrieved successfully and profile tags are populated. |
| 2 | Rating Failure | Rate details could not be retrieved from the VWS due to invalid wallet state or incorrect rating configuration. |
| 3 | Error | An error occurred when attempting to read the feature node configuration or update a profile tag. |
| 4 | Unsupported | Either, error / failure, since the required chassis action is not supported by the VWS. |
| 5 | Insufficient Funds |
A reservation failed on the VWS either because the subscriber's wallet didn't contain a sufficient balance to meet one of:
|
Configuration fields
This table describes the function of each field in the Configure Time Remaining node screen.
| Field | Description |
|---|---|
| (Total Seconds) Data Type | Indicates the type of profile where the total duration value is stored. |
| (Total Seconds) Location | Indicates the buffer location of the total duration value, in seconds. |
| (Total Seconds) Field |
Indicates the profile tag where the total duration value is stored. The value is stored in seconds. |
| (Hours) Data Type | Indicates the type of profile where the total hour duration value is stored. |
| (Hours) Location | Indicates the buffer location of the total hour duration value. |
| (Hours) Field | Indicates the duration in total hours for the hour portion of the time remaining. |
| (Minutes) Data Type | Indicates the type of profile where the total minute duration value is stored. |
| (Minutes) Location | Indicates the buffer location of the total minute duration value. |
| (Minutes) Field | Indicates the duration in total minutes for the minute portion of the time remaining. |
| (Seconds) Data Type | Indicates the type of profile where the total second duration value is stored. |
| (Seconds) Location | Indicates the buffer location of the total second duration value. |
| (Seconds) Field | Indicates the duration in total seconds for the second portion of the time remaining. |
Configuring the node
Follow these steps to edit the node configuration.
| Step | Action |
|---|---|
| 1 |
For each relevant duration, use the drop down lists to select the profile tags and fields that store the duration value. Select the following for each duration type:
For more information about the fields on this screen, see Configuration fields. |
| 2 | Click Save. |
Tracker Account State Branch
Warning: This feature node has now been deprecated and should no longer be used. This feature node will still function in existing control plans.
Node description
The Tracker Account State Branch feature node routes the call based on the state of the caller's account. The wallet information will be retrieved from the subscriber's tracking domain if the wallet is distributed across separate tracking and charging domains.
Note: If the VWS is used for both the tracking and charging domain and an Account State Branch node is placed in front of the TASB node in the control plan, then the TASB node is ignored. The call will be routed based on the wallet state returned by the ASB node.
Node icon
If the CPE has been configured to use the static panel CPE palette style, the CPE displays the icon shown below to represent the feature node.
Node exits
This node has one entry and eight exits. The number of exits cannot be changed.
Note: These exit descriptions are specific to the responses received from a VWS. You must specify a VWS domain type when configuring the tracking domain.
| Exit | Cause | Description |
|---|---|---|
| 1 | Active | The subscriber account is active. |
| 2 | Frozen | The subscriber account has been Frozen due to dishonesty. |
| 3 | Preuse | The subscriber account has not yet been used. |
| 4 | Suspended | The subscriber account is Suspended. |
| 5 | Dormant | The subscriber account is Dormant. |
| 6 | Terminated | The subscriber account has been Expired. |
| 7 | Unsupported | Either, error / failure, or the Domain being used does not support this feature node. |
| 8 | Abandon | The caller has abandoned the call. |
Wallet Life Cycle Period Branching
Warning: This feature node has now been deprecated and should no longer be used. This feature node will still function in existing control plans.
Node description
The Wallet Life Cycle Period Branching feature node allows you to check if the subscriber is assigned to the WLC period of a WLC plan.
Node icon
If the CPE has been configured to use the static panel CPE palette style, the CPE displays the icon shown below to represent the feature node.
Node exits
This node has one entry and four exits. You may add exits, to match the periods of the specified Wallet Life Cycle Plan. The maximum number of exits is limited to 20.
| Exit | Cause | Description |
|---|---|---|
| 1 | Wrong Plan | Subscriber product type is not associated with the configured Wallet Life Cycle Plan. |
| 2 | Not in Period | Subscriber account is not currently residing in any of the Wallet Life Cycle periods configured to exit branches. |
| 3 | Unsupported | Not all capabilities are met. |
| 4 | Error | General error. |
Restrictions
A control plan may contain as many Wallet Life Cycle Period Branching nodes as required.
Configuring the node
Follow these steps to configure the node.
| Step | Action |
|---|---|
| 1 | Select the node you wish to configure. |
| 2 |
Right-mouse click and Edit Node Exits to create the number of branches you require.
|
| 3 | Save and return to the node. |
| 4 |
Open the node. Result: You see the Configure Life Cycle Period Branching screen. |
| 5 | Select a Wallet Life Cycle plan from the drop down list of available WLC plans. |
| 6 | Select the Branch Number. |
| 7 | Select the WLC period and click Move to branch>>. |
|
|
|
Note: You may associate multiple periods with the same branch, but cannot assign a period to more than one branch. It is not necessary to assign all periods. |
|
| 8 | When you have assigned all the required periods to the branches, click Save. |
Wallet State Update
Warning: This feature node has now been deprecated and should no longer be used. This feature node will still function in existing control plans.
Node description
The Wallet State Update feature node sets the current wallet to the configured state.
Node icon
If the CPE has been configured to use the static panel CPE palette style, the CPE displays the icon shown below to represent the feature node.
Restrictions
A control plan may contain as many Wallet State Update nodes as required.
This node deals only with the wallet type currently set in the call context. If a different wallet is required, a Set Wallet Type node must be invoked before this node.
For more information, see Set Wallet Type.
If no wallet type has been set in the call context, the configured default wallet is used.
Warning: This feature node is unusable when the account details are held on a BRM. That is, when the charging domain of the subscriber is of type BCD. See Charging Control Services User's Guide for further details on charging domains.
Node exits
This node has one entry and three exits. The number of exits cannot be changed.
| Exit | Cause | Description |
|---|---|---|
| 1 | Success | The wallet state was updated. |
| 2 | Failure | The wallet state update failed. |
| 3 | Unsupported | This exit is taken if the wallet state update capability is not supported. |
Configuring the node
Follow these steps to configure the node.
| Step | Action |
|---|---|
| 1 | From the Wallet State drop down list, select the state to change the wallet to. |
| 2 | To exclude the terminated date from the subscriber's SMS notification, select the No terminated date check box. |
| 3 |
Click Save. Result: The subscriber associated with the wallet may receive a SMS notification, depending on the setting of the notification opt out flag. See CCS User's Guide, Adding Subscribers for configuration instructions. |




