6 CCS Voucher Feature Nodes
Available Feature Nodes
CCS Voucher Feature Nodes List
This table lists the feature nodes available from the CCS Voucher palette group in the ACS Control Plan Editor.
| Node Name | Node description |
|---|---|
| Play Voucher Redeemed Info | The Play Voucher Redeemed Info node plays the voucher balance to the subscriber. |
| Recharge Menu | The Recharge Menu node allows the caller to select a method of recharging an account. |
| Scratch Card Recharge |
The Scratch Card Recharge node enables a caller to use a scratch card to recharge their account, and to change the product type if required. Note: This feature node has now been deprecated and should no longer be used. This feature node will still function in existing control plans. |
| Scratch Card Recharge Alternate Subscriber |
The Scratch Card Recharge Alternative Subscriber node enables a caller to use a scratch card to recharge another user's account, and to change the product type if required. Note: This feature node has now been deprecated and should no longer be used. This feature node will still function in existing control plans. |
| Select Voucher Scenario | The Select Voucher Scenario node enables a subscriber to select from amongst the different ways the voucher can be redeemed, by choosing a particular scenario. |
| Voucher Recharge | The Voucher Recharge node allows the caller to recharge their account using a voucher number, and to change their product type if required. |
| Voucher Redeemed | The Voucher Redeemed node retrieves a voucher number from the specified location. |
| Voucher Type Balance Information | The Voucher Type Balance Information node retrieves the balances associated with a Voucher Type and stores them in a selected profile. |
| Voucher Type Branching | The Voucher Type Branching feature node branches based on the voucher type of the voucher retrieved from either the control plan context or a profile field. |
| Voucher Type Recharge | The Voucher Type Recharge node invokes the voucher type recharge billing engine action using the configured name of the voucher type. |
Play Voucher Redeemed Info
Node description
The Play Voucher Redeemed Info node plays the voucher balance to the subscriber. The node will generate and play a multi-part announcement that is built up from the response information from a successful voucher redeem. Is to be placed after a voucher redemption node (For example, Scratchcard or Voucher Redeem and plays out what the billing engine actually redeemed.
Node icon
If the CPE has been configured to use the static panel CPE palette style, the CPE displays the icon shown below to represent the feature node.
Node exits
This node has one entry and three exits. The number of exits cannot be changed.
| Exit | Cause | Description |
|---|---|---|
| 1 | Success | The caller received the voucher information. |
| 2 | Abandon | The caller abandoned the call. |
| 3 | Unsupported | Either error / failure or that the Domain being used does not support this feature node. |
Configuration fields
This table describes the function of each field in the Configure Play Voucher Redeemed Info screen.
| Field | Description |
|---|---|
| Announcement Set | List of all the available announcement sets. |
| Announcement Entry | List of all the announcements belonging to the selected announcement set. |
Note: You can set the node to use the system currency using the
PAVRBalancesUseSystemCurrency parameter. For more
information, see CCS Technical Guide.
Configuring the node
Follow these steps to configure the node.
| Step | Action |
|---|---|
| 1 |
Use the drop down lists to select the pre-recorded announcements that are to be played as prompts to the caller. Select the specific Announcement Set to which the Announcement Entry belongs. Only valid announcements are available from the lists. |
| 2 |
Click Save. Note: This will be greyed out until all the announcement sets have been selected. |
Recharge Menu
Node description
Warning: This feature node has now been deprecated and should no longer be used. This feature node will still function in existing control plans. For new control plans please use a combination of the Profile Branching and Selection Dependent Routing feature nodes.
The Recharge Menu feature node allows the caller to select a method of recharging an account.
Node icon
If the CPE has been configured to use the static panel CPE palette style, the CPE displays the icon shown below to represent the feature node.
Node exits
This node has one entry and six exits. The number of exits cannot be changed.
| Exit | Cause | Description |
| 1 | Unsupported | Either, error / failure, the Domain being used does not support this feature node, or the number of menu retries has exceeded the limit. |
| 2 | Abandon | The caller has terminated the call. |
| 3 | Escape | The caller has selected the Escape option by entering *. |
| 4 | Voucher | The caller has selected the Voucher Menu option by entering key 1. |
| 5 | Credit Card | The caller has selected the Credit Card Menu option by entering key 2 when they have a PIN set. This exit is only available when the caller has previously made a credit card recharge. |
| 6 | First Credit Card | The caller has selected the Credit Card Menu option by entering key 2, and has no PIN set. This exit is only available when the caller has never before made a credit card recharge. |
Configuration fields
This table describes the function of each field in the Configure Recharge Menu node screen.
| Field | Description |
|---|---|
| Announcement Set | List of all the available announcement sets. |
| Announcement Entry | List of all the announcements belonging to the selected announcement set. |
Configuring the node
Follow these steps to configure the node.
| Step | Action |
|---|---|
| 1 |
For each relevant announcement, use the drop down lists to select the pre-recorded announcements that are to be played as prompts to the caller. Select the specific Announcement Set to which the Announcement Entry belongs. Only valid announcements are available from the lists. |
| 2 |
Click Save. Note: This will be greyed out until all the announcement sets have been selected. |
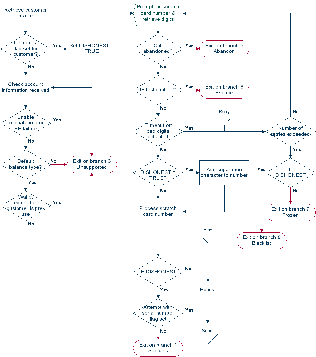
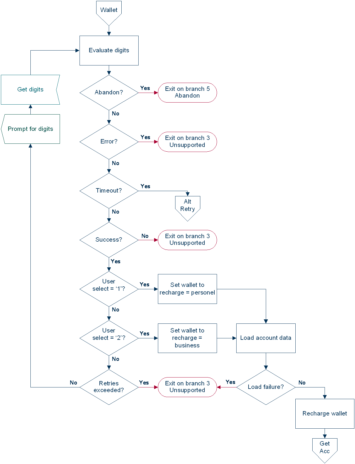
Scratch Card Recharge
Warning: This feature node has now been deprecated and should no longer be used. This feature node will still function in existing control plans.
Node description
The Scratch Card Recharge node enables a caller to use a scratch card to recharge their account, and to change the product type if required. The caller is prompted to enter their scratch card number.
The maximum number of consecutive times a caller can enter an
invalid number is configured by the
MaximumBadCodeRetries parameter in the
ccsMacroNodes section of
eserv.config. See CCS Technical Guide for
details.
Note: If the Set Wallet Type feature node is used prior to the Scratch Card Recharge node, then the product type of the alternative wallet is changed when the voucher is redeemed.
Notes:
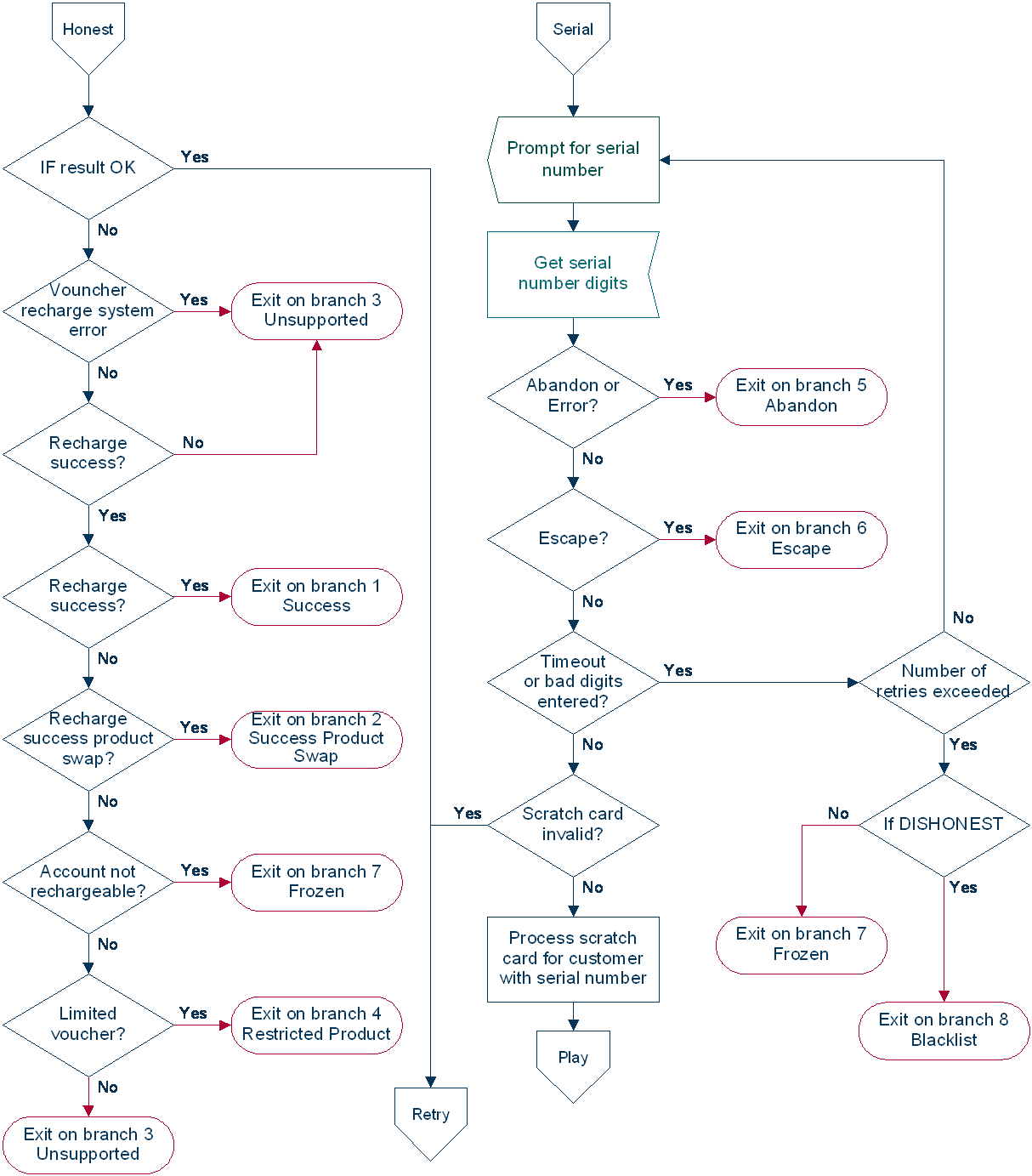
If the subscriber:
- Enters an invalid number the configurable amount of times (and is not already Blacklisted), then they are set to Blacklisted and exited down the Blacklist branch.
- Has been blacklisted, they will also be required to enter the serial number of the scratch card. The subscriber has three attempts to enter a valid serial number.
- Is blacklisted and does not enter a valid scratch card number and serial number during any attempt, they are then set to Frozen and exited down the Frozen branch.
- Enters a valid scratch card number and serial number, then the voucher is redeemed.
When the voucher is redeemed, the product type may also be changed if the rules defined for product type changes are met. The product type is only changed if:
- the 'from' and 'to' product types are current product types for the account's service provider,
- the default wallet for the account is using one of the 'from' product types,
- and the 'to' product type is listed in the swap configuration for the 'from' product type.
A successful product type change is replicated back through the SMS.
Note: When a voucher recharge attempt is made, the voucher's redeemed date is set to the current system date and time. The redeemed field for the voucher is set to one of:
- True for successful attempts
- False for unsuccessful attempts
This allows you to check if a voucher has been redeemed, or if a failed redeem attempt has been made.
Node icon
If the CPE has been configured to use the static panel CPE palette style, the CPE displays the icon shown below to represent the feature node.
Restrictions
This node may be used any number of times within a control plan.
This node deals only with the wallet type currently set in the call context. If a different wallet is required, a Set Wallet Type node must be invoked before this node.
For more information, see Set Wallet Type.
Warning: This feature node is unusable when the account details are held on a BRM. That is, when the charging domain of the subscriber is of type BCD. See Charging Control Services User's Guide for further details on charging domains.
Node exits
This node has one entry and eight exits. The number of exits cannot be changed.
| Exit | Cause | Description |
| 1 | Success | The caller has successfully exited the node or the wallet may not be recharged, or the voucher was successfully recharged but a product type swap request was unsuccessful. |
| 2 | Success Product Swap | The caller has successfully exited the node and requested a product type swap. |
| 3 | Unsupported | Either, error / failure, the Domain being used does not support this feature node, or the caller has not made an entry. |
| 4 | Restricted Product | The caller was unable to recharge the voucher because the caller's product type does not belong to the list of available product types for the voucher. |
| 5 | Abandon | The caller has terminated the call. |
| 6 | Escape | The caller has selected the Escape option. |
| 7 | Frozen | The caller's account has been set to Frozen and therefore cannot use this node. |
| 8 | Blacklist | The call has entered too many invalid scratch card numbers and has been Blacklisted. |
Configuration fields
This table describes the function of each field in the Configure Scratch Card Recharge node screen.
| Field | Description |
|---|---|
| Announcement Set | List of all the available announcement sets. |
| Announcement Entry | List of all the announcements belonging to the selected announcement set. |
Configuring the node
Follow these steps to configure the node.
| Step | Action |
|---|---|
| 1 |
For each relevant announcement, use the drop down lists to select the pre-recorded announcements that are to be played as prompts to the caller. Select the specific Announcement Set to which the Announcement Entry belongs. Only valid announcements are available from the lists. |
| 2 |
Click Save. Note: This will be greyed out until all the announcement sets have been selected. |
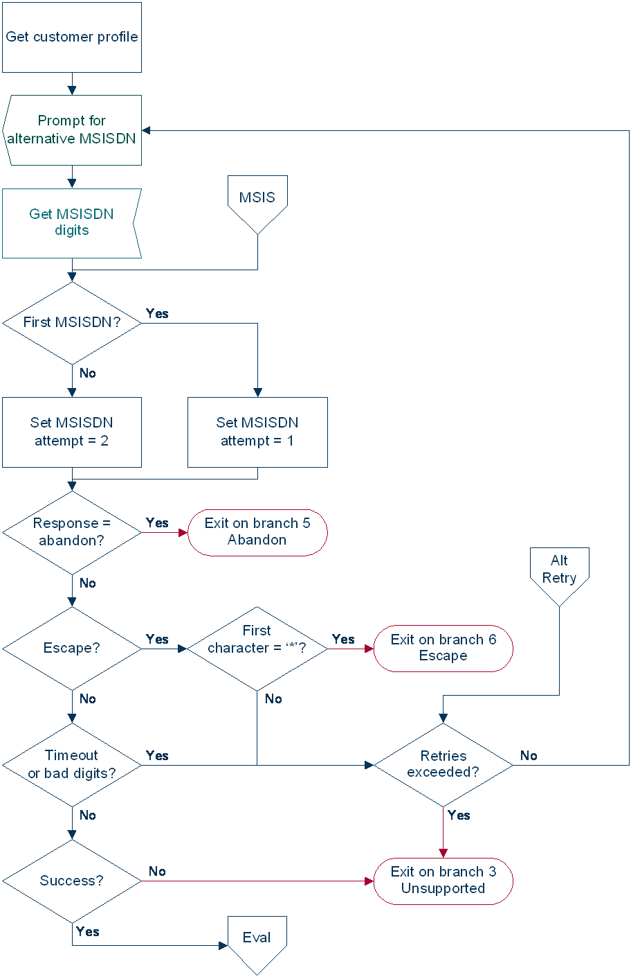
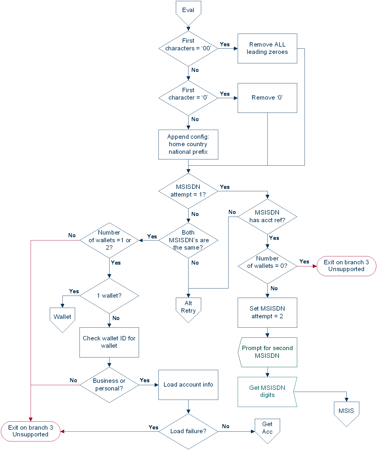
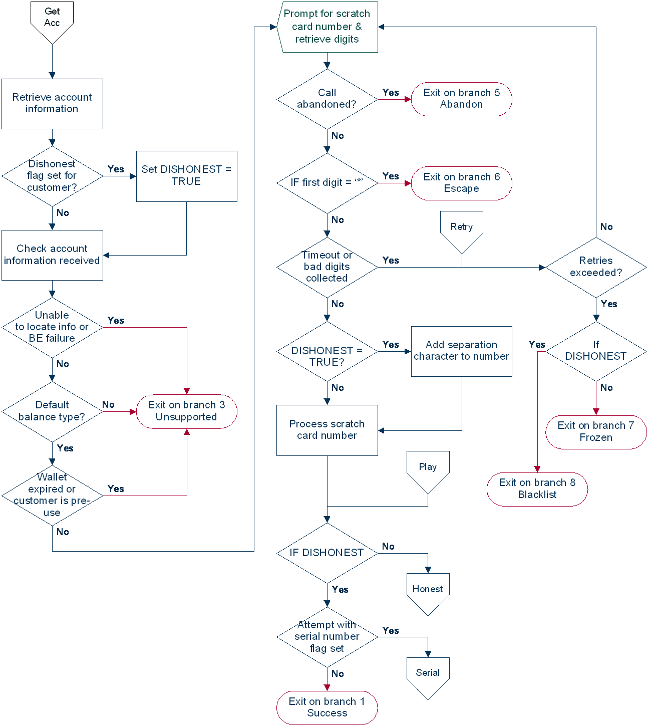
Scratch Card Recharge Alternate Subscriber
Warning: This feature node has now been deprecated and should no longer be used. This feature node will still function in existing control plans.
Node description
The Scratch Card Recharge Alternative Subscriber node enables a caller to use a scratch card to recharge another user's account, and to change the product type if required.
The caller is prompted to enter the MSISDN of the account, and re-enter for confirmation, that they wish to recharge. They are then prompted to enter the scratch card number. The caller has three attempts to enter a valid scratch card number.
Note: If the Set Wallet Type feature node is used prior to the Scratch Card Recharge - Alternate Subscriber node, then the product type of the alternative wallet is changed when the voucher is redeemed.
Node description
If the caller:
- Does not enter a valid scratch card number at any attempt (and is not already Blacklisted), then they are set to Blacklisted and exited down the Blacklist branch.
- Has been blacklisted, they will also be required to enter the serial number of the scratch card (voucher). The caller has three attempts to enter a valid serial number.
- Is blacklisted and does not enter a valid scratch card number and serial number during any attempt they are then exited down the Failure branch.
- Enters a valid scratch card number and serial number, then the voucher is redeemed.
When the voucher is redeemed, the product type may also be changed if the rules defined for product type changes are met. The product type is only changed if:
- the 'from' and 'to' product types are current product types for the account's service provider,
- the default wallet for the account is using one of the 'from' product types, and
- the 'to' product type is listed in the swap configuration for the 'from' product type.
A successful product type change is replicated back through the SMP.
Note: When a voucher recharge attempt is made, the voucher's redeemed date is set to the current system date and time. The redeemed field for the voucher is set to one of:
- True for successful attempts
- False for unsuccessful attempts
This allows you to check if a voucher has been redeemed, or if a failed redeem attempt has been made.
Node icon
If the CPE has been configured to use the static panel CPE palette style, the CPE displays the icon shown below to represent the feature node.
Restrictions
This node may be used any number of times within a control plan.
This node deals only with the wallet type currently set in the call context. If a different wallet is required, a Set Wallet Type node must be invoked before this node.
For more information, see Set Wallet Type.
Warning: This feature node is unusable when the account details are held on a BRM. That is, when the charging domain of the subscriber is of type BCD. See Charging Control Services User's Guide for further details on charging domains.
Node exits
This node has one entry and eight exits. The number of exits cannot be changed.
| Exit | Cause | Description |
| 1 | Success | The caller has successfully recharged the voucher and exited the node, but a product type swap, if requested, was unsuccessful. |
| 2 | Success Product Swap | The caller has successfully exited the node and requested a product type swap. |
| 3 | Unsupported | Either, error / failure, the Domain being used does not support this feature node, or the caller has not made an entry. |
| 4 | Restricted Product | The caller was unable to recharge the voucher because the caller's product type does not belong to the list of available product types for the voucher. |
| 5 | Abandon | The caller has terminated the call. |
| 6 | Escape | The caller has selected the Escape option. |
| 7 | Frozen | The caller's account is Frozen and therefore cannot use this node. |
| 8 | Blacklist | The call has entered too many invalid scratch card numbers and has been Blacklisted. |
Configuration screen
Here is an example Configure Scratch Card Recharge - Alternative Subscriber node screen.
Configuration fields
This table describes the function of each field in the Configure Scratch Card Recharge - Alternate Subscriber node screen.
| Field | Description |
|---|---|
| Announcement Set | List of all the available announcement sets. |
| Announcement Entry | List of all the announcements belonging to the selected announcement set. |
Configuring the node
Follow these steps to configure the node.
| Step | Action |
|---|---|
| 1 |
For each relevant announcement, use the drop down lists to select the pre-recorded announcements that are to be played as prompts to the caller. Select the specific Announcement Set to which the Announcement Entry belongs. Only valid announcements are available from the lists. |
| 2 |
Click Save. Note: This will be greyed out until all the announcement sets have been selected. |
Select Voucher Scenario
Node description
The Select Voucher Scenario node enables a subscriber to select from amongst the different ways the voucher can be redeemed, by choosing a particular scenario.
Note: It is possible for a scenario to increment a balance or extend the expiry date for the balance, or both. In addition, a scenario may also possibly change the overall account expiry date.
Node icon
If the CPE has been configured to use the static panel CPE palette style, the CPE displays the icon shown below to represent the feature node.
Restrictions
A control plan may contain as many Select Voucher Scenario nodes as required.
To work correctly, this node must be placed between two Voucher Recharge nodes in a working control plan.
Node exits
This node has one entry and five exits. The number of exits cannot be changed.
| Exit | Cause | Description |
|---|---|---|
| 1 | Success | A scenario has been selected by the subscriber. |
| 2 | Failure |
Any of a number of failures, for example:
|
| 3 | Unsupported | An unknown response was received from Voucher Management. |
| 4 | Abandon | The caller has disconnected the call before completing the scenario selection. |
| 5 | Timeout | The subscriber failed to respond within the configured timeout period |
Configuration screen
Here is an example Configure Select Voucher Scenario screen showing the fields for an SMS interaction.
Configuration screen
Here is an example Configure Select Voucher Scenario screen, showing the fields for a Voice or USSD interaction.
Configuring the node
The configuration fields are used to establish the variable part message/announcement that the subscriber receives.
Review the examples before proceeding with the node configuration.
Follow these steps to configure the node configuration.
| Step | Action |
|---|---|
| 1 |
Select the Scenario Data from the Data Type, Location and Field drop down lists. Note: This where the valid scenarios are located. |
| 2 |
Select the Interaction Method to use with the subscriber. Either of:
Result: The lists and fields for the selected option are made available. |
| 3 | Follow the relevant instructions for the method selected. |
Voice or USSD
| Voice or USSD method | |
| 4 |
Select the announcement from each of the announcement Set and Entry drop down lists:
|
| 5 |
Select the Selected Scenario profile from the Data Type, Location and Field drop down lists. Note: This is where the scenario number to use for the voucher redemption will be saved. |
| 6 | Click Save. |
SMS
| SMS method | |
| 4 |
In the Text Notifications panel, enter the text fields which will be used to construct a short message to the subscriber. Type the text for the initial prompt to the subscriber in the Initial Prompt field. |
| 5 | Type the text for the response choices available to the subscriber in the Selection Choice field. |
| 6 | Type the text for any extension on account expiry available to the subscriber in the Acc Expiry Ext field. |
| 7 | Type the text for no extension on account expiry available to the subscriber in the No Acc Expiry Ext field. |
| 8 | Type the text for any account type change available to the subscriber in the Acc Type Change field. |
| 9 |
Select the Resultant Message profile from the Data Type, Location and Field drop down lists. Note: This is where the subscriber returned SMS containing the scenario number to use will be saved. |
| 10 | Click Save. |
Note: The list of data types is fixed at installation time for each feature node or screen.
Further reference:
- For information about profile blocks (data type, location, and field) and how to use them, see Profile Blocks and Tags .
- The primary tag lists are configured in the SMS > Services > ACS Service > Configuration > Profile Tag Details and Profile Tag Mapping tabs (see ACS User's Guide, Profile Tag Details for more information).
Example configuration values
This table shows a textual example of the variable parts to be used when configuring the Voice and USSD announcement fields.
| Announcement | Example |
|---|---|
| Initial Prompt | “Your voucher has several options, please select from the following” |
| Selection Choice | “Press <choice> for” |
| Balance Expiry Ext | “with an expiry extension of <days> days” |
| No Bal Expiry Ext | “with no expiry” |
| Account Expiry Ext | “with an extension to the account expiry of <days> days” |
| No Account Exp Ext | "with no extension to the account expiry" |
| Account Type Change | “with a change of Product Type to “ |
Note: The available balance types are configured on the Balance Type tab in CCS. The cost strings used to report balance values are configured on the Balance Type Translations tab in CCS. Refer to the Wallet Management chapter in the CCS User's Guide for details.
The above example allows the following announcement to be created:
“Your voucher has several options, please select from the following:
- Press 1 for 10 sms with an expiry extension of 10 days.
- Press 2 for 5 dollars and 5 sms with a change of Product Type to Platinum.
- Press 3 for 20 sms with an expiry extension of 5 days.”
Example SMS values
This table shows a textual example of the variable parts to be used when configuring the SMS Text Notifications fields.
| SMS/Announcement | Example |
|---|---|
| Initial Prompt | “Your voucher has several options, please select from the following” |
| Selection Choice | “Text <choice> for” |
| Acc Expiry Ext | “with an extension to the account expiry of <days> days” |
| No Acc Expiry Ext | "with no extension to the account expiry" |
| Acc Type Change | “with a change of Product Type to “ |
Note: The available balance types are configured on the Balance Type tab in CCS. The cost strings used to report balance values are configured on the Balance Type Translations tab in CCS. Refer to the Wallet Management chapter in the CCS User's Guide for details.
The above example allows the following SMS to be created as a single message:
“Your voucher has several options, please select from the following:
- Text 1 for 10 sms with an extension to the account expiry of 10 days.
- Text 2 for 5 dollars and 5 sms with a change of Product Type to Platinum.
- Text 3 for 20 sms with an extension to the account expiry of 5 days.”
Warning: This may require careful use of the node in a Control Plan to split the options over several SMS messages to avoid the SMS length limitation.
Example use of node
Voucher redeem options can be varied, for example:
- Voucher redeems for 120 minutes of international calling (180 minutes during our “Talk-Fest July” promo special)
- Voucher redeems for 200 short messages made within a 30 day period (300 SMS during our “Text-Fest August” promo special), or
- Gold customers receive an additional 10% on top of their chosen option.
The potential scenarios are complex enough that CCS cannot be expected to know beforehand what scenarios apply, nor what the final values to the subscriber might be. There may be only one scenario that applies, or two, or three.
CCS requires some guidance from Voucher Management, as shown in the following example interaction for redeeming a voucher:
| Step | Action |
|---|---|
| 1 | Subscriber requests CCS to redeem a voucher for them. |
| 2 | CCS passes request to Voucher Management, indicates no particular scenario. |
| 3 | Voucher Management determines that this voucher has multiple scenarios, informing CCS that this is the case, along with some information to help prompt the subscriber. |
| 4 |
For Voice/USSD interactions:
For SMS interactions:
|
| 5 | The subscriber re-requests CCS to redeem the same voucher and includes their preferred scenario option. |
| 6 | CCS passes request to Voucher Management, this time with scenario selection information. |
| 7 | Voucher Management performs redeem and updates balance values. |
| 8 |
CCS notifies subscriber of success, and announces updated balance values by using the Send Short Message Notification node. Note: If you recharge successfully on a UBE domain which has real-time wallet notifications configured for balance changes, CCS will send a notification for the balance change as well as the notification sent from the Send Short Message Notification node. For more information about the real-time wallet notifications, see Real-Time Wallet Notifications. |
Note: If there is only one scenario, then steps three to five can be skipped.
Voucher Commit Revoke
Node description
The voucher redemption process can be handled at a fine-grained level by using the Voucher Reserve and the Voucher Commit Revoke nodes. The Voucher Commit Revoke node takes the voucher identification information and commits or revokes a pre-existing voucher reservation that has been created via traversal of the Voucher Reserve node. When voucher commit is performed following a voucher reservation, then the voucher state is moved to used, and no wallet updates are done.
Node exits
This node has one entry and four exits.
| Exit | Cause | Description |
|---|---|---|
| 1 | Success | The reservation that was opened on the voucher is removed. Where the node is set to be a revoke action, the state of the voucher is unchanged and the voucher can be reserved again. Otherwise, the node has performed a Commit action and the voucher state is set to Redeemed and the voucher finalized. |
| 2 | Unsupported |
The Voucher Commit or Revoke action has not been successful for any of the following reasons:
|
| 3 | Abandon |
The Voucher Commit or Revoke action has not been successful for any of the following reasons:
|
| 4 | Failure |
The Voucher Commit or Revoke action has not been successful and a specific failure is identified. If the state of the voucher was able to be retrieved, then it is returned. Otherwise, the state is set to Unknown. A failure code and failure text are set. 2001 - Voucher batch state not active 2002 - Invalid voucher value 2003 - Invalid serial number 2004 - Voucher not found 2005 - Reservation not found 3000 - System error 4000 - Service provider not found 4001 - Invalid voucher number length 4006 - Missing subscriber identifier 4007 - Missing voucher number |
Configuration screen (top)
Here is an example top section of the Configure Voucher Commit Revoke screen.
Configuration screen (bottom)
Here is an example of the bottom section of the Configure Voucher Commit Revoke node screen.
Configuring the node
Follow these steps to configure the node.
| Step | Action |
|---|---|
| 1 | Select the source data for the recharged subscriber. |
| 2 | Select the source data for the human readable voucher number (HRN) |
| 3 | If you need to overide the service provider, check the Override provider checkbox. The result is that the next section becomes available to select the source data for the alternative service provider. |
| 4 | If this is a revoke action (rather than a commit) then check the Revoke checkbox. |
| 5 | Select the profile where the Voucher State shall get stored to. |
| 6 | Select the profile where the Voucher Result Code shall get stored to. |
| 7 | Select the profile where the Voucher Result Text shall get stored to. |
| 8 | Click
Save
.
|
Example Control Plan
This example is used for SOAP to be able to issue a Voucher Reserve request. In this example the control plan for Voucher Commit Revoke would look the same (albeit with the node replaced). Unconditional termination nodes are used to allow the SOAP message to be generated and make use of the fields that are set in Voucher Reserve for success and for failure. Unsupported and Abandoned make use of disconnected nodes as there is no further information required for the SOAP to generate a failure message.
Result Codes
Success branch is always ResultCode of 0 and ResultText of Success.
The following tables describes the failure codes:
| FOX (internal only) | Enumerator (internal only) | Code | Description |
| NACK_VoucherBatchUnavailable | failureUnavailable | 2001 | Voucher not found in batch |
| NACK_InvalidVoucherDigits | failureInvalidVoucher | 2002 | Invalid voucher number |
| NACK_VoucherAuthFailed | failureInvalidSerial | 2003 | Invalid serial number |
| NACK_UnknownVoucher | failureUnknown | 2004 | Voucher not found |
| NACK_VoucherNoReservation | failureNoReservation | 2005 | Reservation not found |
| NACK_SystemFailure (or other) | systemError | 3000 | System error |
| N/A | N/A | 4000 | Service provider not found |
| N/A | N/A | 4001 | Invalid voucher number length |
| N/A | N/A | 4006 | Missing subscriber identifier |
| N/A | N/A | 4007 | Missing voucher number |
The following tables lists the deprecated codes:
| Enumerator (internal only) | Code | Description |
| failed | 2000 | General error |
| communicationError | 3001 | Communication error |
| failureCreated | 2011 | Batch not active |
Macro failures: - Do not continue processing control plan.
- (ERROR) Unexpected message type received (x2)
- (ERROR) Failed to retrieve nodePtr
- (ERROR) Invalid action status
Unsupported Branch - Not able to start processing, or unable to store profile
- Insufficient capabilities
- Failed to validate config (various)
- Failed to set voucher balances in profile (x num fields)
- Failed to store in profile (x5)
Abandon Branch
- Call processing not allowed (x2)
- Possible interface timeout (x6)
SOAP Failure result codes:
- 0 "",
- 1 "No such subscriber",
- 2 "No such service",
- 3 "Missing parameter",
- 4 "Mis-typed parameter",
- 5 "System Error",
- 6 "Operation does not exist",
- 7 "Operation not available",
- 8 "Invalid transaction type",
- 9 "Transaction not found",
- 10 "No response from ACS",
- 11 "Too many transactions",
- 12 "Duplicate tranaction",
- 13 "Invalid SOAP or service key not found",
- 14 "Operation disabled",
- 15 "Service loader balance type mapping error",
- 16 "Service loader profile data error",
- 17 "Service loader balance conversion error",
- 18 "Service loader balance type not present",
Voucher Recharge
Node description
The Voucher Recharge node allows the caller to recharge their account using a voucher number, and to change their product type if required.
Note: When a voucher recharge attempt is made, the voucher's redeemed date is set to the current system date and time. The redeemed field for the voucher is set to one of:
- True for successful attempts
- False for unsuccessful attempts
This allows you to check if a voucher has been redeemed, or if a failed redeem attempt has been made.
Node icon
If the CPE has been configured to use the static panel CPE palette style, the CPE displays the icon shown below to represent the feature node.
Node exits
This node has one entry and ten exits. The number of exits cannot be changed.
| Exit | Cause | Description |
|---|---|---|
| 1 | Success | The voucher recharge has been successful and the caller's account has been credited. |
| 2 | Success Product Swap | The caller has successfully exited the node and requested a product type swap. |
| 3 | Unsupported |
The recharge has not been successful for any of the following reasons:
|
| 4 | Restricted Product | The caller was unable to recharge the voucher because the caller's product type does not belong to the list of available product types for the voucher. |
| 5 | Abandon |
This exit is used for many error conditions, including the following:
|
| 6 | Escape | The caller has selected the Escape option. |
| 7 | Frozen | The caller's account status is Frozen, and they are therefore forbidden to use a voucher recharge. |
| 8 | Need Scenario Info | This voucher has several potential ways to be recharged. This exit is used to find out which one to use. Must always exit to a Select Voucher Scenario node. |
| 9 | Voucher Invalid |
The voucher number is invalid, for any of the following reasons:
|
| 10 | Already Redeemed | The voucher number has already been redeemed. |
Configuring the node
Follow these steps to configure the node.
| Step | Action |
|---|---|
| 1 |
Select the Source for the voucher recharge. Either of:
Result: The related source fields for the selected option become available. |
| 2 |
Select the Get voucher number options:
|
| 3 |
If Interactive: Select the from the Announcement drop down lists the various announcements to play to the subscriber:
Note: If Stored selected, these options are all grayed out. |
| 4 |
If the voucher redeem scenario is known, tick the Have scenario selection check box. Result: The Selected Scenario profile fields become available. |
| 5 | If available, from the Selected Scenario Data Type, Location and Field drop down lists, select the profile containing the scenario number to use for the voucher redemption. |
| 6 | From the Scenario Data Data Type, Location and Field drop down lists, select the profile containing the currently available scenarios for voucher redemption. |
| 7 |
Click Save. Note: This will be greyed out until all the required fields have been completed. |
Note: The list of data types is fixed at installation time for each feature node or screen.
Further reference:
- For information about profile blocks (data type, location, and field) and how to use them, see Profile Blocks and Tags .
- The primary tag lists are configured in the SMS > Services > ACS Service > Configuration > Profile Tag Details and Profile Tag Mapping tabs (see ACS User's Guide, Profile Tag Details for more information).
Example for voice/USSD
Here is an example control plan showing a basic method of voucher recharge when there are more than one way to redeem the voucher.
This control plan relates to voice or USSD invoked usage.
Example for SMS
Here are example control plans showing a basic method of voucher recharge when there are more than one way to redeem the voucher.
These control plans relate to SMS invoked recharge usage.
The first control plan sets up the request to the subscriber to supply the redeem scenario by a further SMS.
The second control plan uses the supplied information to extract the scenario number and then to redeem the voucher.
Voucher Redeemed
Node description
Warning: This feature node has now been deprecated and should no longer be used. This feature node will still function in existing control plans. For new control plans please use the Voucher Recharge feature node.
The Voucher Redeemed feature node retrieves a voucher number from the specified location.
The number of redeem attempts is only used to determine how the feature node should branch.
The number of attempts will be recorded each time the control plan passes through the feature node. Each time the control plan runs the feature node, the feature node will attempt only one redemption.
Note: When a voucher recharge attempt is made, the voucher's redeemed date is set to the current system date and time. The redeemed field for the voucher is set to one of:
- True for successful attempts
- False for unsuccessful attempts
This allows you to check if a voucher has been redeemed, or if a failed redeem attempt has been made.
Node icon
If the CPE has been configured to use the static panel CPE palette style, the CPE displays the icon shown below to represent the feature node.
Restrictions
This node may be used any number of times within a control plan. This node may have a tracking string added.
This node relies on an ACS number buffer containing the voucher digits, therefore it must be placed after a collect digits to buffer type of node.
Node exits
The node has one entry and ten exits. The number of exits cannot be changed.
Note: These exit descriptions are specific to the responses received from an Oracle VWS. For specific information about how responses from other billing engines map to these exits, see the technical guide for the interface for billing engine being used.
| Exit | Cause | Description |
|---|---|---|
| 1 | Success | Voucher redeemed and subscriber account updated successfully. |
| 2 | Success Product Swap | Voucher redeemed and subscriber product type swapped. |
| 3 | Restricted Product | Voucher has a restricted product redemption list. |
| 4 | Unknown Wallet | Wallet has been deleted, not replicated correctly or some other wallet error. |
| 5 | Invalid wallet State | Subscriber account has been frozen. |
| 6 | Invalid Serial | Voucher number is invalid. |
| 7 | Already Redeemed | The voucher number has already been redeemed. |
| 8 | Voucher Invalid | The voucher number is invalid (includes not enough digits in the source buffer). |
| 9 | Retry Exceeded | The number of redeem attempts has been exceeded (as defined by the Redeem Attempts node parameter). |
| 10 | Unsupported | Either error / failure or that the Domain being used does not support this feature node. |
Configuration fields
This table describes the function of each field in the Configure Voucher Redeemed node screen.
| Field | Description |
|---|---|
| Number Source | The ACS number buffer containing the voucher number. |
| Redeem Attempts | Maximum number of voucher number attempts before taking the retry exceed branch. |
| Number of Digits | The number of digits to remove from the front of the voucher number prior to redemption. |
Configuring the node
Follow these steps to configure the node.
| Step | Action |
|---|---|
| 1 | Select the ACS buffer that contains the voucher number digits from the Number Source drop down list. |
| 2 | Type the maximum number of voucher number entry retries in the Redeem Attempts field. |
| 3 | Type the number of digits to remove from the front of the voucher digits before attempting to redeem in the Number of Digits field. |
| 4 | Click Save. |
Voucher Reservation
Node description
The voucher reservation process can be handled at a fine-grained level by using the Voucher Reserve node. The Voucher Reserve node takes the voucher identification information, retrieves the set of information that is required to make wallet updates, and sets aside a voucher reservation to wait for a commit or revoke action to occur. This prevents the voucher from being used again until either the commit or revoke action is received or a timeout occurs and the voucher is either indefinitely held, or committed or revoked automatically based on the configuration. A revoked voucher enables a voucher redemption to be attempted again.
Node exits
This node has one entry and four exits.
| Exit | Cause | Description |
|---|---|---|
| 1 | Success | A voucher reservation has been created and the information needed to be able to credit a caller's account has been retrieved. |
| 2 | Unsupported |
The voucher reserve action has not been successful for any of the following reasons:
|
| 3 | Abandon |
The voucher reserve action has not been successful for any of the following reasons:
|
| 4 | Failure |
The voucher reserve action has not been successful and a specific failure is identified. If the state of the voucher was able to be retrieved, then it is returned. Otherwise, the state is set to Unknown. A failure code and failure text are set. 2001 - Voucher batch state not active 2002 - Invalid voucher value 2003 - Invalid serial number 2004 - Voucher not found 2007 - Limited voucher product match 2008 - Scenario required 2009 - Voucher already redeemed 2010 - Voucher already reserved 2012 - Voucher in frozen state 2013 - Voucher in deleted state 3000 - System error 4000 - Service provider not found 4001 - Invalid voucher number length 4002 - Incorrect voucher balances tag count 4003 - Incorrect voucher balances tag type 4004 - No voucher balances 4005 - Invalid scenario number 4006 - Missing subscriber identifier 4007 - Missing voucher number |
Configuration screen (top)
Here is an example top section of the Configure Voucher Reserve node screen.
Configuration screen (bottom)
Here is an example of the bottom section of the Configure Voucher Reserve node screen.
Configuring the node
Follow these steps to configure the node.
| Step | Action |
|---|---|
| 1 | Select the source for the recharged subscriber. |
| 2 | Select the source data for the human readable voucher number (HRN). |
| 3 |
If you need to override the service provider, select the Override provider checkbox. Result: The next section becomes available to select the source data for the alternative service provider. |
| 4 |
If you need to provide a scenario number, select the Have scenario checkbox. Result: The next section becomes available to select the source data for a scenario number. |
| 5 | Select the profile where the per balance Voucher Info shall get stored to. |
| 6 | Select the profile where the Voucher State shall get stored to. |
| 7 | Select the profile where the Voucher Serial Number shall get stored to. |
| 8 | Select the profile where the Voucher Result Code shall get stored to. |
| 9 | Select the profile where the Voucher Result Text shall get stored to. |
| 10 | Select the profile where the Voucher Recharge Classification shall get stored to. |
| 11 | Click Save. |
Result Codes
Success branch is always ResultCode of 0 and ResultText of Success.
The following tables describes the failure codes:
| FOX (internal only) | Enumerator (internal only) | Code | Description |
|---|---|---|---|
| NACK_AlreadyReserved | failureReserved | 2010 | Voucher already reserved |
| NACK_AlreadyRedeemed | failureUsed | 2009 | Voucher already redeemed |
| NACK_VoucherBatchUnavailable | failureUnavailable | 2001 | Voucher batch state not active |
| NACK_BadVoucherValue, | |||
| NACK_InvalidVoucherDigits | failureInvalidVoucherValue | 2006 | Invalid voucher value |
| NACK_VoucherCreated | failureVoucherCreated | 2011 | Voucher in created state |
| NACK_VoucherFrozen | failureVoucherFrozen | 2012 | Voucher in frozen state |
| NACK_VoucherDeleted | failureVoucherDeleted | 2013 | Voucher in deleted state |
| NACK_VoucherAuthFailed | failureInvalidSerial | 2003 | Invalid serial number |
| NACK_LimitedVoucher | failureLimitedVoucher | 2007 | Limited voucher product match |
| NACK_BadScenario | failureScenarioRequired | 2008 | Scenario required |
| NACK_UnknownVoucher, | |||
| NACK_AmbiguousVoucher | failureUnknown | 2004 | Voucher not found |
| NACK_SystemFailure (or other) | systemError | 3000 | System error |
| N/A | N/A | 4000 | Service provider not found |
| N/A | N/A | 4001 | Invalid voucher number length |
| N/A | N/A | 4002 | Incorrect voucher balances tag count |
| N/A | N/A | 4003 | Incorrect voucher balances tag type |
| N/A | N/A | 4004 | No voucher balances |
| N/A | N/A | 4005 | Invalid scenario number |
| N/A | N/A | 4006 | Missing subscriber identifier (ERROR) |
| N/A | N/A | 4007 | Missing voucher number (ERROR) |
The following tables lists the deprecated codes:
| Enumerator (internal only) | Code | Description |
| failed | 2000 | General error |
| communicationError | 3001 | Communication error |
| failureCreated | 2011 | Batch not active |
Macro failures: - Do not continue processing control plan.
- (ERROR) Unexpected message type received (x2)
- (ERROR) Failed to retrieve nodePtr
- (ERROR) Invalid action status
Unsupported Branch - Not able to start processing, or unable to store profile
- Insufficient capabilities
- Failed to validate config (various)
- Failed to set voucher balances in profile (x num fields)
- Failed to store in profile (x5)
Abandon Branch
- Call processing not allowed (x2)
- Possible interface timeout (x6)
SOAP Failure result codes:
- 0 "",
- 1 "No such subscriber",
- 2 "No such service",
- 3 "Missing parameter",
- 4 "Mis-typed parameter",
- 5 "System Error",
- 6 "Operation does not exist",
- 7 "Operation not available",
- 8 "Invalid transaction type",
- 9 "Transaction not found",
- 10 "No response from ACS",
- 11 "Too many transactions",
- 12 "Duplicate tranaction",
- 13 "Invalid SOAP or service key not found",
- 14 "Operation disabled",
- 15 "Service loader balance type mapping error",
- 16 "Service loader profile data error",
- 17 "Service loader balance conversion error",
- 18 "Service loader balance type not present",
Voucher Type Balance Information
Node description
The Voucher Type Balance Information node retrieves the balances associated with a Voucher Type and stores them in a selected profile.
Node icon
If the CPE has been configured to use the static panel CPE palette style, the CPE displays the icon shown below to represent the feature node.
Node exits
This node has one entry and two exits. The number of exits cannot be changed.
| Exit | Cause | Description |
|---|---|---|
| 1 | Success | The voucher type balance information has been successfully stored in a profile. |
| 2 | Error | The voucher type could not be found or the balance information could not be extracted. |
Configuration fields
This table describes the function of each field in the Configure Voucher Type Balance Information node screen.
| Field | Description |
|---|---|
| Voucher Type Source options |
Controls what the voucher source will be. The options are:
|
| Select Voucher Type From area |
Either:
|
| Voucher Scenario Source options |
Controls what the voucher scenario source will be. The options are:
|
| Select Voucher Scenario From area |
Either:
|
| Store Balance In area | Specifies the profile to use to store the balance information. |
Configuring the node
Follow these steps to configure the node.
Note: For more information on the Voucher Type Balance Information node configuration fields see Configuration fields.
| Step | Action |
|---|---|
| 1 |
In the Voucher Type Source area select either:
|
| 2 |
Select the Voucher Type for which balance information will be retrieved. If you selected:
|
| 3 |
In the Voucher Scenario Source area select either:
|
| 4 | If you selected From Profile, in the Select Voucher Scenario From area, select the profile Data Type, Location and Field drop down lists that contains the Voucher Scenario you want. |
| 5 | In the Store Balances In area select the profile Data Type, Location and Field drop down lists where the balance information will be stored. |
Note: The list of data types is fixed at installation time for each feature node or screen.
Further reference:
- For information about profile blocks (data type, location, and field) and how to use them, see Profile Blocks and Tags .
- The primary tag lists are configured in the SMS > Services > ACS Service > Configuration > Profile Tag Details and Profile Tag Mapping tabs (see ACS User's Guide, Profile Tag Details for more information).
Voucher Type Branching
Node description
The Voucher Type Branching feature node branches based on the voucher type of the voucher retrieved from one of:
- The context within the control plan. For example, this would be the redeemed voucher if the Voucher Type Branching feature node is placed immediately after a Voucher Recharge feature node
- A profile field containing the voucher number
This feature node has three default branches. You can add up to twenty additional branches that you use to specify the voucher type branching rules.
The fast key for the Voucher Type Branching feature node is VTYB. You can use this value to search for the Voucher Type Branching feature node in your control plans.
Node exits
The Voucher Type Branching feature node has 3 to 23 exits. You can configure the number of exits within this range as required, using the Edit Node Exits option on the shortcut menu. See Editing node exits.
| Exit | Cause | Description |
|---|---|---|
| 1 | Not found | The voucher does not exist. |
| 2 | Unsupported/Error | Indicates an internal or general system error. |
| 3 | Default | The voucher type does not correspond to a configured branch. |
| 4 to 23 | Matched | The voucher type matches one of the branches. |
Configuration fields
This table describes the function of each field.
| Field | Description |
|---|---|
| Context | Select to branch based on the voucher type of the voucher retrieved from the control plan context. |
| Profile | Select to branch based on the voucher type of the voucher retrieved from the specified profile location. |
| Voucher Number Data Type | Specifies the data type of the voucher number profile block. |
| Voucher Number Location | Specifies the profile block that contains the voucher number profile field. |
| Voucher Number Field | Specifies the profile field where the voucher number is stored. Must be a STRING, NSTRING, or LNSTRING profile field type. |
| All Voucher Types | Lists all the voucher types defined in the Voucher Management > Voucher Type screens for the current service provider. |
| Branch Voucher Types | Displays the branch number being configured and the associated voucher types. |
| Not Found | Provides the branch to take when the voucher number from the profile location does not exist. |
| Unsupported/Error | Provides the branch to take when an internal error occurs. |
| Default Branch | Provides the branch to take when the voucher type of the retrieved voucher is not included in any of the branch voucher type rules. |
Configuring the node
Follow these steps to configure the Voucher Type Branching feature node.
| Step | Action |
|---|---|
| 1 | Configure the required number of additional exits. The maximum number of additional exits is 20. See Editing node exits. |
| 2 |
In the Configure Voucher Type Branching window, select the source for the voucher number on which to base branching. Select:
|
| 3 | If you selected Profile in step 2, select the profile field location where the voucher number is stored from the Voucher Number Data Type, Voucher Number Location, and Voucher Number Field lists. |
| 4 |
In the Branch Voucher Types area, use the Number up and down arrows to select the exit branch to configure. The voucher types configured for the selected branch appear in the panel below. |
| 5 | Add the required voucher types to the selected branch by selecting the voucher types in the All Voucher Types area, and clicking Move to branch >>. |
| 6 | To remove a voucher type from the selected branch; for example if you want to make the voucher type available to another branch, select the voucher type and then click << Replace in set. |
| 7 | Repeat steps 4 to 6 for each branch. |
| 8 | Click Save. |
Voucher Type Recharge
Node description
The Voucher Type Recharge node invokes the voucher type recharge billing engine action using the configured name of the voucher type. See CCS User's Guide for details on configuring voucher type recharges.
Note: When a voucher recharge attempt is made, the voucher's redeemed date is set to the current system date and time. The redeemed field for the voucher is set to one of:
- True for successful attempts
- False for unsuccessful attempts
This allows you to check if a voucher has been redeemed, or if a failed redeem attempt has been made.
Node icon
If the CPE has been configured to use the static panel CPE palette style, the CPE displays the icon shown below to represent the feature node.
Node exits
This node has one entry and three exits. The number of exits cannot be changed.
| Exit | Cause | Description |
|---|---|---|
| 1 | Success | The billing engine returned a successful voucher type recharge indication. |
| 2 | Error | The billing engine returned a failed voucher type recharge indication. |
| 3 | Unsupported | The voucher type recharge capability is not supported. |
Configuring the node
Follow these steps to configure the Voucher Type Recharge feature node.
| Step | Action |
|---|---|
| 1 |
In the Voucher Type Source area select one of:
|
| 2 |
Select the voucher type to be recharged. If you selected:
Note: The feature node always recharges vouchers against the default scenario for the voucher type. |
| 3 | Click Save. |
For more information about profile blocks (data type, location, and field) and how to use them, see Profile Blocks and Fields.
For more information about profile field configuration, see the discussion on profile tag configuration in Convergent Charging Controller Advanced Control Services User's Guide.






