5 CCS Subscriber Feature Nodes
Available Feature Nodes
CCS Subscriber Feature Nodes List
This table lists the available CCS Subscriber feature nodes.
| Node Name | Node Description |
|---|---|
| Change PIN | Prompts the user to enter digits to change their PIN. |
| Credit Card Details Change | The Credit Card Details Change node allows the user to enter a new expiry date for their credit card. |
| Credit Card Recharge Menu | The Credit Card Recharge Menu allows the user access to the credit card recharge facility, and to change their credit card recharge details. |
| Credit Card Secret Code Change | The Credit Card Secret Code Change node allows the user to enter a new Credit Card PIN. |
| Credit Card Starter Menu | The Credit Card Starter Menu node collects a security PIN from the user for identity verification when the user attempts credit card recharges on their account. |
| Do Credit Card Recharge | The Do Credit Card Recharge node allows the user to recharge an account using a credit card. |
| Friends and Destination Configuration |
The Friends and Destination Configuration node enables the caller to maintain their friends and destination discount prefix. Note: This feature node has now been deprecated and should no longer be used. This feature node will still function in existing control plans. |
| Friends and Family Configuration |
The Friends and Family Configuration node enables the caller to maintain their friends and family service number list. Note: This feature node has now been deprecated and should no longer be used. This feature node will still function in existing control plans. |
| Friends and Destination Discount |
The Friends and Destination Discount node enables the Friends and Family / Friends and Destination service to apply the discount for that service as configured for the product type in use. Note: This feature node has now been deprecated and should no longer be used. This feature node will still function in existing control plans. |
| Friends and Destination Menu |
The Friends and Destination Menu node informs the caller which service - if any - is currently active. Note: This feature node has now been deprecated and should no longer be used. This feature node will still function in existing control plans. |
| Get Destination Prefix | The Get Destination Prefix node retrieves the longest matching favourite destination prefix for a provided number. |
| Help Information | The Help Information node provides an information service over the phone. |
| Main Menu | The Main Menu node offers the caller a range of call options and routes the call according to the selection made. |
| Personal Options Menu | The Personal Options Menu node offers the caller a range of options about their profile and routes the call according to the selection made. |
| Play Destination |
The Play Destination node plays to the caller the destination announcement associated with the provided destination prefix. Note: This feature node has now been deprecated and should no longer be used. This feature node will still function in existing control plans. |
| Product Type Branching |
The Product Type Branching node branches depending on the comparison of the destination (called) subscriber's product type, and one of:
|
| Product Type Swap | The Product Type Swap node enables a subscriber to change their own product type. |
| Read Secret Code | The Read Secret Code node prompts the caller to enter their PIN. |
| Refresh Subscriber Information | The Refresh Subscriber Information node allows the stored subscriber information to be retrieved during a call to avoid out of date information being used. |
| Remote Access Service | The Remote Access Service node enables a user to turn their Remote Access feature on or off. |
| Select Language | The Select Language node allows the user to change the language in which their announcements are played. |
| Set Product Type | The Set Product Type node enables a subscriber to set the product type. |
| What's New | The What's New node plays the “What's New” announcement to the caller. The caller can divert to a specified service number in order to obtain further information about the content of the announcement. |
Change PIN
Node icon
If the CPE has been configured to use the static panel CPE palette style, the CPE displays the icon shown below to represent the feature node.
Node exits
This node has one entry and four exits. The number of exits cannot be changed.
| Exit | Cause | Description |
|---|---|---|
| 1 | Success | The subscriber's PIN was successfully changed. |
| 2 | Unsupported | Any condition, error, failure that occurred, not covered by the other three exits. |
| 3 | Abandon | The subscriber hung up before the PIN was changed, |
| 4 | Escape | The subscriber pressed the Escape key. |
Configuration fields
This table describes the function of each field.
| Field | Description |
|---|---|
| First PIN Prompt | This is the announcement to play that requests the subscribers to enter their new PIN. |
| Timeout |
This is the announcement to play when the subscriber has not responded in the configured amount of time.
Note: The timeout time is different between the
first digit and the rest of the digits, defined by the
acs.conf parameters |
| PIN Too Long |
This is the announcement to play when the entered PIN contained too many digits. Note: This is un-configurable and set at ten digits. |
| PIN Too Short |
This is the announcement to play when the entered PIN contained too few digits. Note: This is un-configurable and set at four digits. |
| Max Retries Exceeded |
This is the announcement to play when the subscriber has had more than the configured number of attempts to change their PIN.
Note: The number of retries is defined by the
eserv.config parameter
|
| Second PIN Prompt | This is the announcement to play that requests the subscribers to enter their new PIN again for confirmation. |
| PIN Mismatch | This is the announcement to play when the second PIN entry is not the same as the first PIN entry. |
Configuring the node
Follow these steps to configure the node.
| Step | Action |
|---|---|
| 1 | From the First PIN Prompt drop down lists, select the announcement requesting the new PIN. |
| 2 | From the Timeout drop down lists, select the announcement to use when the subscriber has failed to respond. |
| 3 | From the PIN Too Long drop down lists, select the announcement to use when the entered PIN has too many digits. |
| 4 | From the PIN Too Short drop down lists, select the announcement to use when the entered PIN has too few digits. |
| 5 | From the Max Retries Exceeded drop down lists, select the announcement to use when the subscriber has run out of attempts to change their PIN. |
| 6 | From the Second PIN Prompt drop down lists, select the announcement requesting the new PIN again for confirmation. |
| 7 | From the PIN Mismatch drop down lists, select the announcement to use when the entered PIN values are not the same. |
| 8 | Click Save. |
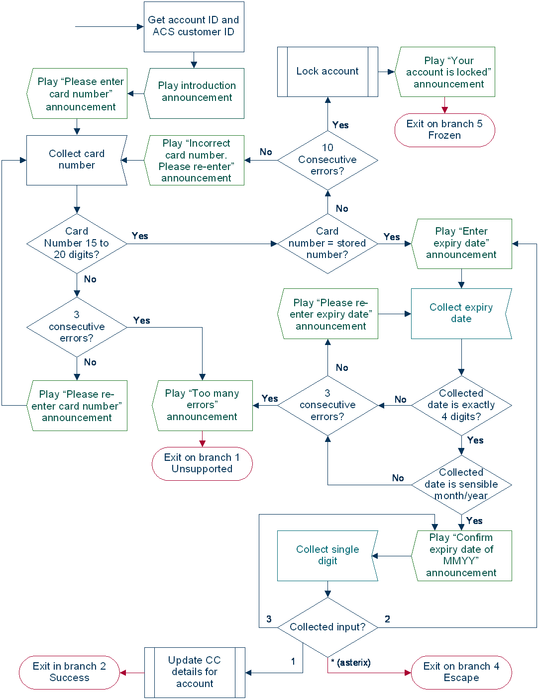
Credit Card Details Change
Node description
Warning: This feature node has now been deprecated and should no longer be used. This feature node will still function in existing control plans. For new control plans there is currently no replacement feature node.
The Credit Card Details Change feature node allows the user to enter a new expiry date for their Credit Card.
- The user is prompted to enter the Credit Card Number.
- If the number is valid, the user is prompted for a new Expiry date.
- If the date is valid, the user is prompted to confirm the expiry date and the account record is updated.
If the customer exceeds the number of allowed invalid entries (as defined in the asc.conf. Refer to ACS Technical Guide for further information) the account will be frozen.
Node icon
If the CPE has been configured to use the static panel CPE palette style, the CPE displays the icon shown below to represent the feature node.
Node exits
This node has one entry and five exits. The number of exits cannot be changed.
| Exit | Cause | Description |
| 1 | Unsupported | Either error / failure, the Domain being used does not support this feature node, or no selection has been made. |
| 2 | Success | The credit card details have been changed successfully. |
| 3 | Abandon | The caller has abandoned the call. |
| 4 | Escape | The caller has selected the Escape option. |
| 5 | Frozen | The account has been frozen. |
Configuration fields
This table describes the function of each field.
| Field | Description |
|---|---|
| Announcement Set | List of all the available announcement sets. |
| Announcement Entry | List of all the announcements belonging to the selected announcement set. |
Configuring the node
Follow these steps to configure the node.
| Step | Action |
|---|---|
| 1 |
For each relevant announcement, use the drop down lists to select the pre-recorded announcements that are to be played as prompts to the caller. Select the specific Announcement Set to which the Announcement Entry belongs. Only valid announcements are available from the lists. |
| 2 |
Click Save. Note: This will be grayed out until all the announcement sets have been selected. |
Credit Card Recharge Menu
Node description
Warning: This feature node has now been deprecated and should no longer be used. This feature node will still function in existing control plans. For new control plans there is currently no replacement feature node.
The Credit Card Recharge Menu feature node allows the user access to the Credit Card Recharge facility, and to change their Credit Card Recharge details. The feature node allows the user:
- Access to the Credit Card Recharge facility
- To change their Credit Card Recharge details
For security, all Credit Card details are stored in the system and a PIN is used to access the recharge node.
Node icon
If the CPE has been configured to use the static panel CPE palette style, the CPE displays the icon shown below to represent the feature node.
Node exits
This node has one entry and six exits. The number of exits cannot be changed.
| Exit | Cause | Description |
| 1 | Unsupported | Either, error / failure, the Domain being used does not support this feature node, or the caller has not made a menu selection. |
| 2 | Abandon | The caller has abandoned the call. |
| 3 | Escape | The caller has selected the Escape option. |
| 4 | Recharge | The caller has selected the Recharge option. |
| 5 | Change Code | The caller has selected the Change PIN option. |
| 6 | Change Details | The caller has selected the Change Credit Card Details option. |
Configuration fields
This table describes the function of each field.
| Field | Description |
|---|---|
| Announcement Set | List of all the available Announcement Sets. |
| Announcement Entry | List of all the announcements belonging to the selected Announcement Set. |
Configuring the node
Follow these steps to configure the node.
| Step | Action |
|---|---|
| 1 |
For each announcement, use the drop down lists to select the pre-recorded announcements that are to be played as prompts to the caller. Select the specific Announcement Set to which the Announcement Entry belongs. Only valid announcements are available from the lists. |
| 2 |
Click Save. Note: This will be greyed out until all the announcements have been selected. |
Credit Card Secret Code Change
Node description
Warning: This feature node has now been deprecated and should no longer be used. This feature node will still function in existing control plans. For new control plans there is currently no replacement feature node.
The Credit Card Secret Code Change feature node allows the user to enter a new Credit Card PIN. User security access should be verified before this node is reached. On successfully entering the PIN, the account record is updated.
Node icon
If the CPE has been configured to use the static panel CPE palette style, the CPE displays the icon shown below to represent the feature node.
Node exits
This node has one entry and four exits. The number of exits cannot be changed.
| Exit | Cause | Description |
| 1 | Success | The credit card PIN details have been changed successfully. |
| 2 | Unsupported | Either, error / failure, the Domain being used does not support this feature node, or the caller has not selected an entry. |
| 3 | Abandon | The caller has abandoned the call. |
| 4 | Escape | The caller has selected the Escape option. |
Configuration fields
This table describes the function of each field.
| Field | Description |
|---|---|
| Announcement Set | List of all the available announcement sets. |
| Announcement Entry | List of all the announcements belonging to the selected announcement set. |
| EnableAnnouncement | Allows the selected announcements to be played. |
Configuring the node
Follow these steps to configure the node.
| Step | Action |
|---|---|
| 1 |
For each relevant announcement, use the drop down lists to select the pre-recorded announcements that are to be played as prompts to the caller. Select the specific Announcement Set to which the Announcement Entry belongs. Only valid announcements are available from the lists. |
| 2 | Select the Enable Announcement check box as required to enable the Play Re-enter Code Announcement. |
| 3 |
Click Save. Note: This will be greyed out until all the announcement sets have been selected. |
Credit Card Starter Menu
Node description
Warning: This feature node has now been deprecated and should no longer be used. This feature node will still function in existing control plans. For new control plans there is currently no replacement feature node.
The Credit Card Starter Menu feature node collects a security PIN from the user for identity verification when the user attempts credit card recharges on their account. The node first verifies the user by asking them to enter their credit card number and expiry, then checks to see if the values entered match the values stored in the system.
Node icon
If the CPE has been configured to use the static panel CPE palette style, the CPE displays the icon shown below to represent the feature node.
Node exits
This node has one entry and six exits. The number of exits cannot be changed.
| Exit | Cause | Description |
| 1 | Unsupported | Either, error / failure, the Domain being used does not support this feature node, or the number of menu retries has exceeded the limit. |
| 2 | Success | The credit card PIN details have been stored. |
| 3 | Abandon | The caller has abandoned the call. |
| 4 | Escape | The caller has selected the Escape option. |
| 5 | Frozen | The caller's account status is Frozen, and they are therefore forbidden to use this node. |
| 6 | No CC Details | No credit card details exist for this caller, and they are therefore forbidden to use this node. |
Configuring the node
Follow these steps to configure the node.
| Step | Action |
|---|---|
| 1 |
For each relevant announcement, use the drop down lists to select the pre-recorded announcements that are to be played as prompts to the caller. Select the specific Announcement Set to which the Announcement Entry belongs. Only valid announcements are available from the lists. |
| 2 |
Click Save. Note: This will be greyed out until all the announcement sets have been selected. |
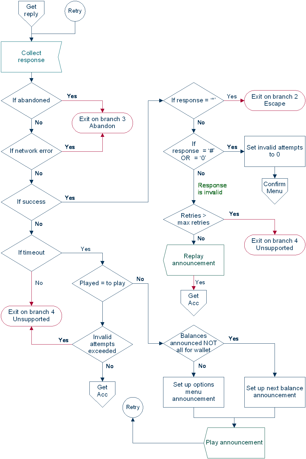
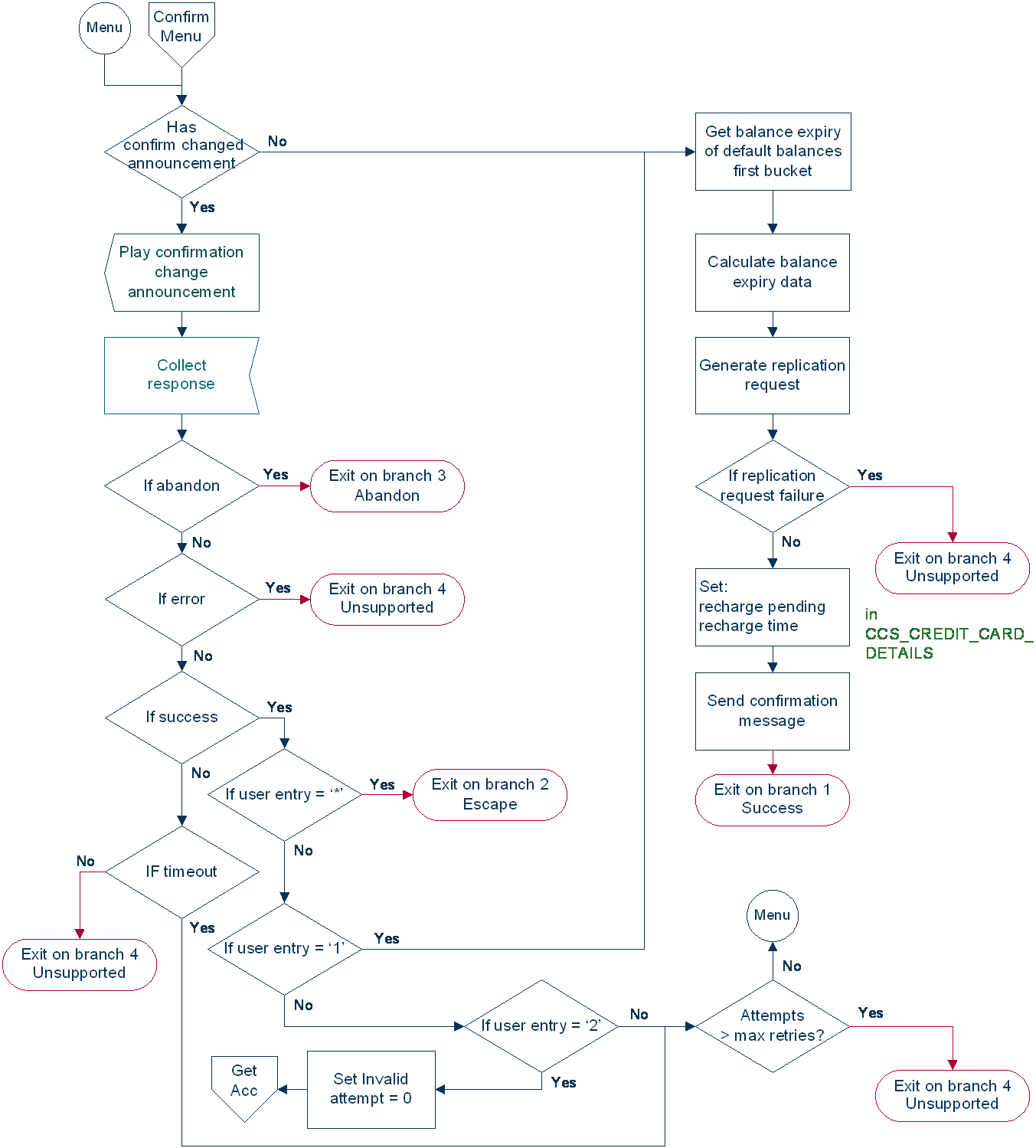
Do Credit Card Recharge
Node description
Warning: This feature node has now been deprecated and should no longer be used. This feature node will still function in existing control plans. For new control plans there is currently no replacement feature node.
The Do Credit Card Recharge feature node allows the user to recharge an account using a credit card. There are nine possible recharge options, which may be configured in any combination and played as a single menu. The caller may then recharge the account using the selected option.
The feature node will filter out all expenditure balance types and not include then in the played message. See CCS User's Guide - Balance Types topic.
Node icon
If the CPE has been configured to use the static panel CPE palette style, the CPE displays the icon shown below to represent the feature node.
Node exits
This node has one entry and four exits. The number of exits cannot be changed.
| Exit | Cause | Description |
| 1 | Success | The account has been successfully recharged. |
| 2 | Escape | The caller has selected the Escape option. |
| 3 | Abandon | The caller has abandoned the call. |
| 4 | Unsupported | Either, error / failure, the Domain being used does not support this feature node, or the caller has not chosen an option from the menu. |
Configuration fields
This table describes the function of each field.
| Field | Description |
|---|---|
| Announcement Set | List of all the available announcement sets. |
| Announcement Entry | List of all the announcements belonging to the selected announcement set. |
| EnableAnnouncement | Allows the selected announcements to be played. |
Configuring the node
Follow these steps to edit the node configuration.
| Step | Action |
|---|---|
| 1 |
For each relevant announcement, use the drop down lists to select the pre-recorded announcements that are to be played as prompts to the caller. Select the specific Announcement Set to which the Announcement Entry belongs. Only valid announcements are available from the lists. |
| 2 | Select the Enable Announcement check boxes as required to enable the Play Title Announcement and Play Confirm Change Announcement. |
| 3 |
Click Save. Note: This will be grayed out until all the announcement sets have been selected. |
Note: The caller has three chances to press an invalid key, or to let the menu timeout, before the Abandon exit branch is taken. If the caller presses the * key, the call is routed down the Escape branch.
Further reference:
The credit card recharge rules applying to this node, are defined in the Prepaid Charging, Subscriber Management, Product Type window. For more information, see CCS User's Guide.
Friends and Destination Configuration
Warning: This feature node has now been deprecated and should no longer be used. This feature node will still function in existing control plans.
Friends, Family and Destination Discount module
The Friends, Family and Destination Discount module seeks to apply a configured discount to calls made to numbers defined in a list, of up to 10 entries, for a particular account when made from an MSISDN associated with that account.
The discount percentage is the cumulative amount which is to be discounted in total for Friends and Family numbers.
The only time in which an individual call is discounted by the amount configured for the Friends and Family product associated with an account is when that account has only one Friends and Family number configured.
Friends and Destination discounting occurs either for a single number prefix or for a group of prefixes, depending on how the Friends/Destination Discount feature node is configured:
- If Multi-Destinations is selected, then the percentage discount is applied to calls where the call prefix belongs to the same group as the discount prefix defined in this node (prefixes belong to the same group if they share the same announcement).
- If Multi-Destinations is not selected, then the discount applies only to calls with the specified discount prefix.
Note: Only dialed numbers which exactly match the configured Friends and Family numbers will be discounted.
Node description
The Friends and Destination Configuration node enables the caller to maintain their friends and destination discount prefix. The node prompts the caller to select one of the following options:
| Key | Function | Description |
| 1 | Add/Change Prefix | If no prefix has been previously defined for this subscriber, or enter a new prefix for discount calls. |
| 2 | Delete Prefix | Remove any existing prefix. |
| 9 | Activate Service | Enables the Friends and Destination discount service. |
Note: The subscriber can have either the Friends and Family or the Friends and Destination service active. Activating the Friends and Destination service will mean that the Friends and Family service will no longer be in use.
Node icon
If the CPE has been configured to use the static panel CPE palette style, the CPE displays the icon shown below to represent the feature node.
Node exits
This node has one entry and four exits. The number of exits cannot be changed.
| Exit | Cause | Description |
|---|---|---|
| 1 | Main Menu | The caller has selected the Main Menu option. |
| 2 | User Hang-up | The caller has abandoned the call. |
| 3 | Disconnect | The caller has entered too many invalid entries or has not made a selection from the menu. |
| 4 | Unsupported | Either, error / failure, the Domain being used does not support this feature node, or the caller has selected the Escape option. |
Configuration screen
Here is an example Configure Friends and Destination Configuration node screen.
Configuration fields
This table describes the function of each field.
| Field | Description |
|---|---|
| Announcement Set | List of all the available announcement sets. |
| Announcement Entry | List of all the announcements belonging to the selected announcement set. |
| MaxInvalidDigits | The maximum number of invalid entries allowed. |
| AnnouncementTimeout | The timeout used for standard prompt announcements. |
| ListCyclingTimeout | The timeouts used during list cycling. |
| ListStartTimeout | The timeouts used during list start. |
| SendChargeSMS | Send SMS text message with change detail and cost. |
| Event Class | List of event types that can be billed. |
| Named Event | List of events for the event class selected. |
Configuring the node
Follow these steps to configure the node.
| Step | Action |
|---|---|
| 1 |
For each relevant announcement, use the drop down lists to select the prerecorded announcements that are to be played as prompts to the caller. Select the specific Announcement Set to which the Announcement Entry belongs. Only valid announcements are available from the lists. |
| 2 | Enter the maximum number of retries allowed for entering digits in the MaxInvalidDigit field. |
| 3 | Type the timeout period in seconds for all prompt and collect messages in the AnnouncementTimeout field. |
| 4 | Select the SendChargeSMS check box if the amount charged is to be sent to the caller. |
| 5 | Select the Event Class to use from the drop down list. |
| 6 | Select the Named Event to use from the drop down list. |
| 7 |
Click Save. Note: This will be grayed out until all the announcement sets have been selected. |
Friends and Family Configuration
Warning: This feature node has now been deprecated and should no longer be used. This feature node will still function in existing control plans.
Node description
The Friends and Family Configuration node enables the caller to maintain their friends and family service number list. The node plays announcements that:
- Inform the caller of how many friends and family numbers they currently have stored in their list
- Enable them to perform predefined functions using phone key pad buttons
Caller available functions
Callers can use the following keys to perform the listed function.
| Key | Function | Description |
| 1 | Review Numbers | Enables caller to scroll stored numbers. |
| 2 | Change Numbers | Enables caller to select and edit a number. The new number must appear in the white list, and must not appear in the global black list. |
| 3 | Add Numbers | Available if the caller has not exceeded the maximum number of stored entries for their product type. New numbers must appear in the white list, and must not appear in the global black list. |
| 4 | Delete Numbers | Available if any stored number exists. |
| 5 | Activate F&F Service | If not already activated. |
Node icon
If the CPE has been configured to use the static panel CPE palette style, the CPE displays the icon shown below to represent the feature node.
Restrictions
None, but the Friends and Family Configuration node is expected to be used together with the others (that is, the node will be used with the Friends and Destination Configuration node and the Main Menu node).
Node exits
This node has one entry and four exits. The number of exits cannot be changed.
| Exit | Cause | Description |
| 1 | Main Menu | The caller has selected the Main Menu option. |
| 2 | User Hang-up | The caller has abandoned the call. |
| 3 | Disconnect | The caller has entered too many invalid entries or has not made a selection from the menu. |
| 4 | Unsupported | Either, error / failure, the Domain being used does not support this feature node, or the caller has selected the Escape option. |
Configuration screen
Here is an example Configure Friends and Family Configuration node configuration screen.
Configuration fields
This table describes the function of each field.
| Field | Description |
|---|---|
| Announcement Set | List of all the available announcement sets. |
| Announcement Entry | List of all the announcements belonging to the selected announcement set. |
| MaxInvalidDigits | The maximum number of invalid entries allowed. |
| AnnTimeout | The timeout used for standard prompt announcements. |
| ListCyclingTimeout | The timeouts used during list cycling. |
| ListStartTimeout | The timeouts used during list start. |
| SendChargeSMS | Send SMS text message with change detail and cost. |
| Event Class | List of event types that can be billed. |
| Named Event | List of events for the event class selected. |
If the caller initiates a change or addition to the stored Friends and Family numbers list this node will bill the subscriber's account for the amount set in the Named Event panel of the Tariff screen for Friends and Family configuration changes.
Note: The subscriber can have either the Friends and Family OR the Friends and Destination service active. Activating the Friends and Family service will mean that the Friends and Destination service will no longer be in use.
Configuring the node
Follow these steps to configure the node.
| Step | Action |
|---|---|
| 1 |
For each relevant announcement, use the drop down lists to select the prerecorded announcements that are to be played as prompts to the caller. Select the specific Announcement Set to which the Announcement Entry belongs. Only valid announcements are available from the lists. |
| 2 | Type the maximum number of times a caller can enter a disallowed number in the MaxInvalidDigits field. |
| 3 | Type the length of time in seconds after the main announcement is played before the call is disconnected in the AnnTimeout field. |
| 4 | Type the length of time in seconds a list announcement is played before the call is disconnected in the ListCyclingTimeout field. |
| 5 | Type the length of time a list announcement is played before the call is disconnected in the ListStartTimeout field. |
| 6 | Select the SendChargeSMS check box if the amount charged is to be sent to the caller. |
| 7 | Select the Event Class to use from the drop down list. |
| 8 | Select the Named Event to use from the drop down list. |
| 9 |
Click Save. Note: This will be grayed out until all the announcement sets have been selected. |
Friends and Destination Discount
Warning: This feature node has now been deprecated and should no longer be used. This feature node will still function in existing control plans.
Node description
The Friends and Destination Discount node enables the Friends and Family / Friends and Destination service to apply the discount for that service as configured for the product type in use. The node is placed before any UATB node to set the required discount percentage for the call.
Node icon
If the CPE has been configured to use the static panel CPE palette style, the CPE displays the icon shown below to represent the feature node.
Restrictions
None, but the Friends/Destination Discount node is expected to be used together with the others (that is, the node will be used with the Friends and Family node and the Main Menu node).
Warning: This feature node is unusable when the account details are held on a BRM. That is, when the charging domain of the subscriber is of type BCD. See Charging Control Services User's Guide for further details on charging domains.
Node exits
This node has one entry and three exits. The number of exits cannot be changed.
| Exit | Cause | Description |
| 1 | Success | The caller has successfully exited the node and the correct discount override will be used. |
| 2 | Unsupported | Either error / failure or that the Domain being used does not support this feature node. |
| 3 | No Discount | The caller has not qualified for a Friends and Family / Friends and Destination discount. No discount will be applied to the call. |
Configuration fields
This table describes the function of each field.
| Field | Description |
|---|---|
| Multi-Destinations | Determines whether the discount is applied to a single number prefix or to a group of prefixes. When selected, the discount is applied to all calls where the call prefix belongs to the same group as the discount prefix defined for the caller. |
Note: Prefixes are grouped by announcement (prefixes that share the same announcement belong to the same group). You can use this facility to map prefixes by region.
Friends and Destination Menu
Warning: This feature node has now been deprecated and should no longer be used. This feature node will still function in existing control plans.
Node description
The Friends and Destination Menu node informs the caller which service - if any - is currently active. The caller is then prompted to select which service they would like to maintain.
Node icon
If the CPE has been configured to use the static panel CPE palette style, the CPE displays the icon shown below to represent the feature node.
Node exits
This node has one entry and six exits. The number of exits cannot be changed.
| Exit | Cause | Description |
| 1 | Friends and Family | The caller has selected the Friends and Family option from the menu. |
| 2 | Friends and Destination | The caller has selected the Friends and Destination option from the menu. |
| 3 | User Hang up | The caller has abandoned the call. |
| 4 | Disconnect | The caller has entered too many invalid entries or has not made a selection from the menu. |
| 5 | Unsupported | Either error / failure or that the Domain being used does not support this feature node. |
| 6 | Escape | The caller has selected the Escape option. |
Configuration fields
This table describes the function of each field.
| Field | Description |
|---|---|
| Announcement Set | List of all the available announcement sets. |
| Announcement Entry | List of all the announcements belonging to the selected announcement set. |
| MaxInvalidDigits | The maximum number of invalid entries allowed. |
| AnnTimeout | The timeout used for standard prompt announcements. |
Configuring the node
Follow these steps to configure the node.
| Step | Action |
|---|---|
| 1 |
For each relevant announcement, use the drop down lists to select the pre-recorded announcements that are to be played as prompts to the caller. Select the specific Announcement Set to which the Announcement Entry belongs. Only valid announcements are available from the lists. |
| 2 | Type the maximum number of times a caller can enter a disallowed number in the MaxInvalidDigits field. |
| 3 | Type the length of time in seconds after the main announcement is played before the call is disconnected in the AnnTimeout field. |
| 4 |
Click Save. Note: This will be greyed out until all the announcement sets have been selected. |
Get Destination Prefix
Node description
The Get Destination Prefix node retrieves the longest matching favourite destination prefix for a provided number.
The feature node:
- Uses the source digits to look up the friends and destination prefix map
- The longest matching friends and destination prefix is found
- The result is stored in the destination prefix profile field.
The source number will be provided in one of the following profile field types:
- Limited Number String
- Number String
The feature node will place the prefix in a profile field of type:
- Number String.
Node icon
If the CPE has been configured to use the static panel CPE palette style, the CPE displays the icon shown below to represent the feature node.
Node exits
This node has one entry and three exits. The number of exits cannot be changed.
| Exit | Cause | Description |
|---|---|---|
| 1 | Success | The destination prefix was found, and the announcement was played. |
| 2 | Not Found | No mappings were found for the provided number. |
| 3 | Error |
One of:
|
Configuration fields
This table describes the function of each field.
| Field | Description |
|---|---|
| Source Digits section | The profile Data Type, Location and Field for the source digits information. |
| Destination Prefix section | The profile Data Type, Location and Field for the destination prefix information. |
Configuring the node
Follow these steps to configure the node.
| Step | Action |
|---|---|
| 1 | Select the Source Digits Data Type, Location and Field from the drop down lists. |
| 2 | Select the Destination Prefix Data Type, Location and Field from the drop down lists. |
| 3 | Click Save. |
Note: The list of data types is fixed at installation time for each feature node or screen.
Further reference:
- For information about profile blocks (data type, location, and field) and how to use them, see Profile Blocks and Tags .
- The primary tag lists are configured in the SMS > Services > ACS Service > Configuration > Profile Tag Details and Profile Tag Mapping tabs (see ACS User's Guide, Profile Tag Details for more information).
Help Information
Node icon
If the CPE has been configured to use the static panel CPE palette style, the CPE displays the icon shown below to represent the feature node.
Node description
The Help Information node provides an information service over the phone. The caller navigates through a menu of help topics and listens to the recorded messages on the topics of their choice.
Node exits
This node has one entry and three exits. The number of exits cannot be changed.
| Exit | Cause | Description |
| 1 | Unsupported | Either, error / failure, the Domain being used does not support this feature node, or the caller has not made a menu selection. |
| 2 | Abandon | The caller has abandoned the call. |
| 3 | Success | The caller has exited the node successfully. |
Configuration fields
This table describes the function of each field.
| Field | Description |
|---|---|
| Announcement Set | List of all the available announcement sets. |
| Announcement Entry | List of all the announcements belonging to the selected announcement set. |
Configuring the node
Follow these steps to configure the node.
| Step | Action |
|---|---|
| 1 |
For each relevant announcement, use the drop down lists to select the pre-recorded announcements that are to be played as prompts to the caller. Select the specific Announcement Set to which the Announcement Entry belongs. Only valid announcements are available from the lists. |
| 2 |
Click Save. Note: This will be greyed out until all the announcement sets have been selected. |
Main Menu
Node description
The Main Menu node offers the caller a range of call options and routes the call according to the selection made.
Node icon
If the CPE has been configured to use the static panel CPE palette style, the CPE displays the icon shown below to represent the feature node.
Node exits
This node has one entry and eight exits. The number of exits cannot be changed.
| Exit | Cause | Description |
| 1 | Unsupported |
Any of:
|
| 2 | Abandon | The caller has abandoned the call. |
| 3 | What's New | The caller has selected the What's New option by entering key 1. |
| 4 | Account | The caller has selected the Account Status option by entering key 2. |
| 5 | Personal | The caller has selected the Personal Options option by entering key 3. |
| 6 | Recharge | The caller has selected the Recharge option by entering key 4. |
| 7 | Information | The caller has selected the Information option by entering key 5. |
| 8 | Out-call | The caller has selected the Make Call option by entering key 6. |
Configuration fields
This table describes the function of each field.
| Field | Description |
|---|---|
| Announcement Set | List of all the available announcement sets. |
| Announcement Entry | List of all the announcements belonging to the selected announcement set. |
Configuring the node
Follow these steps to configure the node.
| Step | Action |
|---|---|
| 1 |
For each relevant announcement, use the drop down lists to select the pre-recorded announcements that are to be played as prompts to the caller. Select the specific Announcement Set to which the Announcement Entry belongs. Only valid announcements are available from the lists. |
| 2 |
Click Save. Note: This will be greyed out until all the announcement sets have been selected. |
Personal Options Menu
Node description
The Personal Options Menu node offers the caller a range of options about their profile and routes the call according to the selection made.
Node icon
If the CPE has been configured to use the static panel CPE palette style, the CPE displays the icon shown below to represent the feature node.
Node exits
This node has one entry and six exits. The number of exits cannot be changed.
| Exit | Cause | Description |
| 1 | Unsupported | Either, error / failure, the Domain being used does not support this feature node, or number of menu retries has exceeded the limit. |
| 2 | Abandon | The caller has terminated the call. |
| 3 | Escape | The caller has selected the Escape option by entering *. |
| 4 | Change Language | The caller has selected the Change Language option by entering 1. |
| 5 | Maintain Fixed | The caller has selected the Maintain Fixed option by entering 2. |
| 6 | Swap Products | The caller has selected the Product Swap option by entering 3. |
Configuration fields
This table describes the function of each field.
| Field | Description |
|---|---|
| Announcement Set | List of all the available announcement sets. |
| Announcement Entry | List of all the announcements belonging to the selected announcement set. |
Configuring the node
Follow these steps to configure the node.
| Step | Action |
|---|---|
| 1 |
For each relevant announcement, use the drop down lists to select the pre-recorded announcements that are to be played as prompts to the caller. Select the specific Announcement Set to which the Announcement Entry belongs. Only valid announcements are available from the lists. |
| 2 |
Click Save. Note: This will be grayed out until all the announcement sets have been selected. |
Play Destination
Warning: This feature node has now been deprecated and should no longer be used. This feature node will still function in existing control plans.
Node description
The Play Destination node plays to the caller the destination announcement associated with the provided destination prefix.
The feature node:
- Uses the destination prefix to look up the destination announcement configured in friends and destination
- If the announcement is found it is then played
Node icon
If the CPE has been configured to use the static panel CPE palette style, the CPE displays the icon shown below to represent the feature node.
Restrictions
The Play Destination node may be used any number of times within a control plan.
To function correctly, this node should be placed after the Get Destination Prefix node.
Node exits
This node has one entry and four exits. The number of exits cannot be changed.
| Exit | Cause | Description |
|---|---|---|
| 1 | Success | The destination prefix was found, and the announcement was played. |
| 2 | Not Found | The destination prefix has no matching entry in the friends and destination prefix map list. |
| 3 | Error | General errors. |
| 4 | Abandon | The user disconnected the call during the announcement. |
Configuration fields
This table describes the function of the field.
| Field | Description |
|---|---|
| Destination Prefix section | The profile Data Type, Location and Field for the destination prefix information. |
Configuring the node
Follow these steps to configure the node.
| Step | Action |
|---|---|
| 1 | Select the Destination Prefix Data Type, Location and Field from the drop down lists. |
| 2 | Click Save. |
Note: The list of data types is fixed at installation time for each feature node or screen.
Further reference:
- For information about profile blocks (data type, location, and field) and how to use them, see Profile Blocks and Tags .
- The primary tag lists are configured in the SMS > Services > ACS Service > Configuration > Profile Tag Details and Profile Tag Mapping tabs (see ACS User's Guide, Profile Tag Details for more information).
Product Type Branching
Node description
The Product Type Branching node branches depending on the comparison of the destination (called) subscriber's product type, and one of:
- A specified product type
- The product type of the subscriber loaded by the CCS service library (usually the calling party)
The basic configuration has three default branches. The node can be configured to have up to an additional twenty branches to define product type branching rules.
This functionality allows for:
- Improved/promotional rating between certain product type groups to occur (such as community calling discounts)
- Additional functionality within the control plan
Node icon
If the CPE has been configured to use the static panel CPE palette style, the CPE displays the icon shown below to represent the feature node.
Node exits
The Product Type Branching node has one entry point and 3 to 23 exit points. You can configure the number of exits within this range as required, using the Edit Node Exits option on the shortcut menu. See Editing node exits.
| Exit | Cause | Description |
|---|---|---|
| 1 | Not found | The destination subscriber's product type was not found. |
| 2 | Same |
The Use Same check box is selected and the calling subscriber and destination subscriber's product types match. The matched branch rules are ignored. Note: The standard configuration for this node sets this exit as the default exit. The default branch is taken when the destination subscriber's product type does not match any branch rules. This includes situations where no matched branch rules have been configured. |
| 3 | Unsupported or Error | Wrong configuration information or general system errors such as timeout. |
| 4 to 23 | Matched | The destination subscriber's product type matched one of the branches. |
Configuration fields
This table describes the function of each field.
| Field | Description |
|---|---|
| All Product Types | This is the list of all the product types defined in the Subscriber Management > Product Type screens for the current service provider. |
| Branch Product Types | The branch number being configured and the product types associated with the branch. |
| Use Same | If selected, branch two will be taken if the calling subscriber and destination subscriber have the same product types regardless of any matching branch configuration. |
| Destination CLI |
Use this buffer as the source for the CLI of the destination subscriber. The product type for this subscriber will be the one matched against. Note: If found, these details are written to Application Specific Profile 4 (App 4). |
| Destination Wallet Type Category Selection | Which wallet type to use to determine the destination subscriber's product type to be used. Primary wallet is the default and most common wallet. |
| Default Branch | Provides the branch to take if the destination subscriber's product type was not found in any of the branch product type rules. |
Configuring the node
Follow these steps to configure the node.
| Step | Action |
|---|---|
| 1 | Determine and establish the number of Product Type exits to configure (maximum of seven). See Editing node exits. |
| 2 |
In the Branch Product Types area, use the Number scroll bar to select the match branch to configure. Result: The selected branch with any current rules appears in the panel below. |
| 3 |
To remove a Product Type from the selected branch, click the Product Type and then click << Replace in set. Result: The Product Type is removed from the branch and becomes available for adding to another branch. |
| 4 |
In the All Product Types area, select a Product Type to associate with the selected branch. Result: If the Product Type has not been assigned to a branch, the Move to branch >> button becomes available. |
| 5 |
Click Move to branch >> Result: The Product Type is added to the selected branch. |
| 6 | Repeat steps 3 and 4 for all the Product Types to associate with the selected branch. |
| 7 |
Repeat steps 2 to 6 for all match branches. Note: The node can work without matching branches. The default exit will be used for all destination subscribers which have a Product Type. |
| 8 | Select which wallet type to use to determine the destination subscriber's Product Type. |
| 9 | Use the Default Branch scroll bar to select what branch to take if the destination subscriber's Product Type is not in the match branches. |
| 10 | Click Save. |
Product Type Swap
Node description
The Product Type Swap node enables a subscriber to change their own product type. The Service Provider can bill or not bill for this service.
Node icon
If the CPE has been configured to use the static panel CPE palette style, the CPE displays the icon shown below to represent the feature node.
Node exits
This node has one entry and five exits. The number of exits cannot be changed.
| Exit | Cause | Description |
| 1 | Unsupported | Either, error / failure, the domain being used does not support this feature node, or the product type change was unsuccessful. |
| 2 | Success | The product type change was successful. |
| 3 | Abandon | The caller has terminated the call. |
| 4 | Insufficient Credit | The caller has insufficient credit to complete the product type change. |
| 5 | Escape | The caller has selected the Escape option. |
Configuration fields
This table describes the function of each field.
| Field | Description |
|---|---|
| Announcement Set | List of all the available announcement sets. |
| Announcement Entry | List of all the announcements belonging to the selected announcement set. |
| Event Class | List of event types that can be billed. |
| Named Event | List of events for the event class selected. |
Configuring the node
Follow these steps to configure the node.
| Step | Action |
|---|---|
| 1 |
For each announcement, use the drop down lists to select the prerecorded announcements that are to be played as prompts to the caller. Select the specific Announcement Set to which the Announcement Entry belongs. Only valid announcements are available from the lists. |
| 2 | Select the Event Class from the drop down list. |
| 3 | Select the Named Event from the drop down list. |
| 4 |
Click Save. Note: This will be grayed out until all the announcements have been selected. |
Read Secret Code
Node description
Warning: This feature node has now been deprecated and should no longer be used. This feature node will still function in existing control plans. For new control plans there is currently no replacement feature node.
The Read Secret Code feature node prompts the caller to enter their PIN. If the user exceeds the number of attempts allowed, the entry process will be abandoned.
Node icon
If the CPE has been configured to use the static panel CPE palette style, the CPE displays the icon shown below to represent the feature node.
Node exits
This node has one entry and five exits. The number of exits cannot be changed.
| Exit | Cause | Description |
| 1 | Success | A valid code has been entered successfully. |
| 2 | Invalid Code | The maximum number of incorrect code attempts has been entered. |
| 3 | Frozen | The caller's account is Frozen and therefore cannot use this node. |
| 4 | Escape | The caller has selected the Escape option. |
| 5 | Abandon | The caller has abandoned the call. |
| 6 | Failure | Either, error / failure, the Domain being used does not support this feature node, or no selection has been made. |
Configuration fields
This table describes the function of each field.
| Field | Description |
|---|---|
| Announcement Set | List of all the available announcement sets. |
| Announcement Entry | List of all the announcements belonging to the selected announcement set. |
Configuring the node
Follow these steps to configure the node.
| Step | Action |
|---|---|
| 1 |
For each relevant announcement, use the drop down lists to select the pre-recorded announcements that are to be played as prompts to the caller. Select the specific Announcement Set to which the Announcement Entry belongs. Only valid announcements are available from the lists. |
| 2 |
Click Save. Note: This will be greyed out until all the announcement sets have been selected. |
Refresh Subscriber Information
Node description
Some parts of the call context can become out of date while a call is being processed. The Refresh Subscriber Information node allows the stored subscriber information to be retrieved during a call to avoid out of date information being used. This node sends out one RetrieveSubscriberInformation MOX message request for new subscriber information to the billing system.
Note: This node should not be used in Billing Failure Treatment (BFT) control plans.
Node icon
If the CPE has been configured to use the static panel CPE palette style, the CPE displays the icon shown below to represent the feature node.
Node exits
This node has one entry and two exits. The number of exits cannot be changed.
Note: These exit descriptions are specific to the responses received from an Oracle VWS. For specific information about how responses from other billing engines map to these exits, see the technical guide for the interface for billing engine being used.
| Exit | Cause | Description |
|---|---|---|
| 1 | Success | Subscriber information is successfully retrieved. |
| 2 | Unsupported | Either error / failure or that the Domain being used does not support this feature node. |
Remote Access Service
Node description
The Remote Access Service node enables a user to turn their Remote Access feature on or off. The announcement played to the caller depends on the state of the user's Remote Access Service feature.
Example: If Remote Access has been disabled (turned off) the announcement played will give the option of enabling (turning on).
Node icon
If the CPE has been configured to use the static panel CPE palette style, the CPE displays the icon shown below to represent the feature node.
Node exits
This node has one entry and four exits. The number of exits cannot be changed.
| Exit | Cause | Description |
| 1 | Abandon | The caller has terminated the call. |
| 2 | Success | The caller has successfully exited the node. |
| 3 | Unsupported | Either error / failure or that the Domain being used does not support this feature node. |
| 4 | Escape | The caller has selected the Escape option. |
Configuration fields
This table describes the function of each field.
| Field | Description |
|---|---|
| Announcement Set | List of all the available announcement sets. |
| Announcement Entry | List of all the announcements belonging to the selected announcement set. |
Configuring the node
Follow these steps to configure the node.
| Step | Action |
|---|---|
| 1 |
For each relevant announcement, use the drop down lists to select the pre-recorded announcements that are to be played as prompts to the caller. Select the specific Announcement Set to which the Announcement Entry belongs. Only valid announcements are available from the lists. |
| 2 |
Click Save. Note: This will be greyed out until all the announcement sets have been selected. |
Select Language
Node description
The Select Language node allows the user to change the language in which their announcements are played. This change is made to the user's profile, and is therefore an immediate, global change.
Node icon
If the CPE has been configured to use the static panel CPE palette style, the CPE displays the icon shown below to represent the feature node.
Node exits
This node has one entry and four exits. The number of exits cannot be changed.
| Exit | Cause | Description |
| 1 | Success | A language has been chosen and set. |
| 2 | Abandon | The caller has terminated the call. |
| 3 | Unsupported | Either, error / failure, the Domain being used does not support this feature node, or the number of menu retries has exceeded the limit. |
| 4 | Escape | The caller has selected the Escape option by entering *. |
Configuration fields
This table describes the function of each field.
| Field | Description |
|---|---|
| Announcement Set | List of all the available Announcement Sets. |
| Announcement Entry | List of all the announcements belonging to the selected Announcement Set. |
Configuring the node
Follow these steps to configure the node.
| Step | Action |
|---|---|
| 1 |
For each relevant announcement, use the drop down lists to select the pre-recorded announcements that are to be played as prompts to the caller. Select the specific Announcement Set to which the Announcement Entry belongs. Only valid announcements are available from the lists. |
| 2 |
Click Save. Note: This will be greyed out until all the announcement sets have been selected. |
Set Product Type
Node description
The Set Product Type node enables a subscriber to set the product type. The Service Provider can bill or not bill for this service.
Node icon
If the CPE has been configured to use the static panel CPE palette style, the CPE displays the icon shown below to represent the feature node.
Node exits
This node has one entry and three exits. The number of exits cannot be changed.
| Exit | Cause | Description |
| 1 | Success | The product type was successfully set. |
| 2 | Type Not Found | The selected product type was not found. |
| 3 | Failure | Either, error / failure, the domain being used does not support this feature node, or the product type selection was unsuccessful. |
Subscriber Creation/ Deletion
Node description
This node can be used to dynamically create and delete subscribers (and wallets) from the SLC. It consists of the configuration parameters needed for subscriber creation and deletion, which it passes to the chassis action, which in turn invokes the appropriate PI command (ADD or DEL).
To create a subscriber, the following information is used:
- ACS customer
- ACS language
- Product type
- Subscriber CLI digits, saved to buffer
To delete a subscriber, the subscriber CLI digits are passed to the chassis action.
Node icon
If the CPE has been configured to use the static panel CPE palette style, the CPE displays the icon shown below to represent the feature node.
Node exits
This node has one entry and three exits. The number of exits cannot be changed.
| Exit | Cause | Description |
|---|---|---|
| 1 | Success | The subscriber is successfully created or deleted depending on the selected action. |
| 2 | Failure | Either, error/failure, the Domain being used does not support this feature node, or no selection has been made. The subscriber creation or deletion operation failed. |
| 3 | Error | An error occurred when attempting to read the feature node configuration. |
Configuring the node
Follow these steps to edit the node configuration.
| Step | Action |
|---|---|
| 1 |
In the Subsciber Creation/Deletion frame, select the operation to be performed. One of:
|
| 2 | From the ACS Customer drop down list, select the ACS customer to whom the control plan belongs. The subscriber will be associated with this ACS customer or telco. |
| 3 | From the ACS Language drop down list, select the applicable language for the new subscriber. |
| 4 | From the Product Type drop down list, select the name of the product type applicable to the subscriber. |
| 5 |
From the SubDigitBuffer drop down list, select the buffer type where the collected subscriber's digits should be stored in, before being passed to the chassis action. For subscriber creation, this field will be used to store the subscriber CLI, the account number and the account PIN. For subscriber deletion, this field will be used to store the subscriber CLI. |
| 6 | Click Save. |
What's New
Node description
The What's New node plays the “What's New” announcement to the caller. The caller can divert to a specified service number in order to obtain further information about the content of the announcement.
Note: This node stores only the Connect To number in the Pending TN buffer and does not connect the call. Therefore a further node is required to make the connection to the specified service number.
The control plan processing can continue if telephony is allowed through the chosen exit point: Failure, Success and Outcall. No further telephony is allowed if the caller abandons the call.
Node icon
If the CPE has been configured to use the static panel CPE palette style, the CPE displays the icon shown below to represent the feature node.
Node exits
This node has one entry and four exits. The number of exits cannot be changed.
| Exit | Cause | Description |
| 1 | Unsupported | Either error / failure or that the Domain being used does not support this feature node. |
| 2 | Abandon | The caller has abandoned the call. |
| 3 | Success | The announcement played successfully, but the caller chose not to divert/connect to the service number by entering 2 or *. |
| 4 | Outcall | The caller chose to divert/connect to the service number by entering 1. |
Configuring the node
Follow these steps to configure the node.
| Step | Action |
|---|---|
| 1 |
For each relevant announcement, use the drop down lists to select the pre-recorded announcements to play as prompts to the caller. Select the specific Announcement Set to which the Announcement Entry belongs. Only valid announcements are available from the lists. |
| 2 |
Click Save. Note: The Save button is enabled only after you have selected all the announcements. |






