2 Prepaid IDP Query Relay Feature
The Prepaid IDP Query Relay feature (IDP Relay) provides a mechanism to ensure the correct charging for calls from prepaid subscribers in a portability environment.
Feature Description
The Prepaid IDP Query Relay feature (IDP Relay) provides a mechanism to ensure the correct charging for calls from prepaid subscribers in a portability environment.
IDP Relay processes GT-routed INAP or CAP messages with ITU MTP/SCCP/TCAP parts and Opcode=IDP. It also processes Route on SSN INAP messages with GTI=0.
- The Nature of Address Indicator (NAI) could be used in a non-compliant manner (the NAI is set to International and the number format is not international).
- The Local Area Code (LAC) 2- byte field of the Local
Area Identification (LAI) information element is used in one of the following
ways:
- As the Area Code in cases where the AC is needed but not provided in the CdPN
- To determine how to format the outgoing CdPN in the IDP query
- The collect call Escape Codes 90 and 90909 might need to be stripped and re-inserted after the RN.
- The Carrier Selection Point (CSP) can be removed from the incoming number and sometimes re-inserted (as when the LAC is not equal to the AC).
- The RN for the CgPN might be needed when the call is identified as a collect call.
- Service Key selection could vary, and could require a change in the number of bytes present the Service Key.
- Unsegmented XUDT messages might be required.
- Sometimes the RN but not the SP, or the SP but not the RN, or both the RN and SP are required in the outgoing number format.
When Mobile Switching Centers (MSCs) in the network are configured to send IDP prepaid query messages through the EAGLE, the EAGLE intercepts the IDP query based on a set of configurable criteria, performs a number portability (RTDB) lookup on the called number, inserts the portability information (Routing Number or HLR Address), and forwards the IDP query to a prepaid SCP for processing. When a respective entry is found in the RTDB, any processing is controlled by NPP Service Actions and configuration option provisioning in the TTROPTS table. The CdPN can be modified with the portability information (Routing Number or HLR address) and the CgPN.
In standard IDP Relay processing, regardless of any actions performed on the IDP query by the IDP Relay feature, the query is always forwarded to the prepaid SCP (PPSCP) for processing.When the SCP receives the IDP query, all information necessary for call processing and billing is present. The IDP Relay feature alleviates the need to launch a separate number portability database query.
- CONNECT, CONTINUE, or RELEASECALL responses - Provisioning can allow CONNECT, CONTINUE, or RELEASECALL responses to be sent based on the RTDB lookup results. A configuration option determines whether the CutAndPaste parameter is included in a CONNECT message that is sent from the Prepaid IDP Query Relay feature.
- Service Key-based GTA Routing (SK GTA Routing) - A provisioned Service Control Point (SCP) Global Title Address (GTA) value based on the Service Key can be used to replace the SCCP Called Party Address (CdPA) GTA in a message. This allows the IDP or IDPSMS message to be GTT routed to the provisioned SCP GTA instead of to the incoming SCCP Called Party Address (CdPA) GTA.
Number Portability Types
- Provider NP - the subscriber can move to another service provider and keep the same number
- Location NP - the subscriber can move to another
location within the same service provider network and keep the same number
This manual describes Provider NP and Location NP together as "NP".
- Service NP - the subscriber can move to another service
technology (GSM or
IS41) within the same service provider
network and keep the same number
This manual describes Service NP as "Service Portability" or "S-Port".
IDP Relay High Level Message Flow
- Service Selection
- Component match
- Service Selector IDPR or TTR
- Identify number type and context
- ITU TCAP message with Op Code = IDP
- SCCP CdPA GTA matches an entry in the CSL GT list
- SK+BCSM present and matches a DS entry for the CSL SKBCSM list
- If the TTROPTS CGPACCCK configuration option indicates that an SCCP CgPA Check for a Country Code match (STPOPTS DEFCC) is to be made, the SCCP GTI must indicate that GT is present and the SCCP NAI must be International to allow the check to made.
- NPP Pre-processing
- TCAP DN present
- Number conditioning
- NPP Processing
- The IDPRCDPN, IDPRCDPN2, IDPRCDPN3, or IDPRCDPN4 service is called
- Conditioning Actions
- Service Actions
- Formatting Actions
- CgPN Lookup needed - IDPRCGPN service is called
- Conditioning Actions
- Service Actions
- Formatting Actions
- The IDPRCDPN, IDPRCDPN2, IDPRCDPN3, or IDPRCDPN4 service is called
- Post NPP Processing
- Encode outgoing IDP message
- Peg measurements
- Pass message to GTT for routing; send CONNECT, CONTINUE or RELEASECALL response; or determine if IDP A-Party Routing is applicable.
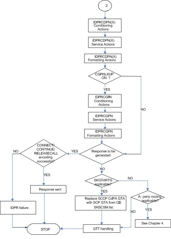
Figure 2-1 Message Flow for IDP Relay - Sheet 1 of 3

Figure 2-2 Message Flow for IDP Relay - Sheet 2 of 3

Figure 2-3 Message Flow for IDP Relay - Sheet 3 of 3

Call Flows
Mobile Originated Prepaid Call to a Ported Out Subscriber
This scenario encompasses the following subscriber types:
- Own Subscriber Ported Out - Refers to an Own Subscriber who has ported to a Foreign Network.
- Foreign Subscriber Ported to Foreign Network - Refers to a Foreign Subscriber who has ported to a different Foreign Network.
- Foreign Subscriber (optional, dependent on how the RTDB is provisioned) - Refers to a subscriber whose number belongs to the number range of a Foreign Network, and who has not ported to another Foreign Network.
- Foreign Subscriber Not Known to be Ported (optional, dependent on how the RTDB is provisioned) - Refers to a Foreign Subscriber whose portability status is unknown by the querying network.
When a prepaid subscriber attempts to originate a call, the MSC/VLR must first query a prepaid SCP before attempting to complete the call, in order to determine if the subscriber has enough credit to complete the call.
Figure 2-4 MO Prepaid Call to Ported Out Subscriber

When a prepaid subscriber originates a call, the MSC/VLR serving that subscriber formulates an INAP or CAP IDP message and routes it to the Prepaid SCP. This message is routed by GTT (SCCP CdPA = PPSCP GTA), with the EAGLE serving as either the Intermediate or Final GTT service provider. In either case, the EAGLE is either an Intermediate or Final GTT service provider for the message in order for the IDP Relay service to be triggered (the message arriving at the EAGLE must have MTP DPC = Eagle PC, SCCP CdPA RI = route-on-GT, and SCCP CdPA GTA = PPSCP).
Upon receipt of the IDP message, the SCCP CdPA TT, SSN, NP, NAI, and GTI Service Selectors are examined to determine which EAGLE SCCP service is required. If the message parameters match the provisioned Service Selector combination for IDP Relay service in general, the IDP Relay service determines whether this specific IDP message requires processing, based on examination of the SCCP CdPA GTA digits (which should be the GTA of a PPSCP), the TCAP Operation Code, and the combination of Service Key and EventTypeBCSM in the INAP/CAP layer. If the SCCP CdPA GTA matches one of the provisioned PPSCP addresses, the Operation Code signifies IDP, and the Service Key and EventTypeBCSM matches one of the provisioned service values for the IDP Relay service, then the message is processed by IDP Relay. Otherwise, the message continues through normal SCCP processing.
Additionally, for Route on SSN INAP messages with GTI=0, if the OPC/DPC matches a provisioned OPC/DPC, the message is processed by IDP Relay. Otherwise, the message continues through normal SCCP processing.
If the intercepted IDP message is selected for IDP Relay service, IDP Relay processing extracts the B-party number (CDPN, the number which was dialed by the prepaid subscriber) from the INAP/CAP CalledPartyNumber parameter or from the CAP CalledPartyBCDNumber parameter, and performs a lookup in the RTDB (after some number filtering and conditioning).
In this scenario, the EAGLE finds a match on the B-party DN in the RTDB with an association to a Routing Number (RN).
Note:
Typically, an DN entered in the database with an association to an RN indicates that the number is either (a) an Own Number ported to another network, or (b) a Foreign Number which has been ported to another foreign network. In some cases (depending upon how the customer chooses to provision the database), this may also indicate a Foreign Number which is not known to be ported.After finding a match on DN with an associated RN in the RTDB, the the INAP/CAP CDPN parameter is modified by prefixing the RN information to the DN. The CDPN NAI parameter will be copied from the incoming value, or changed to 'Unknown', based on the provisioned IDP Relay configuration options. The IDP Relay service may be configured to either send the same NAI as was received in the incoming CDPN, or to send the value 'Unknown' in all cases.
Note:
The term CDPNNAI is used in this document to represent the value in the INAP/CAPCDPN parameter. In INAP, this parameter is known as “NAI”, while in CAP, it is known as “Type of Number”. CDPNNAI is used here to represent both for simplicity.After the required modifications are performed, the modified IDP message is routed through GTT to the PPSCP indicated by the original GTA in the SCCP CdPA, which was not altered as a result of the IDP Relay operation. The PPSCP receives the modified IDP message, which contains the portability information needed to correctly charge for the call. The SCP then returns the appropriate response to the MSC/VLR, either allowing or denying the call.
In order for the IDP Relay feature to provide accurate portability information for all ported numbers, all ported numbers must be entered into the RTDB, including Own numbers ported out as well as Foreign numbers ported to foreign networks. If a foreign number ported to a foreign network is not entered in the database with a routing number (either in the individual or range entry tables), IDP Relay will not find a match, and will not be able to prefix the routing number information to the CDPN in the IDP message with the routing number of the current subscription network. Thus, the original IDP message unmodified is sent to the SCP with CDPN = dialed DN only. However, even in this case it is possible for the SCP to differentiate calls within the own network from calls to foreign networks very easily.
Mobile Originated Prepaid Call to Imported or Own Non-Ported Subscriber
This scenario encompasses the following subscriber types:
-
Own Subscriber - Refers to a subscriber whose number belongs to the number range of the Own Network and who has not ported to another network.
-
Foreign Subscriber Ported In - Refers to a Foreign Subscriber who has ported into the Own Network.
When a prepaid subscriber attempts to originate a call, the MSC/VLR must first query a Prepaid SCP before attempting to complete the call, in order to determine if the subscriber has enough credit to complete the call.
When a prepaid subscriber originates a call, the MSC/MSC/VLR serving that subscriber formulates an INAP or CAP IDP message and routes it to the Prepaid SCP. This message is routed by GTT (SCCP CdPA = PPSCP GTA), with the EAGLE serving as either the Intermediate or Final GTT service provider. In either case, the EAGLE is either an Intermediate or Final GTT service provider for the message in order for the IDP Relay service to be triggered (message arriving at the EAGLE must have MTP DPC = Eagle PC, SCCP CdPA RI = route-on-GT, and SCCP CdPA GTA = PPSCP).
Upon receipt of the IDP message, the the SCCP CdPA TT, SSN, NP, NAI, and GTI Service Selectors to are examined to determine which SCCP service is required. If the message parameters match the provisioned Service Selector combination for IDP Relay service in general, the SCCP CdPA GTA digits (which should be the GTA of a PPSCP), the TCAP Operation Code, and the combination of Service Key and EventTypeBCSM in the INAP/CAP layer are examined to determine whether this specific IDP message requires IDP Relay processing. If the SCCP CdPA GTA matches one of the provisioned PPSCP addresses, the Operation Code signifies IDP, and the Service Key and EventTypeBCSM matches one of the provisioned service values for the IDP Relay service, then the message enters IDP Relay processing. Otherwise, the message continues through normal SCCP processing.
Additionally, for Route on SSN INAP messages with GTI=0, if the OPC/DPC matches a provisioned OPC/DPC, the message is processed by IDP Relay. Otherwise, the message continues through normal SCCP processing.
If the intercepted IDP message is selected for IDP Relay service, IDP Relay processing extracts the B-party number (CDPN - the number which was dialed by the prepaid subscriber) from the INAP/CAP CalledPartyNumber parameter or from the CAP CalledPartyBCDNumber parameter, and performs a lookup in the RTDB (after some number filtering and conditioning).
In this scenario, a match is found on the DN in the RTDB with an association to an SP entity ID (HLR GTA).
Figure 2-5 MO Prepaid Call to an Imported or Own-Non-Ported Subscriber

In this case, the PPSCP always requires an SP ID to be prefixed to the DN in the CDPN - for both Foreign Numbers Ported In as well as Own Numbers never ported. Based on this, IDP Relay requires that all such numbers be entered in the RTDB with an association to an SP ID, either as individual numbers (which is likely the case for imported numbers), or in a number range (which is likely the case of own numbers not ported). This distinction is made because in a standard MNP node, it is often standard practice not to enter Own Subscribers never ported. For SP queries, the standard GTT translation normally suffices for these subscribers, and it is not required to enter them into the RTDB. If these numbers are not entered, IDP Relay will not find a match, and would simply transfer the IDP message without modification to the PPSCP (containing DN only in CDPN).
This may not be an issue if the PPSCP correctly interprets when the PPSCP receives an IDP without any RN or SP ID, it assumes the DN is an Own Subscriber, and acts accordingly. It is also beneficial to enter all own subscribers with the respective HLR-ID to streamline MNP processing in networks with a high prepaid subscriber base.
Mobile Originated Prepaid Call to Foreign (Non-Ported) Subscriber
In this scenario, an IDP message is received for a number which is a foreign (non-own-network) number and which has not been ported. Their are two options in this scenario, both configurable through provisioning. In one case, a number range for the foreign network is entered with a Generic Routing Number for the network. In this case, IDP Relay reacts in the same way as with a ported-out number, prefixing the CDPN with the RN taken from the number range entry. Although the number is technically not ported, the use of a range with an RN would still point to the correct network.
Alternatively, if the number is not provisioned in the RTDB at all, or is entered without an associated routing number/HLR ID, the IDP message is not modified and the message is simply be relayed to the SCP. In this scenario, the SCP returns the IDP response to the MSC without any prefix.
This method could also be used for Own Subscribers never ported (no entry in the RTDB), which would cause IDP Relay to send the unmodified IDP message to the PPSCP.
CdPN Number Format Identification
The format of the incoming number and the context surrounding the call factor into both the conditioning of the number for the RTDB search and the manner in which the message is treated as a result. The following details about the number must be known:
-
Is the call terminating to a subscriber in the home country? (Calls terminating to numbers outside the home country are not subject to IDP Relay because number portability does not cross international boundaries).
-
Is the calling subscriber roaming or dialing from inside the home country? (Determines if numbers dialed as national numbers are treated as in-country or out-of-country terminated).
-
Was the number dialed with Escape Codes? (These must be deleted for RTDB lookup, but might be re-inserted for transmission).
- The CDPN can contain a National number, but the CDPN NAI may be marked “Unknown”.
- A National number dialed while a subscriber is roaming must be treated differently than a National number dialed while a subscriber is in his/her home country/network. The condition of whether the calling subscriber is roaming or not cannot be determined from the CDPN NAI in the CDPN.
-
Escape Codes
Subscribers are normally required to enter an International Escape Code (IEC) before dialing the digits of an International number. For example, in some countries, the digits 00 must be dialed before dialing an International number.
Subscribers are also normally required to enter a National Escape Code (NEC) to before dialing long distance National numbers. For example, many countries require a single 0 to be dialed before dialing a National number.
Escape codes must be removed before IDP Relay performs the RTDB lookup, because the numbers in the RTDB are always provisioned in International format. When an Escape Code is used, the CDPN NAI will be unknown. Therefore, the presence or absence of an IEC or NEC will indicate whether the number is International or National.
If a message is received with CDPN NAI = unknown, IDP Relay first checks the leading digits of the number for a match with a provisioned IEC or NEC, and treats the number accordingly. If CDPN NAI = unknown and no match is found on the IEC or NEC, the number is treated as National with no preceding NEC.
-
Calling Subscriber Roaming
Roaming is another factor in the structure of the incoming IDP message. Whether or not the calling subscriber is roaming when the call is placed determines how the message is treated.
When a subscriber is roaming, all incoming IDP messages generated from calls made by that subscriber are CAMEL Application Part (CAP) rather than INAP message. When a roaming subscriber dials a National Number (number without a Country Code), the call is treated differently that when a non-roaming subscriber dials a National Number. This is because when a subscriber dials a National number while roaming Internationally, it is assumed that the subscriber is attempting to dial a number in the country where he or she is currently roaming, and not in the home country (if the subscriber wishes to dial a number in the home country, it must be dialed as an International number since the subscriber is roaming).
Because RTDB checks are not conducted across International boundaries, calls from a roaming subscriber to a National number are not subject to IDP Relay service. Calls from the same subscriber to a National number when the subscriber is not roaming are subject to IDP Relay service because these numbers are assumed to be terminating in the subscriber's home country, where portability applies. The National number digits could be identical in these two cases, although the actual destination is different.
For these reasons, the IDP Relay function might need to be able to distinguish between an IDP received for a call generated by a roaming subscriber and one generated by a non-roaming subscriber. The IDP Relay service provides the CgPA Check configuration option to select whether IDP messages generated by roaming subscribers should be subjected to IDP Relay processing, or be routed through standard GTT processing.
If the CgPA Check configuration option is ON, the roaming status of the calling subscriber is determined by comparing the Country Code in the SCCP CGPA parameter of the IDP message with the provisioned STPOPTS Default Country Code (DEFCC value). (The provisioned DEFCC value corresponds to the home network. If a subscriber is roaming, the CC of the visited MSC will not match the provisioned DEFCC value). If National roaming is allowed, the respective scenarios are treated as if the subscriber is not roaming. A roaming scenario is not detected by the CgPA Check and IDP Relay processing is performed. The the CgPA Check option is ON by default. If the operator wants the IDP Relay feature to process IDP messages generated from roaming subscribers, the CgPA Check option must be turned OFF.
-
Call Placed to Country Other than Home Country
The IDP Relay CgPA Check does not apply if a subscriber dials a number in a country other than subscriber’s home country. The INAP/CAP CdPN Country Code is checked against the provisioned DEFCC value. If a match is not found, it means the subscriber has dialed a number outside his home country and IDP Relay is not required. The message falls through to GTT processing or to another SCCP service.
Service Selection
When an IDP is sent by an MSC, it is sent to the Prepaid SCP (PPSCP) through the EAGLE for GTT processing. As such, the message will contain MTP DPC = EAGLE PC and SCCP CdPA = PPSCP GTA with RI = GT. Because the MTP destination of the message is the EAGLE, the message is delivered to the EAGLE for SCCP processing.
The SCCP CdPA Translation Type (TT), Numbering Plan (NP), Nature of Address (NAI), Global Title Indicator (GTI), and Subsystem Number (SSN) parameters are examined to determine which SCCP service is being requested.
- If the service is IDPR, checking of additional IDPR service selection criteria continues for IDP Relay.
- If the service is TTR, the TCAP Type is examined.
- If the TCAP Type is IS41, the message is passed to the Info Analyzed Relay Base (IAR Base) feature for processing. Refer to Analyzed Information Features User's Guide for information about IAR-related features.
- If the TCAP Type is GSM, checking of additional TTR service selection criteria continues for IDP Relay.
This combination of parameters may or may not be enough to determine that the message should receive IDP Relay service. For example, if other IDP messages could be received that do not require IDP Relay, the Service Selectors could be identical for all IDP messages. Therefore, additional service selection criteria are required.
If the parameter combination is consistent with service selectors for the IDP Relay service, the SCCP CdPA GTA digits are compared to the provisioned Common Screening List (CSL) GT list of Prepaid SCP GTs. This list should contain all SCPs that could be the recipient of an IDP message for prepaid query.
- The TCAP Operation Code is examined; if it is not IDP, the IDP message is passed to standard GTT processing.
- The combination of INAP/CAP Service Key and EventTypeBCSM from the message is compared to provisioned DS of Service Key + Event Type entries from the CSL SKBCSM list. If the message Service Key + EventTypeBCSM matches one of the provisioned SKBCSM combinations pointing to IDP Relay service, then the message is sent for IDP Relay service.
- For Route on SSN INAP messages with GTI=0, the OPC/DPC from the message is compared to OPC/DPC entries from the CSL OPCDPC list. If the OPC/DPC matches one of the provisioned OPC/DPC entries, then the message is sent for IDP Relay service.
IDP messages not matching these criteria either fall through to standard GTT processing, or are sent to another SCCP service for which the criteria match.
Number Conditioning
Once the format of the CDPN number has been determined, conditioning (if necessary) is performed before an RTDB lookup. The RTDB stores numbers in full International format only. Numbers not received in International format must first be converted (conditioned) before performing an RTDB lookup.
Table 2-1 summarizes the IDP Relay number conditioning process.
If the TTROPTS CGPACCCK configuration option indicates that an SCCP CgPA Check for a Country Code match (STPOPTS DEFCC) is to be made, the SCCP GTI must indicate that GT is present and the SCCP NAI must be International to allow the check to made.
If the result of any number conditioning is a number longer than 32 digits, then no number modification is made and the message is forwarded to GTT.
CDPN Received in International Format
There are 2 number format determination cases which result in a number being declared in International format.
-
CDPN Received in Correct International Format (CDPN NAI = “International”)
In the case that the INAP/CAP Called Party Number or Called Party BCD Number is already in International format (as determined by the CDPN NAI parameter set to “International”) with no extra prefixes or suffixes, including no Escape Codes, no conditioning is required by IDP Relay prior to RTDB lookup.
-
CDPN Received with IEC Prefixed to International Digits (CDPN NAI = “Unknown”)
If the CDPN NAI = Unknown, IDP Relay first searches for an International Escape Code (IEC). If an IEC is found, the received CDPN is conditioned prior to RTDB lookup by removing the IEC, leaving only the International digits (CC+DN).
CDPN Received in National Format
There are 3 number format determination cases which result in a number being declared in National format.
-
CDPN Received in Correct National Format (CDPN NAI = National)
The INAP/CAP Called Party Number (or Called Party BCD Number) is received in correct National format (as determined by CDPN NAI parameter set to “National”) with no extra prefixes or suffixes, including no Escape Codes. If the calling subscriber is not roaming, then IDP Relay conditions the CDPN by prefixing the provisioned DEFCC value to the DN prior to conducting the RTDB lookup.
-
CDPN Received with NEC Prefixed to National Digits (CDPN NAI = Unknown)
If the CDPN NAI = Unknown, IDP Relay first searches for an International Escape Code (IEC), and if no match, then searches for a National Escape Code (NEC). If an NEC is found, the received CDPN must be conditioned prior to RTDB lookup by first removing the NEC, then prefixing the provisioned DEFCC value to the remaining National digits (DN), resulting in an International number for lookup.
-
CDPN Received without Prefix, but CDPN NAI = “Unknown”
In this case, the CDPN is in a National format without a prefixed Escape Code, but the CDPN NAI is still marked “Unknown” rather than “National”. After searching first for an IEC, then for a NEC prefixed to the CDPN and finding neither, IDP Relay assumes that the number is in National format. If the subscriber is not roaming, then IDP Relay conditions the number prior to RTDB lookup by adding the provisioned DEFCC value to the digits received in the CDPN, which are assumed to be DN without a prefix.
Table 2-1 IDP Relay Number Conditioning
| Incoming Address Format | Number Conditioning | Outgoing Address Format | |||
|---|---|---|---|---|---|
| TCAP DN NAI | Perform SCCP CGPA DEFCC Check? | TCAP DN Format | NAI | Format | |
|
International |
No |
CC DN |
None. Do RTDB lookup. |
If PFX3=UNKN NAI=unknown Else NAI=International |
PFX1 CC RN DN |
|
National |
if PFX4=ON |
DN |
Add DEFCC. Do RTDB lookup. |
If PFX3=UNKN NAI=unknown Else NAI=National |
PFX2 RN DN |
|
Unknown |
No |
IEC CC DN |
CSL Delete prefix found, (P1=International), remove it, Do RTDB Lookup |
NAI=unknown |
IEC CC RN DN |
|
Unknown |
if PFX4=ON |
NEC DN |
CSL Delete prefix found, (P1=National), remove it, Add DEFCC, Do RTDB Lookup |
NAI=unknown |
NEC RN DN |
|
Unknown |
if PFX4=ON |
DN |
No delete prefix found. Add DEFCC, Do RTDB Lookup |
NAI=unknown |
RN DN |
| Legend | |||||
NPP Processing for IDP Relay
When an IDP message had been identified as requiring IDP Relay processing, NPP processing of the message begins.
Refer to Numbering Plan Processor (NPP) User's Guide for more information about NPP components and processing.
NPP Pre-Processing
The message is decoded and verified.
NPP Processing
- The IDPRCDPN(X) services are used to process TCAP Called Party Numbers (CdPN). More than one of these services can be provisioned for use at the same time. Each service can be configured separately to handle incoming IDP messages in different ways.
- The IDPRCDPN service is used to process TCAP Called Party Numbers (CdPN).
- The IDPRCGPN service is used to process Calling Party Numbers (CgPN).
- NPP executes the provisioned Conditioning Actions to condition the number to International format for RTDB lookup, and to extract information that can be used to format the outgoing message.
- NPP executes the provisioned Service Actions to perform an RTDB lookup on the conditioned CdPN, to obtain data and populate Formatting Action values to be used for outgoing message formatting.
- NPP executes the provisioned Formatting Actions, if allowed by the Service Actions, to format the outgoing message.
- NPP executes the provisioned Conditioning Actions to condition the number to International format for RTDB lookup, and to extract information that can be used to format the outgoing message.
- NPP executes the provisioned Service Actions to perform an RTDB lookup on the conditioned CgPN, to obtain data and populate Formatting Action values to be used for outgoing message formatting.
NPP executes the provisioned Formatting Actions, if allowed by the Service Actions, to format the outgoing message.
RTDB Lookup
-
Match on Digits with RN (Routing Number)
The number belongs to a Foreign Network, and could be an Own Subscriber ported out, or a Foreign Subscriber. The IDP Relay prefixes the RN to the CdPN digits and relays to the PPSCP.
-
Match on Digits with SP (SP Address)
The number belongs to the Own Network, and could be an Own Subscriber, or a Foreign Subscriber ported in. IDP Relay prefixes the SP address to the CdPN digits and relays to the PPSCP.
-
Match on digits, but no associated RN or SP
A number was entered in the RTDB, but the portability status is unknown. Data might be entered in this format because it is an All Call Query solution based on SRF, but regulation does not allow prefixing of non-ported numbers. If IDP Relay finds such a match, the \ IDP Relay function is terminated and the message is routed through standard GTT to the PPSCP. The INAP/CAP portion of the message is not modified; only the MTP and SCCP CdPA are modified if required by standard GTT.
-
No Match on Digits
The number is not in the RTDB. Generally, this indicates that the number has never been ported (in or out), or is an unknown number. The IDP Relay function is terminated, and the message is routed though standard GTT to the PPSCP. The INAP/CAP portion of the message is not modified, and only the MTP and SCCP CdPA are modified if required by standard GTT.
The CgPN is modified only if the entity type matches the CGNPTYPE option value. If the CGNPTTYPE does not match or the CgPN lookup fails, the CgPN is not modified and processing continues for the CdPN.
NPP Conditioning Actions
The IDP Relay services support all Conditioning Actions provided by NPP.
The IDP Relay IDPRCDPN(X) services use the ACCgPN and ACCgPNx Conditioning Actions.
The IDP Relay IDPRCDPN(X) services use the ACLAC Conditioning Action.
The IDP A-Party Routing adds the CCCgPN Conditioning Action to the Conditioning Actions used by IDP Relay IDPRCDPN(X) services.
ACCgPN
The ACCgPN (Area Code from CgPN) extracts the Area Code from the Calling Party Number (CgPN) while processing the Called Party Number (CdPN) services. The ACCgPN Conditioning Action skips any country code digits (matching DefCC or Multiple CC) and removes the number of digits specified in the SCCPOPTS ACLEN configuration option from the beginning of the CgPN. These digits are used as the Area Code (AC) to condition the Called Party digits for any subsequent Service Action or Formatting Action.
If the ACCgPN Conditioning Action is invoked, but the Calling Party is not present or has fewer digits than the SCCPOPTS ACLEN option value after any CC digits, then no change to Area Code is made.
The ACCgPN Conditioning Action can be provisioned with the IDPRCDPN(X) NPP Services. The ACCgPN Conditioning Action is mutually exclusive with the ACCgPNx Conditioning Actions and with any other Conditioning Action used to populate the AC (Area Code) Formatting Action value for NPP.
ACCgPNx
The ACCgPN1 - ACCgPN8 (ACCgPNx) Conditioning Actions to extracts the Area Code from the Calling Party Number (CgPN) while processing Called Party Number (CdPN) services. The length of the Area Code to be extracted from the CgPN is not specified by SCCPOPTS:ACLEN configuration parameter. Instead, the digit suffix "x"of the Conditioning Action parameter name specifies the length of the Area Code to be extracted. For example, the Conditioning Action ACCgPN4 will extract an Area Code of 4 digits from the CgPN. The ACCgPNx Conditioning Actions skip any Country Code digits (matching DefCC or Multiple CC) and remove the specified "x" number of Area Code (AC) digits.
If an ACCgPNx Conditioning Action is invoked, but the Calling Party is not present or has fewer digits than the specified "x" number of digits after any CC digits, then no change to Area Code is made.
The ACCgPNx Conditioning Actions can be provisioned with the IDPRCDPN(X) NPP Services. The ACCgPNx Conditioning Actions are mutually exclusive with each other, with the ACCgPN Conditioning Action, and with any other Conditioning Action used to populate the AC (Area Code) Formatting Action value for NPP.
ACLAC
The ACLAC Conditioning Action obtains the Area Code from the LAI and populates the AC Formatting Action value with the LAI Area Code. These digits will be used as the Area Code (AC) to condition the Called Party digits for any subsequent Service Action or Formatting Action.
CCCgPN
The number of digits specified in the SCCPOPTS CCLEN option are extracted from the CgPN and used to populate the value of the CC Formatting Action, if it is provisioned. The CC Formatting Action value is used in the formatting the resulting CdPN.
Table 2-2 IDP Relay Conditioning Actions
| Name | Description |
|---|---|
|
ACCgPN |
Area Code from Calling Party The Area Code needs to be extracted from the Calling Party Number. |
|
ACCgPN1 |
Area Code from Calling Party Number: one-digit Area Code extracted |
|
ACCgPN2 |
Area Code from Calling Party Number: two-digit Area Code extracted |
|
ACCgPN3 |
Area Code from Calling Party Number: three-digit Area Code extracted |
|
ACCgPN4 |
Area Code from Calling Party Number: four-digit Area Code extracted |
|
ACCgPN5 |
Area Code from Calling Party Number: five-digit Area Code extracted |
|
ACCgPN6 |
Area Code from Calling Party Number: six-digit Area Code extracted |
|
ACCgPN7 |
Area Code from Calling Party Number: seven-digit Area Code extracted |
|
ACCgPN8 |
Area Code from Calling Party Number: eight-digit Area Code extracted |
|
ACLAC |
Area Code from Location Area Code (LAC) The Area Code is not included in the incoming DN and needs to be obtained from the Local Area Information (LAI). |
|
CCCgPN |
Country Code from Calling Party The Country Code needs to be extracted from the Calling Party Number. |
NPP Service Actions
The NPP Service Actions listed in Table 2-3 are used by the IDP Relay feature and related features. Before an NPP Rule can be provisioned with an Action Set containing a Service Action for the IDP Relay feature or a related feature, the feature must be enabled. The precedence indicates the sequence of execution if more than one Service Action is used by a service in a Service Rule.
Service Actions and Service Action Handlers for the IDP A-Party Blacklist and IDP A-Party Routing features are described in IDP A-Party Blacklist Feature and IDP A-Party Routing and IDP Service Key Routing Features.
IDPRCDPN(X) refers to any of the IDPRCDPN, IDPRCDPN2, IDPRCDPN3, or IDPRCDPN4 services.
Table 2-3 Service Actions used by the IDP Relay Feature
| Service Action | Description | Service | Precedence |
|---|---|---|---|
| ASDLKUP | Performs an RTDB lookup to obtain CdPN or CgPN Additional Subscriber Data (ASD) that can be used when formatting the outgoing CdPN. Can be used with the CgPNASDRqd Service Action to obtain ASD from othe CgPN lookup for CdPN formatting. | IDPRCDPNIDPRCDPN(X), IDPRCGPN | 50 |
| CCNCCHK | Used to match conditioned number to a CCNC Common Screening List entry; used only during upgrade. | IDPRCDPN IDPRCDPN(X) | 100 |
| CDPNNP | Performs RTDB lookup on conditioned CdPN; populates provisioned RN and SP Formatting Action values from successful lookup. See CDPNNP Service Action Handler. | IDPRCDPN IDPRCDPN(X) | 80 |
| CgPNASDRqd | Used to Invoke the IDPRCGPN service to obtain CgPN Additional Subscriber Data for use when formatting the CdPN. | IDPRCDPN IDPRCDPN(X) | 50 |
| GRNLKUP | Use of CdPN or CgPN Generic Routing Number when formatting CdPN. Can be used with the CgPNGRNRqd Service Action to obtain GRN from othe CgPN lookup for CdPN formatting. | IDPRCDPNIDPRCDPN(X), IDPRCGPN | 50 |
| CgPNGRNRqd | Used to Invoke the IDPRCGPN service to obtain CgPN Generic Routing Number when formatting the CdPN. | IDPRCDPN IDPRCDPN(X) | 50 |
| CGPNSVCRQD | Used to invoke the IDPRCGPN service for CgPN number conditioning and RTDB lookup. | IDPRCDPN IDPRCDPN(X) | 60 |
| CGPNNP | Performs RTDB lookup on conditioned CgPN; populates provisioned RN and SP Formatting Action values from successful lookup. (Does not check for Service Portability requirement; does not use GRN data.) If the entity found is RN and PT=0, the entity is processed as an SP. See CGPNNP Service Action Handler. | IDPRCGPN | 80 |
| BLKLSTQRY | For the IDP A-Party Blacklist feature, provides query response mode handling for selected incoming IDP messages. | IDPRCGPN | 90 |
| BLKLSTRLY | For the IDP A-Party Blacklist feature, provides relay mode handling for selected incoming IDP messages. | IDPRCGPN | 90 |
| CGPNRTG | Determines whether IDP A-Party Routing, IDP Service Key Routing, or both should be attempted in post-NPP processing. | IDPRCGPN | 70 |
| INPRTG | Determines:
|
IDPRCDPN(X), IDPRCGPN | 95 |
| SKGTARTG | The SKGTARTG Service Action replaces the SCCP CdPA GTA in the incoming IDP or IDPSMS message with the SCP GTA provisioned in the SCPGTA value for the matching entry of the CSL SKBCSM list. | IDPRCDPN(x) | 50 |
| LACCK | Match LAI LAC with populated AC; on match, delete FPFX and PFXA digits. | IDPRCDPN IDPRCDPN(X) | 60 |
| CDIAL | Corrective Dialing; can be invoked by any other Service Action to force Formatting Action execution even if the Service Action indicates that Formatting Action execution should not be performed. | IDPRCDPNIDPRCDPN(X), IDPRCGPN | 10 |
CDPNNP Service Action Handler
The CDPNNP Service Action Handler performs an RTDB lookup on the conditioned CdPN. A successful lookup is one that returns an entity of the type defined by the NPTYPE configuration option.
The CDPNNP Service Action recognizes own-network IS41 and own-network GSM subscribers.
Configuration Options Used
The TTROPTS NPTYPE option is used to define the success of the RTDB lookup.
The TTROPTS SPFILL option controls the populating of the SP entity type if the DFLTRN option value or GRN data is used for NPP processing.
The TTROPTS RNSPFILL option controls the populating of the RN and SP entity types to the values of the digits from the RTDB lookup when specific conditions are met.
The TTROPTS SPORTTYPE option is used to specify the type of Service Portability processing that is applied if Service Portability is used with IDP Relay.
Action Performed
Before an RTDB lookup is performed, the conditioned TCAP DN is matched to the CSL CCNC list. If a match is not found in the CCNC list, the MSU falls through to GTT handling.
-
If the SRFIMSI value is present in an SP or RN entity, the SRFIMSI value is used to populate the SRFIMSI Formatting Action value.
-
When the Service Portability feature is ON, CDPNNP populates the RN Formatting Action with the value of the GRN entity from the RTDB entry in the following cases:
- RTDB lookup results in a successful entity type match with the NPTYPE option value, the subscriber is an own-network IS41 subscriber, and the TTROPTS SPORTTYPE option value is IS41 or ALL
- RTDB lookup results in a successful entity type match with the NPTYPE option value, the subscriber is an own-network GSM subscriber, and the TTROPTS SPORTTYPE option value is GSM or ALL
The RN populated with the GRN digits can be used during execution of the Formatting Actions for the outgoing message.
- The TTROPTS SPFILL option value is used to control the population of RTDB RN and SP digits are populated under the control or the TTROPTS SPFILL option value and the TTROPTS RNSPFILL option value, as shown in Table 2-4.
If the IGM feature is ON or the Service Portability feature is enabled, then an entity type of RN and a portability type of 0 is considered to be SP when checking for an NPTYPE match.
The tst-msg output for the CDPNNP Service Action Handler indicates if a Service Portability match was encountered. See TTR Test Tool.
If the returned digit string value is less than 5 digits, the IDP Relay feature generates an error message and the message falls through to GTT.
If the returned digit string value is greater than 15 digits, only the first 15 digits are used.
Terminating Action?
This is not a terminating action.
Table 2-4 RTDB Lookup Success Criteria and Results
| Case | NPTYPE Value | RTDB "Effective" Entity Type | RN | SP |
|---|---|---|---|---|
| 1 | RN | RN | Use Network Entity digits. | Not set |
| 2 | RNSP, RNSPDN, ANY, ALWAYS | RN | Use Network Entity digits. | If SPFILL option is ON, and RNSPFILL option is ON, use Network Entity digits. |
| 3 | SP | SP | If match on Service Portability, use GRN digits. Otherwise, use DFLTRN value if provisioned. | If RN was not found, or SPFILL option is ON, use Network Entity digits. |
| 4 | RNSP, RNSPDN, ANY, ALWAYS | SP |
If match on Service Portability, use GRN digits. If no match on Service Portability, use DFLTRN value if provisioned. If DFLTRN value is not provisioned, and RNSPFILL is ON, use Network Entity digits. |
If RN was not found, or SPFILL option is ON, use Network Entity digits. |
CGPNNP Service Action Handler
The CGPNNP Service Action Handler performs an RTDB lookup on the conditioned CgPN. A successful lookup is one that returns an entity of the type defined by the CGNPTYPE configuration option.
Configuration Options Used
The TTROPTS CGNPTYPE option is used to define the success of the RTDB lookup.
The TTROPTS SPFILL option controls the populating of the SP entity type if the DFLTRN option value is used for NPP processing.
The TTROPTS RNSPFILL option controls the populating of the RN and SP entity types to the values of the digits from the RTDB lookup when specific conditions are met.
Action Performed
Before an RTDB lookup is performed, the conditioned TCAP DN is matched to the CSL CCNC list. If a match is not found in the CCNC list, the MSU falls through to GTT handling.
-
If the SRFIMSI value is present in an SP or RN entity, the SRFIMSI value is used to populate the SRFIMSI Formatting Action value.
- The TTROPTS SPFILL option value is used to control the population of RTDB RN and SP digits are populated under the control or the TTROPTS SPFILL option value and the TTROPTS RNSPFILL option value, as shown in Table 2-4.
Note:
This table notes that the Service Portability check is performed for CdPN, but not for CgPN.
If the IGM feature is ON or the Service Portability feature is enabled, then an entity type of RN and a portability type of 0 is considered to be SP when checking for an NPTYPE match.
If the returned digit string value is less than 5 digits, the IDP Relay feature generates an error message and the message falls through to GTT.
If the returned digit string value is greater than 15 digits, only the first 15 digits are used.
Terminating Action?
This is not a terminating action.
INPRTG Service Action Handler
The INPRTG Service Action Handler performs an RTDB lookup on the conditioned TCAP CdPN or CgPN.
- If the INPRTG Service Action has been executed in an IDPRCDPN(X) service, then it will not be executed again in the IDPRCGPN service.
- The IDPRCGPN NPP service is invoked only if the incoming CgPN length is equal to or greater than 5 digits for IDP messages and equal to or greater than 1 digit for IDPSMS messages.
Configuration Options Used
The TTROPTS options shown in Table 2-5 are used with the result of the INPRTG RTDB lookup to determine whether a response is sent or the message is relayed.
TTROPTS options shown in Table 2-11 are used in post-NPP processing to format the DRA and include or exclude the CutAndPaste parameter in CONNECT messages that result from INPRTG processing.
TTROPTS options also specify the Release Cause to be included in RELEASECALL messages that result from INPRTG processing.
Action Performed
-
RTDB lookup can produce the following results:
- RN entity associated with DN
- SP entity associated with DN
- Neither RN nor SP associated with DN
- DN not found
-
If the conditioned DN is less than 5 or greater than 32 digits, then RTDB lookup will not be performed and the result shall be considered as "DN Not Found".
-
If the IGM feature is on or the Service Portability feature is enabled, then an entity type / portability type of RN/0 is considered to be SP.
The lookup result and TTROPTS options are used in post-NPP processing to determine whether a CONNECT, CONTINUE, or RELEASECALL response is sent, or the message is relayed (here, relay means continue with the rest of the Service Action execution),
Note:
If the Calling Party is blacklisted as determined by the BLKLSTQRY or BLKLSTRLY Service Action, then a CONNECT message is sent according to the BLKLSTQRY or BLKLSTRLY Service Action processing. See IDP A-Party Blacklist Feature.Table 2-5 TTROPTS Parameters and Response Type Association for the INPRTG Service Action
| Parameter | RTDB Result | Default Response Type |
|---|---|---|
|
CDRNRSP CGRNRSP |
Individual or Range database entry for CdPN or CgPN is found; RN entity is found. | CONNECT |
|
CDSPRSP CGSPRSP |
Individual or Range database entry for CdPN or CgPN is found; SP entity is found. | RELAY |
|
CDNOENTITYRSP CGNOENTITYRSP |
Individual or Range database entry for CdPN or CgPN is found; no entity is found. | CONTINUE |
|
CDDNNOTFNDRSP CGDNNOTFNDRSP |
No Individual or Range database entry for CdPN or CgPN is found. | RELEASE |
SKGTARTG Service Action Handler
For Service Key-based GTA Routing (SK GTA Routing), the SKGTARTG Service Action Handler replaces the SCCP CdPA GTA in the IDP or IDPSMS message with a provisioned SCP GTA in the SKBCSM CSL list.
The SKGTARTG Service Action applies to the IDPRCDPN, IDPRCDPN2, IDPRCDPN3, and IDPRCDPN4 services.
Note:
If Service Key-based GTA Routing and IDP A-Party Routing are both provisioned, Service Key-based GTA Routing takes precedence.Configuration Options Used
The scpgta parameter and the :list=skbcsm parameter of the ent/chg-csl commands are used to provisions SCP GTA values for the CSL SKBCSM list.
Action Performed
The SKGTARTG Service Action Handler replaces the SCCP CdPA GTA in in the IDP or IDPSMS message with an SCP GTA from the SCPGTA entry for the matching SK+BCSM entry of the SKBCSM CSL list.
The IDP or IDPSMS message is GTT routed to the provisioned SCP GTA.
Interactions of Multiple Service Actions and Results
The following sections describe the interactions among various Service Actions executed for the IDPRCDPN(X) and IDPRCGPN services, and the outcome of the NPP processing.
ASD and GRN Service Actions
- The IDP ASD feature, or IDP GRN feature, or both must be enabled before the related Service Actions can be provisioned in Service Rule Sets. The features must be turned on to allow Service Action processing to occur.
- The ASDLKUP and GRNLKUP Service Actions can exist in the same Service Action set with any other existing IDP Relay CdPN Service Action. or any other CgPN Service Action.
- The CGPNASDRQD and CGPNGRNRQD Service Actions can exist in the same Service Action set with any other existing IDP Relay CdPN Service Action.
- The ASDLKUP, CGPNASDRQD, GRNLKUP, and CGPNGRNRQD Service Actions should have lower precedence than the IDP Relay NP Service Actions (CDPNNP, CGPNNP) .
BLKLSTQRY, BLKLSTRLY, INPRTG, SKGTARTG, and CGPNRTG Service Actions
Table 2-6 describes the interaction of the BLKLSTQRY, BLKLSTRLY, INPRTG, SKGTARTG, and CGPNRTG Service Actions.
Table 2-6 Interactions and Outcome of NPP Processing for IDP Relay Service Actions
| BLKLSTQRY or BLKLSTRLY (CgPN) | INPRTG (CdPN or CgPN) | SKGTARTG (CdPN) | CDPNRTG (CgPN) | Expected Result |
|---|---|---|---|---|
| CONNECT | N/A | N/A | N/A | CONNECT (as determined by IDP A-Party Blacklist feature) |
| RELEASE_SMS | N/A | N/A | N/A | RELEASE_SMS (as determined by IDP A-Party Blacklist feature) |
| CONTINUE | CONNECT | N/A | N/A | CONNECT (as determined by INPRTG (CdPN or CgPN) |
| CONTINUE | CONTINUE (as determined by INPRTG (CdPN or CgPN) | |||
| RELEASECALL | RELEASECALL (as determined by INPRTG (CdPN or CgPN) | |||
| RELAY, or SA not provisioned | CONTINUE (as determined by IDP A-Party Blacklist feature) | |||
| RELAY, or SA not provisioned | CONNECT | N/A | N/A | CONNECT (as determined by INPRTG (CdPN or CgPN) |
| CONTINUE | N/A | N/A | CONTINUE (as determined by INPRTG (CdPN or CgPN) | |
| RELEASECALL | N/A | N/A | RELEASECALL (as determined by INPRTG (CdPN or CgPN) | |
| RELAY, or SA not provisioned | SUCCESS | N/A | SK GTA Routing | |
| GTA, or SA not provisioned | SUCCESS | CgPN Routing | ||
| GTA, or SA not provisioned | FAILURE (some provisioning error) or SA not provisioned | GTT |
Examples of NPP Processing for IDP Relay
- Ported Out - The subscriber is known to be ported out of the network.
- Not Ported - The subscriber is known to be served by the network.
- Not Known - The subscriber is not known to the network.
In NPP processing, Conditioning Action execution is followed by Service Action execution. Formatting Action execution follows Service Action execution if Formatting Action is to occur based on the processing results.
- Original Digit String - The DN provided to NPP by the service from the incoming message when NPP is invoked by the service.
- Conditioned Digit String - The number created by Conditioning Action execution to contain one or more of the Country Code (CC), the Area Code (AC), the Subscriber Number (SN), the Dialed or Directory Number (DN), and the internationally formatted number that is CC + AC +DN (ZN)
- Outgoing Digit String - The number that results from Formatting Action execution.
NPP Processing Example Using the CDPNNP and ASDLKUP Service Actions
Processing for Ported Out and Not Ported subscribers is similar. The resulting Outgoing Digit String differs between the two based on whether the RN or the SP Formatting Action has a value.
The resulting Outgoing Digit String is empty for the Not Known subscriber because Formatting Action execution was not performed. The service will not modify the CdPN parameter in the outgoing message.
Table 2-7 NPP Processing of the CDPNNP and ASDLKUP Service Actions
| NPP Phase | Ported Out | Not Ported | Not Known | |
|---|---|---|---|---|
| Conditioning Action execution | (any Conditioning Actions) | The Original Digit String is broken into pieces from which the Conditioned Digit String is created. | ||
| Service Action execution | CDPNNP | RTDB lookup result contains an RN. | RTDB lookup result contains an SP. | RTDB lookup returns no record. |
| ASDLKUP | RTDB lookup finds ASD. | RTDB lookup returns no record (no ASD). | ||
| Formatting Action execution | (any Formatting Actions) | The Outgoing Digit String is constructed using the provisioned Formatting Action values. | Formatting Action execution is not performed. | |
NPP Processing Example Using the CDPNNP, ASDLKUP, and CDIAL Service Actions
The CDIAL Service Action can be used to cause Formatting Action execution to occur even when Service Action execution indicates that it should not be performed, as when there was not information about the subscriber in the RTDB. In the resulting Outgoing Digit String, the RN, SP, and ASD Formatting Action values will not contain RTDB information, though Formatting Action execution could still generate a useful Digit String for substitution purposes.
Table 2-8 NPP Processing of the CDPNNP, ASDLKUP, and CDIAL Service Actions
| NPP Phase | Ported Out | Not Ported | Not Known | |
|---|---|---|---|---|
| Conditioning Action execution | (any Conditioning Actions) | The Original Digit String is broken into pieces from which the Conditioned Digit String is created. | ||
| Service Action execution | CDPNNP | RTDB lookup result contains an RN. | RTDB lookup result contains an SP. | RTDB lookup returns no record. |
| ASDLKUP | RTDB lookup finds ASD. | RTDB lookup returns no record (no ASD). | ||
| CDIAL | NPP performs Formatting Action execution even for Not Known subscribers. | |||
| Formatting Action execution | (any Formatting Actions) | The Outgoing Digit String is constructed using the provisioned Formatting Action values. | ||
NPP Processing of the INPRTG and CDPNNP Service Actions
- CDRNRSP = CONNECT
- CDSPRSP = RELAY
- CDNOENTITYRSP = CONTINUE
- CDDNNOTFNDRSP = RELEASECALL
Table 2-9 NPP Processing of the INPRTG and CDPNNP Service Actions
| NPP Phase | |||||
|---|---|---|---|---|---|
| Conditioning Action execution | (any Conditioning Actions) | The Original Digit String is broken into pieces from which the Conditioned Digit String is created. | |||
| Service Action execution | INPRTG |
RTDB lookup result contains an RN entity. Sets the response type to CONNECT. The RN is used when the CONNECT is sent for a DN associated with an RN entity. Formatting Action execution will not be performed. |
RTDB lookup contains an SP entity. Sets the response type to RELAY. |
RTDB lookup returns no record. Sets the response type to RELEASECALL. Formatting Action execution will be not performed. |
RTDB lookup results in DN found with no entity. Sets the response type to CONTINUE. Formatting Action execution will not be performed. |
| CDPNNP | This Service Action is executed only if the INPRTG Service Action resulted in setting the response type to RELAY. | ||||
| Formatting Action execution | (any Formatting Actions) | Formatting Action execution is performed only when the response type is RELAY. | |||
Service Portability for IDP Relay
With the Service Portability feature, the subscriber has ported to a different network technology with the same service provider. The Service Portability use case is very similar to number portability with the exception of what is used as the prefix for the Called Party digits. Service Portability is applicable to the CDPNNP Service Action, but not to the CGPNNP Service Action.
- NONE - Apply standard NP processing for own-network GSM and IS41 subscribers.
- GSM - Use the GSM Service Portability prefix for GSM own-network subscribers, and apply standard NP processing for own-network IS41 and OLO subscribers.
- IS41 - Use the IS41 Service Portability prefix for IS41 own-network subscribers, and apply standard NP processing for own-network GSM and OLO subscribers.
- ALL - Use the GSM Service Portability prefix for GSM own-network subscribers, use the IS41 Service Portability prefix for IS41 own-network subscribers, and apply standard NP processing for OLO subscribers.
The determination of whether or not to invoke Service Portability depends on the subscriber’s Entity type and the Portability Type. The subscriber is considered as an own-network IS41 subscriber if the Entity type is RN and the Portability Type is 0 (RN/PT=0). The subscriber is considered as an own-network GSM subscriber if the Entity type is SP with any Portability Type. In the case of RN/PT=0, the RN for this subscriber is actually considered to be the SP (the IS-41 HLR address).
After the Service Portability feature is considered to be applicable, the Service Action attempts to use the subscriber GRN data in the RTDB as the Service Portability prefix. This GRN is populated in the RN Formatting Action value as the Service Portability prefix. The TTROPTS SPFILL option value and TTROPTS:RNSPFILL option value determine the content of the RN and SP, as shown in Table 2-4.
S-Port Subscriber Differentiation
S-Port Subscriber Differentiation can be used with Service Portability to allow use of provisioned ASD digits in place of GRN digits as an alternative Routing Number for own-network subscribers. For example, the ASD can be used as the subscriber’s private routing number (for message relay features) and the GRN as the subscriber’s public routing number (for query/response features).
The S-Port Subscriber Differentiation controlled feature (Part Number P/N 893-0379-01) and the SCCPOPTS SUBDFRN configuration option control S-Port Subscriber Differentiation operation. The SUBDFRN option cannot be provisioned unless the S-Port Subscriber Differentiation feature is enabled and turned on.
When the Service Portability feature and option are on, the S-Port Subscriber Differentiation feature and option are on, and Service Portability is applicable, then provisioned ASD digits are used in place of GRN digits.Subscribers without ASD provisioned will follow standard Service Portability processing and will always use GRN.
Guidelines for S-Port and NPP Configuration Options
Feature-specific configuration options, EPAP, and EAGLE data and NPP Formatting Actions work together to produce the “routing tag” that is used to modify digits in applicable messages. A “routing tag” is the Number Portability or Service Portability digits chosen to prefix the DN. Own-network GSM and IS41 subscribers can be tagged with the GRN (from EPAP entity data), the DFLTRN configuration option value, SP (EPAP entity digits), or no tag. OLO subscribers can be tagged with the RN (EPAP entity digits) or no tag.
Table 2-10 indicates the recommended provisioning for features that use NPP, based on how the subscriber numbers will be tagged. Service Portability provides the capability to use the GRN to tag own-network GSM and IS41 subscribers. A few potential combinations are not supported, because standard Number Portability processing does not differentiate between GSM and IS41 subscribers.
- NPTYPE - determines lookup success criterion
- SPORTTYPE - determines which own-network subscribers to tag with the GRN prefix (IS41, GSM, all, or none)
- DFLTRN – specifies feature-specific value for a default Routing Number
- SPFILL – specifies whether NPP should populate both SP and RN Formatting Action values even when DFLTRN or GRN is being used for local subscribers. In some scenarios, setting SPFILL to YES can cause double digits to be present. IS41 digits (RN/PT=0) are considered SP, because they should contain an E.164 HLR ID.
Because S-Port Subscriber Differentiation operates within the Service Portability call flow, when both are on and Service Portability is applicable, then ASD digits are used, if provisioned, in place of GRN digits. If ASD digits are not provisioned, then standard Service Portability processing is used. Wherever GRN appears in Table 2-10, provisioned ASD digits will be used if S-Port Subscriber Differentiation and Service Portability are ON.
Table 2-10 Recommended Provisioning for "Routing Tags"
| Requested Tagging | Recommended Feature Configuration for NPP and S-Port Processing | ||||||
|---|---|---|---|---|---|---|---|
| GSM (SP/any PT) | IS41 (RN/PT=0) | OLO | NPTYPE | SPORTTYPE | DFLTRN | SPFILL | NPP Formatting Action |
| GRN | GRN | RN | RNSP | ALL | N/A | N/A | RN+DN |
| DFLTRN | GRN | RN | RNSP | IS41 | DFLTRN | N/A | RN+DN |
| SP | GRN | RN | RNSP | IS41 | None | No | RN+SP+DN |
| None | GRN | RN | RNSP | IS41 | None | N/A | RN+DN |
| GRN | DFLTRN | RN | RNSP | GSM | DFLTRN | N/A | RN+DN |
| DFLTRN | DFLTRN | RN | RNSP | None | DFLTRN | N/A | RN+DN |
| SP | DFLTRN | RN | Not supported: Use SP/GRN instead | ||||
| None | DFLTRN | RN | Not supported: Use None/GRN instead | ||||
| GRN | SP | RN | RNSP | GSM | None | No | RN+SP+DN |
| DFLTRN | SP | RN | Not supported: Use GRN/SP instead | ||||
| SP | SP | RN | RNSP | None | None | N/A | RN+SP+DN |
| None | SP | RN | Not supported: NP does not differentiate tags for own-network subscribers | ||||
| GRN | None | RN | RNSP | GSM | None | N/A | RN+DN |
| DFLTRN | None | RN | Not supported: Use GRN/None | ||||
| SP | None | RN | Not supported: NP does not differentiate tags for own-network subscribers | ||||
| None | None | RN | RN | N/A | N/A | N/A | RN+DN |
| GRN | GRN | None | SP | ALL | N/A | N/A | RN+DN |
| DFLTRN | GRN | None | SP | IS41 | DFLTRN | N/A | RN+DN |
| SP | GRN | None | SP | IS41 | None | No | RN+SP+DN |
| None | GRN | None | SP | IS41 | None | N/A | RN+DN |
| GRN | DFLTRN | None | SP | GSM | DFLTRN | N/A | RN+DN |
| DFLTRN | DFLTRN | None | SP | None | DFLTRN | N/A | RN+DN |
| SP | DFLTRN | None | Not supported: Use SP/GRN instead | ||||
| None | DFLTRN | None | Not supported: Use None/GRN instead | ||||
| GRN | SP | None | SP | GSM | None | No | RN+SP+DN |
| DFLTRN | SP | None | Not supported: Use GRN/SP instead | ||||
| SP | SP | None | SP | None | None | N/A | SP+DN |
| None | SP | None | Not supported: NP does not differentiate tags for own-network subscribers | ||||
| GRN | None | None | SP | GSM | None | N/A | RN+DN |
| DFLTRN | None | None | Not supported: Use SP/GRN instead | ||||
| SP | None | None | Not supported: NP does not differentiate tags for own-network subscribers | ||||
| None | None | None | N/A | N/A | N/A | N/A | DN |
Post-NPP Processing
IDP Relay determines the type of message that will be sent, based on features and functions used, configuration options, and NPP Service Action execution results.
- TTROPTS options are used to format the DRA and include or exclude the CutAndPaste parameter in CONNECT messages that result from NPP INPRTG Service Action execution. See Table 2-11.
- The incoming SCCP CdPA and CgPA parameters are used in CONNECT, CONITNUE and RELEASECALL responses; the incoming CgPA becomes the response CdPA and the incoming CdPA becomes the response CgPA.
- The TTROPTS CDRELCAUSE and CGRELCAUSE options specify the Release Cause in RELEASECALL response messages that result from INPRTG Service Action execution.
- Any Formatting Action values populated during Service Action and Formatting Action execution are used in the outgoing message encoding.
IDP Relay updates measurements pegs and rept-stat-sccp statistics.
IDP Relay sends the message as indicated by the features and configuration options.
- IDP Relay sends a CONNECT, CONTINUE, or RELEASECALL response without forwarding the message to GTT.
- IDP Relay passes the IDP or IDPSMS message to GTT handling.
- IDP Relay relays the IDP or IDPSMS message.
- IDP A-Party Blacklist generates either a Connect or a Continue message to the originator, and can relay the IDP query to the SCP.
- IDP A-Party Routing and IDP Service Key Routing route the message to a Prepaid server.
MPS/EPAP Platform
Oracle provides the Multi-Purpose Server (MPS) platform as a subsystem of the Oracle Communications EAGLE. The MPS provides support for EPAP-related features that perform Real Time Database (RTDB) lookups.
The MPS is composed of hardware and software components that interact to create a secure and reliable platform. For details about the MPS hardware, refer to Application B Card Hardware and Installation Guide. The MPS provides the means of connecting the customer provisioning application with the EAGLE and accepts the customer number portability data, while accommodating numbers of varying lengths.
The Oracle Communications EAGLE Application Processor (EPAP) is software that runs on the MPS hardware platform. EPAP collects and organizes customer provisioning data, and forwards the data to the EAGLE Service Module cards. For detailed information about EPAP, refer to Administration Guide for EPAP.
In this manual, Service Module card refers to an E5-SM4G, E5-SM8G-B, or SLIC card unless a specific card is required. For more information about the supported cards, refer to Hardware Reference.
IDP Relay Configuration Options
The TTROPTS table contains configuration option values for the IDP Relay feature, the IDP A-Party Blacklist feature, the IDP A-Party Routing and Service Key Routing features, and the Service Portability feature when it is used with IDP Relay. The TTROPTS option data is loaded to the LIM cards and to Service Module cards that contain the RTDB database. The configuration option values influence number conditioning, response message formatting and generation, and Service Portability processing.
- System option values that are used by IDP Relay services in NPP Conditioning Action execution
- The SUBDFRN option that is used to turn on and off the operation of the S-Port Subscriber Differentiation function in the system
TTROPTS options and the SCCPOPTS options for IDP Relay Conditioning Actions can be provisioned after the IDP Relay feature is enabled and before the feature is turned on.
The S-Port Subscriber Differentiation feature must be enabled and turned on before the SCCPOPTS SUBDFRN option can be provisioned.
Table 2-11 describes the TTROPTS options.
Table 2-12 describes the SCCPOPTS options used for IDP Relay Conditioning Action execution.
Table 2-13 describes the SCCPOPTS SUBDFRN option used for the S-Port Subscriber Differentiation feature.
Table 2-11 TTROPTS Configuration Options
| Parameter | Value | Description | Notes |
|---|---|---|---|
|
NPTYPE - Entity type for CdPN RTDB lookup. Specifies the CdPN entity type for which the lookup is considered a success. |
SP | Service Provider | |
| RN | Routing Number | ||
| RNSP (default) | Routing Number or Service Provider | ||
| ANYMATCH | RN, SP, DN, or match with any entity | The value is also used as the RN in the outgoing CgPN. | |
| ALWAYS | The lookup is always considered successful. | ||
| RNSPDN | RN, SP, or DN | ||
|
SNAI - CdPN Nature of Address Indicator Specifies the CdPN NAI that is used during number conditioning. |
INCOMING (default) | The incoming CdPN NAI is used. | If a value other than INCOMING is used, then the chg-npp-serv command should not change the INTL, NATL, NAI1, NAI2, NA3 or UNKN values to non-default values for the IDPRCDPN(X) services.
|
| INTL | A CdPN NAI of International is used. | ||
| NATL | A CdPN NAI of National is used. | ||
| UNKN | A CdPN NAI of Unknown is used. | ||
|
CGNPTYPE - CgPN entity type for RTDB lookup. Specified the CgPN entity type for which the lookup is considered a success. |
SP | Service Provider | |
| RN | Routing Number | ||
| RNSP (default) | Routing Number or Service Provider | ||
| ANYMATCH | RN, SP, or no match with any entity | The value is also used as the RN in the outgoing CgPN. | |
| ALWAYS | The lookup is always considered successful. | ||
| RNSPDN | RN, SP, or DN | ||
|
CGSNAI - Calling Party Number Nature of Address Indicator Specifies the CgPN NAI that is used during number conditioning. |
INCOMING (default) | The incoming CgPN NAI is used. | If a value other than INCOMING is used, then the chg-npp-serv command should not change the INTL, NATL, NAI1, NAI2, NA3 or UNKN values to non-default values for the IDPRCGPN service.
|
| INTL | The CgPN NAI is set to International. | ||
| NATL | The CgPN NAI is set to National. | ||
| UNKN | The CgPN NAI is set to Unknown. | ||
|
DLMA - Delimiter A Specifies the first delimiter that is used to format the outgoing TCAP dialed number. |
1-16 hex digits | ||
| NONE | No value, or changes the current value to no value. | The delimiter is not used. | |
|
DLMB - Delimiter B Specifies the second delimiter that is used to format the outgoing TCAP dialed number. |
1-16 hex digits | ||
| NONE | No value, or changes the current value to no value. | The delimiter is not used. | |
|
DLMC - Delimiter C Specifies the third delimiter that is used to format the outgoing TCAP dialed number. |
1-16 hex digits | ||
| NONE | No value, or changes the current value to no value. | The delimiter is not used. | |
|
CGPACCCK - CgPA Country Code Check Specifies whether the incoming CgPA is to be checked for presence of the country code defined in the STPOPTS DEFCC option. |
ALWAYS | Always check for the DEFCC value | |
| NONINTL (default) | Check for the DEFCC value if the CDPN NAI is not International. | ||
| OFF | The DEFCC check is not performed. | ||
|
DFLTRN - Default Routing Number Specifies the default RN that is used when a value of SP or RNSP is specified for the NPTYPE parameter, and the CdPN RTDB lookup finds entity type SP. |
1-15 hex digits | ||
| NONE (default) | No value, or changes the current value to no value. | A default RN is not used. | |
|
DRAFRMT - DRA Digit Format Specifies the format of the DRA digits in the outgoing message. (Used by the IDP A-Party Blacklist veature) |
GRN | The format is GRN | (GRN = Generic Routing Number) |
| GRNDN | The format is GRN + DN | (DN = Dialed Number) | |
| DNGRN | The format is DN +GRN | ||
| CCGRNDN | The format is CC + GRN + DN | (CC = Country Code) | |
| GRNCCDN | The format is GRN + CC + DN | ||
|
DRANAI - DRA Nature of Address Indicator Specifies the DRA NAI that is used during number conditioning. (Used by the IDP A-Party Blacklist veature) |
1-127 | The system default value is 3 = NATL | |
|
CgPNSKRTG - CgPN Service Key Routing Specifies whether to execute IDP Service Key Routing if IDP A-Party Routing fails. |
YES | Execute IDP Service Key Routing if IDP A-Party Routing fail. | Can be provisioned only when the IDP A-Party Routing feature and the IDP Service Key Routing feature are enabled. |
| NO | Do not execute IDP Service Key Routing if IDP A-Party Routing fails. | ||
|
SPORTTYPE - Service Portability Type Specifies whether Service Portability is performed for the feature. |
NONE (default) | Service Portability is not performed for IDP Relay. | Can be provisioned only when the Service Portability feature is enabled. |
| GSM | Apply Service Portability prefix (RTDB GRN entity ID) for own-network GSM subscribers. | ||
| IS41 | Apply Service Portability prefix (RTDB GRN entity ID) for own-network IS41 subscribers. | ||
| ALL | Apply Service Portability prefix (GRN from RTDB entity) for all own-network subscribers. | ||
|
SPFILL - SP entity type population for NPP processing Specifies whether the SP entity type is populated if the value specified for the DFLTRN or GRN parameter is used for NPP processing. |
OFF (default) | Do not populate the SP entity type. | In the CDPNNP and CGPNNP Service Action Handlers, do not use SP digits if DFLTRN or GRN is being used for local subscribers. |
| ON | Populate the SP entity type. | In the CDPNNP and CGPNNP Service Action Handlers, do not use SP digits even if DFLTRN or GRN is being used for local subscribers. | |
|
RNSPFILL - Set RN and SP entities for certain conditions Specifies whether the RN and SP entities are set to the value of the RN or SP digits from the RTDB when certain conditions are met. |
OFF (default) | The RN and SP are not set. | In the CDPNNP and CGPNNP Service Action Handlers:
|
| ON | The RN and SP are set. | In the CDPNNP and CGPNNP Service Action Handlers,
|
|
|
CDDRA or CGDRA Defines the format of the DRA encoded in the INPRTG Service Action CONNECT Response message. |
RN | DRA is encoded as RN. |
CDDRA is used if INPRTG is executed from one of the IDPRCDPN(X) services. CGDRA is used if INPRTG is executed from the IDPRCGPN service. |
| RNDN (default) | DRA is encoded as RN+DN. | ||
| GRN | DRA is encoded as GRN. | ||
| CCRNDN | DRA is encoded as CC+RN+DN. | ||
| RNASD | DRA is encoded as RN+ASD. | ||
| ASDRN | DRA is encoded as ASD+RN. | ||
| RNASDDN | DRA is encoded as RN+ASD+DN. | ||
| ASDRNDN | DRA is encoded as ASD+RN+DN. | ||
| CCRNASDDN | DRA is encoded as CC+RN+ASD+DN. | ||
| CCASDRNDN | DRA is encoded as CC+ASD+RN+DN. | ||
| ASDRNCCDN | DRA is encoded as ASD+RN+CC+DN. | ||
| RNASDCCDN | DRA is encoded as RN+ASD+CC+DN. | ||
| RNGRN | DRA is encoded as RN+GRN. | ||
| GRNRN | DRA is encoded as GRN+RN. | ||
| RNGRNDN | DRA is encoded as RN+GRN+DN. | ||
| GRNRNDN | DRA is encoded as GRN+RN+DN. | ||
| CCRNGRNDN | DRA is encoded as CC+RN+GRN+DN. | ||
| CCGRNRNDN | DRA is encoded as CC+GRN+RN+DN. | ||
| GRNRNCCDN | DRA is encoded as GRN+RN+CC+DN. | ||
| RNGRNCCDN | DRA is encoded as RN+GRN+CC+DN. | ||
| GRNDN | DRA is encoded as GRN+DN. | ||
| CCGRNDN | DRA is encoded as CC+GRN+DN. | ||
|
CDDRANP or CGDRANP Defines the format of the Numbering Plan parameter of the DRA in the INPRTG CONNECT Response message. |
E164 (default) | ISDN Telephony Numbering Plan (Value=1) |
CDDRANP is used if INPRTG is executed from one of the IDPRCDPN(X) services. CGDRANP is used if INPRTG is executed from the IDPRCGPN service. |
| X121 | Data Numbering Plan (Value=3) | ||
| F69 | Telex Numbering Plan (Value=4) | ||
|
CDDRANAI or CGDRANAI Defines the format of the Nature of Address Indicator parameter of the DRA in the INPRTG Service Action CONNECT Response message. |
SUB | Subscriber Number (Value=1) |
CDDRANAI is used if INPRTG is executed from one of the IDPRCDPN(X) services. CGDRANAI is used if INPRTG is executed from the IDPRCGPN service. |
| UNKNOWN | Unknown (Value=2) | ||
| NATL (default) | National Significant Number (Value=3) | ||
| INTL | International Number (Value=4) | ||
| NTWK | Network (Value=5) | ||
|
CDCNP or CGCNP Indicates whether or not the CutandPaste parameter appears immediately following the DR digits in the INPRTG CONNECT Response message. |
OFF (default) | The CutandPaste parameter will not appear in the INPRTG CONNECT Response message. |
CDCNP is used if INPRTG is executed from one of the IDPRCDPN(X) services. CGCNP is used if INPRTG is executed from the IDPRCGPN service. |
| ON | The CutandPaste parameter will appear in the INPRTG CONNECT Response message. | ||
|
CDRNRSP or CGRNRSP Defines the result (relay/response) as determined by INPRTG when RTDB lookup on conditioned digits finds a DN match with RN as an associated entity. |
RELAY | Execute the rest of the provisioned Service Actions, and possibly Relay the IDP message if no other execution results in a response. |
CDRNRSP is used if INPRTG is executed from one of the IDPRCDPN(X) services CGRNRSP is used if INPRTG is executed from the IDPRCGPN service. |
| CONNECT (default) | Send a CONNECT message. | ||
| CONTINUE | Send a CONTINUE message. | ||
| RELEASE | Send a RELEASECALL message. | ||
|
CDSPRSP or CGSPRSP Defines the result (relay/response) as determined by INPRTG when RTDB lookup on conditioned digits finds a DN match with SP as an associated entity. |
RELAY (default) | Execute the rest of the provisioned Service Actions, and possibly Relay the IDP message if no other execution results in a response. |
CDSPRSP is used if INPRTG is executed from one of the IDPRCDPN(X) services. CGSPRSP is used if INPRTG is executed from the IDPRCGPN service. |
| CONNECT | Send a CONNECT message. | ||
| CONTINUE | Send a CONTINUE message. | ||
| RELEASE | Send a RELEASE message. | ||
|
CDNOENTITYRSP or CGNOENTITYRSP Defines the result (relay/response) as determined by INPRTG when RTDB lookup on conditioned digits does not find an entity associated with the DN. |
RELAY | Execute the rest of the provisioned Service Actions, and possibly Relay the IDP message if no other execution results in a response. |
CDNOENTITYRSP is used if INPRTG is executed from one of the IDPRCDPN(X) services. CGNOENTITYRSP is used if INPRTG is executed from the IDPRCGPN service. |
| CONNECT | Send a CONNECT message | ||
| CONTINUE (default) | Send a CONTINUE message. | ||
| RELEASE | Send a RELEASECALL message. | ||
|
CDDNNOTFNDRSP or CGDNNOTFNDRSP Defines the result (relay/response) as determined by INPRTG when RTDB lookup on conditioned digits does not find a match. |
RELAY | Execute the rest of the provisioned Service Actions, and possibly Relay the IDP message if no other execution results in a response. |
CDDNNOTFNDRSP is used if INPRTG is executed from one of the IDPRCDPN(X) services. CGDNNOTFNDRSP is used if INPRTG is executed from the IDPRCGPN service. |
| CONNECT | Send a CONNECT message | ||
| CONTINUE | Send a CONTINUE message. | ||
| RELEASE (default) | Send a RELEASE message. | ||
|
CDRELCAUSE or CGRELCAUSE Specifies the Release Cause parameter value to be put into the RELEASECALL response message. |
1-127 |
CDRELCAUSE is used if INPRTG is executed from one of the IDPRCDPN(X) services CGRELCAUSE is used if INPRTG is executed from the IDPRCGPN service. |
|
|
MAP - Mapping Direction Specifies the mapping direction between the Type of Number (TON) and the Nature Of Address Indicator (NAI) |
NAI2TON | NAI mapping to TON |
See Commands User's Guide for IDPR TON mapping default values. |
| TON2NAI | TON mapping to NAI | ||
|
NAI - Nature of Address Indicator Specifies the NAI used in mapping |
0-127 |
See Commands User's Guide for IDPR TON mapping default values. |
|
|
TON - Type of Number Specifies the Type of Number used in mapping |
0-7 |
See Commands User's Guide for IDPR TON mapping default values. |
The following chg-sccpopts command parameters are used to provision the values in the SCCPOPTS table for IDP Relay Conditioning Action execution:
Table 2-12 SCCPOPTS Options for IDP Relay Conditioning Action Execution
| Parameter | Value | Description | Notes |
|---|---|---|---|
| ACLEN | 0-8 | Length of the Area Code extracted from the CgPN. | Used in ACCGPN Conditioning Action execution for IDP Relay. |
| CCLEN | 0-3 | Length of the Country Code extracted from the CgPN. | Used in CCCGPN Conditioning Action execution for IDP A-Party Routing. |
| INTLUNKNNAI | yes, no | indicates that the Unknown NAI contains International NAIs and needs processing during Country Code conditioning. | Used for Country Code conditioning in CCCGPN Conditioning Action execution for IDP A-Party Routing. |
The following chg-sccpopts command parameter is used to set the operation of the S-Port Subscriber Differentiation function to ON or OFF:
Table 2-13 SCCPOPTS Option for the S-Port Subscriber Differentiation Feature
| Parameter | Value | Description | Notes |
|---|---|---|---|
| SUBDFRN | on, off | Turns on and off the operation of the S-Port Subscriber Differentiation function | Feature must be enabled and on before parameter can be provisioned. |
IDP Relay Additional Subscriber Data Feature
The IDP Relay Additional Subscriber Data (IDPR ASD) feature allows for the insertion of Additional Subscriber Data (ASD) from the incoming CgPN and CdPN digit strings into the CdPN of an outgoing IDP query message.
Typical uses for IDP Relay use of ASD are for CNL information and for triggerless equal access information.
- The ASDLKUP Service Action Handler uses the ASDLKUP Service Action to perform an individual or range RTDB lookup on the conditioned CdPN, to find an entry containing an ASD digit string.
- The CgPNASDRqd Service Action Handler performs an RTDB lookup for the DN in the CgPN indicated by the ASDLKUP Service Action, and populates the value for the ASD Formatting Action with the found ASD.
The ASDLKUP Service Action or CgPNASDRqd Service Action can coexist in the same Service Action group with any other Service Actions used by IDP Relay. The ASDLKUP Service Action and the CgPNASDRqd Service Action are mutually exclusive in the same Action Set.
Depending on the Formatting Action configuration for the selected NPP rule, the NPP Formatting Action execution can use the ASD in formatting the CdPN digit string in the outgoing message.
IDP Relay Generic Routing Number Feature
The IDP Relay Generic Routing Number (IDPR GRN) feature allows for the insertion of Generic Routing Number data (GRN) from the incoming CgPN and CdPN digit strings into the CdPN of an outgoing IDP query message.
- The GRNLKUP Service Action Handler uses the GRNLKUP Service Action to perform an individual or range RTDB lookup on the conditioned CdPN, to find an entry containing a GRN digit string.
- The CgPNGRNRqd Service Action Handler performs an RTDB lookup for the DN in the CgPN indicated by the GRNLKUP Service Action, and populates the value for the GRN Formatting Action with the found GRN.
The GRNLKUP Service Action or CgPNGRNRRqd Service Action can coexist in the same Service Action group with any other Service Actions used by IDP Relay. The GRNLKUP Service Action and the CgPNGRNRRqd Service Action are mutually exclusive in the same Action Set.
Depending on the Formatting Action configuration for the selected NPP rule, the NPP Formatting Action execution can use the GRN in formatting the CdPN digit string in the outgoing message.
EAGLE Commands
This section describes commands that can be used for the configuration of the Prepaid IDP Query Relay (IDP Relay) feature and related features.
Refer to Commands User's Guide for complete descriptions of the commands listed in Table 2-14, including parameter names, valid values, rules for using the commands correctly, and output examples.
Table 2-14 Commands used for IDP Relay and Related Features
| Type | Commands |
|---|---|
| System Serial Number | ent/rtrv-serial-num |
| Card | ent/dlt/rtrv/alw/inh/init/rept-stat-card |
| Numbering Plan Processor (NPP) | ent/chg/dlt/rtrv-npp-as, ent/chg/dlt/rtrv-npp-srs, chg/rtrv-npp-serv |
| Feature Control | chg/rtrv-feat, enable/chg/rtrv-ctrl-feat |
| STP Options | chg/rtrv-stpopts |
| TTR Options | chg/rtrv-ttropts |
| SCCP Options | chg/rtrv-sccpopts |
| Common Screening List | ent/chg/dlt/rtrv-csl |
| Prepaid Short Message Service options | chg/rtrv-ppsopts |
| Service Selector | chg/dlt/ent/rtrv-srvsel |
| Test Tool | chg/rtrv-ttr-msg, tst-msg |
ent / chg / dlt / rtrv-npp-as, ent / chg / dlt
/rtrv-npp-srs, chg / rtrv-npp-serv
The NPP commands are used to provision and display the values for components that are used in NPP processing.
enable-ctrl-feat / chg-ctrl-feat /
rtrv-ctrl-feat
These commands are used to enable, turn on, and display the on/off status of IDP-related features and the Service Portability feature.
chg-stpopts / rtrv-stpopts
The STP Options commands are used to provision system options for the EAGLE. The options are used to control system-level processing. Features can check the option values to determine what processing to apply.
chg-ttropts / rtrv-ttropts
The TTR Options commands are used to provision the configuration options for the IDP Relay feature. The options control number portability and Service Portability processing for IDP messages and response message formatting.
chg / rtrv-sccpopts
The SCCP Options commands are used to provision SCCP options that are used in NPP Conditioning Action execution for the IDP Relay and DP A-Party Routing features.
- SCCP options that are used in NPP Conditioning Action Execution for the IDP Relay and IDP A-Party Routing features
- The SCCPOPTS SUBDFRN option that is used to turn on and off the operation of the S-Port Subscriber Differentiation function in the system
ent-csl / chg-csl / dlt-csl / rtrv-csl
-
GT screening list - The SCCP CdPA GTA from the incoming message is compared to digit string (DS) entries in this list. If not found, the message falls to GTT handling.
-
CCNC screening list - The conditioned TCAP DN in international format is compared to this list for a match before RTDB lookup. If not found, the message falls to GTT handling.
-
SKBCSM screening list - The concatenated SK + BCSM from the incoming message is compared to digit string (DS) entries in this list. If not found, the message falls to GTT handling.
The SKBCSM list also contains provisioned SCP GTA values for Service Key-based GTA Routing, and indicates which IDPRCDPN(X) service is to be used for the message.
For the IDP Service Key Routing feature, SK routing can be processed only if a valid Prepaid Portability Type is found in the list.
- OPCDPC screening list - For messages with GTI=0, this screening list is used instead of the GT screening list to support the Route on SSN message for true PC and MTP-routed messages. If not found, the message falls to GTT handling.
-
Delete prefix screening list - When performing number conditioning for incoming NAI=Unknown case, this list is checked for IEC or NEC. This is checked by searching the TCAP DN on this list.
chg-ppsopts / rtrv-ppsopts
The PPSOPTS commands are used to provision and display entries that correspond to Intelligent Network (IN) platforms. The IDP A-Party Routing feature and the IDP SK Routing feature require valid Prepaid data entries in the PPSOPTS table.
ent-srvsel / dlt-srvsel / chg-srvsel /
rtrv-srvsel
The IDP Relay (IDPR) service selector commands are used to provision and display service selector information for the idpr service.
chg / rtrv-ttr-msg, tst-msg
The
chg/rtrv-ttr-msg commands are used to
enter and display up to 10 test messages in the TESTMSG table. The messages can
be sent by the
tst-msg command to the provisioned
IDP-related features to verify call flow.
Hardware Requirements
EPAP-related features that perform an RTDB lookup require Service Module cards (E5-SM4G, E5-SM8G-B, or SLIC cards) running the SCCPHC application. The EAGLE can be equipped with up to 32 (31+1) Service Module cards.
Features that do not perform an RTDB lookup require Service Module cards only for GTT processing that might be performed for the feature. These features can coexist in systems with EPAP, but do not require an EPAP connection.