2 NPP Overview
This chapter describes the components of NPP and provides examples and scenarios for using the components in NPP processing.
NPP Overview
EAGLE features and functions (referred to as "calling services") invoke NPP to process an incoming digit string, apply service-specific behaviors based on the digit string, and to produce an outgoing digit string in the desired conditioned format. The features and functions that use NPP and their calling services are listed in Table 5-2.
EAGLE commands provide the ability to provision numbering plan processing criteria to cause digit string conditioning and formatting and specific processing to take place. See NPP Provisioning and NPP Test Service.
For an incoming digit string that does not match specified conditioning and formatting criteria, NPP allows the original incoming digit string to pass through the system without numbering plan processing.
NPP is a rules-based engine providing the ability to specify:
- Action Sets (consisting of Conditioning Actions for the digit string, Service Actions for feature-specific logic, and Formatting Actions for digit string formatting)
- Filters (to classify a digit string based on NAI, digit string patterns, and length of digit string)
- Rules (to associate a Filter with an Action Set)
- Service Rule Set (a set of Rules for a specific service)
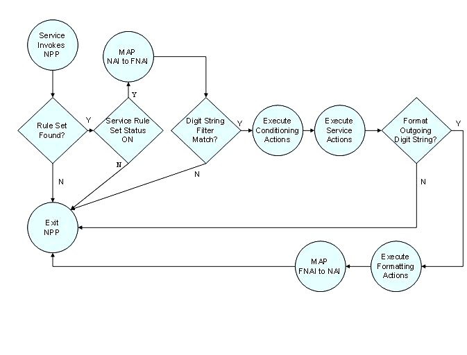
- NPP receives the incoming message as an incoming digit string, with an NAI.
- NPP recognizes the NAI and selects a Rule based on the incoming digit string and a corresponding filter NAI (FNAI) value.
- NPP executes Conditioning Actions to extract digits from the digit string to be used for Service Actions and Formatting Actions.
- NPP produces an outgoing digit string to pass back to the calling service or to a specified destination.
Figure 2-1 shows the high-level events and sequence of NPP operation.
Figure 2-1 NPP Operation Overview
