2 Triggerless ISUP Framework (TIF)
This chapter describes the functions provided by the Trigglerless ISUP Framework, including ISUP IAM protocol handling, NPP processing for TIF, Service Portability, and response message formatting.
The chapter includes an overview of the EAGLE Provisioning Application Processor (EPAP). EPAP provides the Real Time Database (RTDB) that is used in the database lookup functions.
TIF Description
For TIF features, TIF provides an overall structure that allows the EAGLE to intercept ISUP messages that would normally be through-switched and apply special processing to them. For example, an IAM message could be intercepted and have the called number prefix replaced based on portability information.
At least one TIF feature must be enabled and turned on before TIF functions are available in the system.
TIF processing consists of two main sections:
- On the LIM cards, TIF uses Gateway Screening (GWS) to select an ISUP MSU for processing, and forwards the MSU to Service Module cards for processing.
- On the Service Module cards, TIF decodes the MSU, invokes the Numbering Plan Processor (NPP), and encodes the results.
TIF features provide NPP with Service Action Handlers to perform database access, data evaluation, and any feature-specific handling for the MSU.
A high-level overview of TIF processing is shown in Figure 2-1.
Figure 2-1 TIF Overview

TIF Features
All of the features that are listed in Table 2-1 use TIF ("TIF features"). Chapter 3 in this manual describes each TIF feature.
The GTT feature and the Gateway Screening feature (GWS) must be turned on before a TIF feature can be enabled in the system.
Table 2-1 TIF Features
| Part Number | Description | Other Dependencies/Notes |
|---|---|---|
| 893-0189-01 | TIF Number Portability (TIF NP) | Requires EPAP forRTDB
lookup;
Mutually exclusive with ELAP, unless the Dual ExAP Configuration feature is enabled |
| 893-0222-01 | TIF SCS Forwarding (TIF SCS) | Does not require RTDB for lookup; Can be enabled with EPAP or ELAP in the system |
| 893-0225-01 | TIF Number Substitution (TIF NS) | Requires EPAP for RTDB lookup;
Mutually exclusive with ELAP, unless the Dual ExAP Configuration feature is enabled |
| 893-0240-01 | TIF Simple Number Substitution (TIF SNS) | Does not require RTDB for lookup; Can be enabled with EPAP or ELAP in the system |
| 893-0245-01 | TIF Additional Subscriber Data (TIF ASD) | Requires EPAP for RTDB lookup;
Mutually exclusive with ELAP, unless the Dual ExAP Configuration feature is enabled |
| 893-0255-01 | TIF Generic Routing Number (TIF GRN) | Requires EPAP for RTDB lookup;
Mutually exclusive with ELAP, unless the Dual ExAP Configuration feature is enabled |
| 893-0376-01 | TIF Subscr CgPN Blacklist | Requires EPAP for RTDB lookup;
Mutually exclusive with ELAP, unless the Dual ExAP Configuration feature is enabled |
| 893-0377-01 | TIF Range CgPN Blacklist | Does not require RTDB lookup; Can be enabled with EPAP or ELAP in the system. |
| 893-0402-01 | TIF Selective Screening | Requires EPAP for RTDB lookup; Mutually exclusive with ELAP, unless the Dual ExAP Configuration feature is enabled, and with the TIF Number Substitution feature |
TIF Configuration Options
- TIF configuration option values in the TIFOPTS table influence number conditioning, response message formatting and generation, and Service Portability processing.
- The SCCP ACLEN option value in the SCCPOPTS table can be used to indicate the length of the Area Code in the Calling Party Number (CgPN).
- Destination-based options can be used with or instead of the TIFOPTS configuration options for outgoing message formatting.
TIFOPTS Configuration Options
- Specify the conditioning that is needed before CdPN or CgPN lookup.
- Specify the conditions that indicate a successful RTDB lookup.
- Specify Service Portability processing that can be performed for IAM messages.
- Specify the cause for a Release message.
- Indicate when to split the IAM message into an IAM message and a SAM message.
- Specify the digits to substitute for the Calling Party Number in Simple Number Substitution.
- Indicate the Calling Party's Category value for the Public DN for the network in Number Substitution.
- Specify the format and contents of fields in the outgoing message (CgPN digits, NM bits, delimiter digits, Area Code, Release Cause, Default RN).
Table 2-2 TIF Configuration Options
| Parameter | Range | Description | Used by TIF Feature |
|---|---|---|---|
| IAMCGPN | dn, rn, rndn | Indicates the format of the outgoing CgPN digits, if they were modified by a feature | Any TIF feature |
| DLMA | 1-16 hexadecimal digits, none | Digits used for Delimiter A (DLMA) in NPP
Formatting Action
Note: If a TIF service has DLMA-DLMC values provisioned in NPP Formatting Actions and in the TIFOPTS table, the values from the TIFOPTS table will be used in NPP processing. |
Any TIF feature |
| DLMB | 1-16 hexadecimal digits, none | Digits used for Delimiter B (DLMB) in NPP
Formatting Action
Note: If a TIF service has DLMA-DLMC values provisioned in NPP Formatting Actions and in the TIFOPTS table, the values from the TIFOPTS table will be used in NPP processing. |
Any TIF feature |
| DLMC | 1-16 hexadecimal digits, none | Digits used for Delimiter C (DLMC) in NPP
Formatting Action
Note: If a TIF service has DLMA-DLMC values provisioned in NPP Formatting Actions and in the TIFOPTS table, the values from the TIFOPTS table will be used in NPP processing. |
Any TIF feature |
| ACLEN | 0-8 | Length of area code (used for CgPN handling) | Any TIF feature |
| SPLITIAM | 15-31, none |
Determines when to split the IAM message into 1 IAM message + 1 SAM message. This option is used only if the splitiam option in the Destination table for the associated DPC is set to none. |
Any TIF feature |
| CONDCGPN | addcc, none | Indicates the preconditioning required when a CgPN lookup is needed. | Any TIF feature |
| DFLTRN | 1-15 hexadecimal digits | Digits to substitute for anSP. Used for CdPN and CgPN | Any TIF feature |
| NPFLAG | nm, none |
Specifies whether the NM bits are modified in the IAM message to show that RTDB lookup has been performed. (The NM bits exist only in incoming and outgoing IAM messages.) Note: See the related nprst option (NP Reset flag) for point codes in the Destination table. |
TIF Number Portability (893-0189-01) |
| RCAUSENP | 0-127 |
Specifies the value to be used for the Release Cause field in a REL message sent in the number-ported case. Note: See the related rcause option for point codes in the Destination table. |
TIF Number Portability (893-0189-01) |
| RCAUSEPFX | 0-127 |
Specifies the value to be used for the Release Cause field in a REL message sent in the number-not-ported case. Note: See the related rcause option for point codes in the Destination table. |
TIF Number Portability (893-0189-01) |
| RLCOPC | on, off | Indicates if the per-OPC rcause option value should be used to override the TIFOPTS rcausenp or rcausepfx option values |
TIF Number Portability (893-0189-01) |
| NPTYPE | rnspdn, any, sp, rn, sprn, all | NP entity type. Specifies the entity type of the DN that is used to indicate that a successful RTDB lookup occurred. | TIF Number Portability (893-0189-01) |
| NPTYPERLS | rnspdn, rn,sp, rnsp, any, all | NP entity type. Specifies the entity type of the DN that is used to indicate that a successful RTDB lookup occurred for the NPRLS Service Action and NPNRLS Service Action. RTDB lookup will result in an unsuccessful match and Service Portability processing is skipped if this value is rn. | TIF Number Portability (893-0189-01) |
| NPTYPERLY | rnspdn, rn, sp, rnsp, any, all | NP entity type. Specifies the entity type of the DN that is used to indicate that a successful RTDB lookup occurred for the NPRELAY Service Action. RTDB lookup will result in an unsuccessful match and Service Portability processing is skipped if this value is rn. | TIF Number Portability (893-0189-01) |
| NPTYPECGPN | rnspdn, any, sp, rn, sprn, all | NP entity type of the CgPN. Specifies the entity type of the DN that is used to indicate that a successful RTDB lookup occurred. | TIF Number Portability (893-0189-01) |
| CRPREL | 0-255 | Provides the ISUP Release Cause for messages that are determined to be Circular Routed | TIF Number Portability (893-0189-01) |
| RNRQD | yes, no | Indicates if the Redirection Number parameter shall be included in the Release message when Release handling is indicated | TIF Number Portability (893-0189-01) |
| NSADDLDATA | yes, no | Indicates that the Calling Party's Category data value must match the value of the NSPUBLIC option value before Calling Party number substitution can occur. | TIF Number Substitution (893-0225-01) |
| NSPUBLIC | 0-255 | Non-zero value indicates that a Calling Party number is Public. Indicates the Calling Party Category value for :public DN" for the network. | TIF Number Substitution (893-0225-01) |
| SNSCGPNDFLT | 1-32 hexadecimal digits, none | Digits to used in Calling Number Simple Number Substitution | TIF Simple Number Substitution (893-0240-01) |
| MATCHSEQ | dn, nptype |
Determines the RTDB lookup mechanism. See RTDB Lookup. TIF ASD and TIF GRN support only matchseq=dn. TIF NS supports only matchseq=dn. Note: Used only during upgrade, for backward compatibility. |
TIF features requiring RTDB lookup: TIF Number Portability (893-0189-01) TIF Additional Subscriber Data (893-0245-01) TIF Generic Routing Number (893-0255-01) TIF Number Substitution (893-0225-01) TIF Subscr CgPN Blacklist (893-0376-01) |
| SPORTRLS | none, gsm, is41, all | Service Portability configuration option for the NPRLS Service Action |
TIF Number Portability (893-0189-01) Service Portability (893-0343-01) |
| SPORTRELAY | none, gsm, is41, all | Service Portability configuration option for the NPRELAY Service Action |
TIF Number Portability (893-0189-01) Service Portability (893-0343-01) |
| SPFILL | on, off | Indicates whether SP should be populated when DFLTRN or GRN is used for RN | TIF Number Portability (893-0189-01) |
| SUBSDPN | none, 1 to 10 hexa-decimal digit string | Provides a set of digits to substitute for CdPN |
SCCPOPTS Option
The SCCPOPTS table contains the ACLEN option value, described in Table 2-3, that can be used to indicate the length of the Area Code in the Calling Party Number.
Table 2-3 SCCPOPTS Configuration Option used by TIF
| Parameter | Range | Description | Used by TIF Feature |
|---|---|---|---|
| ACLEN | 0-8 | Length of Area Code (used for CgPN handling) | Any TIF feature |
Destination-based Options
The destination-based options for TIF, described in Table 2-4, are used with or instead of the TIFOPTS configuration options for the following functions:
- Indicate the setting of the NM Bits in ITU IAM messages when the TIFOPTS npflag option indicates that NM Bits are used.
- Specify the release cause for a Release message when the TIFOPTS rlcopc option is on.
- Indicate when and how to split the IAM message into an IAM message and a SAM message.
Table 2-4 Destination-based Configuration Options
| Parameter | Range | Description | Used by TIF Feature |
|---|---|---|---|
| nprst | on, off | Indicates whether the NM Bits should be set to 00 in ITU IAM messages when the TIFOPTS npflag option value is NM. |
TIF Number Portability |
| rcause | 0-127, none | Specifies the value to be used for the Release Cause field in a REL message instead of the TIFOPTS rcausenp option value (ported case) or the TIFOPTS rcausenpfx option value (not-ported case). |
TIF Number Portability |
| splitiam | 15-31, none | Determines when and how to split the IAM into 1 IAM message + 1 SAM message for ITU IAM message, instead of using the TIFOPTS SPLITIAM option value. | Any TIF feature |
TIF Services That Call NPP
For TIF services, NPP processes traffic filtered by the corresponding Gateway Screening Stop Action, as shown in Table 2-5.
The services for TIF features allow NPP Rules to be defined for handling different types of traffic, such as inter-carrier traffic and local traffic.
NPP processing for a TIF CdPN service can invoke the corresponding TIF CgPN service, depending on the value of the INVKSERV parameter in the TIF CdPN Service Rule.
For example, if the MSU was filtered by the TIF2 GWS Stop Action, the TIF2 NPP service is invoked using the CdPN in the message. If the INVKSERV value in the matched TIF2 NPP Service Rule is TIFCGPN2, then the TIFCGPN2 NPP service is invoked using the CgPN in the message.
Refer to Numbering Plan Processor (NPP) User's Guide for more information about NPP components and processing.
Table 2-5 GWS Stop Action Mapping to CdPN Service Name to CgPN Service Name
| GWS Stop Action | NPP CdPN Service Name | NPP CgPN Service Name |
|---|---|---|
| TIF | TIF | TIFCGPN |
| TIF2 | TIF2 | TIFCGPN2 |
| TIF3 | TIF3 | TIFCGPN3 |
Table 2-6 NPP Service Name to GWS Stop Action Mapping
| TIF Service Name | GWS Stop Action Name |
|---|---|
| TIF | TIF |
| TIF2 | TIF2 |
| TIF3 | TIF3 |
NPP Conditioning Actions
TIF supports all Conditioning Actions that are provided by NPP.
TIF ACCgPN Conditioning Action
TIF provides the ACCgPN Conditioning Action to extract the Area Code from the CgPN while processing CdPN services. The ACCgPN Conditioning Action skips over any country code digits (matching DefCC or Multiple CC) and removes the number of digits specified in the SCCPOPTS ACLEN configuration option from the beginning of the CgPN. These digits will be used as the Area Code (AC) to condition the Called Party digits for any subsequent Service Action or Formatting Action.
If the ACCgPN Conditioning Action is invoked, but the Calling Party is not present or has fewer digits than the SCCPOPTS ACLEN option value (after any CC digits), then no change to Area Code will be made.
The ACCgPN Conditioning Action can be provisioned with the TIF, TIF2, and TIF3 services. The ACCGPN Conditioning Action is mutually exclusive with the ACCgPNx Conditioning Actions and with any other Conditioning Action that is used to populate the AC (Area Code) Formatting Action value for NPP.
Table 2-7 TIF ACCgPN Conditioning Action
| Conditioning Action | Description |
|---|---|
|
ACCgPN |
Area Code from Calling Party Area code needs to be extracted from the Calling Party Number |
TIF ACCgPN1 through ACCgPN8 Conditioning Actions
TIF uses the ACCgPN1 - ACCgPN8 (ACCgPNx)Conditioning Actions to extract the Area Code from the CgPN while processing CdPN services. The length of the Area Code to be extracted from the CgPN is not specified by SCCPOPTS:ACLEN configuration parameter. Instead, the digit suffix "x"of the Conditioning Action parameter name specifies the length of the Area Code to be extracted. For example, the Conditioning Action ACCgPN4 will extract an Area Code of 4 digits from the CgPN. The ACCgPNx Conditioning Actions skip over any Country Code digits (matching DefCC or Multiple CC) and remove the specified "x" number of Area Code digits.
If an ACCgPNx Conditioning Action is invoked, but the Calling Party is not present or has fewer digits than the specified "x" number of digits (after any CC digits), then no change to Area Code will be made.
The ACCgPNx Conditioning Actions can be provisioned with the TIF, TIF2, and TIF3 services. The ACCGPNx Conditioning Actions are mutually exclusive with each other, with the ACCgPN Conditioning Action, and with any other Conditioning Action that is used to populate the AC (Area Code) Formatting Action value for NPP.
Table 2-8 TIF ACCgPNx Conditioning Actions
| Conditioning Action | Description |
|---|---|
|
ACCgPN1 |
Area Code from Calling Party One-digit Area Code needs to be extracted from the Calling Party Number. |
|
ACCgPN2 |
Area Code from Calling Party Two-digit Area Code needs to be extracted from the Calling Party Number. |
|
ACCgPN3 |
Area Code from Calling Party Three-digit Area Code needs to be extracted from the Calling Party Number. |
|
ACCgPN4 |
Area Code from Calling Party Four-digit Area Code needs to be extracted from the Calling Party Number |
|
ACCgPN5 |
Area Code from Calling Party Five-digit Area Code needs to be extracted from the Calling Party Number. |
|
ACCgPN6 |
Area Code from Calling Party Six-digit Area Code needs to be extracted from the Calling Party Number. |
|
ACCgPN7 |
Area Code from Calling Party Seven-digit Area Code needs to be extracted from the Calling Party Number. |
|
ACCgPN8 |
Area Code from Calling Party Eight-digit Area Code needs to be extracted from the Calling Party Number. |
NPP Service Actions
The NPP Service Actions listed in Table 2-9 are used by the indicated TIF features. Before an NPP Rule can be provisioned with an Action Set containing a Service Action for a TIF feature, the TIF feature must be turned on. The precedence indicates the sequence of execution if more than one Service Action is used by a service; services are executed in high-to-low precedence.
Table 2-9 Service Actions used by TIF Features
| Service Action | Description | Required Feature | Precedence | CdPN | CgPN |
|---|---|---|---|---|---|
| CRP | Circular Route Prevention | 893018901 TIF Number Portability | 92 | X | |
| FPFXRLS | Matched NPP rule prefix; always release (no RTDB lookup) | 893037701 TIF Range CgPN Blacklist (CgPN)
893040201 TIF Selective Screening (CdPN) |
92 | X | X |
| BLRLS | Release because Blacklist Flag Set in RTDB | 893037601 TIF Subscr CgPN Blacklist
893040201 TIF Selective Screening (CdPN) |
91 | X | X |
| BLNFNDRLS | Release because Blacklist Record not found in RTDB | 893037601 TIF Subscr CgPN Blacklist
893040201 TIF Selective Screening (CdPN) |
91 | X | X |
| NPNRLS | Number Portability Release on No Match | 893018901 TIF Number Portability | 91 | X | |
| SELSCR | Selective Screening | 893040201 TIF Selective Screening | 91 | X | |
| ASDLKUP | Use of CdPN Additional Subscriber Data when formatting CdPN | 89302450 TIF Additional Subscriber Data | 90 | X | X |
| CgPNASDRqd | Use of CgPN Additional Subscriber Data when formatting CdPN | 89302450 TIF Additional Subscriber Data | 90 | X | |
| GRNLKUP | Use of CdPN Generic Routing Number when formatting CdPN | 89302550 TIF Generic Routing Number | 90 | X | X |
| CgPNGRNRqd | Use of CgPN Generic Routing Number when formatting CdPN | 89302550 TIF Generic Routing Number | 90 | X | |
| TIFGNBL | Release because similar Generic name is found in Generic name table with same settype as gnamset in linkset table | 893037601 TIF Generic Name Based Screening | 90 | X | |
| TIFLSBL | Release if linkset’s CgPNBLSet matches with the one configured in RTDB against the DN and no NS SA is configured post this SA. | 893037601 | 90 | X | |
| CGPNNP | Calling Number Portability | 893018901 TIF Number Portability | 80 | X | |
| CGPNSVCRQD | Calling Number Lookup | 893018901 TIF Number Portability | 80 | X | |
| NOCGPNRLS | Release if no CgPN data exists | 893037701 TIF Range CgPN Blacklist | 80 | X | |
| NPRELAY | Number Portability Relay | 893018901 TIF Number Portability | 80 | X | |
| NPRLS | Number Portability Release on Match | 893018901 TIF Number Portability | 80 | X | |
| NSCdPN | Called Number Substitution | 893022501 TIF Number Substitution | 80 | X | |
| NSCgPN | Calling Number Substitution | 893022501 TIF Number Substitution | 75 | X | |
| SNSCgPN | Simple Number Substitution | 893024001 TIF Simple Number Substitution | 75 | X | X |
| CDIAL | Corrective Dialing | NPP basic functions; no TIF feature is required | 10 | X | X |
| FWDSCS | Forward to SCS | 893022201 TIF SCS Forwarding | 5 | X | |
| TIFRDNRQD | Use of Redirecting Number/CgPN Additional Subscriber Data when formatting CdPN. | 893024501 TIF Redirecting Number Parameter based Blacklisting | 90 | X |
TIF Service Action Interactions
Table 2-10 Mutually Exclusive TIF Service Actions
| Provisioned NPP Services | Mutually Exclusive SAs | Conflict |
|---|---|---|
| TIF, TIF2, or TIF3 | ASDLKUP, CgPNASDRqd | Both process ASD. |
| TIF, TIF2, or TIF3 | GRNLKUP, CgPNGRNRqd | Both process GRN. |
| TIF, TIF2, or TIF3 | CgPNSVCRqd, NPRLS | CgPNSVCRqd applies NP on the CgPN with intent to relay the IAM, whereas NPRLS applies NP on the CdPN with intent to send REL. |
| TIF, TIF2, or TIF3 | TIFRDNBL, ASDLKUP | Both Service Actions write to the NPPSTATE.ASD token. |
| TIF, TIF2, or TIF3 | TIFRDNBL, CgPNGRNRqd | Both Service Actions write to the NPPSTATE.ASD token. |
| TIF, TIF2, or TIF3, and TIFCGPN, TIFCGPN2, or TIFCGPN3 | SNSCgPN, NSCgPN | The outgoing digit string resulting from SNSCgPN could be modified by NSCgPN. |
| TIF, TIF2, or TIF3, and INVKSERV=TIFCGPN, TIFCGPN2, or TIFCGPN3 | TIF:SA=FPFXRLS / CgPNASDRqd / CgPNGRNRqd / CgPNSVCRqd / NSCgPN / SNSCgPN | These TIF SAs use CgPN digits that have not undergone NPP number conditioning, and therefore are not allowed to be provisioned if a TIF CgPN service is also provisioned. |
| TIF, TIF2, or TIF3, and TIFCGPN, TIFCGPN2, or TIFCGPN3 | FPFXRLS and any supported SA for this service shown in Table 2-9 | REL must be sent. |
| TIF, TIF2, or TIF3 | SA=SELSCR and NSCdPN / NSCgPN | SELSCR uses Number Substitution DN as a set of Call Types for the DN. |
Unusual Service Action Behavior
Table 2-11 Unusual Service Action Behavior
| Provisioned NPP Services | Provisioned SAs | Unusual Behavior |
|---|---|---|
|
TIF, TIF2, or TIF3 |
CgPNSVCRqd, NSCgPN |
The outgoing CgPN digit string set by CgPNSVCRqd can be modified by NSCgPN based on the value of the TIFOPTS IAMCGPN option. This combination would work only if IAMCGPN=RNDN,
CgPNSVCRqd sets the RN digits and NSCgPN would set the DN
digits, but:
|
|
TIF, TIF2, or TIF3 |
CgPNSVCRqd, SNSCgPN |
The outgoing CgPN digit string is set by CgPNSVCRqd. If the TIFOPTS SNSCGPNDFLT option is NONE, then the outgoing CgPN digit string is not read. |
| TIF, TIF2, or TIF3 | NPNRLS, NPRELAY |
There can be cases where the combination of the
values of the TIFOPTS NPTYPERLS and NPTYPERLY option and the
entity type from RTDB lookup of CdPN digits can cause the
original IAM to be relayed. For example:
|
|
TIF, TIF2, or TIF3 |
NPNRLS, NPRLS |
Because both of these SAs use the same TIFOPTS NPTYPERLS option value, final outcome is always release. REL due to NPNRLS does not include a Redirection Number. REL due to NPRLS may include a Redirection Number depending on the value of the TIFOPTS RNRQD option. |
|
TIF, TIF2, or TIF3 |
NPRLS, NPRELAY |
There can be cases where the combination of the
values of the TIFOPTS NPTYPERLS and NPTYPERLY option and the
entity type from RTDB lookup of CdPN digits can cause the
original IAM to be relayed. For example:
|
NPP Formatting Actions
All of the Formatting Actions that are provided by NPP are supported for TIF CdPN NPP services and TIF CgPN NPP services.
TIF CdPN services provide the Formatting Actions shown in Table 2-12, to be used with the TIF ASD and TIF GRN features.
Table 2-12 Formatting Actions Provided by TIF CdPN Services
| Formatting Action | Name | Description |
|---|---|---|
| ASDOTHER | Additional Subscriber Data (ASD) from Other NPP Service | If ASD is supplied from the Calling Party Service, then the ASD will be formatted into the Called Party digits. |
| GRNOTHER | Generic Routing Number (GRN) from Other NPP Service | If a GRN is supplied from the Calling Party Service, then the GRN will be formatted into the Called Party digits. |
The ASDOTHER and GRNOTHER Formatting Action values can be populated only if another NPP service is invoked. If the Action Set in the NPP Service Rule contains either the ASDOTHER or GRNOTHER Formatting Action, then the value of the INVKSERV parameter must not be NONE in the Service Rule.
TIF provides the Formatting Actions shown in Table 2-13 to facilitate CdPN and CgPN digit formatting when a message is relayed by the TIF Selective Screening feature.
Table 2-13 Formatting Actions - TIF Selective Screening
| Formatting Action | Description |
|---|---|
| FASCRCD | Formatting action list to format ISUP CdPN digits when the Called Party Number is screened by the TIF Selective Screening process. |
| FASCRCG | Formatting action list to format ISUP CgPN digits when the Called Party Number is screened by TIF Selective Screening process. |
Protocol Handling
- Gateway Screening of the MSU received by a LIM card selects a TIF Stop Action, encapsulating the MSU as SCCP data, and forwarding the MSU to Service Module cards for processing.
- On the Service Module card, TIF decodes the message, passes information to NPP services for processing, and formats and sends the resulting message.
LIM Card Processing
When a LIM card receives an MSU, the following TIF processing occurs (see the LIM processing shown in Figure 2-1):
- The Gateway Screening (GWS) feature filters messages for ISUP, and ISUP messages with SI=5 are screened for selection of a TIF Stop Action.
-
Selected ISUP IAM messages are marked for sequencing, encapsulated as SCCP messages, and forwarded to Service Modules for processing. TIF supports proper sequencing of IAM/SAM messages. See IAM/SAM Splitting for details.
All other ISUP MSUs delivered to TIF for processing are marked for sequencing and routed.
MSUs that are TUP or not ISUP (SI=5) are routed without modification. UIM 1407 Unexpected SI in TIF Stop Action is generated.
The TIF Stop Action processing flow is shown in Figure 2-2.
Figure 2-2 TIF Stop Action Processing

Gateway Screening supports the following TIF Stop Actions: TIF, TIF2, and TIF3. Existing GWS rules are used to separate ISUP traffic for TIF processing. The GWS rule must end with a Stop Action that contains TIF, TIF2, or TIF3.
The DTA, TIF, TIF2, and TIF3 Stop Actions are all mutually exclusive in Stop Action Sets, and each of these Stop Actions must be the last Stop Action for the set.
Table 2-14 defines the processing of messages within TIF Stop Actions.
Table 2-14 TIF Stop Action Rules
| Protocol | Message Type | Encapsulate | Sequence | Action |
|---|---|---|---|---|
| ISUP | IAM | Yes | Yes | Send to Service Module card |
| Other | No | Yes | Send to sequencer | |
| Other | N/A | No | No | Route Message |
Each TIF Stop Action encapsulates the incoming MSU as SCCP data and forwards the new MSU to a Service Module card for processing. The expanded data portion of the MSU is marked with the TIF Stop Action number so that the appropriate Service Rule Set can be invoked on the Service Module card.
Each TIF Stop Action is associated with a different NPP Service Rule Set, so that different actions can be taken on identically formatted messages that encounter different Gateway Screening rules. This allows for customized handling based on the incoming linkset, OPC, DPC, or other GWS criteria.
Each Stop Action is assigned to the corresponding NPP Service: TIF > TIF, TIF2 > TIF2, TIF3 > TIF3.
Although TIF will not impose any size limitations on the incoming MSU size, the FWDSCS Service Action Handler for the TIF SCS Forwarding feature does have some encapsulation limits imposed by DTA processing of the message. Refer to Database Administration - Features User's Guide for information about DTA, and see TIF SCS Forwarding Feature for a description of the FWDSCS Service Action Handler processing.
Service Module Card Processing
As shown in Figure 2-3, SCRC provides a common entry point on Service Module cards to process SCCP messages. In LIM handling, TIF Stop Actions forward only ISUP IAM messages to Service Module cards. Because the messages from TIF are actually ISUP messages encapsulated within an SCCP header, the messages are sent to a TIF handler instead of normal SCRC processing (normally GTT or Local Subsystem handling).
Figure 2-3 shows the basic SCRC processing for ISUP messages from TIF.
Figure 2-3 SCRC Processing of TIF Messages

Figure 2-4 shows the overall TIF flow for Service Module processing. NPP provides the majority of the message processing, and is responsible for calling all Service Action Handlers, as shown in Figure 2-5.
Figure 2-4 TIF Service Module Processing Main Flow

IAM Message Decoding
- Called Party digits and NAI values that are passed to NPP for processing
- Calling Party digits and NAI value
- Called Party and Calling Party information that is used for RTDB lookup
- NM Bits (from the Forward Call Indicator field) that indicate whether RTDB lookup has been performed. (See Use of NM Bits)
- Point codes and other information that are used in encoding the outgoing message.
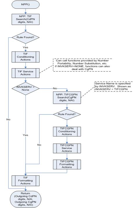
NPP Processing for TIF
TIF invokes NPP, and passes the TIF service name, Called Party digits and length, and the incoming NAI values to NPP. NPP conditions the Called Party digits for RTDB lookup, calls Service Action Handlers for service-specific processing, and formats the outgoing digit string.
In the basic flow of NPP, TIF invokes NPP, and passes the TIF service name, Called Party digits and length, and the incoming NAI values to NPP. NPP conditions the Called Party digits for RTDB lookup, calls Service Action Handlers for service-specific processing, and formats the outgoing digit string.
-
The CdPN Service Rule defined in NPP provides all instructions for handling the CgPN. Basic conditioning and formatting is supported with global TIFOPTS settings.
The 3 TIF CdPN services TIF, TIF2 and TIF3 all do a lookup in the NPP Service Rule Set based upon data from the CdPN portion of the messages. The three CdPN services also do some minimal conditioning (controlled by the TIFOPTS CondCgPN option ) and formatting on the CgPN (controlled by the TIFOPTS IAMCGPN option). See TIF Configuration Options. This minimal conditioning and formatting is always done the same regardless of the CgPN digits and NAI values. Service Actions concerning the CgPN are provisioned in the CdPN service, and use the minimally conditioned CgPN for their international form of the Calling Party. All CdPN Service Actions that reference the CgPN can use this method of processing Calling Party digits.
This method is used if the INVKSERV parameter value is NONE in the Service Rule TIF CdPN service. The Action Set in the Service Rule can contain most Service Actions that process CgPN digits. See NPP Service Actions.
-
The CgPN is processed via NPP rules, with access to all NPP Conditioning and Formatting controls.
The 3 TIF CgPN services TIFCGPN, TIFCGPN2, and TIFCGPN3 are invoked from the corresponding TIF CdPN service based on the INVKSERV value (not NONE) in the Service Rule for the TIF CdPN service . Because TIF CgPN services have full NPP processing, different conditioning and formatting for different CgPN and NAI values can be used. In some circumstances, information such as ASD can be shared between the TIF CdPN service and the TIF CgPN service.
Figure 2-5 Basic NPP Processing

TIF Post-NPP Processing
- Evaluates results from NPP Service Actions and Formatting Actions
- Determines whether to generate a Release (REL) message or to relay the IAM message.
- Updates the Called Party digits, the Calling Party digits, or both, if needed. If ISUP IAM Called Party digits terminate with a Stop Digit (F), the Stop Digit is present to terminate those digits in the relayed IAM message. If the CONDCGPN option value is ADDCC, the provisioned STPOPTS Default Country Code (DEFCC) value is pre-pended to the Calling Party digits.
- Handles IAM/SAM splitting (see IAM/SAM Splitting).
- Routes one IAM message, or an IAM message and a SAM message.
- Invokes any indicated TIF feature-specific Results Handlers.
- For a Release message on a successful lookup, the message includes the Cause Value specified in the TIF RCAUSENP configuration option or the destination-based RCAUSE configuration options, depending on option settings (see TIF Configuration Options). The Redirection Number is included in the Release message if the TIF RNRQD configuration option value is YES.
- For a Release message on an unsuccessful lookup, the message includes the Cause Value specified in the TIF RCAUSENPFX configuration option value or the destination-based RCAUSE configuration options, depending on option settings (see TIF Configuration Options). The Redirection Number is not included in the Release message.
The flow of the TIF Results Handler is shown in Figure 2-6.
The following examples illustrate post-NPP results handling:
Corrective Dialing
- IAM Relay is indicated.
- Calling Number has not changed; replacement of the CgPN is not required.
- CdPN number has changed; the CdPN is replaced.
- No IAM/SAM splitting is required.
- The FWDSCS Formatting Action is not indicated; DTA is not invoked.
- The IAM message is routed.
NP Relay
- IAM Relay is indicated.
- Calling Number has changed; replacement of the CgPN is performed.
- CdPN number has changed; the CdPN is replaced.
- The FWDSCS Formatting Action is not indicated; DTA is not invoked.
- The NP-specific result handler is invoked for IAM Relay to update the NM bits in the ISUP IAM message.
- The IAM is routed.
NP Circular Routing
- Release is indicated.
- No Redirection Number is encoded in the release message.
- The release cause is set to a provisioned value.
- The message is routed.
Figure 2-6 TIF Post-NPP Results Handler

RTDB Lookup
A single invocation of NPP can result in multiple invocations of various Service Action Handlers associated with TIF features. Because nearly all TIF Service Action Handlers perform RTDB lookups, TIF provides a common mechanism to ensure that only a single CdPN or CgPN lookup is done and that the resulting data are shared by all Service Action Handlers.
The CdPN lookup is performed on the conditioned CdPN digit string. The conditioned string is typically in International format.
The CgPN lookup is performed on the conditioned CgPN. The conditioned CgPN is typically in International format.
Interpreting Results of an RTDB Lookup
Table 2-15 lists portability types that are relevant to Number Portability lookups.
Table 2-15 Portability Types Relevant to NP Lookups
| Value | Description |
|---|---|
| 0 | Not known to be ported (available for backward compatibility; 36 should be used instead of 0) |
| 1 | Out-of-network; my subscriber ported out |
| 2 | Out-of-network; foreign subscriber ported in, then ported out |
| 5 | In-network; number migrated from IS41 to GSM |
| 36 | Not known to be ported |
| 0Xff | No status; Indicates “none” in the database |
Table 2-16 summarizes the meanings of the normal lookup return codes:
Table 2-16 Possible Lookup Results
| Return Code | Meaning |
|---|---|
| ENTITY FOUND | The DN was found and at least one of the specified entities is present. |
| ENTITY NOT FOUND | The DN was found, but none of the specified entities are present |
| DN NOT FOUND | The DN was not found. |
The general rule for determining portability status is that a subscriber is considered own-network (or in-network) if the entity type is SP, and the subscriber is considered ported out if the entity type is RN. There is a special case that is associated with both the IS41 to GSM migration feature and the Service Portability feature. With both of these features, the case where the network entity type is RN and the portability type is 0 (own network IS41 subscriber), the RN is treated as the SP.
- A subscriber is considered in-network if the entity type is SP
- A subscriber is considered ported out if the entity type is RN. One exception to this rule is the case of subscribers migrated from GSM to IS41. These subscribers are considered IS41 own-network even though the entity type is RN.
The RN, SP, VMSID, and GRN (Generic Routing Number) entity types are supported.
In certain networks, a network an entity type other than RN and SP can affect portability status. For example, an entity type of GRN could imply ported number. This can be indicated by setting the NPTYPENPTYPERLY, NPTYPERLS, or NPTYPECGPN configuration option to ANY or ALL.
The CDPN or CGPN lookup result can be different based on the MATCHSEQ configuration option value. The MATCHSEQ option can have values NPTYPE and DN.
Note:
The TIFOPTS MATCHSEQ option value must be DN when any TIF feature that accesses the RTDB, except TIF NP, is turned on. The TIFOPTS MATCHSEQ option value can be NPTYPE when the TIF NP feature is enabled. To configure the TIFOPTS SPORTRELAY and SPORTRLS options for Service Portability, the MATCHSEQ option value must be DN.Note:
The TIFOPTS MATCHSEQ option value must be DN when any TIF feature that accesses the RTDB, except TIF NP or TIF Subscr CgPN Blacklist, is turned on. The TIFOPTS MATCHSEQ option value can be NPTYPE when the TIF NP or TIF Subscr CgPN Blacklist feature is enabled. To configure the TIFOPTS SPORTRELAY and SPORTRLS options for Service Portability, the MATCHSEQ option value must be DN.- An individual subscriber lookup is done. If the DN is found, it is matched using the value of the TIFOPTS NPTYPERLY, NPTYPERLS, or NPTYPECGPN option. If the match is successful, the data associated with the entry is used for the Service Action processing of the applicable feature.
- If the DN is not found or the DN did not match with a TIFOPTS option value, a range lookup is done. If an entry is found, the data associated with the entry is used for the Service Action processing of the applicable feature.
- If no entry is found, there is no data available for the applicable features. The Service Actions for each feature define the specific behavior for handling this case.
In a CdPN or CgPN lookup, the individual DN table is searched first. If a successful match is not found in the individual DN table, then the DN range table is searched. Table 2-17 shows the overall match result based on NPTYPE and data from the RTDB.
Note:
The combination of the IGM feature on or the Service Portability feature on, NE=RN, and PT=0 is considered entity type SP (own-network subscriber) for individual or range status.Table 2-17 RTDB Success Criteria for NP Type with MATCHSEQ=NPTYPE
| NP Type | Individual Status | Range Status | Result |
|---|---|---|---|
| SP | Found, NE=SP | N/A | Individual.SP |
| SP | Found, NE≠SP | Found, NE=SP | Range.SP |
| SP | Found, NE≠SP | Found, NE≠SP | None |
| SP | Found, NE≠SP | Not found | None |
| SP | Not found | Found, NE=SP | Range.SP |
| SP | Not found | Found, NE≠SP | None |
| SP | Not found | Not found | None |
| RN | Found, NE=RN | N/A | Individual.RN |
| RN | Found, NE≠RN | Found, NE=RN | Range.RN |
| RN | Found, NE≠RN | Found, NE≠RN | None |
| RN | Found, NE≠RN | Not found | None |
| RN | Not found | Found, NE=RN | Range.RN |
| RN | Not found | Found, NE≠RN | None |
| RN | Not found | Not found | None |
| RNSP / RNSPDN | Found, NE=SP | N/A | Individual.SP |
| RNSP / RNSPDN | Found, NE=RN | N/A | Individual.RN |
| RNSP / RNSPDN | Found, NE≠RN or SP | Found, NE=SP | Range.SP |
| RNSP / RNSPDN | Found, NE≠RN or SP | Found, NE=RN | Range.RN |
| RNSP / RNSPDN | Found, NE≠RN or SP | Found, NE≠RN or SP | None |
| RNSP / RNSPDN | Found, NE≠RN or SP | Not found | None |
| RNSP / RNSPDN | Not found | Found, NE=SP | Range.SP |
| RNSP / RNSPDN | Not found | Found, NE=RN | Range.RN |
| RNSP / RNSPDN | Not found | Found, NE≠RN or SP | None |
| RNSP / RNSPDN | Not found | Not found | None |
| Any/All | Found, NE=SP | N/A | Individual.SP |
| Any/All | Found, NE=RN | N/A | Individual.RN |
| Any/All | Found, NE≠ RN/SP | Found, NE=SP | Range.SP |
| Any/All | Found, NE≠ RN/SP | Found, NE=RN | Range.RN |
| Any/All | Found, NE≠ RN/SP | Found, NE≠ RN/SP | None |
| Any/All | Found, NE≠ RN/SP | Not found | None |
| Any/All | Not found | Found, NE=SP | Range.SP |
| Any/All | Not found | Found, NE=RN | Range.RN |
| Any/All | Not found | Found, NE≠ RN/SP | None |
| Any | Not found | Not found | None |
| All | Not found | Not found | None |
- An individual subscriber lookup is done. If the DN is found, it is matched using the value of the TIFOPTS NPTYPERLY, NPTYPERLS, or NPTYPECGPN option. If the match is successful, the data associated with the entry is used for the Service Action processing of the applicable feature. No range lookup is done.
- If the DN is not found during the subscriber lookup, then a range lookup is done. If an entry is found, then the data associated with the entry shall be used for the Service Action processing of the applicable feature.
- If no entry is found, there is no data available for the applicable features. The Service Actions for each feature define the specific behavior for handling this case.
Table 2-18 RTDB Success Criteria for NP Type with MATCHSEQ=DN
| NP Type | Individual Status | Range Status | Result |
|---|---|---|---|
| SP | Found, NE=SP | N/A | Individual.SP |
| SP | Found, NE≠ SP | N/A | None |
| SP | Not Found | Found, NE=SP | Range.SP |
| SP | Not Found | Found, NE≠ SP | None |
| SP | Not Found | Not Found | None |
| RN | Found, NE≠ RN | N/A | Individual.RN |
| RN | Found, NE≠ RN | N/A | None |
| RN | Not Found | Found, NE=RN | Range.RN |
| RN | Not Found | Found, NE≠ RN | None |
| RN | Not Found | Not Found | None |
| RNSP / RNSPDN | Found, NE=SP | N/A | Individual.SP |
| RNSP / RNSPDN | Found, NE=RN | N/A | Individual.RN |
| RNSP / RNSPDN | Found, NE ≠ RN or SP | N/A | None |
| RNSP / RNSPDN | Not Found | Found, NE=SP | Range.SP |
| RNSP / RNSPDN | Not Found | Found, NE=RN | Range.RN |
| RNSP / RNSPDN | Not Found | Found, NE ≠ RN or SP | None |
| RNSP / RNSPDN | Not Found | Not Found | None |
| Any / All | Found, NE=SP | N/A | Individual.SP |
| Any / All | Found, NE=RN | N/A | Individual.RN |
| Any / All | N/A | N/A | None |
| Any / All | Not Found | Found, NE=SP | Range.SP |
| Any / All | Not Found | Found, NE=RN | Range.RN |
| Any / All | Not Found | Found, NE≠ RN/SP | None |
| Any | Not Found | Not Found | None |
| All | Not Found | Not Found | None |
IAM/SAM Splitting
- When the number of Called Party digits is greater than the number of digits specified in the SPLITIAM option value (15-31 digits), the IAM message is split.
- The IAM message is encoded with the number of leading Called Party digits specified in the SPLITIAM option value.
- The SAM message is encoded with the remaining Called Party digits, up to the number of digits specified in the SPLITIAM option value.
- Any Called Party digits that remain after the ISM and SAM encoding are discarded.
- The SAM message is encoded with the same OPC, DPC,SLS, and CIC that are in the IAM message.
- If the SPLITIAM option value is 15-31 in the Destination table entry associated with the DPC in the incoming message, that destination-based option value is used as the maximum CdPN length.
- If the SPLITIAM option value is none in the Destination table entry associated iwth the DPC in the incoming message , and the TIFOPTS SPLITIAM option value is 15-31, the TIFOPTS SPLITIAM value is used as the maximum CdPN length.
- If both SPLITIAM option values are none, IAM/SAM splitting is not enabled for the message. Up to 32 Called Party digits are encoded in the IAM message and any remaining digits are discarded.
- When splitting is enabled for a message and the maximum CdPN length is 15-31, then that number of digits is encoded in the IAM message. Any remaining digits (up to that value) are encoded in a trailing SAM message. Any remaining digits after filling the SAM message are discarded.
- The SAM message is encoded with the same OPC, DPC, SLS, and CIC that are in the IAM message.
Note:
If the DPC in the incoming message is not found in the Destination table, a UIM is generated and the message is discarded.The SPLITIAM option is not applicable to ANSI ISUP messages; ANSI does not support SAM messages. Up to 32 Called Party digits are always encoded for ANSI ISUP messages.
MSU Sequencing
During TIF Stop Action processing, all messages are marked for sequencing on the incoming LIM card.
Sequencing of MSUs delivered to a TIF Stop Action is provided by the existing Class 1 Sequencing capabilities.
If the message is sent to the Service Module card, then the message must be returned to the incoming LIM card before actual transmission.
On the Service Module card, there are several potential actions:
- An error occurs, and the Service Module card does not generate an MSU for transmission. In this unexpected case, but the LIM card times out and transmits all pending messages.
- The Service Module card relays the IAM message. Because the original sequence information is still present, sequencing will occur as expected.
- The Service Module card generates a response message, such as REL. The sequence information from the original MSU is transferred to the response message, and sequencing is still maintained.
- The Service Module card generates multiple messages, which can occur if the Called Party digits are increased and the IAM/SAM splitting action is invoked (see IAM/SAM Splitting). An IAM message and a SAM message will be generated. The SAM message must follow the IAM message. Both MSUs will be given the same sequence number and sent back to the original LIM card on the same path.
If the message does not require Service Module card processing, the message is sent directly to the sequencer on the card. The message will wait in the sequencer for any preceding messages to complete processing before it is transmitted.
Hardware Requirements
EPAP-related features that perform an RTDB lookup require Service Module cards (E5-SM4G, E5-SM8G-B, or SLIC cards) running the SCCPHC application. The EAGLE can be equipped with up to 32 (31+1) Service Module cards.
Features that do not perform an RTDB lookup require Service Module cards only for GTT processing that might be performed for the feature. These features can coexist in systems with EPAP, but do not require an EPAP connection.
MPS/EPAP Platform
Oracle provides the Multi-Purpose Server (MPS) platform as a subsystem of the Oracle Communications EAGLE. The MPS provides support for EPAP-related features that perform Real Time Database (RTDB) lookups.
The MPS is composed of hardware and software components that interact to create a secure and reliable platform. For details about the MPS hardware, refer to Application B Card Hardware and Installation Guide. The MPS provides the means of connecting the customer provisioning application with the EAGLE and accepts the customer number portability data, while accommodating numbers of varying lengths.
The Oracle Communications EAGLE Application Processor (EPAP) is software that runs on the MPS hardware platform. EPAP collects and organizes customer provisioning data, and forwards the data to the EAGLE Service Module cards. For detailed information about EPAP, refer to Administration Guide for EPAP.
In this manual, Service Module card refers to an E5-SM4G, E5-SM8G-B, or SLIC card unless a specific card is required. For more information about the supported cards, refer to Hardware Reference.