Corrective Work Order (CWO) Business Process
Purpose
Corrective Work Order (CWO) BPs are created either automatically (as a result of a Service Request) or manually (by a technician or a supervisor). The purpose of a CWO is to communicate with and assign a task to a technician to perform corrective maintenance work related to a facility, building, or asset.
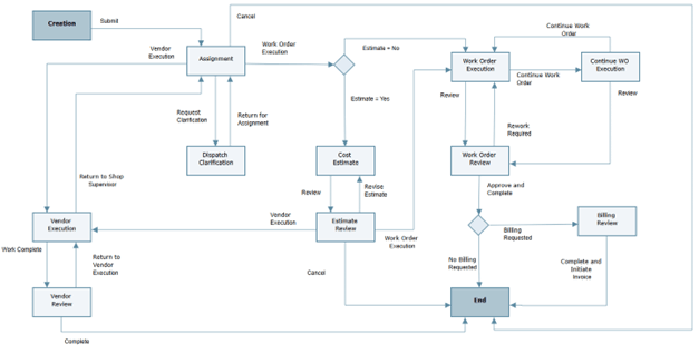
The CWO contains all the necessary data to communicate the issue to be resolved, the location, the asset and its details and the description of the issue or problem. CWOs are routed to the different parties involved via a default (yet configurable) BP workflow as shown below. Assigned technicians are required to complete the list of tasks performed, actual time spent on each task, and list of materials used and quantities used to complete the tasks.
Level
Shell
Type
Line Item
Workflow

View
To create a Corrective Work Orders BP:
- Go to the shell tab (for example, Building) where you want to create the record, and switch to User mode.
- In the left Navigator, select Maintenance Management, and then select Corrective Work Order.
- In the BP log, select the record you want to view and click
> Open.