OSB Project Implementation Details

This section provides an overview of the implementation details. For more detailed information see the comments contained in the source code.

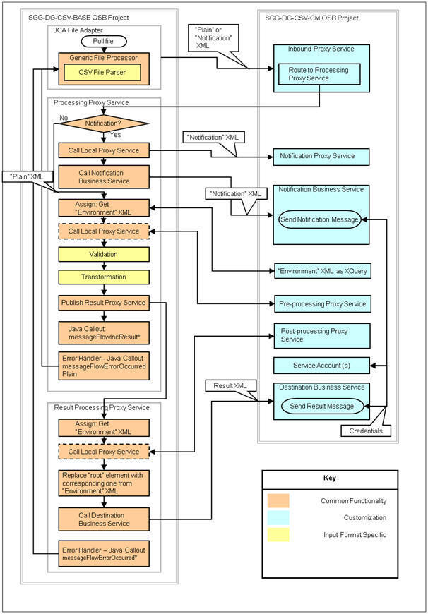
The following diagram shows the major processes and the data flow implemented in the OSB Configuration projects. The implementation description that follows is related to CSV parsing.