Business Flows
The integration scope supports the following business processes:
Jobs Synchronization Process (Oracle Human Capital Management Cloud Initiated)
The integration process is used to synchronize jobs from Oracle Human Capital Management to Work and Oracle Utilities Work and Asset Cloud Service as craft information.
On initial load, only jobs in active status are sync from Oracle Human Capital Management Cloud to Oracle Utilities Work and Asset Cloud Service. For incremental sync, active and inactive jobs are sync over to Oracle Utilities Work and Asset Cloud Service.
The following diagram shows a graphical representation of the Job Synchronization integration process:

Processing Details
This is a scheduled integration process deployed on Oracle Integration Cloud and does the following activities:
1. This process is triggered by a schedule and has one schedule parameter.
Define the integration schedule for this process and make sure it coordinates with the HCM Extract for Job schedule in Oracle Human Capital Management Cloud.
Note: Job HCM Extract should always run first in the Oracle Human Capital Management Cloud application before this integration process is ran so Job Extract file is available in Oracle Universal Content Management (Oracle UCM).
2. Invoke Oracle Human Capital Management Cloud Adapter to get the job extract file created in Oracle Human Capital ManagementCloud in Oracle UCM.
3. Read the File.
4. For each job record in the file, the process does the following:
• Transform the Job information received from Oracle Human Capital Management Cloud to the Oracle Utilities Work and Asset Cloud Service format.
Note: For more information, refer to the Oracle Human Capital Management Cloud Integration to Oracle Utilities Work and Asset Cloud Service Data Mapping Guide included in this release.
• Invoke the W1-Craft WACS REST API.
• If the WACS REST API returns:
• Status 200 (OK), process the next job record in the file.
• Error status 400 or 500, add the Job Code in error and the error details to the Oracle Utilities Work and Asset Cloud Service Error Collection. Then, it continues to process the next job record.
• Error status NOT 400 or 500, stop the process and send out an error email notification from the global fault handler. These errors are considered technical or remote faults (Sample Error Status: 401, 404, 503, etc.)
• Check if the error count in the Oracle Utilities Work and Asset Cloud Service Error Collection reached the value for property name maxerrorcount.per.emailnotification defined in the configuration properties lookup.
• If yes, send an error email notification with the job records in error.
Note: This property maxerrorcount.per.emailnotification determines the number of errors to be sent out in an error email notification and how frequent an error email notification is sent out.
5. Assign the processed file's Document ID (docId) in the schedule parameter. This enables the integration process to use this value to get the next file when the integration process is ran again.
6. After all records in the file are processed, send a process completed email notification with the name of the file processed, record processed count and records in error count, if any.
Note: All email notification are optional. By default, this is enabled to true in the Configuration Properties file.
Technical Details
The following table describes the integration processes and the respective artifacts used in this integration process:
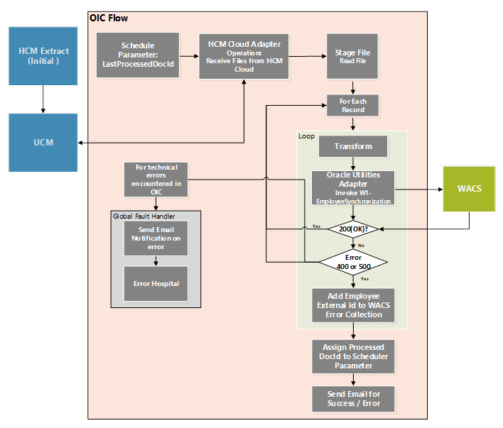
Employee Extract/Initial Sync Process (Oracle Human Capital Management Cloud Initiated)
This integration process is used to synchronize employees from Oracle Human Capital Management to Oracle Utilities Work and Asset Cloud Service for adding employee resources for Oracle Utilities Work and Asset Management.
As part of initial synchronization, only employees in active state are synchronized from Oracle Human Capital Management to Oracle Utilities Work and Asset Cloud Service.
The following diagram shows a graphical representation of the Employee Initial Sync integration process:

Processing Details
This is a scheduled integration process deployed on Oracle Integration Cloud and does the following activities:
1. This process is triggered by a schedule and has one schedule parameter.
Define the integration schedule for this process and make sure it coordinates with the Oracle Human Capital Management Extract for Employee schedule in Oracle Human Capital Management Cloud.
Note: Employee Oracle Human Capital Management Extract should always run first in the Oracle Human Capital Management Cloud application before this integration process is ran so Employee Extract file is available in Oracle Universal Content Management (Oracle UCM).
2. Invoke Oracle Human Capital Management Cloud Adapter to get the employee extract file created in Oracle Human Capital Management Cloud in Oracle UCM.
3. Read the file.
4. For each employee record in the file, the process does the following:
• Transform the employee information received from Oracle Human Capital Management Cloud to the Oracle Utilities Work and Asset Cloud Service format.
For more information, refer to the Oracle Human Capital Management Cloud Integration to Oracle Utilities Work and Asset Cloud Service Data Mapping Guide included in this release.
• Invoke the W1-EmployeeSynchronization WACS REST API.
• If the REST API returns:
• Status 200 (OK), process the next employee record in the file.
• Error status 400 or 500, add the Employee Id in error and the error details to the Oracle Utilities Work and Asset Cloud Service Error Collection. Then, it continues to process the next employee record.
• Error status NOT 400 or 500, stop the process and send out an error email notification from the global fault handler. These errors are considered technical or remote faults (Sample Error Status: 401, 404, 503, etc.)
• Check if the error count in the Oracle Utilities Work and Asset Cloud Service Error Collection reached the value for property name maxerrorcount.per.emailnotification defined in the configuration properties lookup.
• If yes, send an error email notification with the employee records in error.
Note: This property maxerrorcount.per.emailnotification determines the number of errors to be sent out in an error email notification and how frequent an error email notification is sent out.
5. Assign the processed Document ID in the schedule parameter. This enables the integration process to use this value to get the next file or doc ID the next time the processed is run.
6. After all records in the file are processed, send a process completed email notification with the name of the file processed, record processed count and records in error count, if any.
Note: All email notification are optional. By default this is enabled to true in the Configuration Properties file.
Technical Details
The following table describes the integration processes and the respective artifacts used in this integration process.
Employee Newhire Incremental Sync Process (Oracle HCM Initiated)
This integration process is used to sync a new employee information from Oracle Human Capital Management to Oracle Utilities Work and Asset Cloud Service.
The following diagram shows a graphical representation of the Employee Newhire Incremental Sync integration process:

Business Processing
This is a scheduled integration process deployed on Oracle Integration Cloud and does the following activities:
1. This process is triggered by a schedule and has one schedule parameter.
Define the integration schedule for this process.
2. Invoke Oracle Human Capital Management Cloud Adapter to get employee newhire feeds from Oracle Human Capital Management.
3. For each employee record in the newhire atom feed response, the process does the following:
• Invoke HCM “retrieve Worker details” REST API to get employee names, primary phone, primary email and workRelationship information.
• Transform the employee information received from Oracle Human Capital Management Cloud to the Oracle Utilities Work and Asset Cloud Service format.
For more information, refer to the Oracle Human Capital Management Cloud Integration to Oracle Utilities Work and Asset Cloud Service Data Mapping Guide included in this release.
• Invoke W1-EmployeeSynchronization WACS REST API.
• If the API invocation is successful and Oracle Utilities Work and Asset Cloud Service returns the sync request ID, assign the updated datetime to lastRunDateTime scheduler parameter. This enables the integration process to get the next record in the Atom feed response based on the last run date time.
• If Oracle Utilities Work and Asset Cloud Service returns a fault, send an optional email notification with the fault details and terminate the flow.
4. If there is any other error in the flow, a fault is thrown and an optional email notification is sent from global fault handler.
Note: All email notification are optional. By default, the "email.flag" property is enabled to true in the Configuration Properties lookup.
Technical Details
The following table describes the integration processes and the respective artifacts used in this integration process:
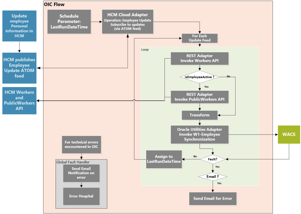
Employee Update Incremental Sync Process (Oracle Human Capital Management Initiated)
This integration process is used to transfer an employee information from Oracle Human Capital Management to Oracle Utilities Work and Asset Cloud Service when the basic information is updated.
The following diagram shows a graphical representation of the Employee Update Incremental Sync integration process:

Business Processing
This is a scheduled integration process deployed on Oracle Integration Cloud and does the following activities:
1. This process is triggered by a schedule and has one schedule parameter.
Define the integration schedule for this process.
2. Invoke Oracle Human Capital Management Adapter to get employee update feeds from Oracle Human Capital Management.
3. For each employee record in the employee update atom feed response, the process does the following:
• Invoke HCM “retrieve Worker details” REST API to get the primary phone, the primary email, and assignment information. The integration will send the first valid employee’s phone to Oracle Utilities Work and Asset Cloud Service if the primary telephone has expired. The same rule applies when the primary email expires.
• If employee is active, invoke HCM “get a Worker” REST API to get work address information.
• Transform the employee information received from Oracle Human Capital Management Cloud to the Oracle Utilities Work and Asset Cloud Service format.
For more information, refer to the Oracle Human Capital Management Cloud Integration to Oracle Utilities Work and Asset Cloud Service Data Mapping Guide included in this release.
• Invoke W1-EmployeeSynchronization WACS REST API.
• If the API invocation is successful and Oracle Utilities Work and Asset Cloud Service returns the sync request id, assign the updated datetime to lastRunDateTime scheduler parameter. This enables the integration process to get the next record in the Atom feed response based on the last run date time.
• If Oracle Utilities Work and Asset Cloud Service returns a fault, send an optional email notification with the fault details and terminate the flow.
4. If there is any other error in the flow, a fault is thrown and an optional email notification is sent from global fault handler.
Note: All email notification are optional. By default, the “email.flag” property is enabled to true in the Configuration Properties lookup.
Technical Details
The following table describes the integration process and the respective artifacts used in this integration process.
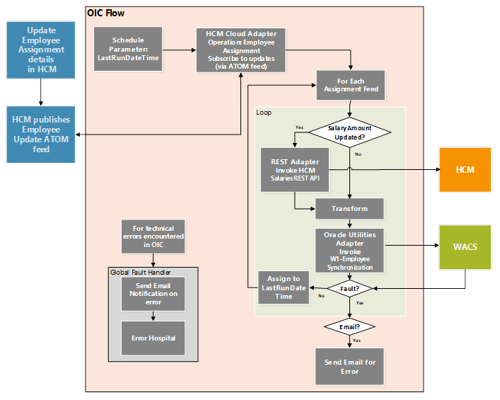
Employee Assignment Incremental Sync Process (Oracle Human Capital Management Initiated)
This integration process is used to transfer an employee information from Oracle Human Capital Management to Oracle Utilities Work and Asset Cloud Service when the employee's assignment information is updated.
The following diagram shows a graphical representation of the Employee Assignment Incremental Sync integration process:

Business Processing
This is a scheduled integration process deployed on Oracle Integration Cloud and does the following activities:
1. This process is triggered by a schedule and has one schedule parameter.
Define the integration schedule for this process.
2. Invoke Oracle Human Capital Management Adapter get employee assignment feeds from Oracle Human Capital Management.
3. For each employee record in the employee update atom feed response, the process does the following:
• If changed attribute matches SalaryBasisId, invoke HCM “get person salary information” REST API to get employee salary amount.
• Transform the employee information received from Oracle Human Capital Management Cloud to the Oracle Utilities Work and Asset Cloud Service format.
For more information, refer to the Oracle Human Capital Management Cloud Integration to Oracle Utilities Work and Asset Cloud Service Data Mapping Guide included in this release.
• Invoke W1-EmployeeSynchronization WACS REST API.
• If the API invocation is successful and Oracle Utilities Work and Asset Cloud Service returns the sync request ID, assign the updated datetime to lastRunDateTime scheduler parameter. This enables the integration process to get the next record in the Atom feed response based on the last run date time.
• If Oracle Utilities Work and Asset Cloud Service returns a fault, send an optional email notification with the fault details and terminate the flow.
4. If there is any other error in the flow, a fault is thrown and an optional email notification is sent from global fault handler.
Note: All email notification are optional. By default, the "email.flag" property is enabled to true in the Configuration Properties lookup.
Technical Details
The following table describes the integration process and the respective artifacts used in this integration process.
Employee Termination Incremental Sync Process (Oracle Human Capital Management Initiated)
This integration process is used to transfer an employee information from Oracle Human Capital Management to Oracle Utilities Work and Asset Cloud Service when the employee has resigned or terminated, or termination is reverted to active.
The following diagram shows a graphical representation of the Employee Termination Incremental Sync integration process:

Business Processing
This is a scheduled integration process deployed on Oracle Integration Cloud and does the following activities:
1. This process is triggered by a schedule and has one schedule parameter.
Define the integration schedule for this process.
2. Invoke Oracle Human Capital Management Adapter get employee assignment feeds from Oracle Human Capital Management.
3. For each employee record in the employee update atom feed response, the process does the following:
• Transform the employee information received from Oracle Human Capital Management Cloud to the Oracle Utilities Work and Asset Cloud Service format.
For more information, refer to the Oracle Human Capital Management Cloud Integration to Oracle Utilities Work and Asset Cloud Service Data Mapping Guide included in this release.
• Invoke W1-EmployeeSynchronization WACS REST API.
• If the API invocation is successful and Oracle Utilities Work and Asset Cloud Service returns the sync request ID, assign the updated datetime to lastRunDateTime scheduler parameter. This enables the integration process to get the next record in the Atom feed response based on the last run date time.
• If Oracle Utilities Work and Asset Cloud Service returns a fault, send an optional email notification with the fault details and terminate the flow.
4. If there is any other error in the flow, a fault is thrown and an optional email notification is sent from global fault handler.
Note: All email notification are optional. By default, the "email.flag" property is enabled to true in the Configuration Properties lookup.
Technical Details
The following table describes the integration process and the respective artifacts used in this integration process:
Employee Absence Synchronization Process (Oracle Human Capital Management Initiated)
The integration process is used to synchronize approved or canceled employee absence information from Oracle Human Capital Management to Oracle Utilities Work and Asset Cloud Service as employee leave information.
On initial load, only absence information in approved status are sync from Oracle Human Capital Management Cloud to Oracle Utilities Work and Asset Cloud Service and for incremental sync absence information in approved and canceled statuses.
The following diagram shows a graphical representation of the Employee Absence Synchronization integration process:

Business Processing
This is a scheduled integration process deployed on Oracle Integration Cloud and does the following activities:
1. This process is triggered by a schedule and has one schedule parameter.
Define the integration schedule for this process and make sure it coordinates with the Oracle Human Capital Management Extract for Employee Absence schedule in Oracle Human Capital Management Cloud.
Note: Employee Absence Oracle Human Capital Management Extract should always run first before this integration process is ran so Employee Absence Extract file is available in Oracle Universal Content Management (Oracle UCM).
2. Invoke Oracle Human Capital Management Cloud Adapter to get the employee absence extract file in Oracle UCM.
3. Read the file.
4. For each employee absence record in the file, the process does the following:
Transform the employee absence information received from Oracle Human Capital Management Cloud to the Oracle Utilities Work and Asset Cloud Service format.
For more information, refer to the Oracle Human Capital Management Cloud Integration to Oracle Utilities Work and Asset Cloud Service Data Mapping Guide included in this release.
• Invoke the W1-Leave WACS REST API.
• If the REST API returns:
• Status 200 (OK), process the next employee absence record in the file.
• Error status 400 or 500, add the employee absence id in error and the error details to the Oracle Utilities Work and Asset Cloud Service Error Collection. Then, it continues to process the next employee absence record.
• Error status NOT 400 or 500, stop the process and send out an error email notification from the global fault handler. These errors are considered technical or remote faults (Sample Error Status: 401, 404, 503, etc.)
• Check if the error count in the Oracle Utilities Work and Asset Cloud Service Error Collection reached the value for property name maxerrorcount.per.emailnotification defined in the configuration properties lookup.
• If yes, send an error email notification with the employee absence records in error.
Note: This property maxerrorcount.per.emailnotification determines the number of errors to be sent out in an error email notification and how frequent an error email notification is sent out.
5. Assign the processed Document ID (docId) in the schedule parameter. This enables the integration process to use this value to get the next file or docId the next time the processed is ran.
6. After all records in the file are processed, send a process completed email notification with the name of the file processed, record processed count and records in error count, if any.
Note: All email notification are optional. By default, this is enabled to true in the Configuration Properties file.
Technical Details
The following table describes the integration processes and the respective artifacts used in this integration process: