Integration Processes
This section provides detailed process and technical overviews of each of the business processes facilitated by the integration. These include the following:
Customer Data Synchronization Process
Customer data is synchronized in one direction from Oracle Utilities Customer Cloud Service to Oracle Utilities Network Management System to support the following functionality.
Supported Functionality
This integration point supports the following functionalities:
• Sends customer data from Oracle Utilities Customer Cloud Service to Oracle Utilities Network Management System.
• Initial Sync (or Full Initial Load): It is the first data load to create a Customer Data model in Oracle Utilities Network Management System.
• Incremental Sync: The changes since the last synchronization to the customer information in Oracle Utilities Customer Cloud Service are sent to Oracle Utilities Network Management System overwriting the last synchronized information.
• Only relevant and current electric customer data which is stored and maintained in Oracle Utilities Customer Cloud Service and that is needed to create the Oracle Utilities Network Management System customer model is synchronized. This involves getting data from the Person, Account, Premise, Service Point, Facility, Service Agreement, and Device tables in Oracle Utilities Customer Cloud Service.
The following diagram shows a graphical representation of the Customer Data Synchronization process:

Creation and Update of Customer Data
Customer information is created and updated in Oracle Utilities Customer Cloud Service and this application is always the owner of customer data. Customer information must be kept up to date in Oracle Utilities Network Management System so that outage information can be properly synchronized with the appropriate customers and service points.
Initial Synchronization/Incremental Updates
At the start of the implementation, the current customer data is synchronized from Oracle Utilities Customer Cloud Service to Oracle Utilities Network Management System by batch processing which is run on initial load from Oracle Utilities Customer Cloud Service. Oracle Utilities Customer Cloud Service then keeps the data in synchronization with Oracle Utilities Network Management System using periodic incremental updates.
Oracle Utilities Customer Cloud Service sends one message to every customer that needs to be synchronized in Oracle Utilities Network Management System. This message contains the entire customer related data load or updates for the customer relevant to Oracle Utilities Network Management System (person, account, premise, SP, SA, meter/item information).
Only current customer information from Oracle Utilities Customer Cloud Service is synchronized when the following criteria is satisfied:
• "The customer has an active or pending stopped service agreement (SA)
• "The SA has an effective SA/SP link
• "The SP linked to the SA is connected and in service
When Oracle Utilities Customer Cloud Service sends an update to Oracle Utilities Network Management System, the message may contain customer data with meter information or customer data with the item information.
Meter Information Updates
Messages containing the customer data with meter information are processed and sent to Oracle Utilities Network Management System.
Inactive Customer Data
When a customer becomes inactive in Oracle Utilities Customer Cloud Service, this information is sent so that Oracle Utilities Network Management System can mark the customer as inactive. This update only indicates that the customer is inactive, but does not provide details regarding whether the customer is inactive due to disconnection of service, for non-payment or if the customer has moved out.
Integration Process and Technical Details
This integration point supports asynchronous data synchronization from Oracle Utilities Customer Cloud Service to Oracle Utilities Network Management System.
Following are the assumptions in this integration:
• Device information for each customer or service point must be setup in Oracle Utilities Customer Cloud Service first before the customer synchronization batch is run. Device ID used in Oracle Utilities Customer Cloud Service must be in the Oracle Utilities Network Management System Supply Nodes table. Oracle Utilities Customer Cloud Service stores the device information in the SP Facility record and Oracle Utilities Network Management System stored it in Device ID.
• The Oracle Utilities Customer Cloud Service Customer Data synchronization is driven by SP and the data to be synchronized to Oracle Utilities Network Management System can be filtered by SP Type(s). The Oracle Utilities Customer Cloud Service NMS Sync Integration master configuration filters the data to be synchronized by SP Type. Implementation teams can configure the SP Type(s) that need to be synchronized in the master configuration and only those specified are synchronized over to Oracle Utilities Network Management System. In a multi CIS Division environment supporting separate Oracle Utilities Network Management System instances per division, implementation teams can also configure the SP Type(s) that need to be synchronized by division. If nothing is specified in the master configuration, all SP Types are synchronized over.
First Flow
• Oracle Utilities Customer Cloud Service sends a SOAP outbound message to trigger Oracle Integration Cloud integration.
• Verifies if the NMS.MultipleInstance multi-instance flag is set to ‘false’ or ‘true’ from the OUTL-BRT-CCS_NMS_ConfigProps lookup. If ‘false’, it will set the instance as DEFAULT from the lookup.
• Prepares and transforms message data to call Oracle Utilities Network Management System Restfull service update-customers.
• Upon successful response from Oracle Utilities Network Management System, integration will publish message to Customer Sync Acknowledment with synchronization request ID.
Second Flow
• Customer Data Sync Acknowledgment Integration Flow will recieve message from Customer Data Sync.
• Transforms data and calls the F1-UpdateAndTransitionSyncRequest SOAP web service to acknowledge successfull customer synchronization to Oracle Utilities Customer Cloud Service.

Trouble Call Entry Process
This process is a real-time synchronous interface of the trouble calls created in Oracle Utilities Customer Cloud Service.
Oracle Utilities Network Management System is the central repository for trouble calls. However, trouble calls may originate in Oracle Utilities Customer Cloud Service and these trouble calls are sent to Oracle Utilities Network Management System.
Mapping
Trouble code mapping must be synchronized between the edge applications so that the trouble code sent from Oracle Utilities Customer Cloud Service is interpreted similarly when the trouble code is received by Oracle Utilities Network Management System.
Refer to the Data Mapping Guide included in this release for more details.
Supported Functionality
The integration point supports the following functionalities:
• Transmit to Oracle Utilities Network Management System trouble calls created in Oracle Utilities Customer Cloud Service.
• The following types of calls are interfaced:
• Electric trouble calls for a particular customer (known premise/service point)
• Fuzzy calls. When a fuzzy call is created, at least one of the following call identifiers must be provided:
• The caller's name.
• The caller's phone number.
• The caller's ID (911 reference ID provided by the caller (911)).
• Location must also be provided. A location can be any of the following:
• Street intersection (provide two street names).
• Street segment (provide a block number and a street name).
• City and State are optional.
The following process diagram shows a graphical representation of the trouble call entry process:

New Trouble Calls Created in Oracle Utilities Customer Cloud Service
When a trouble call is created in Oracle Utilities Customer Cloud Service, the contact name and contact phone passed to Oracle Utilities Network Management System are not always used as the customer name and customer phone stored in the incident record.
If the Generic IVR Adapter, which processes trouble calls received from Oracle Utilities Customer Cloud Service, is run with the 'command line option '-docustquery' for customers that exist in the Oracle Utilities Network Management System Customer Model, the system uses the customer name and customer phone stored in the Oracle Utilities Network Management System customer model rather than the contact name and contact phone coming from Oracle Utilities Customer Cloud Service.
Updating Phone Numbers
When Oracle Utilities Customer Cloud Service passes a contact phone to the integration layer, the integration layer removes all delimiters and characters, and only passes the numeric value to Oracle Utilities Network Management System.
Integration Process and Technical Details
This integration point supports trouble calls created or updated in Oracle Utilities Customer Cloud Service and sent to Oracle Utilities Network Management System with the following processing:
• When a trouble call is created in Oracle Utilities Customer Cloud Service as a Service Task, a synchronous xml message is sent to the OIC Integration flow. It transforms the message to the equivalent Oracle Utilities Network Management System field format and invokes the submit call REST Service to insert/update the trouble call information in the Oracle Utilities Network Management System Trouble Calls table.
• The Oracle Utilities CCS NMS Submit Calls process handles the following:
• Request Message transformation from the source (CCS) to the target (NMS) application format.
• Insert/Update of trouble calls in the Trouble Calls table using a REST Adapter to interact with the Oracle Utilities Network Management System to invoke the Oracle Utilities Network Management System trouble calls Rest Service submit- calls that inserts/updates the trouble call record to the Trouble Calls table.
Successful Update
When the Oracle Utilities Network Management System tables are successfully updated, the integration layer sends a positive acknowledgment to the Oracle Utilities Customer Cloud Service.
Error Scenario
Considering the two scopes in this integration, there are three different error handlers:
• Multi-Instance Default Handler: Using the Default Handler, the Fault Object is stored in a Logger allowing us to send the Error Code, Reason, and Details to the Global Fault.
• API Invocation Error: Using the API Invocation Error, the Current Fault Object is stored in a Logger allowing us to send the Type, Title, Detail, Error Code, and Error Details (type, instance, title, errorPath, errorCode) to the Global Fault.
• Call HistoryDefault Handler: Using the Default Handler, the Fault Object is stored in a Logger allowing us to send the Error Code, Reason, and Details to the Global Fault.
• Global Fault: Using the Re-throw fault action, the global fault receives each type of error, and using an integration sends an email with the details to the specific users. For more details about the functionality, refer to the
Global Error Handler section.
Integration Service
These values are cross referenced in the Service Configurations section.
Adapter Services
Job History Query Process
This process is a real-time synchronous interface between Oracle Utilities Customer Cloud Service and Oracle Utilities Network Management System. It efficiently retrieves job history information from Oracle Utilities Network Management System for a particular customer, location, or call identifier, and displays the results back in Oracle Utilities Customer Cloud Service.
Refer to the Job History Query Process section for message mapping information for this integration point.
Supported Functionality
Oracle Utilities Customer Cloud Service transmits query information as XML messages that are processed and transformed by Oracle Integration Cloud before being sent to Oracle Utilities Network Management System. Oracle Utilities Network Management System then generates a Trouble Job History based on the provided input criteria. The response is subsequently transformed by Oracle Integration Cloud and sent back to Oracle Utilities Customer Cloud Service.
The number of days to get the job history is taken from the OUTL-BRT-CCS_NMS_ConfigProps lookup if the Outage Integration Parameters in the Master Configuration: NMS Outage Integration Master Config are empty.
Based on the search/query type, Oracle Integration Cloud will search by the ID’s or Location search identifiers. The parameters can be any of the following:
• Location search identifiers:
• Location Type
• Street Name and Cross Street Name
• City or State
• ID identifiers:
• Account ID
• Premise ID
• SP ID
• Call Ref ID
• Contact name and number
• Outage Call ID
Based on the search/query type, Oracle Utilities Network Management System will show the payload. The search data could be by Account/Premise, Location, or Fuzzy Call.
Note: Fuzzy Call can find the trouble call details for a fuzzy call (calls that are not associated with a customer or with a device in Oracle Utilities Network Management System). Search by any of the following call identifiers:
• Caller’s Name
• Caller’s Phone Number
• Call Identifier Number (911 Call Identifier)
• External ID (Outage Call ID in Oracle Utilities Customer Cloud Service or IVR ID)
Assumptions
When searching Trouble Job History by contact phone, the integration layer removes all delimiters and characters from the contact phone that Oracle Utilities Customer Cloud Service passes to the integration and only passes the numeric value to Oracle Utilities Network Management System.
To make the name search and street name search compatible, a wildcard character (%) must be added at the end of the value.
Example: Smith%
Integration Process and Technical Details
This process is a real-time synchronous interface from Oracle Utilities Customer Cloud Service to retrieve the Trouble Job History information from Oracle Utilities Network Management System for a particular customer, location, or call identifier, and display the results back in Oracle Utilities Customer Cloud Service.
Integration Details
• Receives the SOAP outbound message from Oracle Utilities Customer Care and Billing/Oracle Utilities Customer Cloud Service/Oracle Utilities Customer to Meter.
• From the payload, the Call Source ID is captured and gets value for the Oracle Utilities Network Management System instance from the OUTL-BRT-CCS_NMS_ConfigProps lookup.
• From the payload, the CIS division is captured and gets value for the Oracle Utilities Network Management System instance from the OUTL-BRT-CCS_NMS_INSTANCE lookup, and with a stitch function, the CIS division ID is stored in a global function.
• The request message is processed and transformed to the equivalent Oracle Utilities Network Management System input fields that will be used by job history.
• Requests mapping from Oracle Utilities Customer Cloud Service elements to the Oracle Utilities Network Management System Job History RESTful service.
• Oracle Utilities Network Management System output data from the call history RESTfull service is processed and the call history response from Oracle Utilities Network Management System is transformed and stored in a global object called G-NMSJobHistoryResult and sent back to the Oracle Utilities Customer Care and Billing/Oracle Utilities Customer Cloud Service/Oracle Utilities Customer to Meter UI.
Error Scenario
Considering the 2 scopes in this integration, there are 3 different error handlers:
• Multi-Instance Default Handler: Using the Default Handler, the Fault Object is stored in a Logger allowing us to send the Error Code, Reason, and Details to the Global Fault.
• API Invocation Error: Using the API Invocation Error the Current Fault Object is stored in a Logger allowing us to send the Type, Title, Detail, Error Code, and Error Details (type, instance, title, errorPath, errorCode) to the Global Fault.
• Call HistoryDefault Handler: Using the Default Handler, the Fault Object is stored in a Logger allowing us to send the Error Code, Reason, and Details to the Global Fault.
• Global Fault: Using the re-throw fault action, global fault receives each type of error, and using an integration, sends an email with the details to the specific users. For more details, refer to the
Global Error Handler section.
Integration Service
These values are cross referenced in the Service Configurations section.
Adapter Services
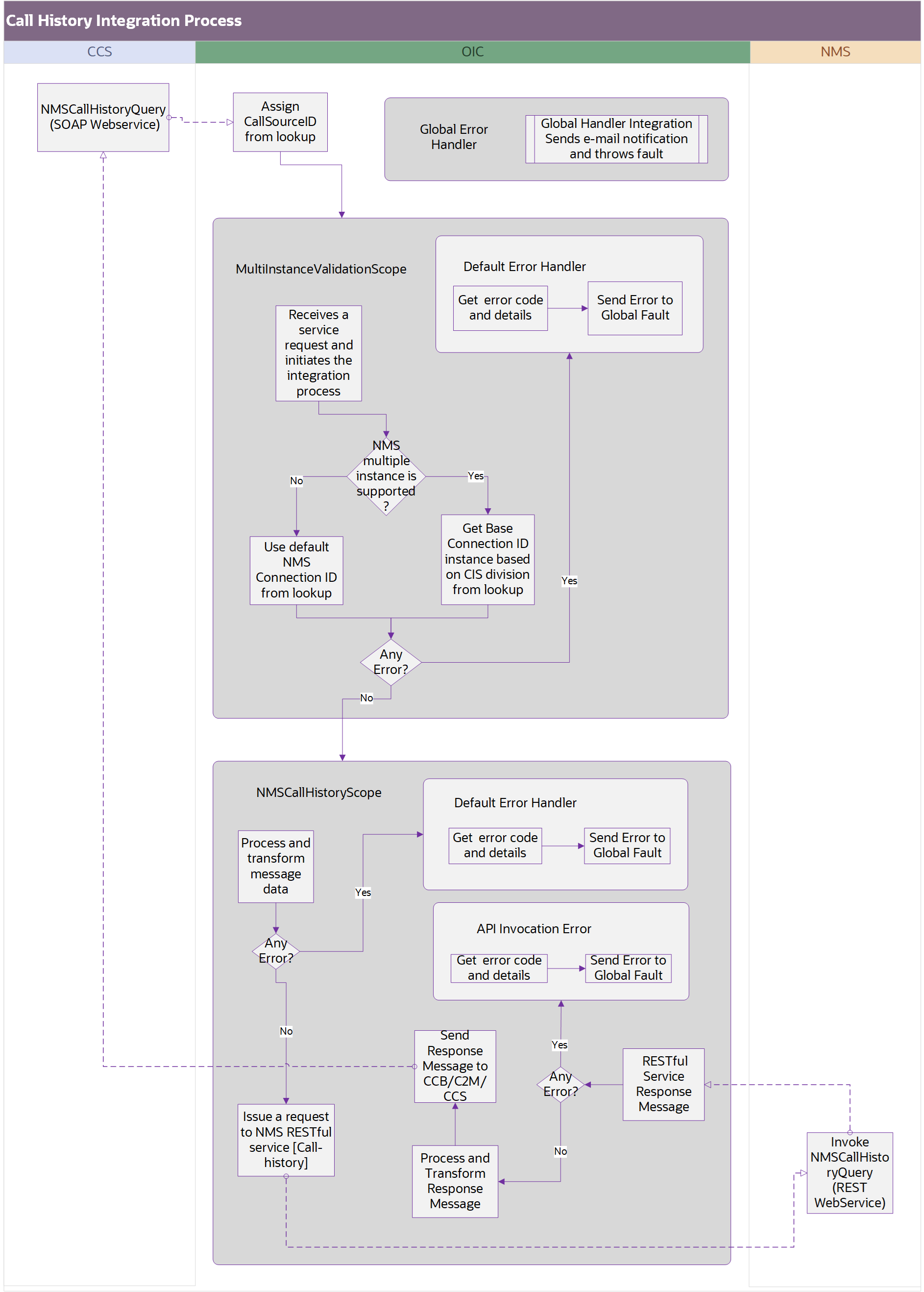
Call History Query Process
This process is a real-time synchronous interface from Oracle Utilities Customer Cloud Service to retrieve the trouble call history information from Oracle Utilities Network Management System for a particular customer, location, or call identifier, and display the results back in Oracle Utilities Customer Cloud Service.
Refer to the Trouble Call History Query Process section for message mapping information for this integration point.
The following process diagram shows a graphical representation of the Trouble Call History Query process:
Supported Functionality
Oracle Utilities Customer Cloud Service transmits query information as XML messages, that are processed and transformed by Oracle Integration Cloud before being sent to Oracle Utilities Network Management System. Oracle Utilities Network Management System then generates a Trouble Call History based on the provided input criteria. This response is subsequently transformed by Oracle Integration Cloud and sent back to Oracle Utilities Customer Cloud Service.
Number of days to get the job history is taken from the OUTL-BRT-CCS_NMS_ConfigProps lookup if the Outage Integration Parameters in the Master Configuration: NMS Outage Integration Master Config are empty.
Based on the search/query type, Oracle Integration Cloud will search by the ID’s or Location search identifiers. The parameters can be any of the following:
• Location search identifiers:
• Location Type
• Street Name and Cross Street Name
• City or State
• ID identifiers:
• Account ID
• Premise ID
• SP ID
• Call Ref ID
• Contact name and number
• Outage Call ID
Based on the search/query type, Oracle Utilities Network Management System will show the payload. The search data could be by Account/Premise, Location, or Fuzzy Call.
Note: Fuzzy Call can find the trouble call details for a fuzzy call (calls that are not associated with a customer or with a device in Oracle Utilities Network Management System). Search by any of the following call identifiers:
• Caller’s Name
• Caller’s Phone Number
• Call Identifier Number (911 Call Identifier)
• External ID (Outage Call ID in Oracle Utilities Customer Cloud Service or IVR ID)
Assumptions
When searching Trouble Call History by contact phone, the integration layer removes all delimiters and characters from the contact phone that Oracle Utilities Customer Cloud Service passes to the integration and only passes the numeric value to Oracle Utilities Network Management System.
To make the name search and street name search compatible, a wildcard character (%) must be added at the end of the value.
Example: Smith%
Integration Process and Technical Details
This process is a real-time synchronous interface from Oracle Utilities Customer Cloud Service to retrieve trouble call history information from Oracle Utilities Network Management System for a particular customer, location, or call identifier, and display the results back in Oracle Utilities Customer Cloud Service.
Integration Details
• Receives the SOAP outbound message from Oracle Utilities Customer Cloud Service/Oracle Utilities Customer to Meter.
• From the payload, the Call Source ID is captured and gets value for the Oracle Utilities Network Management System instance from the OUTL-BRT-CCS_NMS_ConfigProps lookup.
• From the payload, the CIS division is captured and gets value for the Oracle Utilities Network Management System instance from the OUTL-BRT-CCS_NMS_INSTANCE lookup, and with a stitch function, the CIS division ID is stored in a global function.
• The request message is processed and transformed to the equivalent Oracle Utilities Network Management System input fields that will be used by job history.
• Requests mapping from Oracle Utilities Customer Cloud Service elements to the Oracle Utilities Network Management System Job History RESTful service.
• Oracle Utilities Network Management System output data from the call history RESTfull service is processed and the call history response from Oracle Utilities Network Management System is transformed and stored in a global object called G-NMSJobHistoryResult and sent back to the Oracle Utilities Customer Cloud Service/Oracle Utilities Customer to Meter UI.
Error Scenario
Considering the 2 scopes in this integration, there are 3 different error handlers:
• Multi-Instance Default Handler: Using the Default Handler, the Fault Object is stored in a Logger allowing us to send the Error Code, Reason, and Details to the Global Fault.
• API Invocation Error: Using the API Invocation Error the Current Fault Object is stored in a Logger allowing us to send the Type, Title, Detail, Error Code, and Error Details (type, instance, title, errorPath, errorCode) to the Global Fault.
• Call HistoryDefault Handler: Using the Default Handler, the Fault Object is stored in a Logger allowing us to send the Error Code, Reason, and Details to the Global Fault.
• Global Fault: Using the re-throw fault action, global fault receives each type of error, and using an integration, sends an email with the details to the specific users. For more details, refer to the
Global Error Handler section.
Integration Service
These values are cross referenced in the Service Configurations section.
Adapter Services
Planned Outages Query Process
The primary owner of the planned outage data is Oracle Utilities Network Management System.
This process is a real-time synchronous interface from Oracle Utilities Customer Cloud Service to retrieve planned outages from Oracle Utilities Network Management System for a particular customer and display the results back in Oracle Utilities Customer Cloud Service.
Refer to the Planned Outages Query Process section for message mapping information for this integration point.
Supported Functionality
Whether or not to retrieve all planned outages affecting the customer (past, present, and future), or only those that are “active” (current and future, not past) is configurable.
The following process diagram shows a graphical representation of the Planned Outages Query process:
Integration Process and Technical Details
Oracle Utilities Customer Cloud Service sends query information in the form of XML messages, which are transformed by the integration and sent to Oracle Utilities Network Management System. Oracle Utilities Network Management System responds back with the Planned Outage Jobs based on the input criteria it received. The response is transformed by the integration layer and sent to Oracle Utilities Customer Cloud Service.
Integration Details
• Receives the SOAP outbound message from Oracle Utilities Customer Cloud Service/Oracle Utilities Customer to Meter.
• From the payload, the Call Source ID is captured and gets value for the Oracle Utilities Network Management System instance from the OUTL-BRT-CCS_NMS_ConfigProps lookup.
• From the payload, the CIS division is captured and gets value for the Oracle Utilities Network Management System instance from the OUTL-BRT-CCS_NMS_INSTANCE lookup, and with a stitch function, the CIS division ID is stored in a global function.
• The request message is processed and transformed to the equivalent Oracle Utilities Network Management System input fields that will be used by job history.
• Requests mapping from Oracle Utilities Customer Cloud Service elements to the Oracle Utilities Network Management System Switching History RESTful service.
• Oracle Utilities Network Management System output data from the Switching History RESTfull service is processed and the call history response from Oracle Utilities Network Management System is transformed and stored in a global object called G-NMSJobHistoryResult and sent back to the Oracle Utilities Customer Cloud Service/Oracle Utilities Customer to Meter UI.
Error Scenario
Considering the 2 scopes in this integration, there are 3 different error handlers:
• Multi-Instance Default Handler: Using the Default Handler, the Fault Object is stored in a Logger allowing us to send the Error Code, Reason, and Details to the Global Fault.
• API Invocation Error: Using the API Invocation Error the Current Fault Object is stored in a Logger allowing us to send the Type, Title, Detail, Error Code, and Error Details (type, instance, title, errorPath, errorCode) to the Global Fault.
• Call HistoryDefault Handler: Using the Default Handler, the Fault Object is stored in a Logger allowing us to send the Error Code, Reason, and Details to the Global Fault.
• Global Fault: Using the re-throw fault action, global fault receives each type of error, and using an integration, sends an email with the details to the specific users. For more details, refer to the
Global Error Handler section.
Integration Service
These values are cross referenced in the Service Configurations section.
Adapter Services
Global Error Handler
In the current integration flows, the alert notification is used to send an email with detailed information. However, the same alert notification needs to be included wherever notifications are required within the integration flow.
Supported Functionality
This alert notification is inserted in all fault conditions, such as remote, business, or technical faults, as well as in the global fault and scope fault handlers.
Integration Details
• The integration is responsible for managing error handling within the Oracle Utilities Customer Cloud Service-Oracle Utilities Network Management System solution and sending email notifications to the recipients defined in the OUTL-BRT-CCS_NMS_EMAIL_ID lookup.
• When an error occurs in one of the integrations, the error-handling integration receives the message. It checks if UCCB_OUNMS_notification.email.error.flag is set to “true” in the OUTL-BRT-CCS_NMS_ConfigProps lookup.
• If the condition is met, it sends an email containing the error details from the integration that triggered the error.
• Global Fault: Sends details to default error handling if an email is not sent.
The following process diagram shows a graphical representation of the Common Error Handler process:
Integration Service
These values are cross referenced in the Service Configurations section.
Adapter Services