تفاصيل تنفيذ مشروع OSB
يقوم هذا القسم بتوفير نظرة عامة على تفاصيل التنفيذ. لمزيد من المعلومات التفصيلية، راجع التعليقات الواردة في رمز المصدر.
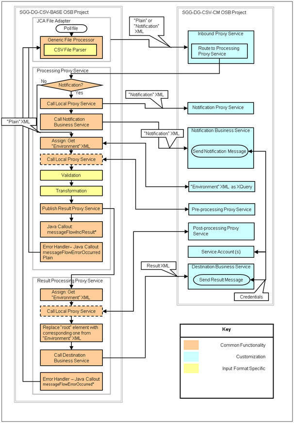
يعرض المخطط التالي العمليات الرئيسية وسير البيانات الذي نُفذ في مشروعات تكوين OSB. يرتبط وصف التنفيذ التالي بتحليل القيم المفصولة بفواصل.
