Detalhes de Implementação do Projeto OSB
Esta seção fornece uma visão geral dos detalhes da implementação. Para obter informações mais detalhadas, consulte os comentários contidos no código-fonte.
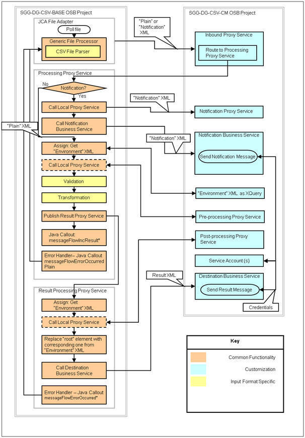
O diagrama a seguir mostra os principais processos e o fluxo de dados implementados nos projetos de configuração de OSB. A descrição da implementação a seguir está relacionada à análise de CSV.
