ILM Process
The Information Lifecycle Management (ILM) includes the following three processes:
-
Setup - This process is all about how you implement the ILM feature. The following figure indicates the different steps that you need to perform to implement the ILM feature:

-
Execution - This is a process where you execute the ILM batches to identify and mark the records which are eligible for archival. You can either execute the required ILM Crawler batch (i.e., C1-ADCRL, C1-BLCRL, C1-BCCRL, C1-FMCRL, C1-TCCRL, C1-TBCRL, C1-TFCRL, C1-RECRL, or C1-DRCRL) or just execute the ILM Crawler Initiator (F1-ILMIN) batch. The following figure indicates how an ILM Crawler batch identifies and marks the records which are eligible for archival:

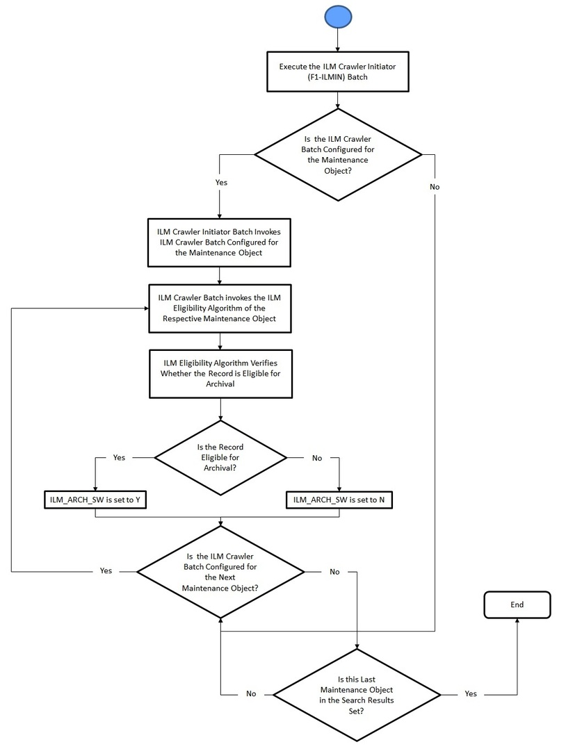
The following figure indicates how the ILM Crawler Initiator batch identifies and marks the records which are eligible for archival:

-
Maintenance - This is a process where you archive the table partitions when all the records are eligible for archival. Once the data is archived, you can drop these table partitions. The following figure indicates the steps involved in the maintenance process:

Parent Topic: Oracle Revenue Management and Billing Generic Business Processes
