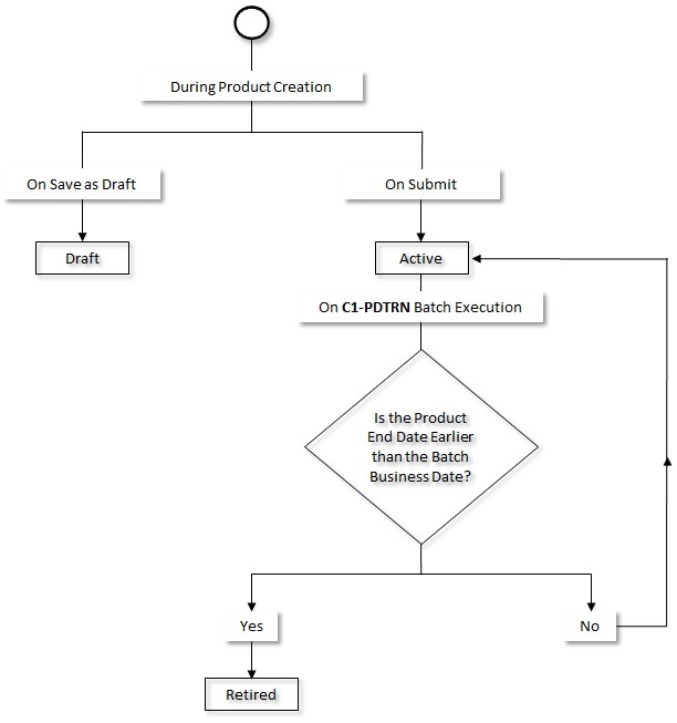
Product Status Transition

The following figure graphically indicates how the product moves from one status to another when the approval process is configured in the product: