Transaction Status Transition

Aggregation

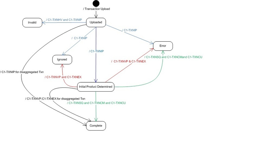
The following figure graphically indicates how a transaction moves from one status to another during the aggregation process:


The figure indicates how a transaction moves from one status to another during the aggregation process.

Disaggregation, Rollback, and Cancellation

The following figure graphically indicates how a transaction moves from one status to another during the disaggregation, rollback, and cancellation processes:


The figure indicates how a transaction moves from one status to another during the disaggregation, rollback, and cancellation processes.