Individual Membership Status Transition
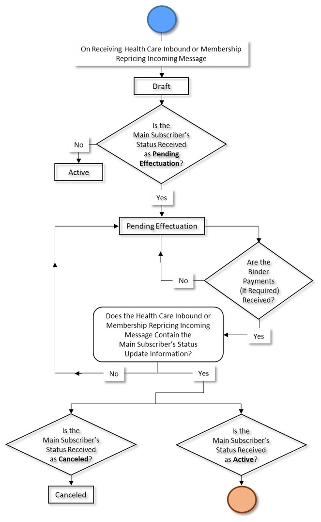
The following figure graphically indicates how an individual membership goes through various statuses in its lifecycle:


The following figure graphically indicates how an individual membership goes through various statuses in its lifecycle:

