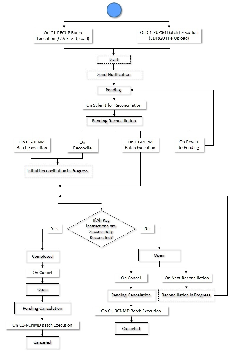
Reconciliation Status Transition

The following figure graphically indicates how a reconciliation goes through various statuses in its lifecycle:


The figure indicates how a reconciliation moves from one status to another in its lifecycle.