Concepts

Application Modularity

The Oracle Health Insurance product is composed of several applications. In order to ensure full compatibility between these applications, they share a common base. The licensed applications are installed and upgraded together; each application has the same version number.

Database Users and Roles

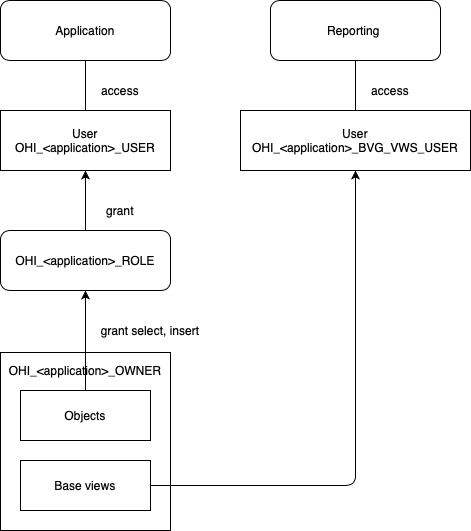
In order to support the modularity, each application has a separate database schema.

  • Schema OHI_<application>_OWNER contains the application objects like tables and also the generated base views. This schema is only meant to store objects, not to be accessed directly.

  • Schema OHI_<application>_USER is used by the applications to connect to the application objects. This schema cannot access the base views.

  • Schema OHI_<application>_BVG_VWS_USER can be used by reporting tools to access the base views. This user cannot access the other application objects for security reasons.

Make sure not to confuse the deprecated reporting views and the base views which were added in 3.21.1

The following diagram shows the schemas and their relationships:

Database schemas

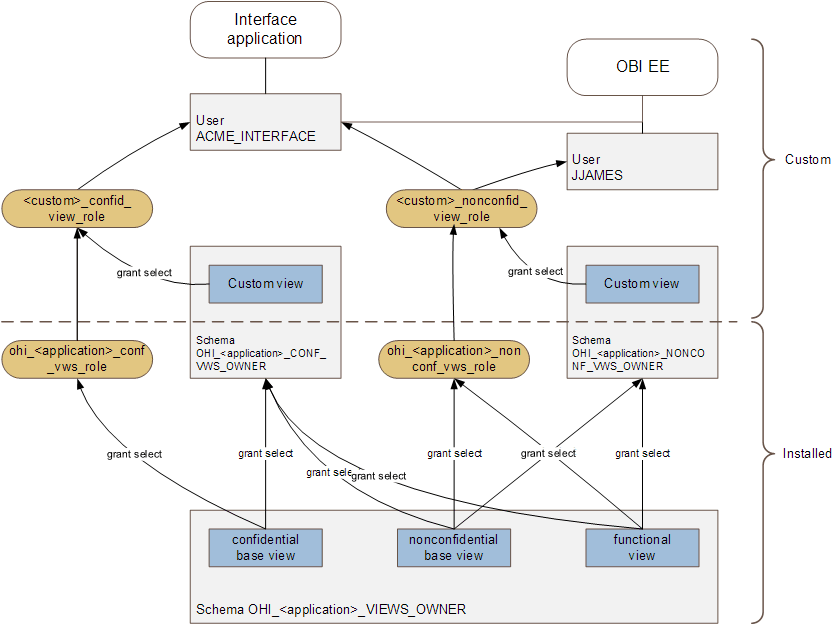
Operational Reporting Views (Deprecated)

The diagram below shows how the operational reporting views and the corresponding roles are defined, and how the roles can be assigned for specific purposes:

Reporting Views
This is the deprecated old style of operational reporting views that are created using the separate command line utility. This functionality will be removed in a future release.