9 Inventory Management
The Inventory Management section of the desktop application focuses on managing and reviewing inventory events. It focuses on these areas:
Item Basket
Item Basket on the desktop allows a user to create a basket of items and hierarchies.
Note:
An item basket that has only items on it is considered 'static' meaning that the number of items does not change.
An item basket that has only hierarchies or hierarchies and items is considered 'dynamic' meaning that the items on the basket can change based upon the items associated to the hierarchy.
The desktop allows for item baskets that are 'dynamic' or 'static' to be created, viewed, and edited. Whereas, on the mobile application only static item baskets (ones with items) can be created, viewed, and edited.
Features:
-
Create a new item basket
-
View or edit and existing item basket
-
Delete an In-Progress Item Basket
-
Copy a Completed Item Basket
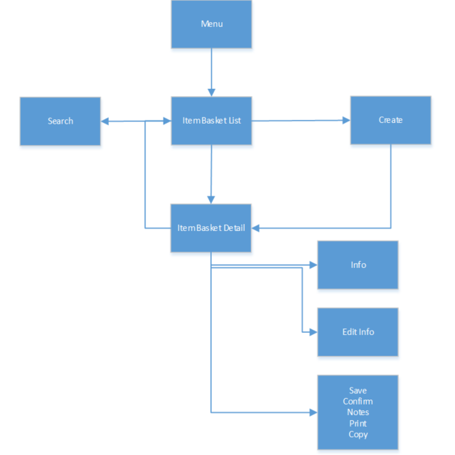
Figure 9-1 Item Basket Desktop Screen Flow

Item Basket is accessed under the Inventory Management menu. Selecting the menu option takes the user to the Item Basket List screen. From here the user can go the Item Basket Search Criteria screen to search for other item baskets. Selecting an item basket from the list will navigate to the Item Basket Detail screen to view or edit the details of the item basket. A user can create a new item basket by selecting Create from the Item Basket List screen. On the Item Basket Detail screen the user will have access to view or edit header level information (including CFAs if setup) or create or view notes about the basket. The item basket can be printed, saved for later, or confirmed. Lastly, a Completed status item basket can be copied.
Item Basket List
Figure 9-2 Item Basket List Screen

When navigating to Item Basket, the Item Basket List screen displays the In Progress item baskets that are for the user's store or All Stores as the default list. These may be 'static' or 'dynamic' baskets'. The user can select the search options to navigate to the Item Basket Search Criteria screen to enter search criteria for item baskets.
Creating a new item basket navigates to the Create Item Basket popup to capture header level information for the Item Basket and then moving to the Item Basket Detail screen with no details (items) to build a new item basket. Selecting an item basket from the list directs the user to the details for that item basket.
Item Basket Search Criteria
Figure 9-3 Item Basket Search Criteria Popup

The Item Basket Search Criteria screen is accessed by the Search button on the Item Basket List screen. After applying the search criteria, the results are listed on the Item Basket List screen and the criteria applied is shown.
Create Item Basket
Figure 9-4 Create Item Basket Popup

The Create Item Basket screen is used when creating a new item basket and it is accessed when selecting Create from the Item Basket List screen. A user must have create permissions to create a new item basket.
The type of item basket is required to be selected from the list. The type is populated from the list of item basket types defined in Code Info dialog within the desktop application.
Description is an optional text field to describe the item basket.
Alternate ID is also an optional field to hold an alternate ID given to the item basket by the user, different from that of the system generated item basket ID.
Expiration Date is a field to hold an optional expiration date used to update item baskets to Canceled status when the expiration date has passed.
Lastly, the Store field is required, and the options will include the user's store or 'All Stores'. 'All Stores' is only available to users that have the proper permission, and this option will allow for the creation of item baskets in which all stores would have access to use.
Item Basket Detail
Figure 9-5 Item Basket Detail Screen

The Item Basket Detail screen displays the details of the Item Basket. When creating a new basket, there will not be any details/hierarchies. Header information about the basket is displayed along with the notes feature. Additional header information is available under Info and editable header information is under the Edit Info button.
Item Baskets can be created by Hierarchy, Item, Supplier, or Style. If it is for 'Hierarchy', the detail panel will allow for hierarchies to be added. Just the hierarchy itself is added, not the items, therefore no quantity is captured. The items for the hierarchy will get added at the time the item basket will be used (that is, in Area dialog). If 'item' is selected, the user will be able to add individual items to the item basket along with a quantity. The 'supplier' option allows a user to add all the items for a specific supplier. The quantity will default to one for these items, but can edited. Lastly, style allows a user to add all the child items that belong to a style. Again, the quantity will default to one for these items but can be edited. In all cases that allow for quantity, the quantity must be greater than or equal to zero. A combination of any of the above component types can be added to an item basket (that is, hierarchy and style). The system restricts adding duplicate or overlapping hierarchies and items. Any item basket that contains a hierarchy will be marked as 'dynamic' whereas if there is no hierarchy on the basket it will be marked as 'static'.
Item ID is a hyperlink. Clicking on the link opens the Item Detail screen for that item in a new tab in the browser.
The Item Basket can be saved for later in In Progress status or confirmed which will mark it to Completed status and it will no longer be editable. Completed status item baskets can be used in various areas of the application. Completed status item baskets can be copied. A copy of the basket is created in In Progress state and it can be edited and updated as needed. The copied item basket will be referenced as the reference ID in the newly created item basket. In Progress item baskets can be deleted, which will set the basket to a Canceled state. Lastly, the item basket report can be downloaded here.
Item Basket Info
Figure 9-6 Item Basket Info Popup

The Info popup is used for informational purposes and contains read-only information about the header level of the item basket. Info is accessed by selecting Info from Item Basket Detail. Details include Item Basket ID, type, description, alternate ID, reference ID (of copied Item Basket), status, create date/user, last update date/user, expiration date, store, dynamic/static, and the CFAs that have a value.
Item Basket Edit Info
Figure 9-7 Item Basket Edit Info Popup

The Edit Item Basket screen is used to edit header level information about the item basket. Edit Item Basket is accessed by selecting Edit Info from the Item Basket Detail screen, and a user must have proper permissions to edit an Item Basket. The fields are the same as those on the Create Item Basket screen and include: type, description, alternate ID, expiration date, store, and custom flexible attributes.
Edit Info also displays the list of CFAs (flexible attributes) that have been set up for Item Baskets in the system and lets the user enter values for them. The CFAs that are set up as being required must have a value entered for it before confirming the item basket. The value can be one of the following: Date, Text, Decimal, Long depending on the 'data type' set up for the CFAs defined during setup in the system. Appropriate security permission is needed for entering CFA values.
Authorizing a Stock Count
The desktop application provides the ability to authorize stock counts.
Portions of the stock count functionality, such as the setup of product groups, schedules, and authorizations, are performed in the desktop application only. You can configure and execute different types of stock counts such as cycle or annual counts, ad hoc counts, or counts that are based on inventory position or problems like negative stock on hand. Merchandising and individual level counting require setup and scheduling utilizing product groups, with except for Ad Hoc counts. The Ad Hoc count allows you to decide which items to count by scanning from the shelf immediately.
Most of these counts can be scheduled to be executed repetitively on certain dates reducing the need for daily or weekly count management.
Because a variance percentage can be set, items within tolerance can, but do not have to be authorized individually.
After the stock count/recount process has taken place, or the third-party results file has been imported, the next step in the process is to authorize the stock count. This is the final step that allows you to make any last minute corrections.
Figure 9-8 Stock Count Authorization Screen

You can access the Stock Count Authorization screen in the desktop application by selecting Stock Count Authorization located within the Inventory Management option.
This screen contains two portions. The first portion shows the list of master stock counts in 'Stock count' or 'Re-count' types and that are in New, In Progress, and Completed status.
You can select the stock count from the master stock count list and confirm the authorization by selecting the Confirm Authorization option. Note that proper permission is required to access the Confirm Authorization button.
Upon selecting the Rejected Items button, the system takes you to the Rejected Items screen if any rejected items are available for the stock count.
If there are no records with a type of 'Authorize' and a status of New or In Progress, the Confirm Authorization button is disabled.
When confirmed, the system confirms the stock count for all child stock counts in the master count and defaults to the last counted quantity to the authorized quantity field.
Upon selecting Confirm Authorization, all records with a type of 'Authorize' and a status of New or In Progress will be authorized.
Once it is authorized, the stock count becomes view only and no quantities can be changed.
On the master stock counts portion, the system displays the list with the Id, Description, Count Group, Stock Count Date, Status, and the Total Items.
When you select a particular master stock count, the system displays the child list of the selected master stock count on the second portion and allows you to select the child stock count to go to the Stock Count Authorization Detail screen (Figure 9-9).
Select the Update Auth Qty button both in this screen and the Stock Count Authorization Detail screen to auto-fill all Authorized Qty with the last count quantity:
-
These records only display the primary location of the item and have rolled up all pack quantities to the primary item if the packs are notional.
-
The Auth quantity will default from the "counted" / re-counted quantity.
-
The variance columns will be based on the rolled up quantity.
Figure 9-9 Stock Count Authorization Detail Screen

You can access this screen by selecting a child stock count from the child list on the Stock Count Authorization screen.
On the header portion of this screen, the system displays the Master Stock count Id, Description, Date, Type, Group Description, Child Id, Child Description, Total Items, Discrepant Items, and you.
On the Stock Count Authorization Detail screen, you can enter authorized quantities for both discrepant and non-discrepant items for any type of Stock Count (Unit and Amount, Unit, Problem Line, Ad hoc).
The system displays line items in a child if that location is the primary location for it. The item may be present in multiple locations, but only the child which is its primary location will show it on the authorization detail screen. Clicking on the Item ID hyperlink opens the Item Detail screen for that item in a new tab in the browser.
-
Select the Update Auth Qty button in this screen to auto-fill all Authorized Qty with the last count quantity:
-
You can update the auth qty until it gets confirmed. Once it is confirmed it cannot be changed.
-
You can enter an authorized quantity that represents the quantity for the item in all its locations that will be compared against the snapshot. Note this means there will only be one authorization quantity per item regardless of how many locations the item exists in.
-
The Auth Qty field will not be editable for RFID items. The auth quantity will be based on the number of tags scanned during the counting phase. The Auth qty will be defaulted by the Counted Qty. Upon authorization of the stock count, the quantity of an item will be updated to the number of tags scanned/counted.
-
The UIN field will indicate whether the item is an UIN required item.
-
User will be able to see the current Price of the item, Price Type, and the Price Variance. Price Variance for an item is calculated as follows:
-
Price * (SOH - Count qty) if the stock count was not re-counted
-
Price * (SOH - Re-count qty) if the stock count was re-counted
Clicking on Apply Late Sales button refreshes the snapshot to incorporate the late sales happened for the items in the stock count. This button is visible only when the child count is in 'New' or 'In-Progress' state. User must have Apply Late Sales permission for this button to appear in the screen.
-
On this screen, you can confirm the child count by selecting the Confirm Child button. This button is visible only when the child count is in 'New' or 'In-Progress' state. Upon selecting this button all authorized quantity is saved and the child count is confirmed. When you confirm the child count the system moves the status of Unit/Problem/Ad hoc child count to Completed. If any authorized quantity fields are blank for Unit/Problem Line, the item is left as 'not counted', UNLESS Stock count null quantity=0 parameter is set to Yes.
If any of the authorization qty fields are blank for any type of Unit and Amount a message is displayed.
Figure 9-10 Authorization Detail - UIN

If the item is a UIN item, clicking on the icon in the UIN column displays the Authorization - UIN popup.
The purpose of this dialog is to allow you to review/amend what has been counted/re-counted and make any necessary changes in case of UINs while authorizing the stock count.
This screen will display all UINs that were counted during the count or re-count and will also display UINs that exist in the system and should have been counted based on their status when the snapshot was taken.
UINs with the following UIN states will be displayed regardless of whether they were counted or not.
-
In Stock
-
Customer Order Reserved
-
Reserved for Shipping
-
Unavailable
You will be able to auto generate UINs during the authorization process by selecting the Auto Generate button from this screen.
You can cancel out of the screen without saving changes.
The records will be sorted on below:
-
Approved in descending order
-
UIN in ascending
-
Location description in ascending
Figure 9-11 Authorization Detail - Multi Locations

-
If the item has Multi-Loc column set to Yes, then it will be a hyperlink. The system displays the Authorization Detail Multi Locations popup if the user clicks on Yes hyperlink.
-
The dialog will appear for all types of stock counts.
-
The popup will display all the locations that the item belongs in, including the current primary location of the stock count authorization screen.
Figure 9-12 Rejected Items Screen

-
The Rejected Items screen is to show you the items rejected during the 3rd Party Child Stock Count upload and the invalid scans.
-
Items can also be added if the auditing is turned on and the scanning is invalid or wrong or duplicate UINs.
-
The Rejected Items screen will contain a list of all items in the Rejected Items Table for the selected master Stock Count.
-
When performing a Unit and Amount, Third Party Count, if items are counted that should be on the stock count, but were not extracted, they are added to the stock count line item table when the third party results file is processed if they meet the following criteria. If they do not meet the criteria, the items are added to the stock count rejected items table:
-
Unit and Amount Stock Count
-
Product Group setup to include All items
-
Product Group setup to Auto Authorize
-
-
Any items not recognized by the system during the import of the third party stock count file will be stored in a Rejected Items table. The Rejected Items screen will allow you to assign a valid Item ID that is present in the system to the count information for items not on file and items not on the count. Once a valid item ID is assigned to the not on file items, the system will update the appropriate stock count record with the count Quantity.
-
Rejected items may include 'Item Not at Store', 'Item Not on File' or 'Item not on Count' or 'Invalid Decimal for UOM'.
-
Unknown items (Item not on file) - items that are not known to the enterprise. These will not be added to the export file. They will be displayed on the 'Rejected Items' screen in SIOCS and will be flagged as 'Item not on file.' You will be able to assign a valid item id that exists in SIOCS item database to these items.
-
Non-ranged items (item not at store)- items are known to the enterprise, but not ranged to the store. These will be added to the Rejected Items screen in SIOCS and can be assigned to the count. These items will be flagged as 'Item not at store.' You will be able to assign a valid item id that exists in SIOCS item database to these items.
-
Items 'not on count' will include items that fall outside the specified hierarchy as well as items that are non-inventory maintained in SIOCS. You will not be able to assign items to it.
-
Invalid Decimal for UOM items that are pertaining to invalid decimal. You will be able to assign a valid item id that exists in SIOCS item database to these items.
-
-
Once the count is in Authorize Complete status, the Rejected Items screen will be view only.
Unit and Amount Rules
-
Upon selecting Confirm Authorization, all records with a type of 'Authorize' and a status of New or In Progress will be confirmed and exported to merchandising system in one file.
-
Once a record has been confirmed, the 'Auth User:' field on the Stock Count Detail, Re-count and Stock Count Authorization screens will display with you that selected the Confirm button. Any child count that has been confirmed will no longer be editable.
-
The Store Inventory system automatically triggers the exporting results function, so the results are exported to merchandising system.
-
Once the last child count is confirmed, a flat file is sent to the merchandising system. You are prompted that confirming this last child moves the entire count to Authorize Completed and no further action can be taken.
You will be able to view the authorized quantities when entering the authorization screen. After Confirm Authorization is selected, the Stock Count Authorization Detail screen (Figure 9-9) is view only. Once exported, the system will complete the stock count process by writing inventory adjustments in the system and send all Authorized Quantities for the entire stock count record (discrepant and non-discrepant items) back to merchandising system. The stock count status is set to Completed and no further changes will be allowed in the application.
On this screen you can select the Update Auth Qty button to auto-fill all Authorized Qty with the last count quantity:
-
The Authorized Qty field will update with the rolled up quantity of the packs and components.
-
The variance columns will be based on the rolled up quantity.
Unit, Ad Hoc, Problem Line Counts Rules
When you re-enter a stock count in authorize that has or has not been completed the SOH should remain constant and that of the last snapshot.
Upon selecting Confirm Authorization, the system will adjust the SOH to the Authorization Quantity entered for the Item.
If the Updating Stock on Hand parameter is set to Discrepant Items, the system will only update the SOH for discrepant items that were counted.
If the Updating Stock on Hand parameter is set to All Items, the system will adjust the SOH for both discrepant and non-discrepant items that were counted.
An Inventory Adjustment record will automatically be created to adjust the inventory to the Quantity entered for the item.
You are prompted if some items are not assigned an Authorized Quantity when the Confirm Authorization button is clicked.
If you select OK and the Stock Count Null = 0 parameter is set to No, all items without an Authorization Quantity will have their SOH left as it is, with no adjustments made. The item will be considered 'not counted' in this case.
If you select OK and the Stock Count Null = 0 parameter is set to Yes, all items without an Authorization Quantity will have their SOH set to the last counted quantity. This would be 0 if no physical count quantity was entered.
If you select Cancel, you will be returned to the Authorization screen without confirming the count. Any quantities that were entered by you will remain on the screen.
When the Confirm button is pressed for the last child count needing authorization, the status for the Stock Count will change to Completed. At this point, the Stock Count will be read-only.
You can enter data into the Authorized Quantity field for both discrepant and non-discrepant items.
You can auto-fill the authorized qty field by selecting the Update Auth Qty button.
Transaction History
The Transaction History Lookup functionality provides users with the ability to view information about existing transactions which have an impact to an items stock on hand. Transaction History is a lookup screen that is accessed under the Inventory Management menu option of the application.
Transaction History Search
Figure 9-13 Transaction History Search Criteria

The Transaction History dialog initially directs you to a search criteria screen to select filter criteria for the records to be displayed before presenting the list of transactions. The default for the search is all transactions for today for your store. Additional search criteria include From and To Date, Type of Transaction (that is, Customer Order Delivery, Inventory Adjustment, and so on), Reason, Item, and User.
'From Date' will be defaulted with a date based on the value of system configuration parameter 'Search Date Range Default for Transaction History'. For example, if the system config parameter value is set to '90', the From Date will be defaulted with <today's date> - 90.
Transaction History
Figure 9-14 Transaction History List

The Transaction History is a read-only screen which displays all transactions, per the selected search criteria, in the system for your store that have an impact on the stock on hand. Each time a transaction is created which updates inventory to a final state, it gets written to the transaction history. It does not include the saved transactions (reserved inventory), rather it includes the transactions which are completed.
The following fields are listed for each record:
-
Date: The date and time when the transaction was completed.
-
Transaction Type: The type of the original transaction such as Direct Delivery, Stock Count, and so on.
-
Transaction ID: The Transaction ID that is associated with the original transaction. It will be a link for those transactions that can be navigated to. Clicking on this link will navigate the user to the transaction the record was created from.
For Inventory Adjustments and Stock Count Authorization, the user will be navigated to the original transaction since they are available in the desktop application.
For transactions which do not have their original transaction in the desktop application such as DSD Receiving, Transfer Shipment, Transfer Receiving and Return to Vendor, clicking on this link will navigate to Container Lookup where the list of containers associated with the transactions will be listed. This enables the user to view the details regarding the transaction. The user can open a container to view the items and other details. If the transaction has only one container, the user will be taken to Container Detail screen directly.
There will be a back button in the transaction screens which will navigate the user back to Transaction History. The user must have security access to the transaction for the system to navigate there. The same security permissions should exist as if the user accessed the dialogue via the functional area normally. Also, the mobile application must be licensed by the retailer in order to view the transaction details.
-
Item: The Item ID. This is a hyperlink which when clicked, takes the user to the Item Detail screen for that item. User can return to the Transaction History List screen by clicking on the Back button in Item Detail screen.
-
Description: The description associated with the Item ID.
-
Reason: Reasons associated with history record.
The reason is either a hard-coded description or an actual Inventory Adjustment reason code.
-
Stock on Hand and Unavailable: show the stock movement of up or down for the transaction.
-
User: you that created the original transaction.
Troubled Transactions
The Troubled Transactions List screen is an admin screen for the supervisor or the store user to reconcile the transactions with UIN and that are in trouble. The Troubled Transactions List dialog screen is accessed under the Inventory Management menu option of the application.
Troubled Transactions List Search Criteria
Figure 9-15 Troubled Transactions List Search Criteria

The Troubled Transactions List dialog initially takes you to a search criteria screen to select filter criteria for the records to be displayed before presenting the list of troubled transactions. The default for the search is all the troubled transactions for today for your store. Additional search criteria include From and To Date, Transaction Id, Item, UIN, Status, Resolution status (Resolved, Unresolved).
Troubled Transactions List
Figure 9-16 Troubled Transactions List

The Troubled Transactions List is a screen which lists all the UIN and Received Unit Adjustment troubled transactions that exist in the system.
Upon selecting the menu, the system initiates the search criteria screen automatically and the list screen displays the transactions per the given search criteria.
You can also manually mark a record as resolved if no update needs to occur.
The screen allows multi selection of records to move to the resolution status.
You can view the history of the UIN by selecting the View History button which takes you to the UIN History screen.
From this screen with the proper privilege, you can view the UIN History for an item.
With the proper privilege, you can update the status of the UIN resolution record to Resolve or Unresolved if it is already in resolved status.
The following fields are listed for each record:
-
Item: The Item ID present in the troubled transaction.
-
UIN: Displays the UIN of the item that was sold or returned.
-
Last Update: The last updated date of the exception record.
-
Current Status: The status of the UIN at the time the exception was raised. This could be different than the current status in the system, that is, was In Receiving when the Update process tried to process, but the receipt has been completed so now the UIN is in In Stock status.
-
New Status: The proposed new status the system tried to update the UIN to.
-
Action: The action within the UIN Update Status Web Service. This could also be RUA for those exceptions generated from Receiver Unit Adjustments.
-
Transaction ID: Displays the unique identifier of the transaction that will tie back to the external system.
-
Quantity: For adjustments this will hold the adjustment quantity. The value will be prefaced with - to indicate the negative numbers and no prefix in case of positive numbers.
-
Resolved: Displays a Yes/No value for those records that have been resolved/not resolved within the system.
Troubled Transactions List Navigation
You can select a record from the list and move it to 'Resolved' or 'Unresolved' status by selecting the Resolve/Unresolve buttons.
If you select a record and the View History button, the system goes to the UIN History screen.
Ticketing
Ticketing provides the ability to print shelf edge labels and item tickets for stock at the store and use an external application to print and manage the format details. Shelf edge labels (label formats) and Item tickets (ticket formats) can be created and submitted to print in the system. Tickets or labels can be printed for individual items on the desktop application and quick item print of tickets can be managed using the Quick Item Print functionality in the mobile application.
Ticket Search Criteria
Figure 9-17 Ticket Search Criteria

The Ticket List dialog initially directs the user to a search criteria screen to select filter criteria for the records to be displayed before presenting the list of tickets. The default for the search is all tickets for the current store and current date.
The user can search the tickets based on several criteria such as Print Date range, Active Date range, item, merchandise hierarchy, format type, format, print status and so on.
The system displays the tickets on the list screen based on the criteria provided by the user here.
Ticket List
Figure 9-18 Ticket List

The Ticket List screen is accessed from the Inventory Management-Ticket menu.
From the Ticket List screen, the user has the potential to perform numerous tasks. The user can create, edit, delete, refresh the quantity, and print a ticket. Search Criteria will automatically display when the user enters the screen. Once the user has entered the screen, the filter option is available to further filter on the item tickets displayed.
The Refresh Quantity button can refresh the ticket quantity based on the current SOH. The status of the item ticket may be identified using the Printed field which indicates whether Printed Yes or No.
The Update Tickets button takes the user to a dialog to update various ticket components as described below.
When the user selects to print the tickets, the system displays a popup for the user to select the printer to which the print must be submitted and to indicate whether the quantity must be refreshed before submitting. The system will display the user preferred printer set by default and allow to change.
The detail fields on this screen includes, Item, Description of item, Format Type, Origin Type, Print Quantity, Price Type, Active Date, End Date, Printed Status and Print Date.
Update Tickets
Figure 9-19 Update Tickets

The Update Tickets screen is accessed when the user selects one or more tickets and then select the Update Tickets button on the Ticket List screen.
On this screen, the user can Assign Format, select the Print Date, and Refresh the quantity based on the current SOH for the selected tickets.
The Auto Print field is for future use.
Ticket Detail
Figure 9-20 Ticket Detail

The Ticket Detail screen is accessed when the user selects to Create a new ticket or select an existing ticket to view and edit.
The Item Ticket Detail screen allows the user to manually create tickets/labels and edit the existing tickets if it is not printed. The system also allows the user to reprint the already printed tickets.
The user can select the printer and refresh the quantity when selected to print.