10 In Store Replenishment
This chapter covers shelf replenishment. The following topics are covered:
Overview
The replenishment process attempts to ensure that the shop floor inventory is set at a level best suited for enticing customers to buy a product and to prevent empty shelves. Shelf replenishment functionality within the mobile application is related to the movement of goods from the back room to the shop floor and shop floor to back room. For example, when a certain soda quantity is low, you can initiate a replenishment process so that more of the soda is moved from the back room. Similarly, if there is excess stock on the shop floor, the mobile application supports processes to move inventory to the back room. Some of the processes require capacity setup and some form of plan-o-gram sequenced data, while others do not.
Figure 10-1 Shelf Replenishment

Shelf replenishment-related processing within the mobile application includes the following features:
-
The following lists the different replenishment methods:
-
Capacity algorithm based on stock level percentages
-
Sales based
-
Gap empty shelf scanning
-
Display stock replenishment
-
Receiving on the shop floor
-
Automatic
-
Print Reports
-
Manage Delivery Bay
-
-
The system can calculate the optimal quantity of inventory on what should be held on the shop floor to prevent empty shelves
-
On demand generation of pick lists with real-time data
-
Store employees are driven to replenish the most urgently needed items first
-
Optional item location guidance when picking items by back room micro sequence
-
Formal or informal picking dialog
-
Ad hoc update shop floor and back room process to balance and correct inventory positions
-
Optional substitution when lacking inventory
-
Within day partial or end of day full replenishment pick lists for user efficiency
Capacity replenishment uses shop floor capacity and back room inventory positions to calculate a pick list optimized to keep shelves on the shop floor well stocked. You must indicate how many cases you want to replenish and which items by selecting the product group. This method is focused on those retailers and items which have a well-defined plan-o-gram.
The capacity-based replenishment method is best used by retailers who have a structured shop floor where it is easy to define capacity, items are fairly static, and multiple units are on the shop floor. This is especially useful for grocery retailers and mass merchandise retailers. The structured shop floor is important to this method since there is an inherent cost involved with the need to understand how much capacity exists on the shop floor. A dynamic environment with continuously changing assortments or single item counts often is too costly to maintain the plan-o-gram shop floor capacity.
Capacity based requires you to define product group components using the product group dialog which will be used to generate the pick list.
Gap scanning is focused on those retail environments who want to have a very simple easy to use shop floor replenishment system. You can scan items on the shop floor which become a back room pick list for someone to pick items on and bring to the shop floor.
Sales-based shelf replenishment is based on a process that records all sales coming into the store. The sold item is added to the pick list based on merchandize hierarchy. Like the ad hoc scanning process, this does not require plan-o-gram information. Sales-based shelf replenishment is especially well suited for fashion retailers who have constantly changing assortments and have many low, or even single instance items like special shoe sizes or undergarments.
Display Stock is a replenishment method specifically geared towards single unit items that are used to sell to customers and are related to each other by style. The process allows a user to scan the items they have on the shop floor. The system will generate a pick list for those styles and differentiator combination not represented on the shop floor.
The Display List type shelf replenishment helps you to scan a list of items available on the shelf and create a list and compare it with the product group and identify the gap and replenish. The product group dialog allows you to select the diff through which the replenishment would be done. The Display list method requires you to define outside of the product group components to also define the differentiator. The combination of differentiator and product group used with a scanned list will provide you with a list of items that were not scanned.
Business Case example: A handbag retailer displays all the colors within a style for purses. Susan finds the perfect burgundy colored purse, picks it up from the shop floor, and goes to a sales counter. The sales associates on the sales floor do not notice that particular color/model is not displayed anymore. Jane looked at a magazine and really wanted to have the featured red colored purse, but when shopping for that specific purse she does not see it on the shop floor and assumes it has sold out or was never carried. She decides to walk out of the store without a purchase and look at a different purse vendor who may have the red colored purse.
This scenario could easily have been resolved by the sales associate scanning periodically the items that are displayed on the shop floor and generating a list of missing items in inventory using the display replenishment methods.
Shop floor receiving will allow the receiving associate to indicate if they are receiving in the back room or directly on the shop floor. This method is most often used with those retailers that have daily deliveries and move delivered quantities directly to the shop floor since most of the delivered quantities are just in time deliveries as is the case in the grocery environment.
The automatic option will refresh the store shop floor quantities based on capacity and available inventory for a specific merchandise selection. This feature can be used by those retailers who have a process where the store is brought back into a refreshed state at the end of the day and do not want to run manual or calculated pick lists. Another possible scenario could be when a large refresh is required due to significant plan-o-gram changes or when initially configuring a store.
Business Cases
Three business case examples are shown below:
Replenishment of Shop Floor
This operation will help a retailer to move goods from the back room to the shop floor. This is done to achieve a better fill rate at the store; the more shelf space is utilized, the better sales. This is possible even if a retailer is not using sequencing.
Moving Items to the Backroom
Moving of Items from Shop floor to the Backroom is possible. It helps a retailer to move extra goods from the shop floor, which could be an outcome of receiving the delivery at the shop floor itself or incorrect movement of goods. For example, if a retailer receives a delivery at the shop floor but there is not enough space to keep the full delivery, then the retailer can use this functionality to move the goods to the backroom which are not required for that moment on shop floor. Secondly, if due to manual intervention there has been a movement of goods from the backroom to the shop floor and the shop floor cannot accommodate that much quantity, the retailer can push back the excess quantity to the backroom.
Moving Items from Delivery Bay
Moving of items that just got received and lying at store delivery bay area can be moved to shop floor or back room. This helps the retailer to quickly replenish the needed SKUs and sell. Also, this helps the retailer to clear the inventory quickly from delivery bay and not wait for the standard process.
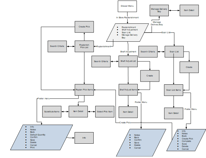
Screen Flow
Figure 10-2 In Store Replenishment Mobile Screen Flow

You can access the In Store Replenishment dialog from the Drawer menu on the mobile application.
The In Store Replenishment module in the mobile application contains Replenishment, Shelf Adjustment, Scan List and Manage Delivery Bay features.
Functionality - MAF
This section describes the available screens for:
Replenishment
Replenishment Pick List
Figure 10-3 Replenishment Pick List

The Replenishment Pick List screen can be accessed from the In Store Replenishment menu. When you access this screen, the system will by default list the New and In Progress pick list.
The Replenishment Pick List screen allows you to create a new pick list by selecting the Create button. All types of replenishment lists are displayed with the total quantity to pick. When you select a replenishment list the system takes you to the Replenishment Pick Items screen. If you create a new replenishment list, you go to the Create Replenishment Pick screen.
You can filter the list by selecting the pair of glass and providing the filter criteria.
The following fields are shown in the list for you to identify the pick list:
-
ID -The unique replenishment id created by the system.
-
Total number of quantity in the pick list.
-
Status of the pick.
-
Pick Type
-
Four types of in store replenishment methods can be defined here: Capacity, Sales, Display and Gap.
-
-
Updated User, Create Date and the Description of the pick.
Replenishment List Search Criteria
Figure 10-4 Replenishment List Search Criteria Screen

The Replenishment List Search Criteria screen can be accessed from selecting the eye glasses from the Replenishment Pick List screen. This helps to limit the search on Replenishment Pick List screen through date, hierarchy, and various additional filters which includes search fields Pick List Id, Pick type, Product Group, Mode, Scan List, Item and so on.
After applying the search criteria, you return to the Replenishment List screen with the results filtered based on the given criteria.
Create Replenishment Pick
Figure 10-5 Create Replenishment Pick Screen

The Create Replenishment Pick screen is used to create a new shelf replenishment pick list based on various criteria specified by you. This screen is accessed by selecting the Create button from the Replenishment Pick List screen. You can create four different types of shelf replenishment lists: Capacity, Sales, Display, and Gap based replenishment lists. Based on the replenishment list type selected, some fields will display while others will not.
Replenishment List Types
Capacity (Algorithm Based on Stock Level Percentages)
Capacity-based replenishment is dependent on the capacity defined for an item in sequencing at the shop floor. A user can choose to replenish within the day or end of the day. The difference between the capacity quantity and the actual stock on the shop floor becomes the suggested quantity to replenish. If you choose to replenish the stock within the day, you also have an option to enter a quantity to replenish considering the manpower availability. If you choose to replenish at the end of the day, it is assumed that you will have sufficient manpower and be able to replenish the full deficit.
Capacity-based replenishment uses the difference of the shop floor capacity and the shop floor quantity to calculate the gross need of how many units need to move to the shop floor. This need is constrained by several factors, how many units are present in the back room and how many units do you actually have time to pick and move to the shop floor.
Capacity-based replenishment uses a specific algorithm to define the optimal method to replenish the shop floor quantity:
-
The total capacity equals the sum of capacity for all shop floor locations.
-
The Out of stock % equals the total capacity minus the shop floor quantity divided by the total capacity times 100.
Calculation:
-
The Gross Need Units equals the total capacity minus the shop floor quantity.
-
The item list is sorted in the order of percentage Out of stock.
-
The Net Need calculation uses the total capacity, total max fill percentage, and the mode.
-
The total available replenish quantity equals the back room plus the delivery bay stock. This step is only used when checking available stock on hand.
-
The fill quantity equals the Net Need or the total available, whichever is smaller.
-
The Within day fill will create a list until units replenished meet the within day fill quantity.
-
The End of day fill will create a list with all items needing replenishment.
Sales Based
Sales-based replenishment uses a concept in which the shop floor is intact and accurate every morning. As units are sold, new units will take their place. Often if a unit is sold out, because of limited availability, a substitution will be used to replenish. When the substitute is sold, the substitute will be replenished. The advantage of this type of method is sequencing is not required since everything replenished is based on sold units.
A user can choose to replenish within the day or at the end of the day. If you choose to replenish within the day, they have an option to enter the quantity they have time to replenish. This replenishment quantity is restricted by the quantity entered by you and is pro-rated. If you choose to replenish at the end of the day, it assumes sufficient manpower will be able to replenish the suggested quantity.
This method is mostly used by fashion retailers who have no defined capacity and many items that are single size/color/style items. It often is used in conjunction with substitution to allow them to keep the shop floor looking filled by substituting the sold unit with one that is in the back room.
Note:
This method will often be used with the option to ignore available inventory. This allows "out of stock" items on the replenishment list to be substituted.
Gap Scanning (Empty Shelf Scanning)
The Gap scanning method replenishment is the easiest method of all the various types of shelf replenishment. With this method, you scan the goods that need replenishment, and a replenishment list is created from the units scanned.
The system uses this replenishment list to move the goods from the back room to the shop floor based on back room availability. The reason to have a separate process between scanning and generating is that one user can create a list and another user can execute the shelf replenishment allowing for distribution of workload.
Since this process does not have a dependency with either sales or capacity, it gives an advantage to the retailer to move goods without any complex setup.
Display (Sales Floor/ Shop Floor)
The shelf replenishment method of Display stock replenishment is fully based on the idea that if a customer does not see the item on the shop floor, they do not know the item exists.
This method provides a way to reduce the inefficiency of receiving new styles in the back room, and not having full knowledge of what is displayed and what should be moved from the back room to the shop floor.
The generic process is you will scan all display stock items, and then compare them against a product group with all the styles available for that department. You will then identify what is the differentiator needed to be displayed on the floor. Often this is color.
Because this type of method is often used in a fashion setting, it does not require sequencing or capacity at all. Capacity need is always one item per primary differentiator.
A product group is required to set up with all the items on a shelf. The following table is an example which shows six items with various colors and sizes. For the comparison between shop floor display and back room, all of the items need to be set up in the product group.
Next, a shelf adjustment list needs to be created by scanning the items on display. For this example, you only have item 124 on the display shelf.
| Item ID | Diff 1 | Diff2 |
|---|---|---|
|
123 |
Black |
S |
|
124 |
Black |
M |
|
125 |
Black |
L |
|
234 |
Red |
S |
|
235 |
Red |
M |
|
236 |
Red |
L |
While creating the product group, you selected to sort by the color. Since the scanned item is black, the sorting is by color. The system will try to find a different color available in the back room. After the comparison between the two lists, the system tells you item 236 needs to be replenished.
Note:
The suggested red item to be replenished will depend on available back room inventory and the sort of the second differentiator. If Diff 2 had been defined differently, such as L = 10, M = 08, and S = 06, then item 234 would have been recommended instead for replenishment.
Replenishment Pick Items
Figure 10-6 Replenishment Pick Items

This screen is accessed by selecting a replenishment list from the Replenishment Pick List screen or when creating a new pick. You need proper permissions to reach this screen. Selecting an item from the pick items will take you to the Item Detail screen.
Clicking on the Search Criteria (eye glasses) takes you to the Search Popup which displays list of pre-defined searches.
You can access the footer menu by selecting the ellipsis button and perform various functions like viewing the Information of the pick, Default the pick quantity with the actual quantity, confirm the pick, edit CFAs, save, cancel, print, and go back and delete the pick.
Search Popup
Figure 10-7 Search Popup

The Search Criteria popup is accessed by selecting 'Search Criteria (eye glasses) from the Replenishment Pick Items screen.
This popup provides the user with the list of pre-defined searches that enables the user to quickly find the list of items based on their picked quantity.
The list of pre-defined searches available are:
-
Items to Pick - Selecting this option, will list the partially picked or non-picked items(Actual pick qty = zero OR Actual pick qty < Suggested Pick Qty OR Actual pick qty = NULL) in the Replen Pick Items screen.
-
Fully Picked Items - Selecting this option, will list the fully picked items (Actual pick qty = Suggested Pick Qty) in the Replen Pick Items screen.
-
All - Selecting this option will display all items irrespective of whether they were picked or not.
These searches will also include Substitute Items. The substitute Items will always be grouped together with the original item.
If the search did not return any records, an empty list will be displayed in the Replen Pick List screen.
Replenishment Info
Figure 10-8 Replenishment Pick Items Info Screen

The Replenishment Info screen is accessed by selecting info option from the Replenishment Pick Items screen.
This screen provides the information about the pick which includes the Pick List Id, Pick type, Product Group, hierarchy info, scan list and so on.
This screen will also display the CFAs captured for the replenishment pick list.
This is an informational popup screen, and it is read only.
Edit CFAs
Figure 10-9 Edit CFAs

The Edit CFAs screen displays the list of CFAs (flexible attributes) that have been set up for Replenishment Pick List in the system. This screen allows you to capture values for them. The fields displayed here are based on what is setup for the Replenishment Pick List. The CFAs that are set up as 'Required' must have a value entered for it before confirming the pick. The value can be one of the following: Date, Text, Decimal, Long depending on the 'data type' set up for the CFAs, while creating them in the mobile application. Appropriate security permission is needed, and the list must be in editable state for entering CFA values.
Replenishment Pick Item Detail
Figure 10-10 Replenishment Pick Item Detail

This item detail screen is accessed by selecting an item or when scanning an item from the Replenishment Pick Items screen.
User may also scan the same item or a different item from this screen. The information will be retained for the replenishment pick list you are currently working in, until you leave the replenishment pick list. Select Save from the Replenishment Pick Items screen to permanently save the item information. There is no Save on the Item Detail screen.
If the user has used a pre-defined search in the Replenishment Pick Items, the Item Detail screen should be limited to only the items returned by the search.
Scanning or entering an item on this screen will refresh this screen for the item scanned/entered.
The substituted field displays whether an item has substitute item(s) associated with it and if selected it also allows you to navigate to the substitute items screen to add substitute items.
At the bottom of the screen the details of the last scanned barcode will be displayed.
You can access the footer menu by selecting the ellipsis button to reset the item or go to substitute items screen.
Substitute Items
Figure 10-11 Substitute Items Screen

The Substitute Items screen is used to find a substitute item when the requested item has no inventory. The Substitute Items screen can be accessed from the Replenishment Pick Item Detail screen by tapping the Substituted field. Using item substitution helps maintain a better fill rate within different areas of the store. The substitutions can be recommended by corporate, or they can be ad hoc picked depending on system settings. Depending on security permissions, you can be restricted to just the corporate items or be free to select anything you want.
Receive on Shop Floor
The system allows you to indicate whether the inventory is received on the shop floor directly. The edit container screens in DSD Receiving and Transfer Receiving dialogs support to receive inventory on the shop floor. You can mark the check box Receive on shop floor. You can refer the screens in the respective sections for more details.
Shelf Adjustment
Shelf Adjust List
Figure 10-12 Shelf Adjust List Screen

The Shelf Adjust List screen will list the Shelf Adjustment lists that are In Progress.
You can access this screen by selecting the Shelf Adjustment menu from the In Store Replenishment menu which is available on the drawer menu.
The list includes the Move to Back Room, Update Shop Floor and Update Back Room types of shelf adjustment.
You can find the Shelf Adjustment Id, total number of items, current status, type, and the date for each adjustment list on this screen.
The Create button on this screen takes you to the Create Shelf Adjust Screen to create a new shelf adjustment list.
You can filter the list using the search criteria screen by selecting the eye glasses.
Create Shelf Adjust
Figure 10-13 Create Shelf Adjust Screen

The Create Shelf Adjust popup screen appears when you create a new Shelf Adjust by selecting the Create button on the Shelf Adjust List screen.
Select the Shelf Adjust type to create and select the Apply button to create a new list. After applying the system creates a new shelf adjustment and takes you to the Shelf Adjust Items screen.
You can create any of the following types of shelf adjustment:
-
Move to Back Room:
When this list is created, the quantities scanned will be moved from the shop floor to the Back room. The quantity scanned will be subtracted from the Shop floor and added to the Back Room inventory
-
Update Shop Floor:
When this list is created, the quantities scanned will update the current available Stock On Hand on the Shop floor and replace the current quantity.
-
Update Back Room:
When this list is created, the quantities scanned will update the current available SOH in the Back Room and replace the current quantity.
Shelf Adjust Items
Figure 10-14 Shelf Adjust Items

This screen is accessed by selecting a shelf adjust list from the Shelf Adjust List screen or when creating a new shelf adjustment. You need proper permissions to reach this screen. Selecting an item from the shelf adjust items will take you to the Item Detail screen.
You can access the footer menu by selecting the ellipsis button and perform various functions like viewing the information of the shelf adjust, Edit CFAs, confirm the shelf adjustment, save, cancel, print, and go back or delete.
The list displays the following fields with the image if configured.
Item Id, Description, Scan quantity, UOM and Pack Size.
The list also shows the following icons:
-
Remove Item (trash can icon) - Selecting Remove Item will flag the item in the list of items for removal.
-
Remove Item will be displayed upon swiping a line item from the list of items in the Shelf Adjust Items screen.
-
User must have the Edit Shelf Adjustment security permissions to remove items from a shelf adjustment.
-
The shelf adjustment must be in edit mode to remove an item.
-
-
Restore Item (circle arrow/undo icon) - Restore Item button will only be displayed for items marked for removal.
Shelf Adjust Info
Figure 10-15 Shelf Adjust Items Info Screen

The Shelf Adjust Info screen is accessed by selecting info option from the Shelf Adjust Items screen.
This screen provides the information about the shelf adjust which includes the Shelf Adjust Id, status, type, SKUs, total quantity, create date, update date and update user.
This is an informational popup screen, and it is read only.
This screen will also display the CFAs captured for the shelf adjustment.
Edit CFAs
Figure 10-16 Edit CFAs

The Edit CFAs screen displays the list of CFAs (flexible attributes) that have been set up for Shelf Adjustment in the system. This screen allows you to capture values for them. The fields displayed here are based on what is setup for the Shelf Adjustment. The CFAs that are set up as 'Required' must have a value entered for it before confirming the adjustment. The value can be one of the following: Date, Text, Decimal, Long depending on the 'data type' set up for the CFAs, while creating them in the mobile application. Appropriate security permission is needed, and the adjustment record must be in editable state for entering CFA values.
Shelf Adjust Item Detail
Figure 10-17 Shelf Adjust Item Detail

You are directed to the Item Detail screen upon tapping on an item from the Shelf Adjust Items screen.
You will also go to this screen when adding a valid item by scanning/entering from the Shelf Adjust Items screen.
User may also scan the same item or a different item from this screen. The information will be retained for the shelf adjustment you are currently working in, until you leave the shelf adjustment. Select Save from the Shelf Adjustment Items screen to permanently save the item information. There is no Save on the Item Detail screen.
Editable fields are displayed at the top with chevrons and non-editable fields are grouped at the bottom of the pane.
Scanning or entering an item on this screen will refresh this screen for the item scanned/entered. At the bottom of the screen the details of the last scanned barcode will be displayed.
The screen will be in edit mode when all the following conditions are met.
-
You have Edit Shelf Adjustment permissions.
-
The shelf adjustment is in 'New' status.
The screen will be in view only mode when one or more of the following conditions are met:
-
You have no Edit Shelf Adjustment permissions.
-
The shelf adjustment is in 'Completed' status.
You can access the footer menu by selecting the ellipsis button to Reset the item or Remove/Restore the item.
-
If the item is flagged to remove, the item will appear "grayed out" or disabled (just the header information).
Scan List
Scan List
Figure 10-18 Scan List

You can access the Scan List by selecting the Scan List option from the In Store Replenishment menu available on the drawer menu.
You must have proper permissions to access this screen.
The list displays the Display and Gap Scan type of Scan List.
You can create a new scan list by selecting the Create button and the system will take you to the Scan List Items screen for adding the items.
If you are selecting the scan list record from the list, the system will take you to the Scan List Items screen with the items listed.
You can filter the scan list records using the search criteria screen by selecting the eye glasses and applying the search criteria.
The screen provides the header level information such as Id, status of the scan list, type and the total SKUs of each scan list.
Create Scan List
Figure 10-19 Create Scan List Screen

The Create Scan List screen is accessed when you select the Create button on the Scan List screen to create a new scan list.
You can create any of the below types of Scan List by selecting the option and applying. After Applying the system creates a new scan list of the selected type and takes you to the Scan List Items screen.
Display Scan:
This list is intended for you to scan the shop floor display items. The list of scanned items will be compared when generating a pick list.
Gap Scan:
For Gap Scanning, you will scan gaps on the shelf. When the list is complete, you can save it and have it executed.
Scan List Items
Figure 10-20 Scan List Items Screen

You can access the Scan List Items screen by selecting a scan list from the Scan List screen or when creating a new scan list after applying the selection on the Create Scan List screen.
This screen displays the items that are in the scan list.
The list displays the following fields with the image if configured.
Item Id, Description, Scan quantity, UOM and Pack Size.
The list also shows the following icons:
-
Remove Item (trash can icon) - Selecting Remove Item will flag the item in the list of items for removal.
-
Remove Item will be displayed upon swiping a line item from the list of items in the Scan List Items screen.
-
User must have the Edit Scan List security permissions to remove items from an Item Scan List.
-
The Scan List must be in edit mode to remove an item.
-
-
Restore Item (circle arrow/undo icon) - Restore Item button will only be displayed for items marked for removal.
You can access the footer menu by selecting the ellipsis button and perform various functions like viewing the Information of the scan list, Edit CFAs, create a pick, confirm the scan list, save, print, and cancel to go back or delete.
Scan List Info
Figure 10-21 Scan List items Info Screen

The Scan List Info screen can be accessed by selecting the Info option from the footer menu on the Scan List Items screen.
This screen provides the information about the scan list which includes the Scan List Id, status of the scan list, type of the scan list, SKUs, total quantity, create date, last update date and user.
This is an informational popup and view only.
This screen will display the CFAs captured for the scan list.
Edit CFAs
Figure 10-22 Edit CFAs

The Edit CFAs screen displays the list of CFAs (flexible attributes) that have been set up for Scan List in the system. This screen allows you to capture values for them. The fields displayed here are based on what is setup for the Scan List. The CFAs that are set up as 'Required' must have a value entered for it before confirming the scan list. The value can be one of the following: Date, Text, Decimal, Long depending on the 'data type' set up for the CFAs, while creating them in the mobile application. Appropriate security permission is needed, and the scan list record must be in editable state for entering CFA values.
Scan List Item Detail
Figure 10-23 Scan List Item Detail

The scan list item detail screen can be accessed from the scan list items screen when selecting an item or when entering/scanning a new item to the list.
User may also scan the same item or a different item from this screen. The information will be retained for the item scan list you are currently working in, until you leave the transaction. At the bottom of the screen the details of the last scanned barcode will be displayed.
Select Save from the Scan List Items screen to permanently save the item information. There is no Save on the Item Detail screen.
For this screen to be in edit mode, you must have proper permissions.
This screen will be in view only mode if the status of the scan list is completed.
You can use the arrow buttons on the bottom to navigate items.
You can access the footer menu by selecting the ellipsis button on the bottom and Remove the item, Restore the item if flagged to remove and Reset item.
Manage Delivery Bay
-
Manage Delivery Bay Screen
-
Item Detail
-
Move To
Overview
A delivery bay in the store is an area where inventory is received at the time the truck ar-rives in the store. In a normal fast based process, this inventory will be moved to the shopfloor or put away in the backroom and be immediately available for use. However, in some cases, the delivery load is so large, or no people are available, to manage this as part of the on-going process. For such retailers, the delivery bay allows the receiving of inventory in the backroom instead of the shopfloor or backroom.
This dialogue allows a user during the day start moving inventory from the delivery bay ar-ea to the shopfloor or backroom and not have to wait until a batch process runs to move that inventory to the backroom or shopfloor.
Manage Delivery Bay Screen
Figure 10-24 Manage Delivery Bay Screen

This dialog can be accessed from In Store Replenishment / Manage Delivery Bay. (This functionality is available only if Delivery Bay inventory is enabled in the system)
If there are delivery bay quantities available, the system will remove the inventory from the delivery bay and update the backroom or shop floor quantity.
The system provides a warning if the item entered is on a stock count that is in in progress status for the user to decide whether to move the inventory or not.
After entering an item and if a delivery bay quantity is available, the system will navigate to the item detail screen for the user to enter the quantity to move out of the delivery bay.
Upon selecting to apply the change to move inventory out of the delivery bay, the system checks whether the system is configured to move the delivery bay inventory to the shop floor or the backroom.
If the system is configured to move, the system will prompt the Move to popup for the user to select whether to move the inventory to the backroom or shop floor.
-
If the user selects 'Shop floor', the system will look for the capacity defined and if de-fined it will move the inventory up to the capacity level and move the rest of the quantity to the backroom. If delivery bay quantity is less than the defined quantity, the system will move all the quantities to the shopfloor.
-
If the user selects, 'Backroom', the system will move all the inventory to the back room.
If the system is not configured to move to shop floor, the system will prompt the user for confirmation and will move the entire delivery bay movement quantity to the backroom if the user confirms.
Manage Delivery Bay - Item Detail
Figure 10-25 Manage Delivery Bay - Item Detail

The user is taken to this screen when an item is scanned on the manage delivery bay screen. On this screen, the user can scan the items that are needed to be moved out of delivery bay. As the user scans the items, the system updates the list and displays it on manage delivery bay screen.
The user can enter the quantity to move using the quantity popup.
The user can use the arrow buttons on the bottom to navigate items.
The user can access the footer menu by selecting the ellipsis button on the bottom and Remove the item, Restore the item if flagged to remove and Reset item.
Functionality - Jet Mobile
This section describes the available screens for:
Replenishment
Replenishment Pick List
Figure 10-26 Replenishment Pick List

The Replenishment Pick List screen can be accessed from the In Store Replenishment menu. When you access this screen, the system will by default list the New and In Progress pick list.
The Replenishment Pick List screen allows you to create a new pick list by selecting the Create New button. You will be taken to the Create Replenishment Pick screen upon selecting the Create New option on this screen if you have proper permissions. All types of replenishment lists are displayed with the total quantity to pick. When you select a replenishment list the system takes you to the Replenishment Pick Items screen.
You can filter the list by selecting the pair of glass and providing the filter criteria.
The following fields are shown in the list for you to identify the pick list:
-
ID -The unique replenishment id created by the system.
-
Total number of quantity in the pick list.
-
Status of the pick.
-
Pick Type
-
Four types of in store replenishment methods can be defined here: Capacity, Display, Gap and Sale.
-
-
Updated User, Create Date and the Description of the replenishment pick.
On this screen, you can scan the item or search the item using the standard item lookup feature to filter the pick lists that contains the searched item.
Replenishment List Search Criteria
Figure 10-27 Replenishment List Search Criteria Screen

The Replenishment List Search Criteria screen can be accessed from selecting the magnifying glass from the Replenishment Pick Lists screen. This helps to limit the search on Replenishment Pick List screen through date, hierarchy, and various additional filters which includes search fields Pick List Id, Pick type, Product Group, Mode, Scan List, Item, Status and so on.
Once done with applying the search criteria, you will return to the Replenishment Lists screen with the results filtered based on the given criteria.
Create Replenishment Pick
Figure 10-28 Create Replenishment Pick Screen

The Create Replenishment Pick screen is used to create a new shelf replenishment pick list based on various criteria specified by you. This screen is accessed by selecting the Create button from the Replenishment Pick List screen. You can create four different types of shelf replenishment lists: Capacity, Sales, Display, and Gap based replenishment lists. Based on the replenishment list type selected, some fields will display while others will not.
Replenishment List Types
Capacity (Algorithm Based on Stock Level Percentages)
Capacity-based replenishment is dependent on the capacity defined for an item in sequencing at the shop floor. A user can choose to replenish within the day or end of the day. The difference between the capacity quantity and the actual stock on the shop floor becomes the suggested quantity to replenish. If you choose to replenish the stock within the day, you also have an option to enter a quantity to replenish considering the manpower availability. If you choose to replenish at the end of the day, it is assumed that you will have sufficient manpower and be able to replenish the full deficit.
Capacity-based replenishment uses the difference of the shop floor capacity and the shop floor quantity to calculate the gross need of how many units need to move to the shop floor. This need is constrained by several factors, how many units are present in the back room and how many units do you actually have time to pick and move to the shop floor.
Capacity-based replenishment uses a specific algorithm to define the optimal method to replenish the shop floor quantity:
-
The total capacity equals the sum of capacity for all shop floor locations.
-
The Out of stock % equals the total capacity minus the shop floor quantity divided by the total capacity times 100.
Calculation:
-
The Gross Need Units equals the total capacity minus the shop floor quantity.
-
The item list is sorted in the order of percentage Out of stock.
-
The Net Need calculation uses the total capacity, total max fill percentage, and the mode.
-
The total available replenish quantity equals the back room plus the delivery bay stock. This step is only used when checking available stock on hand.
-
The fill quantity equals the Net Need or the total available, whichever is smaller.
-
The Within day fill will create a list until units replenished meet the within day fill quantity.
-
The End of day fill will create a list with all items needing replenishment.
Sales Based
Sales-based replenishment uses a concept in which the shop floor is intact and accurate every morning. As units are sold, new units will take their place. Often if a unit is sold out, because of limited availability, a substitution will be used to replenish. When the substitute is sold, the substitute will be replenished. The advantage of this type of method is sequencing is not required since everything replenished is based on sold units.
A user can choose to replenish within the day or at the end of the day. If you choose to replenish within the day, they have an option to enter the quantity they have time to replenish. This replenishment quantity is restricted by the quantity entered by you and is pro-rated. If you choose to replenish at the end of the day, it assumes sufficient manpower will be able to replenish the suggested quantity.
This method is mostly used by fashion retailers who have not defined capacity and who have many items that are single size/color/style items. The method indicates to the user what was sold over a period of time, which allowes the user to replenish like item with like item. It is often used in conjunction with substitution to allow them to keep the shop floor looking filled by substituting the sold unit with one that is in the back room.
Based on the Default to Include Previous Day Sales parameter, the system determines whether to include the previous day sales or not for deriving the suggested quantity.
If the value set is Yes, the suggested pick quantity will consider any sales that occurred from the last time it picked (it could be previous day) until the current pick time.
For example:
Last Pick Time is April 30th 4.30 PM. 20 units to be picked and user picks only 15 (balance=5).
Sales occurred on April 30th after 4.30 PM until midnight is say 10 quantities.
Sales occurred on May 1 after the midnight is say 15 quantities until the pick time say May 1st 10:15 AM.
Now the Total Pick quantity is 5+10+15=30.
If the value set is No, the suggested pick quantity is based on the sales that occurred for the current day minus any quantities already picked since start of the day (i.e. midnight). At the start of each day, the last pick time will be reset.
In this example: On May 1, the first replenishment pick generated at 10:15AM includes sales from midnight until 10:15AM. If a second replenishment pick is generated at 2:15PM, the system will use sales that occurred from midnight until 2:15PM minus what was picked by the first pick run.
Note:
This method will often be used with the option to ignore available inventory. This allows "out of stock" items on the replenishment list to be substituted.
Gap Scanning (Empty Shelf Scanning)
The Gap scanning method replenishment is the easiest method of all the various types of shelf replenishment. With this method, you scan the goods that need replenishment, and a replenishment list is created from the units scanned.
The system uses this replenishment list to move the goods from the back room to the shop floor based on back room availability. The reason to have a separate process between scanning and generating is that one user can create a list and another user can execute the shelf replenishment allowing for distribution of workload.
Since this process does not have a dependency with either sales or capacity, it gives an advantage to the retailer to move goods without any complex setup.
Display (Sales Floor/ Shop Floor)
The shelf replenishment method of Display stock replenishment is fully based on the idea that if a customer does not see the item on the shop floor, they do not know the item exists.
This method provides a way to reduce the inefficiency of receiving new styles in the back room, and not having full knowledge of what is displayed and what should be moved from the back room to the shop floor.
The generic process is you will scan all display stock items, and then compare them against a product group with all the styles available for that department. You will then identify what is the differentiator needed to be displayed on the floor. Often this is color.
Because this type of method is often used in a fashion setting, it does not require sequencing or capacity at all. Capacity need is always one item per primary differentiator.
A product group is required to set up with all the items on a shelf. The following table is an example which shows six items with various colors and sizes. For the comparison between shop floor display and back room, all of the items need to be set up in the product group.
Next, a scan list needs to be created by scanning the items on display. For this example, you only have item 124 on the display shelf.
| Item ID | Diff 1 | Diff2 |
|---|---|---|
|
123 |
Black |
S |
|
124 |
Black |
M |
|
125 |
Black |
L |
|
234 |
Red |
S |
|
235 |
Red |
M |
|
236 |
Red |
L |
While creating the product group, you selected to sort by the color. Since the scanned item is black, the sorting is by color. The system will try to find a different color available in the back room. After the comparison between the two lists, the system tells you item 236 needs to be replenished.
Note:
The suggested red item to be replenished will depend on available back room inventory and the sort of the second differentiator. If Diff 2 had been defined differently, such as L = 10, M = 08, and S = 06, then item 234 would have been recommended instead for replenishment.
Replenishment Pick Items
Figure 10-29 Replenishment Pick Items

This screen is accessed by selecting a replenishment list from the Replenishment Pick List screen or when creating a new pick. You need proper permissions to reach this screen. Selecting an item from the pick items will take you to the Item Detail screen.
You can filter the list with the pre-defined searches by selecting the filter option. The filter menu provides the following ways to filter.
- All Items- Selecting this option will display all items irrespective of whether they were picked or not.
- Items to Pick - Selecting this option, will list the partially picked or non-picked items(Actual pick qty = zero OR Actual pick qty < Suggested Pick Qty OR Actual pick qty = NULL) in the Replen Pick Items screen.
- Fully Picked Items - Selecting this option, will list the fully picked items (Actual pick qty = Suggested Pick Qty) in the Replen Pick Items screen.
These searches will also include Substitute Items. The substitute Items will always be grouped together with the original item.
If the search did not return any records, an empty list will be displayed in the Replen Pick List screen.
The Default Quantities option on this screen allows you to default the suggested pick quantity to the actual pick quantity.
The Clear Quantities option will clear any quantities populated in the current session (before saving)
You can confirm the pick by selecting the Confirm button on the bottom or from the footer menu.
You can access the footer menu by selecting the ellipsis button and perform various functions like Notes, Print, viewing the Information of the pick and edit CFAs, confirm the pick, Save and Exit, cancel and delete the pick.
Replenishment Info
Figure 10-30 Replenishment Pick Items Info Screen

The Replenishment Info screen is accessed by selecting the info option from the Replenishment Pick Items screen.
This screen provides the information about the pick which includes the Pick List Id, Pick type, Product Group, hierarchy info, scan list and so on.
This screen also displays the list of CFAs (flexible attributes) that have been set up for Replenishment Pick List in the system and allows you to capture values for them. The fields displayed here are based on what is setup for the Replenishment Pick List. The CFAs that are set up as 'Required' must have a value entered for it before confirming the scan list. The value can be one of the following: Date, Text, Decimal, Long depending on the 'data type' set up for the CFAs, while creating them in the mobile application. Appropriate security permission is needed, and the pick list record must be in editable state for entering CFA values.
Replenishment Pick Item Detail
Figure 10-31 Replenishment Pick Item Detail Screen

This item detail screen is accessed by selecting an item or when scanning an item from the Replenishment Pick Items screen.
User may also scan the same item or a different item from this screen. The information will be retained for the replenishment pick list you are currently working in, until you leave the replenishment pick list. Select Save from the Replenishment Pick Items screen to permanently save the item information. There is no Save on the Item Detail screen.
If you have used a pre-defined search in the Replenishment Pick Items, the Item Detail screen should be limited to only the items returned by the search.
Scanning or entering an item on this screen will refresh this screen for the item scanned/ entered.
The substituted field displays whether an item has substitute item(s) associated with it and if selected it also allows you to navigate to the substitute items screen to add substitute items.
If you have scanned an item, the system displays the last scanned barcode.
Substitute Items
Figure 10-32 Substitute Items Screen

The Substitute Items screen is used to find a substitute item when the requested item has no inventory. The Substitute Items screen can be accessed from the Replenishment Pick Item Detail screen by selecting the Substituted pencil icon. Using item substitution helps maintain a better fill rate within different areas of the store. The substitutions can be recommended by corporate, or they can be ad hoc picked depending on system settings. Depending on security permissions, you can be restricted to just the corporate items or be free to select anything you want.
Receive on Shop Floor
The system allows you to indicate whether the inventory is received on the shop floor directly. The edit container screens in DSD Receiving and Transfer Receiving dialogs support to receive inventory on the shop floor. You can select to Receive on shop floor. You can refer the screens in the respective sections for more details.
Manage Location Inventory
Inventory Movement Lists
Figure 10-33 Inventory Movement Lists Screen

The Inventory Movement Lists screen wil list the Inventory Movement lists that are In Progress.
You can access this screen by selecting the Manage Location Inventory menu from the In Store Replenishment menu which is available on the drawer menu.
The Manage Location Inventory dialog supports the following type of movements and those are listed here on this screen.
- Move to Backroom from Shop Floor
- Validate Shop floor, Balance Backroom
- Validate Backroom, Balance Shop Floor
- Move to Shop Floor from Delivery Bay
- Move to Backroom from Delivery Bay
On the list you can find the Inventory movement ID, total number of items, current status, type, and the date for each movement.
The Create New button on this screen takes you to the Create Inventory Movement screen to create a new inventory movement list.
You can filter the list using the search criteria screen by selecting the magnifying glass.
On this screen, you can scan the item or search the item using the standard item lookup feature to filter the movement lists that contains the searched item.
Create Inventory Movement
Figure 10-34 Create Inventory Movement Screen

The Create Inventory Movement screen appears when you select the Create New option from the Inventory Movement Lists screen.
On this screen, you can select the movement type and select Create a new list. Upon selecting Create, the system creates a new list and takes you to the Inventory Movement Items screen to add items.
You can create any of the following types of movement lists.
The Inventory Movement type options shown here are based on the permissions you have.
- Move to Backroom from Shop Floor
- This option is displayed only when the Display Shop Floor/Backroom Quantity is turned on.
- The list is created, the quantities scanned will be moved from the shop floor to the Backroom.
- Validate Shop Floor, Balance Backroom
- This option is displayed only when the Display Shop Floor/Backroom Quantity is turned on.
- When the list is created, the quantities scanned will update the current
available quantity on the Shop floor and balance the backroom quantity.
- Example: Item 1 having Backroom quantity=100, Shop Floor Quantity=3, SOH=103. Now the user creates a list with this type and scans quantity of 10. After the updates, the Backroom quantity will be 93, Shop Floor Quantity=10 and SOH will remain 103.
- Validate Backroom, Balance Shop Floor
- This option is displayed only when the Display Shop Floor/Backroom Quantity is turned on.
- When the list is created, the quantities scanned will update the current
available SOH in the Backroom and balance the Shop Floor Quantity.
- Example: Item 1 having Backroom quantity=100, Shop Floor Quantity=3, SOH=103. Now the user creates a list with this type and scans quantity of 90. After the updates, the Backroom quantity will be 90, Shop Floor Quantity=13 and SOH will remain 103.
- Move to Shop Floor From Delivery Bay
- This option is displayed only when the Allow Delivery Bay quantity to move to shop floor store parameter is set to Yes.
- Displayed only when Replenishment - Delivery Bay Inventory store parameter is set to Yes.
- Displayed only when you have 'Manage Delivery Bay' permission.
- When this list is created, the quantities scanned will be moved from the delivery bay to Shop floor. The quantity scanned will be subtracted from the Delivery Bay and added to the Shop Floor.
- If this option is selected, the system will look for the capacity defined and if defined it will move the inventory to that extent and move the rest of the quantity to the backroom. If delivery bay quantity is less than the defined quantity, the system will move all the quantities.
- Move to Backroom From Delivery Bay
- Displayed only when Replenishment - Delivery Bay Inventory store parameter is set to Yes.
- Displayed only when you have 'Manage Delivery Bay' permission.
- The list is created, the quantities scanned will be moved from the delivery bay to the Backroom. The quantity scanned will be subtracted from the delivery bay and added to the Backroom inventory.
Inventory Movement Items
Figure 10-35 Inventory Movement Items Screen

This screen is accessed by selecting an inventory movement list from the Inventory Movement Lists screen or when creating a new movement list. You need proper permissions to reach this screen. Selecting an item from here will take you to the Item Detail screen.
You can access the footer menu by selecting the ellipsis button and perform various functions like viewing the information of the list, Notes, Confirm, Save and Exit, Cancel and Delete.
The list displays the item id and description and the scan quantity.
You can delete an item from the list by selecting the Delete option from the item level menu.
On the scan bar you can scan an item or use the standard item lookup feature to add an item to the list.
Upon confirming the list, the system performs the inventory movement based on the type you have selected and sets the list status to completed.
Inventory Movement Info
Figure 10-36 Inventory Movement Info Screen

The Inventory Movement Info screen is accessed by selecting info option from the Inventory Movement Items screen.
This screen provides the information about the movement which includes the Movement List Id, status, type, SKUs, total quantity, create date, update date and update user.
This screen also displays the list of CFAs (flexible attributes) that have been set up for Inventory Movement in the system and allows you to capture values for them. The fields displayed here are based on what is setup for the Inventory Movement. The CFAs that are set up as 'Required' must have a value entered for it before confirming the scan list. The value can be one of the following: Date, Text, Decimal, Long depending on the 'data type' set up for the CFAs, while creating them in the mobile application. Appropriate security permission is needed, and the pick list record must be in editable state for entering CFA values.
Inventory Movement Item Detail
Figure 10-37 Inventory Movement Item Detail Screen

You are directed to the Item Detail screen upon selecting an item or when you scan or enter an item on the Inventory Movement Items screen.
User may also scan the same item or a different item from this screen. The information will be retained for the movement you are currently working in, until you leave. Select Save and Exit from the Inventory Movement items screen to permanently save the item information. There is no Save on the Item Detail screen.
Editable fields are displayed at the top with pencil icons and non-editable information fields are grouped at the bottom of the pane.
On the item detail screen, you will be able to see the current inventory position and the results after the inventory movement.
Scanning or entering an item on this screen will refresh this screen for the item scanned/ entered. At the bottom of the screen the details of the last scanned barcode will be displayed.
The screen will be in edit mode when it is in the New status.
You need permission to edit the scan quantity using the edit pencil icon.
Scan List
Scan List
Figure 10-38 Scan List

You can access the Scan List by selecting the Scan List option from the In Store Replenishment menu available on the drawer menu or from the Quick Actions.
You must have proper permissions to access this screen.
The list displays all types of Scan List viz Display, Gap and Other types.
You can create a new scan list by selecting the Create New button and the system will take you to the Scan List Items screen for adding the items.
When you select the Create New option, the system automatically assigns the scan list type based on the Default Scan List Type store parameter and takes you to the Scan List Items screen with the empty list.
Note:
If you do not have data permission to the default type set, you will not be able to create a new scan list.If you are selecting the scan list record from the list, the system will take you to the Scan List Items screen with the items listed.
You can filter the scan list records using the search criteria screen by selecting the magnifying glass and applying the search criteria. The search criteria screen allows you to enter various fields and filter the scan lists records.
The screen provides the header level information of each scan list such as Id, status of the scan list, type, and the total SKUs.
Scan List Items
Figure 10-39 Scan List Items Screen

Figure 10-40 Scan List Items Screen

You can access the Scan List Items screen by selecting a scan list from the Scan List screen or when creating a new scan list by selecting the Create New button on the Scan List screen. You will also land on this screen when selecting a scan list record from the Open transactions screen.
When creating a new scan list, this screen will show empty and allow you to scan the items to add it to the scan list. When you enter this screen, the system automatically assigns the type based on the Default Scan list type store parameter and if you want to change, you can use the information screen.
This screen displays the list of items that are in the scan list.
At each item level, the system displays the Image depending on the user preference, Item Id, Description, Scan quantity, UOM and Pack Size.
Selecting a line item navigates to the item details of that item. Scanning or entering an item in the scan bar will navigate the user per the User Preference, Scan Navigate. The user will either go to the Item Detail for the item or stay on the Scan List Items screen. Quantity may or may not be incremented/decremented for the item on the list upon scan. This is dependent on the Scan Mode and the barcode embedded quantity.
By selecting the delete from the item level overflow menu(ellipsis) when in edit mode you can flag the item to be deleted. You must have Edit permission to remove items.
When you confirm the scan list, the system will save the changes and status will move to completed. If the type selected is Gap or Display, the system will take you to the create replenishment pick screen to create a pick.
From the footer menu you can access the Info, Notes, Delete, Save and Exit and Print.
UINs and Extended Attributes are not captured in Item Scan List.
Scan List Info
Figure 10-41 Scan List Items Info Screen

The Scan List Info screen can be accessed by selecting the Info option from the footer menu on the Scan List Items screen.
This screen provides the information about the scan list which includes the Scan List Id, status of the scan list, type of the scan list, SKUs, total quantity, create date, last update date and user.
On this screen, you can change the type of the scan list and provide a description to the scan list optionally.
-
Display Scan:
This list is intended for you to scan the shop floor display items. The list of scanned items will be compared when generating a pick list.
-
Gap Scan:
For Gap Scanning, you will scan gaps on the shelf. When the list is complete, you can save it and have it executed.
-
Other:
This list is intended for Retailer’s custom use.
This screen also displays the list of CFAs (flexible attributes) that have been set up for Scan List in the system and allows you to capture values for them. The fields displayed here are based on what is setup for the Scan List. The CFAs that are set up as 'Required' must have a value entered for it before confirming the scan list. The value can be one of the following: Date, Text, Decimal, Long depending on the 'data type' set up for the CFAs, while creating them in the mobile application. Appropriate security permission is needed, and the scan list record must be in editable state for entering CFA values.
Scan List Item Detail
Figure 10-42 Scan List Item Detail

The scan list item detail screen can be accessed from the scan list items screen when selecting an item or when entering/scanning a new item to the list.
You may also scan the same item or a different item from this screen. The information will be retained for the item scan list you are currently working in, until you leave the transaction. At the top of the screen the details of the last scanned barcode will be displayed.
Select Save and Exit from the Scan List Items screen to permanently save the item information. There is no Save on the Item Detail screen.
For this screen to be in edit mode, you must have proper permissions.
This screen will be in view only mode if the status of the scan list is completed.
You can use the arrow buttons on the top to navigate items.
You can access the footer menu by selecting the ellipsis button on the bottom and add item to the item basket or remove the item from the item basket and print the ticket.
You can select the Delete option from the footer menu to delete the item from the scan list.
You can use the pencil icon and edit the scan quantity of the item.
When you select Done, the system takes you to the Scan List Items to Save or confirm.
Most Common Functional Process
The following table describes the most common functional processes on the mobile.
| Vertical | Replenishment Method | Complexity | Use Case | Item Scan | Pick List Generate | Product Group | Likely Use Back Room/ Shop Floor | Plan-O-Gram |
|---|---|---|---|---|---|---|---|---|
|
All |
Gap Scan |
Simple |
- Scan items - Pick |
Yes |
No |
No |
No |
No |
|
All |
Gap Scan |
Medium |
- Scan items - Generate pick list - Pick |
Yes |
Yes |
No |
Yes |
Optional |
|
All |
Update Shop Floor |
Simple |
- Scan items - Complete updates to shop floor |
Yes |
No |
No |
Yes |
Optional |
|
All |
Update Back Room |
Simple |
- Scan items - Complete updates to back room |
Yes |
No |
No |
Yes |
Optional |
|
Fashion |
Fashion List |
Medium |
- Scan items - Generate pick list based on product group - Action pick list |
Yes |
Yes |
Yes |
Yes |
No |
|
Grocer Hard Line |
Assisted Generation |
High |
- Set parameters - Create product group - Action within/end of day pick list - Pick |
No |
Yes |
Yes |
Yes |
Yes |
|
Fashion |
Sales |
Medium |
- Set up product group- Action within/end of day pick list- Pick |
No |
Yes |
Yes |
No |
No |
|
Fashion |
Sales |
Simple |
- Use merch hierarchy- Action within/end of day pick list- Pick |
No |
Yes |
No |
No |
No |
|
Grocer |
Receive Shop Floor |
Medium |
- Receive transaction - Indicates receive shop floor - Update shop floor to max capacity, move rest to back room |
No |
No |
No |
Yes |
Optional |
|
Fashion |
Auto Shop Floor Update |
Simple |
- Set up product group - Schedule product group - End of day, auto update shop floor to capacity |
No |
No |
Yes |
Yes |
No |
Description of columns in preceding table:
-
Vertical: Type of item vertical.
-
Complexity: Difficulty of execution.
-
Use Case: High-level steps.
-
Item scan: Scan a list of items.
-
Pick List Generate: Generate a pick list or not.
-
Product Group: Is product group setup required?
-
Likely use back room/shop floor quantities: does this replenishment method track inventory at the back room and shop floor or not.
-
Plan-o-gram: This indicates if capacity is required to be set up. Plan-o-gram integration reduces the need to maintain this manually in our system.