8 RTV and RTV Shipment

This chapter covers RTV and RTV shipments. It includes the following topics:

The return's process in the mobile application supports the retailer with the reverse logistics flow. A reverse logistic flow means that inventory is shipped out of the store to a supplier or warehouse for redistribution or disposal. This particular workflow only supports shipping inventory back to the supplier.

Some examples around reverse logistics:

  • Regulatory when product has to be destroyed because of recalls.

  • Return of inventory to the vendor of items that are nearing their expiration date.

  • Return inventory back to the supplier because of malfunctions or poor quality.

RTV Request and Shipment MAF Mobile

RTV Request and Shipment

Return to Vendor (RTV) can be a request or a shipment.

RTV Request

A Return Request is a return to vendor that comes into the Store Inventory system from an external system. A Return Request is a request for items to be returned. You access the return request from the external system on the mobile application. The items, quantities requested to be returned and reasons (for RTV) will be listed. Enter in the return quantity approved for the items. You can also reject the request if needed. The system can be configured to allow you to add items to the return request. The system allows for items to be removed on a return request that were not initially added during the session. After the session has been saved, the quantity for the item is set to zero, similar to original requested items. Once the request has been accepted, the items are shipped to the supplier.

RTV Shipment

If the store plans to return items to the vendor, it can be done by creating an RTV shipment to the vendor. The items, quantities to be returned and reasons (for RTV) will be added to the shipment and it can be dispatched.

To create an RTV shipment, a supplier must be identified for the return; this can be done by entering in the Supplier ID or using the widget to look up a supplier.

The Supplier must allow for returns. This is an indicator that is defined at the supplier level. The next validation will be to check the system setting DSD Delivery Supplier for RTV. This configuration (if set to Yes) requires that the supplier must also be a DSD Supplier (indicator on the supplier) in order to create the RTV. Lastly, if the system is configured to use Multiple Sets of Books, then the supplier is limited to the same operating unit as that of the store.

Items along with reasons can be added to the return. For Return to Vendors, the system allows a mix of available and unavailable inventory status items on the return; therefore, all reasons for the Return to Vendor type will be listed. All items on the return must be sourced by the supplier designated on the RTV. Authorization Number, which is required for certain suppliers, would need to be entered before dispatching.

Features:

  • RTV Request and RTV shipment support shipping to the supplier.

  • User can initiate a return from the mobile application by creating a shipment to the supplier.

  • A single RTV shipment supports multiple containers.

  • An RTV shipment can be tracked at the Container and Shipment levels.

  • Container hierarchy limitations.

  • BOL includes container details.

  • Support for multiple users working on different containers within the same shipment.

  • Each item has one or more reason codes explaining the reason it is shipped back.

  • BOL captures shipment purpose, tracking ID, shipment method, destination information, and container information.

  • Approval or rejection of externally-generated RTV requests.

  • Authorization Return ID.

  • Not after date facilitates you to ship the shipment before the shipment is expired.

  • Supplier-level RTV restrictions when creating an RTV.

  • Printing reports and labels.

  • Capturing values for CFAs (Custom flexible Attributes) for RTV Requests, Shipments and Containers.

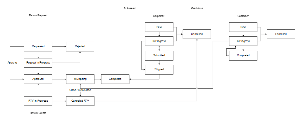
Figure 8-1 Supported Return Flows

Supported Return Flows

Business Cases

Two business case examples are shown below:

Damage Item Process

Two customers return DVD players that are not working. The POS transaction identifies them as damaged. This automatically associates the items to an unavailable bucket in the Store Inventory system.

The retailer creates a return to vendor for two DVD players which were damaged. They will be sent back to the vendor with a reason of Damaged using unavailable inventory.

Recall Process

The Store Inventory system receives communication from the vendor requesting 100 units of chicken to be returned back to the supplier.

The store user will create the RTV shipment on the mobile application and enters the quantity to be returned; in this case, the store returns 99 units, packs the goods in a container, confirms the container and dispatches the shipment.

Screen Flow

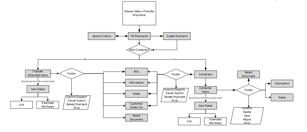
Figure 8-2 RTV and RTV Shipment Mobile Screen Flow

RTV and RTV Shipment Mobile Screen Flow

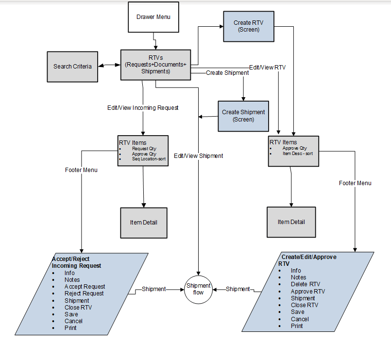
The RTV and RTV shipment flows exist under the Shipping/Receiving menu. From the RTV List screen, you can filter the records as needed. Both RTV requests and shipments are accessed from the RTV List screen.

Figure 8-3 RTV and RTV Shipment Status Flow

RTV and RTV Shipment Status Flow

Functionality

This section describes the available screens for the following functions:

RTV List

Figure 8-4 RTV List Screen

RTV List Screen

The RTV List screen displays a list of externally generated RTV requests and RTV Shipments for the store the use has logged into. The RTV List screen is accessible by clicking RTV from within the Shipping and Receiving menu. The system defaults to all RTV requests and Shipments which are in 'Active' status. The Active statuses for an RTV request are any of the following statuses:

  • Request In Progress

  • Approved

  • Requested

The Active statuses for an RTV Shipment are any of the following statuses:

  • New

  • In Progress

  • Submitted

This screen gives a quick view of the list of requests/shipments along with the details such as request/shipment’s status, destination(supplier), Not After Date, status of the Fiscal Doc/E-way bill request (if the system is configured to use Fiscal Doc ID/E-way Bill ID), etc.

A Filter option is also available to further filter on the return and shipment records.

You can get into the details of a request or a shipment by tapping on it. You can also create a new shipment and filter records from the RTV List screen.

RTV Search Criteria

Figure 8-5 RTV Search Criteria Screen

RTV Search Criteria Screen

The Search Criteria screen is used to narrow down the list of RTV Requests and Shipments displayed on the RTV List screen. You can access this dialog by tapping on the eye glasses on the RTV list screen. This screen has three sections:

  • Common Criteria

  • Shipment Specific Criteria

  • Request Specific Criteria

The list of criteria displayed is dependent on what you select in the 'Search for' drop-down which has options: All, Requests, Shipments. If you want to search for shipments, select 'Shipment' from this drop-down and the search criteria applied would be 'Common search criteria' AND 'Shipment specific search criteria'. In this scenario, the Request specific criteria would not be visible to you. If you want to search for both shipments and requests together, select 'All' from 'Search for' drop-down and the search criteria applied would be ('Common search criteria' AND 'Shipment specific search criteria') OR ('Common search criteria' AND 'Request specific search criteria').

If the retailer has set up the system to use Fiscal Document/E-way bill for the RTV shipments, there will be additional criteria provided in the screen under Shipment Filters such as Fiscal Request ID, Fiscal Doc ID and Fiscal Request Status.

The result of the search is displayed in the RTV List screen.

There are pre-defined searches available as well: Active Request, Active Shipment, Active Request and Shipment.

RTV Request Items

Figure 8-6 RTV Request Items Screen

RTV Request Items Screen

The Store Inventory system subscribes to RTV Requests from external systems that requests the store to send items back to vendor. You access the Request Items screen by selecting a request from the RTV List screen. This screen displays the list of items present in the RTV request and gives a summary of the various quantities of each item such as:

  • Requested quantity

  • Approved quantity

  • In Shipping quantity

  • Shipped quantity

  • Available quantity of the item at the source store (if the inventory to be returned has to come from Available inventory)

  • Unavailable quantity of the item at the source store (if the inventory of the item has to come from Unavailable inventory)

  • Items with Non-Inventory indicator as Yes are also allowed to be in the request

If sub-buckets is turned on, then the Unavailable field displays the stock for the item that is associated with the specific sub-bucket for the shipment reason code selected for the item.

Whether the screen is editable or not depends on your security permission, status of the request, Not after date. You must also have return reason code data permissions for all items on the request. You can also add items (belonging to the same supplier in the request) to be returned depending on the permissions set. Inactive/delete/discontinued status items can be added to the RTV.

The item image for the line items is displayed per configuration.

Line items appear in a list and selecting a line item navigates to the item details of that item. If an item has been changed in the current session, it is indicated by a bar on the left of the item. Scrolling in the list of items displays a filter. The filter can be used to narrow down the list of items. Filtering can occur by Item ID, Description and Reason.

Scanning or entering an item in the scan bar navigates you to the Item Detail screen for that item. Approved Quantity may be updated depending on the scan mode. If the user scans a VPN, a validation is done to ensure that the VPN scanned belongs to the supplier associated to the delivery.

Footer Menu

The Footer menu is accessed from the ellipsis footer menu on the Request Items screen. The menu functions include the following:

  • Info: Accesses the Info popup.

  • Notes: Accesses the notes dialog to capture notes.

  • Edit RTV: To enter Auth number, and so on.

  • Default Qty: Defaults the requested quantity to the Approved quantity field for all the items in the request.

  • Accept: Accepts and approves the quantities to be returned. The request moves to 'Approved' status and the system will reserve inventory for the items to be returned.

  • Save: Saves the request in 'Request In Progress' status to be completed later.

    Saving a request does not publish any message nor does it reserve any inventory; it simply saves it.

  • Reject: This option allows you to reject the request and move the request to 'Rejected' status.

  • Edit CFAs: Lets you enter values for the CFAs that are set up for RTV Requests.

  • Shipment: This menu option will allow you to ship the items in the approved request or view the shipment and container details if they exist. Security exists to create, view and edit the shipment.

  • Close RTV: This menu option will allow you to close the RTV request. After closing an 'Approved' RTV, for the items on return, reservation would be removed and will be moved to available or unavailable depending on where it was reserved from. A message is published to the merchandising system on the inventory reversal.

  • Back: This menu option will allow you to leave the screen. This is available when the screen is in view only mode.

  • Cancel: Exits the screen; changes made in that session are not saved.

  • Print: This option allows you to select formats and print various reports and container labels. The RTV report will be available on this screen. This option will always be available regardless of the return status.

RTV Request Item Detail

Figure 8-7 Item Detail Screen

Item Detail Screen

The Item Detail screen is used when selecting or scanning an item from the Request Items screen. Scanning or entering an item on this screen in the scan bar updates the approved quantity per the scan mode and refreshes the Item Detail screen for the item and quantity scanned. If the user doesn’t have ‘Allow Over Accepting’ security permission, approved Quantity cannot be greater than the requested Quantity.

If the user scans a VPN, a validation is done to ensure that the VPN scanned belongs to the supplier associated to the delivery.

The approved quantity can be edited and updated manually if permissions allow. Items with Non-Inventory indicator as Yes are also allowed to be in the transaction and you can enter approved quantity for these items.

Whether the screen is editable or not depends on your security permission, Status of the request, Not After Date. User must also have return reason code data permissions for all items on the request.

You can add items (belonging to the same supplier in the request) to be returned depending on the permissions set for him.

The item information, including the image (which is system configured), displays in the header. The bottom portion of the screen contains information fields for reason code, disposition, sub-bucket (if system configured), and the stock on hand pertaining to the bucket in which the stock is coming from, Requested quantity, In shipping and Shipped quantity. The list of locations where the item is present is also displayed in this screen, if the item is sequenced. Lastly, the Last Scan will display the details of the last scanned barcode at the bottom of the screen.

The Footer menu, ellipsis button, contains a reset function as well as Remove and Restore functions. Page through existing items on the adjustment using the arrows on the bottom.

Edit CFAs Screen

Figure 8-8 Edit CFAs

Edit CFAs

The Edit CFAs screen displays the list of CFAs (flexible attributes) that have been set up for RTV requests, in the desktop application and lets you enter values for them. The CFAs that are set up as Required must have a value entered for it before accepting the request. The value can be one of the following: Date, Text, Decimal, Long depending on the 'data type' set up for the CFAs, while creating them in the desktop application. Appropriate security permission is needed and the request must be in editable state for entering CFA values.

RTV Info

Figure 8-9 RTV Info

RTV Info

The Info screen is an informational popup that contains read-only information about the header level of the request. Details include:

  • RTV ID

  • RTV External ID (ID generated by the external system that has created the request)

  • Status

  • Not After Date

  • Auth Number

  • Total SKUs

  • Created Date

  • Create User

  • Approval Date

  • Approval User

  • User who has rejected the request

  • Rejected Date

  • Close Date

  • User who has closed the request

  • CFAs

Edit RTV

Figure 8-10 Edit RTV Screen

Edit RTV Screen

You can add or edit the Auth Number of the request using this screen. Access this screen from the Request Items screen by selecting the Edit RTV menu option in the Footer menu and needs the necessary permission to edit request details. The Status and the Not After Date are considered in order to display this screen. The status of the request must be either Requested or Request In progress, and the Not After Date must be today or later.

RTV Create Shipment

Figure 8-11 Create Shipment Screen

Create Shipment Screen

This screen enables you to create a shipment in order to send back items to a vendor.

Access the RTV Create Shipment popup by tapping on the 'Create Shipment' button on the RTV List screen.

Select the supplier through the Supplier Lookup option or you can type in the Supplier ID, if known.

The Not After Date is defaulted from a parameter.

The Auth Number can be entered while creating the shipment. If not, it can be entered later while dispatching the shipment.

Select a Return Type, that is, the reason for the return. This can be configured to the business needs; some examples could be damaged goods, Invalid delivery, Seasonal.

When done, select Apply to create the RTV shipment for the supplier.

RTV Ship Containers

Figure 8-12 RTV Ship Containers Screen

RTV Ship Containers Screen

The RTV Ship Containers screen displays the list of containers for a shipment or displays an empty list of containers if the shipment is new. The screen is accessed by opening a shipment from the RTV List screen or by tapping on the 'Create Shipment' button from the RTV List screen. This is the first screen displayed in a shipment flow.

The details of a container such as Tracking ID, Total SKUs and Status are available in this screen. You can identify a container by entering or scanning Internal Container ID, SSCC ID, Tracking ID or GS1 data bar. If the system finds the container, you will be navigated to the Container Items screen where the list of items inside the container are shown.

The filter present in this screen can be used to narrow down the list of containers. Filtering can occur by Container ID (Internal ID, SSCC ID), Tracking ID and Status.

The ellipsis in the lower right hand corner accesses the Footer menu which contains all of the functions that can be performed on a shipment.

Submit

The shipment can be saved to 'In Progress' status to continue edits later or it may be set to Submitted or Dispatched. Submitting is possible when the store setting Dispatch Validate is configured for 'Ship Submit'.

Submitting sets the shipment to a Submitted status and does not allow for edits; there are no updates to inventory at this point. You can only Cancel Submit or Dispatch.

If the system is enabled to obtain Fiscal Doc ID/E-way bill ID for the shipment, the process to request for the fiscal document, starts once the shipment is submitted.

Dispatch

When the shipment is dispatched, the RTV reserved quantity for the source location will decrease in addition to the stock on hand. If no shipping quantities are identified the transaction should be cancelled.

If the system is enabled to obtain Fiscal Doc ID/E-way bill ID as part of the shipping process, the shipment cannot be dispatched until the Fiscal Doc ID/E-way bill ID is available. The exception is when the user has ‘Allow dispatch without Fiscal Document ID’ security permission.

Footer Menu

The menu functions include the following:

  • Info: Accesses the Info popup.

  • Notes: Accesses the notes dialog to capture notes.

  • Create: Creates a new container in the shipment.

  • Edit Shipment: Accesses the Edit Shipment screen where details can be added/updated.

  • Submit: Submit performs validation for 'In Progress' shipments and locks the shipment for additional edits. The shipment will be ready for dispatch. This menu option is only available when the store parameter 'RTV Shipment Dispatch Validate' is set equal to Ship Submit.

  • Cancel Submit: Reverses the Submit and moves the shipment back to 'In Progress'.

  • Dispatch: Performs validation and dispatches the shipment. No further changes are allowed. The shipment is now ready to be physically shipped out of the store.

  • Edit CFAs: Lets you enter values for the CFAs that are set up for RTV Shipments.

  • Close Shipment: Allows you to close the rtv shipment. If there are items within these containers, reservation would be removed and will be moved to available or unavailable depending on where it was reserved from. A message is published to the merchandising system on the inventory reversal.

  • Delete: Marks the shipment to 'Canceled' status.

  • Back: Exits the shipment.

  • External Printing: Displays the External Printing popup to select a printer for the pre-shipment notice and manifest documents.

  • Print: This option allows you to select formats and print various reports and container labels. The RTV Shipment report and the BOL Detail report will be available on this screen. This option will always be available regardless of the shipment or container status.

Edit CFAs Screen

Figure 8-13 Edit CFAs

Edit CFAs

The Edit CFAs screen displays the list of CFAs (flexible attributes) that have been set up for RTV shipment, in the desktop application and lets you enter values for them. The CFAs that are set up as 'Required' must have a value entered for it before dispatching the shipment. The value can be one of the following: Date, Text, Decimal, Long depending on the 'data type' set up for the CFAs, while creating them in the desktop application. Appropriate security permission is needed and the shipment must be in editable state for entering CFA values.

Shipment Info

Figure 8-14 Shipment Info Screen

RTV Shipment Info Screen

The Shipment Info screen is accessed by clicking the Info menu option in the RTV Ship Container screen footer menu. This screen is a view only screen and lists details about the return shipment such as:

  • Supplier

  • Not After Date

  • Auth Number

  • Return Type

  • Total number of containers

  • Total SKUs

  • Create Date/User

  • Submit Date/User

  • Dispatch Date/User

  • CFAs

  • Fiscal Request ID, Fiscal Request Status, Reject Reason, Fiscal Doc ID, Fiscal Doc Link, if the retailer has been using Fiscal Document ID/E-way bill ID in the shipment process.

BOL Detail

Figure 8-15 BOL Info Screen

BOL Info Screen

The BOL Info screen is an informational screen that contains read-only information about the carrier details for the shipment. This screen is view only and the details are managed on the Edit Shipment screen. Details include:

  • BOL ID

  • Dispatch Date

  • Auth Number

  • Motive

  • Pickup Date

  • Ship to Address

  • Carrier Type

  • Carrier

  • Carrier Service

  • Carrier Address (if entered)

Edit Shipment

Figure 8-16 Edit Shipment Screen

Edit Shipment Scxreen

The Edit Shipment screen is used to enter details for the shipment including transportation details. Details include:

  • Not After Date

  • Auth Number

  • Return Type

  • Tax ID

  • Motive

  • Pickup Date

  • Ship to Address

  • Carrier Type: Default based on the store parameter 'RTV shipment Carrier Default' but can be modified if necessary. For carrier types of Third Party, the Service will need to be selected.

  • Carrier

  • Carrier Service

  • Carrier Address

The Carrier information is locked down once the container has been confirmed. At that time, the Adjust Carrier button will be available to move the containers back to 'In Progress' to make changes to the carrier and other shipment details.

The screen also enables the user to specify details such as vehicle number and country, driver name and License number, if the retailer has been using Fiscal Document ID/E-way bill ID in the shipment process.

RTV Ship Container Items

Figure 8-17 RTV Shipment Container Items Screen

RTV Shipment Container Items Screen

The RTV Shipment Container Items screen can be reached once you tap on a container from RTV Ship Container screen. Many functions can be performed through this screen:

  • Add items to a container with reason codes for each item. If the user scans a VPN, a validation is done to ensure that the VPN scanned belongs to the supplier associated to the delivery.

  • The user will navigate to the Item Detail screen for the item scanned. If the item scanned is a UIN item, the user will navigate to the UIN tab within the Item Detail screen.

  • Items and quantities can be defaulted from an approved RTV document.

  • Items with Non-Inventory Indicator as Yes are also allowed to be in the transaction and you can enter ship quantity for these items.

  • Item can be added to the container manually which are not on the original RTV document. UOM is selected at the Mode bar of the screen and hence applies to all the items on the container. Toggling the UOM at the Mode bar will change the UOM and convert the quantity at the line item level.

  • You may choose to add notes to the container.

  • You can save, confirm, and delete a container from this screen.

  • Hierarchy limitation for the container can be defined from this screen.

  • UIN icon is displayed if the item is a UIN required item with Serial number or AGSN type.

Footer Menu

The menu functions include the following:

  • Info: Accesses the Info popup.

  • Notes: Accesses the notes dialog to capture notes.

  • Edit Container: Allows you to enter Container ID, weight, package size, tracking id, and so on. See Edit Container story for additional details.

  • Edit CFAs: Lets you enter values for the CFAs that are set up for RTV Shipment Containers.

  • Default Item: Allows you to pull approved items from approved RTV documents to the shipment. This option is only available for shipments created for a return request.

  • Adjust: Allows you to move the container back to an editable state after it has been confirmed. User needs the necessary permission to adjust a container.

  • Confirm: Allows you to complete the container with no further edits. Appropriate security permission is necessary to confirm a container. The status of the container moves to 'Completed' status.

  • Save: This menu option will be available on the menu when the screen is in edit mode.

  • Cancel: Exits the screen without saving the changes made, if any. This option will be available when the screen is in edit mode.

  • Back: This allows you to exit the screen. This menu option will be available on the menu when the screen is view only.

  • Delete: This option will allow you to cancel the container. Reserved inventory is relieved appropriately and any RTV documents associated will set back the remaining quantities. Appropriate security permission is necessary to delete a container.

    If the container contains UIN items, the UIN state should be set back to their previous state.

  • Print: This option allows you to select formats and print various reports and container labels. The RTV Shipment Container report will be available on this screen. This option will always be available regardless of the shipment or container status, but it will only be available if the RTV Shipment is configured to use containers.

Item Detail (Container)

Figure 8-18 Container Item Detail Screen

Container Item Detail Screen

The Item Detail screen is used when selecting or scanning an item from the Container Items screen. Scanning or entering an item on this screen in the scan bar updates the quantity per the scan mode and refreshes the item detail screen for the item and quantity scanned. The quantity can be edited and updated manually if permissions allow. If the user scans a VPN, a validation is done to ensure that the VPN scanned belongs to the supplier associated to the delivery. The user will navigate to the Item Detail screen for the item scanned. If the item scanned is a UIN item, the user will navigate to the UIN tab of the Item Detail screen.

Items with Non-Inventory indicator as Yes are also allowed to be in the transaction and you can enter ship quantity for these items.

The item information includes the image that is system configured to display in the header. The bottom portion of the screen contains information fields showing:

  • Inventory Quantity

  • Remaining Quantity

  • Ship Quantity

  • Reason Code

  • Sub-Bucket (if sub-buckets are enabled, for unavailable inventory only) pertaining to the bucket stock is coming from.

  • Last Scan will display the details of the last scanned barcode at the bottom of the screen.

  • The UIN tab appears for you to navigate to the UIN details if the item is UIN item and the system is enabled for UIN processing for the store.

  • The Extended Attributes tab enables the user to view/capture Extended Attributes for the item. If the item is not configured to capture extended attributes or there are no extended attributes captured, the list will be empty.

The Footer menu (ellipsis button), contains a Reset function as well as Remove and Restore functions. Page through existing items in the container using the RTV Container Default Item navigating arrows on the bottom.

RTV Container Default Item

Figure 8-19 Default Item Screen

Default Item Screen

This screen allows you to pull approved items from approved RTV requests to the shipment. This screen is accessed from the RTV Ship Container Items screen of an approved request and this is only available for shipments created for a request.

The screen defaults items into the RTV Ship Container Items screen through the 'Apply Item' and 'Apply Item and Quantity' options. Apply item will default selected items to the container, while Apply Quantity will default the selected items and the corresponding remaining quantities.

Items that fall under the frozen container hierarchy will only be applied to the container. Also, only the items that has reason codes for which you have data permissions would be applied. The container hierarchy is frozen using the 'Limit Items To' feature in the Edit Container screen.

The remaining quantity column informs you about the quantity on the document that is not shipped yet, and can be used. The remaining quantity is not reduced until a container is confirmed for shipping.

Container Info

Figure 8-20 Container Info Screen

Container Info Screen

The Container Info pop-up appears when a user clicks the Info menu option on the Footer menu of RTV Container Items screen. The Info (Container) is an informational popup containing read-only information about the header level of the container.

Details include:

  • ID

  • Container ID

  • Shipment ID

  • RTV ID

  • Status

  • Supplier

  • Create Date/User

  • Updated Date/User

  • Approve Date/User

  • Total SKUs/Remaining/Quantity

  • Package Type/Weight/Tracking ID

  • Container Hierarchy Limit

Edit Container

Figure 8-21 Edit Container Screen

Edit Container Screen

The Edit Container screen is used to enter details for the container including transportation details. Access to this screen is from the Footer menu on the Container Items screen. Details include: ID, Container ID, Package Type, Weight, Tracking ID, and container restriction by hierarchy. The inventory status and the container restriction by hierarchy are locked down once the first item has been added to the container.

Limit Items to (Hierarchy Restriction)

If you want to set up the container to restrict the container to hold the same type of items, they can set up the container to restrict by department, class, and subclass. You do not select the actual department, but rather set the hierarchy level you want to restrict by. When the first item is added to the container, the department, class, and/or subclass is set for the container based on the hierarchy the item is part of. The container detail screen will display the hierarchy that is locked in. Any items added subsequently must match the hierarchy of the first item. For example, if the restriction was set up to limit items to the same department and the first item added was for the Women's Department, only items that match the Women's Department can be added to the container, but it will not matter which class and subclass the item is in since the hierarchy level is set at Department.

The hierarchy level is auto defaulted depending on the permission you have been given.

If manifesting has been configured, the package type and weight may be required by the carrier selected for the shipment before you can confirm the container.

Select Item

Figure 8-22 Select Item

Select Item

An Item may exist more than once in the request/shipment when the same item has been added with different reason codes.

For example, Item A is added to the request/shipment with reason codes 'Overstock' and as well as 'Externally Initiated'.

The Select Item popup is used when you scan/enter an item that exists on the transaction more than once. The list will display all instances of the scanned item along with all the different reason codes for which the item has been added. You will be able to select any item-reason code combination for the item scanned. If you wish to select a new reason code which is not used already, he can do so too.

Processing

When a return document is saved or updated from the RTV shipment, the system moves the items from either Available or Unavailable (non-sellable) inventory, based on the inventory status, and moves it to the Reserved bucket within unavailable inventory. The Return to Vendors uses the RTV Reserved bucket. Upon dispatching of the return, the Reserved buckets will be relieved and the stock on hand will be decremented. If sub-buckets are turned on, the appropriate sub-bucket associated with the return reason will be updated when returning from unavailable inventory.

Example 1: Return to Vendor using Available Inventory

Item Lookup before:

Store A:

  • Total SOH = 706

  • Available SOH = 706

  • Total Unavailable SOH = 0

  • RTV Reserved = 0

  1. The user creates an RTV to move inventory from Store A to the Vendor using available inventory.

  2. The user enters a return quantity of 6 and clicks Approve.

  3. A quantity of 6 is placed into the reserved bucket in both the Store Inventory system and Merchandising. Merchandising is updated through sending a mod message.

  4. The retail ordering system takes into account the saved (reserved) quantity when replenishing the item through its regular ordering (auto-replenishment) process.

  5. Total SOH - Non sellable (Adjustment Unavailable Qty) - Transfer reserved quantity - RTV reserved quantity - Customer Reserved Qty = Available Quantity

    Store A:

    • Total SOH = 706

    • Available SOH = 700

    • Total Unavailable = 6

    • RTV Reserved = 6

    Note:

    Unavailable is a total of all sub-buckets.

  6. Modify Return Qty to 8 and click Dispatch.

    Item Lookup:

    • Total SOH = 698

    • Available = 698

    • Unavailable = 0

    • Reserved Qty = 0

Example 2: Return to Vendor using Unavailable Inventory

Item Lookup before:

Item Lookup Database

Total SOH = 800

RTV_Quantity =0

Available = 700

Nonsellable (Adjust Unavail) = 100

Unavailable = 100

Nonsellable = 100; Sub-bucket: Trouble 75, Admin 25

RTV Qty = 0

  1. The user creates a shipment and enters a return quantity of 10 (unavailable) and clicks Save.

    Item Lookup Database

    Total SOH = 800

    RTV_Quantity =10

    Available = 700

    Nonsellable (Adjust Unavail) = 90

    Unavailable = 100

    Nonsellable = 90; Sub-bucket: Trouble 65, Admin 25

    RTV Qty = 10

    Note:

    The available quantity will still display as 700 on the UI and reports.

  2. Modify Return Qty to 12 and click Dispatch.

    Item Lookup:

    • Total SOH = 788

    • Available =700

    • Unavailable = 88

    • Nonsellable = 88; Sub-bucket: Trouble 63, Admin 25

    • RTV Qty = 0

RTV and RTV Shipment (JET Mobile)

The return's process in the mobile application supports the retailer, using the reverse logistics flow. A reverse logistic flow means that inventory is shipped out of the store to a supplier or warehouse for redistribution or disposal. This particular workflow only supports shipping inventory back to the supplier.

Some examples of reverse logistics:

  • Regulatory, when product has to be destroyed because of recalls.

  • Return of inventory to the vendor of items that are nearing their expiration date.

  • Return inventory back to the supplier because of malfunctions or poor quality.

This chapter is split into four sections:

RTV

Return to Vendor (RTV) can be a request from an external system or a return created by the store.

RTV

An RTV can be created by the store to return items to a vendor. The user adds the items to be returned with the quantity to be returned and approves the RTV. Once approved, the items can be shipped. This is the document the user will ship against.

RTV Request

A Return Request is a return to vendor that comes into the Store Inventory system from an external system. It t is a request for items to be returned. You access the return request from the external system on the mobile application. The items, quantities requested to be returned and reasons (for RTV) will be listed. Enter in the return quantity approved for the items.

You can also reject the request if needed. The system can be configured to allow you to add items to the return request. The system allows for items to be removed on a return request that were not initially added during the session. After the session has been saved, the quantity for the item is set to zero, similar to original requested items. Once the request has been accepted, the items are shipped to the supplier.

Note:

After approval, the RTV request or RTV will act the same way.

RTV Shipment

Shipments are the physical movement of the goods to the supplier. Theycan be created in the following ways:

  • After an RTV request from an external system is accepted, a shipment is created for the RTV request.

  • After an RTV is created at the store and approved, a shipment is created for the RTV.

  • On the fly shipment

The items, quantities to be returned and reasons will be added to the shipment and it can be dispatched without first creating an RTV document or approving an RTV request.

When creating, editing, or viewing a shipment with containers, you are directed to the list of containers within the shipment on the Containers screen. Here, you can create, edit or view a container. When creating, editing or viewing a container, you are directed to the list of items in the container on the Container Items screen. You can add, view, and edit the details of the items on this screen as well as on the Item Detail screen.

When creating, editing, or viewing a shipment without containers, you are directed to the RTV Shipment Items screen, where the items to be shipped and their details can be added.

Submit

The shipment can be saved in 'In Progress' status to continue edits later or it can be submitted or dispatched. Submitting is possible when the store setting 'Dispatch Validate' is configured for 'Ship Submit'. Submitting will set the shipment to a 'Submitted' status and not allow for edits; there are no updates to inventory at this point. The only step possible will be to Cancel Submit or Dispatch. If the system is enabled to obtain Fiscal Doc ID/E-way bill ID for the shipment, the process to request for the same starts once the shipment is submitted.

Dispatch

When the shipment is dispatched, the RTV reserved quantity for the store will decrease, as well as the stock on hand. If the system is enabled to incorporate Fiscal Doc ID/E-way bill ID as part of the shipping process, the shipment cannot be dispatched until the Fiscal Doc ID/E-way bill ID is available. The exception is when the user has ‘Allow dispatch without Fiscal Document ID’ security permission.

Features Available

  • The user can accept or reject a return request from an external system through the mobile application. A shipment can be created after a request is accepted.

  • The user can initiate a return from the mobile application, approve it and then can create a shipment to the supplier.

  • The user can initiate a return from the mobile application by creating a shipment to the supplier.

  • Shipments can be created, submitted and dispatched with or without containers.

  • A single RTV shipment can support multiple containers or be restricted to just one container.

  • An RTV shipment can be tracked at the Container and Shipment levels.

  • Container hierarchy limitations.

  • BOL (Bill of Lading) includes container details.

  • Support for multiple users working on different containers within the same shipment.

  • Each item has one or more reason codes explaining the reason it is shipped back.

  • BOL captures shipment purpose, tracking ID, shipment method, destination information and container information.

  • Authorization Return ID.

  • 'Not after date' lets you send the shipment before it is expired.

  • Supplier-level RTV restrictions when creating an RTV.

  • Printing reports and labels.

  • Capturing values for CFAs (Custom flexible Attributes) for RTVs, Shipments and Containers.

  • Ship only when the Fiscal Document ID is available if the business process demands.

To create an RTV and an RTV shipment, a supplier must be identified for the return; this can be done by entering in the Supplier ID or using the widget to look up a supplier.

The Supplier must allow for returns. This is an indicator that is defined at the supplier level. The next validation will be to check the system setting DSD Delivery Supplier for RTV. This configuration (if set to Yes) requires that the supplier must also be a DSD Supplier (indicator on the supplier) in order to create the RTV.

Note:

If the system is configured to use Multiple Sets of Books, then the supplier is limited to the same operating unit as that of the store.

Items, along with reasons, can be added to the return. For Return to Vendors, the system allows a mix of available and unavailable inventory status items on the return; therefore, all reasons for the Return to Vendor type will be listed.

All items on the return must be sourced by the supplier designated on the RTV. Authorization Number, which is required for certain suppliers, must be entered before dispatching.

Business Cases

Two business case examples are shown below:

Damage Item Process

Two customers return DVD players that are not working. The POS transaction identifies them as damaged. This automatically associates the items to an unavailable bucket in the Store Inventory system.

The retailer creates a return to vendor for two DVD players which were damaged. They will be sent back to the vendor with a reason of Damaged using unavailable inventory.

Recall Process

The Store Inventory system receives communication from the vendor requesting 100 units of chicken to be returned to the supplier.

The store user creates the RTV shipment on the mobile application and enters the quantity to be returned. In this case, the store returns 99 units, packs the goods in a container, confirms the container and dispatches the shipment.

Screen Flows

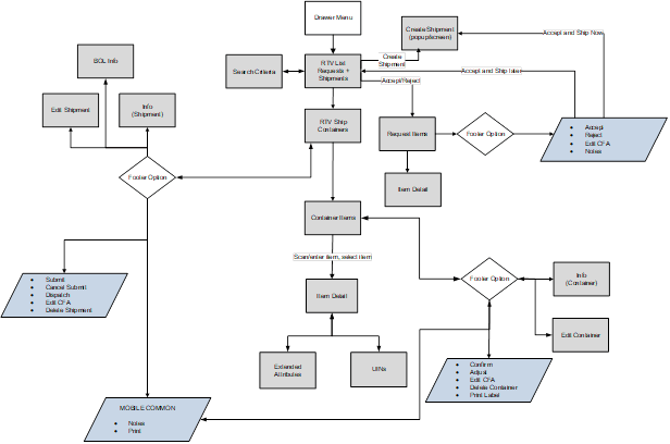
The RTV and RTV shipment flows exist under the Shipping/Receiving menu. From the RTVs screen, you can filter the records as needed. RTV requests, RTVs and shipments are accessed from the RTVs screen.

Figure 8-23 RTV Mobile Screen Flow

RTV Mobile Screen Flow

Figure 8-24 RTV Shipment Mobile Screen Flow

RTV Shipment Mobile Screen Flow

Figure 8-25 RTV and RTV Shipment Status Flow

RTV and RTV Shipment Status Flow

Functionality

This section describes the available screens for the RTV and RTV Shipment JET Moblie feature:

  • RTVs

  • RTV Search Criteria

  • Create RTV

  • RTV Items (Store-Created RTV)

  • RTV Items (External Request)

  • RTV Item Detail Store-Created RTV)

  • RTV Item Detail (External Request)

  • Info (RTV)

  • Create Shipment

  • Containers

  • Shipment Info

  • Bill of Lading

  • Container Items

  • RTV Shipment Items (without Container)

  • Item Detail

  • Info (Container)

RTVs

Figure 8-26 RTVs Screen

RTVs Screen

The RTVs screen displays a list of externally generated RTV requests and stores created RTVs and RTV Shipments for the store the user has logged into. The RTVs screen is accessible by clicking RTV from within the Shipping and Receiving menu and also from the Quick Actions screen. The system defaults to all RTV requests, RTVs and Shipments which are in 'Active' status. The Active statuses for an RTV request/RTV are any of the following:

  • Requested

  • Request in Progress

  • RTV in Progress

  • Approved

The Active statuses for an RTV Shipment are any of the following:

  • New

  • In Progress

  • Submitted

This screen gives a quick view of the list of requests, RTVs and shipments, along with the details such as Not After Date, User, ID, status, supplier, External ID, status of the Fiscal Doc/E-way bill request (if the system is configured to use Fiscal Doc ID/E-way Bill ID) and so on.

A Search option is also available to further filter on the return and shipment records.

You can view the details of a request, RTV or shipment by tapping on it. You can also create a new RTV or a new shipment from this screen using the footer buttons. The Create Shipment is available if the user has the Create AdHoc RTV Shipment permission. Lastly, the user can filter records from the screen using the scan bar.

RTV Search Criteria

Figure 8-27 RTV Search Criteria Screen

RTV Search Criteria Screen

The Search Criteria screen is used to narrow down the list of RTV Requests/RTVs and Shipments displayed on the RTVs screen. You can access this dialog by tapping on the magnifying glasses on the RTVs screen. This screen has three sections:

  • Common Criteria

  • Shipment Specific Criteria

  • RTV Specific Criteria

The list of criteria displayed is dependent on what you select in the 'Search for' drop-down, which has these options: All, RTVs and Shipments.

If you want to search for RTVs(requests and RTVs), select ‘RTVs’ from this drop-down The search criteria applied would be 'Common search criteria' AND ‘RTV specific search criteria'. In this scenario, the Shipment specific criteria would not be visible to you. If you want to search for both shipments and RTVs together, select 'All' from 'Search for' drop-down and the search criteria applied would be ('Common search criteria' AND 'Shipment specific search criteria') OR ('Common search criteria' AND RTV specific search criteria').

If you want to search for shipments, select 'Shipment' from this drop-down and the search criteria applied would be 'Common search criteria' AND 'Shipment specific search criteria'. In this scenario, the RTV specific criteria (RTV Status) would not be visible to you.

If you want to search for both shipments and RTVs together, select 'All' from 'Search for' drop-down and the search criteria applied would be ('Common search criteria' AND 'Shipment specific search criteria') OR ('Common search criteria' AND RTV specific search criteria').

If the retailer has set up the system to use Fiscal Document/E-way bill for the RTV shipments, there will be additional criteria provided in the screen under Shipment Filters, such as Fiscal Request ID, Fiscal Doc ID and Fiscal Request Status.

Common Criteria:

  • Search For: RTVs, Shipments, and All

  • Last Updated Date Range

  • Not After Date Range

  • Item

  • RTV ID

  • RTV External ID

  • Supplier

  • Authorization Code

  • Reason

  • User

  • Search Limit

RTV Specific Criteria

  • RTV Status

Shipment Specific Criteria

  • Shipment ID

  • Shipment Status

  • Container ID

  • External Container ID

  • Tracking ID

  • Fiscal Doc ID

  • Fiscal Request ID

  • Fiscal Request Status

Create RTV

Figure 8-28 Create RTV Screen

Create RTV Screen

A store can create an RTV by clicking on the ‘Create RTV’ footer button in the RTVs screen.

The user should enter the ID of the supplier to which the items have to be returned. There is an option available to look up the supplier if the ID is not known.

  • First, the Supplier must be configured for Returns Allowed.

  • If the store parameter, ‘DSD Supplier for RTV’ is set to ‘Yes,’ then the DSD Indicator on the supplier must also be ‘Yes.’

  • The Supplier must be in ‘Active’ status

  • Multiple sets of books are enforced, meaning the org unit for the supplier must be the same as that of the store.

The user can select the ‘Return Type’ if needed (configured on the desktop).The ‘Not After Date’ field must be set if the store wants the items to be shipped by a specific date

Once the RTV is created, the user will be taken to RTV Items screen to add the items and the quantity to be returned for each item. The RTV must be approved at the store for it to be shipped.

RTV Items (Store-Created RTV)

Figure 8-29 RTV Items Screen

RTV Items Screen

You access this screen by selecting ‘Create’ from the Create RTV screen or by opening an RTV in status ‘RTV In Progress’ or ‘Approved’ from the RTVs screen. While creating a new RTV, this screen enables you to specify items to be returned and enter a return quantity for each item. For an existing RTV, this screen displays the list of items present in the RTV and gives a summary of the various quantities of each item such as:

  • Quantity – the approved quantity for the item across all reason codes

  • In Shipping quantity

  • Shipped Quantity

  • Available quantity of the item at the source store (if the inventory to be returned has to come from Available inventory)

  • Unavailable quantity of the item at the source store (if the inventory of the item has to come from Unavailable inventory)

Note:

When using sub buckets, unavailable inventory on an RTV is different from the RTV shipment. In the shipment the reason code will look at specific sub buckets, while on the RTV, SIOCS will look at the total unavailable quantity.

Whether the screen is editable or not depends on your security permission and the status of the RTV, Not after date. The user must also have the return reason code data permissions for all items on the request. It is also possible to add items (belonging to the same supplier in the request) to be returned depending on the permissions set. Inactive/delete/discontinued status items can be added to the RTV. Items with Non-Inventory indicator as Yes are also allowed to be in the RTV.

The item image for the line items is displayed per configuration.

Line items appear in a list, and selecting a line item navigates to the item details of that item. Scrolling in the list of items displays a filter. The filter can be used to narrow down the list of items. Filtering can occur by Item ID, Description and Reason.

Scanning or entering an item in the scan bar navigates you to the Item Detail screen for that item. Approved Quantity may be updated depending on the scan mode. If the user scans a VPN, a validation is done to ensure that the VPN scanned belongs to the supplier associated to the delivery.

The user can sort the items based on various options such as Item ID and Item Description.

When adding items, the user has to select a reason code. For easier usability, a default reason code can be selected. This reason code will default when the item is added. Changing it will not change reason codes already associated to an existing item. The user will have to change the item level reason individually.

Footer Menu

The Footer menu is accessed from the ellipsis footer menu on the Request Items screen. The menu functions include the following:

  • Info: Accesses the Info popup to enter CFAs, Authorization code, view details of the RTV and so on.

  • Notes: Accesses the notes dialog to capture notes.

  • Save and Exit: Saves the RTV in ‘RTV In Progress’ status to be completed later.

    Saving an RTV does not publish any message nor does it reserve any inventory; it simply saves it.

  • Shipment: This menu option will allow you to ship the items in the approved RTV or view the shipment details if they exist. Security exists to create, view and edit the shipment

    • The shipment will be created with or without container.

    • If the user has permission, Allow Modify Default Container Method, they will be able to select/modify the container method. The container method is defaulted per the ‘Create Vendor Shipment with Container by Default’ store configuration.

    • The user navigates to the RTV Shipment.

  • Close RTV: This menu option will allow you to close the RTV. After closing an 'Approved' RTV, for the items on return, reservation is removed and will be moved to available or unavailable, depending on where it was reserved from. A message is published to the merchandising system on the inventory reversal.

  • Back: This menu option will allow you to leave the screen. This is available when the screen is in view only mode.

  • Cancel: Exits the screen; changes made in that session are not saved.

  • Print: This option allows you to select formats and print various reports and container labels. The RTV report will be available on this screen. This option will always be available regardless of the return status.

Footer Button

  • Approve: Approves the quantities to be returned. The request moves to 'Approved' status and the system updates the reserved inventory for the items to be returned.

RTV Items (External Request)

Figure 8-30 RTV Items Screen

RTV Items Screen

The Store Inventory system subscribes to RTV Requests from external systems. The request indicates to the store which items and quantities to send back to the vendor. The user accesses the screen by selecting a request from the RTVs screen. This screen displays the list of items present in the RTV request and gives a summary of the various quantities of each item such as:

  • Quantity – the approved/accepted quantity

  • Requested quantity

  • In Shipping quantity

  • Shipped quantity

  • Available quantity of the item at the source store (if the inventory to be returned has to come from Available inventory)

  • Unavailable quantity of the item at the source store (if the inventory of the item has to come from Unavailable inventory)

Note:

When using sub buckets, unavailable inventory on an RTV is different from the RTV shipment. In the shipment the reason code will look at specific sub buckets, while on the RTV, SIOCS will look at the total unavailable quantity.

Whether the screen is editable or not depends on your security permission, status of the request and Not after date. The user must also have return reason code data permissions for all items on the request. They can also add items to the return depending on the permissions set, as long as these items are also supplied by the same supplier for whom the RTV request is created.. Inactive/delete/discontinued status items can be added to the RTV. Items with Non-Inventory indicator as Yes are also allowed to be in the request.

The item image for the line items is displayed per configuration.

Line items appear in a list and selecting a line item navigates to the item details of that item Scrolling in the list of items displays a filter. The filter can be used to narrow down the list of items. Filtering can occur by Item ID, Description and Reason.

Scanning or entering an item in the scan bar navigates you to the Item Detail screen for that item. Approved Quantity may be updated depending on the scan mode. If the user scans a VPN, a validation is done to ensure that the VPN scanned belongs to the supplier associated to the delivery.

The user can default the requested quantity to the Approved quantity field for all the items in the request and they can also sort the items based on various options such as Item ID and Item Description.

When adding items, the user has to select a reason code. For easier usability, a default reason code can be selected. This reason code will default when the item is added. Changing it will not change reason codes already associated to an existing item. The user will have to change the item level reason individually.

Footer Menu

The Footer menu is accessed from the ellipsis footer menu on the Request Items screen. The menu functions include the following:

  • Info: Accesses the Info popup. Users can enter values for the CFAs that are set up for RTV Requests, view Authorization Code, Supplier and so on.

  • Notes: Accesses the notes dialog to capture notes.

  • Save : Saves the request in ‘Request in Progress’ status to be completed later.

    Saving an RTV does not publish any message nor does it reserve any inventory; it simply saves it.

  • Reject: This option allows you to reject the request and move it to ‘Rejected’ status.

    Shipment: This menu option will allow you to ship the items in the approved request or view the shipment and container details if they exist. Security exists to create, view and edit the shipment

    • The shipment will be created with or without a container.

    • If the user has permission, Allow Modify Default Container Method, they will be able to select/modify the container method. The container method is defaulted per the ‘Create Vendor Shipment with Container by Default’ store configuration.

    • The user navigates to the RTV Shipment.

  • Close RTV: This menu option will allow you to close the RTV request. After closing an 'Approved' RTV, for the items on return, the reservation is removed and will be moved to available or unavailable, depending on where it was reserved from. A message is published to the merchandising system on the inventory reversal.

  • Back: This menu option will allow you to leave the screen. This is available when the screen is in view only mode.

  • Cancel: Exits the screen; changes made in that session are not saved.

  • Print: This option allows you to select formats and print various reports and container labels. The RTV report will be available on this screen. This option will always be available regardless of the return status.

Footer Button

  • Accept: Accepts and approves the quantities to be returned. The request moves to 'Approved' status and the system updates the reserved inventory for the items to be returned.

RTV Item Detail

Item Detail (Store Created RTV)

Figure 8-31 Item Detail Screen

Item Detail Screen

The Item Detail screen is used when selecting or scanning an item of an internally created RTV from the RTV Items screen. Scanning or entering an item on this screen in the scan bar updates the return quantity per the scan mode and refreshes the Item Detail screen for the item and quantity scanned.

If the user scans a VPN, a validation is done to ensure that the VPN scanned belongs to the supplier associated to the delivery.

The return quantity can be edited and updated manually if permissions allow. Items with the Non-Inventory indicator set as Yes are also allowed to be in the transaction and you can enter approved quantity for these items.

Whether the screen is editable or not depends on your security permission, the Status of the request and the Not After Date. The user must also have return reason code data permissions for all items on the request.

You can add multiple items (belonging to the same supplier) to be returned depending on the permissions set for them. The user can return items from both the Available bucket and the Unavailable bucket in the same screen by selecting relevant reason codes. The reason codes determine which bucket the item will be returned from. The user can select the Edit Displayed Reason Codes, which will direct to a screen to edit the reason codes.

The item information, including the image (which is system configured) and item location, if sequenced, are displayed in the header. You can also view the stock on hand associated to the bucket from which the stock is coming in Shipping and Shipped quantity. The screen also displays the details of the last scanned barcode at the top of the screen.

The Footer menu, ellipsis button has options to delete an item.

The user can page through existing items on the RTV using the arrows below the header.

Item Detail (External Request)

Figure 8-32 Item Detail Screen

Item Detail Screen

The Item Detail screen is used when selecting or scanning an item from the RTV Items screen in status ‘Requested’, ‘Request In Progress’ or an approved request. Scanning or entering an item on this screen in the scan bar updates the approved quantity per the scan mode and refreshes the Item Detail screen for the item and quantity scanned. If the user doesn’t have ‘Allow Over Accepting’ security permission, approved Quantity cannot be greater than the requested Quantity.

If the user scans a VPN, a validation is done to ensure that the VPN scanned belongs to the supplier associated to the delivery.

The approved quantity can be edited and updated manually if permissions allow. Items with Non-Inventory indicator as Yes are also allowed to be in the transaction and you can enter approved quantity for these items.

Whether the screen is editable or not depends on your security permissions for Status of the request and Not After Date. The user must also have Return Reason Code data permissions for all items on the request.

You can add items that are not part of the request (belonging to the same supplier in the request), to be returned depending on the permissions set for them.

Since the request is created by an external system, most items will have a reason code (and correlated disposition) set.

You can also add multiple items (belonging to the same supplier) to be returned depending on the permissions set for the user. The user can return items from both Available bucket and Unavailable bucket in the same screen by selecting relevant reason codes. The reason codes determine which bucket the item will be returned from. An option is provided in the screen to change the reason code as well for newly added items.

The Footer menu, ellipsis button has options to delete an item.

The user can page through existing items on the RTV using the arrows below the header.

Info (RTV)

Figure 8-33 RTV Info Screen

RTV Info Screen

The Info screen is an informational popup that contains certain editable information and view only information about the RTV.

Editable information includes CFAs, Not After Date(if internally created RTV), Return Type(if internally created RTV) and so on.. The screen displays the list of CFAs (flexible attributes) that have been set up for RTV in the desktop application and lets you enter values for them. The CFAs that are set up as Required must have a value entered before accepting the request. The value can be one of the following: Date, Text, Decimal or Long depending on the 'data type' set up for the CFAs while creating them in the desktop application. An appropriate security permission is needed and the RTV must be in editable status for entering CFA values.

The read-only information about the header level of the rtv include:

  • RTV ID

  • RTV External ID (ID generated by the external system that has created the request), if available

  • Status

  • Not After Date

  • Authorization Code

  • Total SKUs

  • Created Date and Create User

  • Update Date and Update User

  • Approval Date and Approval User

  • Rejected Date and Rejected User

  • Close Date and Close User

Create Shipment

Figure 8-34 Create Shipment Screen

Create Shipment Screen

This screen enables you to create a new RTV shipment in order to send back items to a vendor while first creating an RTV.

Access the RTV Create Shipment popup by tapping on the 'Create Shipment' button on the RTVs screen.

Select the supplier through the Supplier Lookup option, or type in the Supplier ID, if known.

  • The Supplier must be configured for Returns Allowed

  • If the store parameter, ‘DSD Supplier for RTV’ is set to ‘Yes,’ then the DSD Indicator on the supplier must be ‘Yes.’

  • The Supplier must be in Active status

  • Multiple sets of books are enforced, meaning the org unit for the supplier must be the same as that of the store.

The Not After Date is defaulted from a parameter.

The Authorization Code can be entered while creating the shipment. If not, it can be entered later while dispatching the shipment.

Select a Return Type, the reason for the return. This can be configured on the desktop according to the business needs; for example, Damaged Goods, Invalid Delivery, Seasonal.

The shipment can be created with or without containers depending on the retailer’s business process. It will be defaulted by store configuration, ‘Create Vendor Shipment with Container by Default’. The user can change this option if they have the ‘Allow Modify Default Container Method’ permission.

When done, select Create to create the RTV shipment for the supplier.

Containers

Figure 8-35 Containers Screen

Containers Screen

This screen is only accessible if an RTV shipment is created with containers.

The Containers screen displays the list of containers for a shipment or displays an empty list of containers if the shipment is new. The screen is accessed by opening a shipment from the RTVs screen or by creating a new shipment. This is the first screen displayed in a shipment flow. The screen can also be accessed by opening a shipment with containers from the Recently Edited list or from Open Transactions.

The details of a container such as ID (internal ID), Status, Tracking ID, Container ID, Total SKUs, Total Containers and the Total Quantity are available in this screen.

You can identify a container by entering or scanning Internal Container ID, SSCC ID, Tracking ID or a GS1 data bar. If the system finds the container, you will be navigated to the Container Items screen, where the list of items inside the container is shown.

The filter present in this screen can be used to narrow down the list of containers. Filtering can occur by Container ID (Internal ID, SSCC ID), Tracking ID and Status.

The ellipsis in the footer accesses the Footer menu, which contains all of the functions that can be performed on a shipment.

Submit

The shipment can be saved to 'In Progress' status to continue edits later, or it may be set to Submitted or Dispatched. Submitting is possible when the store setting Dispatch Validate is configured for 'Ship Submit'.

Submitting sets the shipment to a Submitted status and does not allow for edits; there are no updates to inventory at this point. You can only Cancel Submit or Dispatch.

If the system is enabled to obtain Fiscal Doc ID/E-way bill ID for the shipment, the process for requesting the fiscal document starts once the shipment is submitted.

Dispatch

When the shipment is dispatched, the RTV reserved quantity for the source location will decrease, in addition to the stock on hand. If no shipping quantities are identified, the transaction should be cancelled.

If the system is enabled to obtain Fiscal Doc ID/E-way bill ID as part of the shipping process, the shipment cannot be dispatched until the Fiscal Doc ID/E-way bill ID is available. The exception is when the user has ‘Allow dispatch without Fiscal Document ID’ security permission.

Footer Menu

The menu functions include the following:

  • Info: Accesses the Info popup where details can be added/updated/viewed.

  • Notes: Accesses the notes dialog to capture notes.

  • Cancel Submit: Reverses the Submit and moves the shipment back to 'In Progress'

  • Delete: Marks the shipment to 'Canceled' status. Must be ‘New’ or ‘In Progress’ status to delete. This will also cancel the approved RTV or approved RTV request.

  • Back: Exits the shipment.

  • External Printing: Displays the External Printing popup to select a printer for the pre-shipment notice and manifest documents.

  • Print: This option allows you to select formats and print various reports and container labels. The RTV Shipment report and the BOL Detail report will be available on this screen. This option will always be available regardless of the shipment or container status.

  • Save and Exit: Saves the RTV shipment.

Footer Button

  • Create: Creates a new container in the shipment.

  • Submit: Performs validation for 'In Progress' shipments and locks the shipment for additional edits. After validation, the shipment is ready for dispatch. This menu option is only available when the store parameter 'RTV Shipment Dispatch Validate' is set to Ship Submit. Validations to check the mandatory CFAs and Fiscal Document-related fields occur during the Submit process. The process to start obtaining the Fiscal Document ID also happens at this point, if configured.

  • Dispatch: Performs validation and dispatches the shipment. No further changes are allowed. The shipment is now ready to be physically shipped out of the store. Validations to check whether the mandatory CFAs have been captured, Fiscal Document IDs and so on, occur during the Dispatch process.

Either Submit or Dispatch is displayed, depending on the stage of the process.

Shipment Info

Figure 8-36 Shipment Info Screen

Shipment Info Screen

The Shipment Info screen is accessed by clicking the Shipment Info menu option in the Container screen footer menu. This screen lists ‘View Only’ details about the return shipment such as:

  • Shipment ID

  • Status

  • Authorization Code

  • Return Type

  • Supplier

  • RTV ID

  • Total SKUs

  • Create Date/User

  • Update Date/User

  • Submit Date/User

  • Dispatch Date/User

  • Fiscal Request ID, Fiscal Request Status, Reject Reason, Fiscal Doc ID and Fiscal Doc Link, if the retailer has been using Fiscal Document ID/E-way bill ID in the shipment process.

The screen displays the list of CFAs (flexible attributes) that have been set up for RTV shipment in the desktop application, and lets you enter values for them. The CFAs that are set up as 'Required' must have a value entered before dispatching the shipment. The value can be one of the following: Date, Text, Decimal, Long depending on the 'data type' set up for the CFAs, when created in the desktop application. Appropriate security permission is needed and the shipment must be in editable status for entering CFA values.

The user can specify Fiscal Document related details such as Vehicle Country, Number, Drive Name and License Number if the retailer is using E-way bill process.

Bill of Lading

Figure 8-37 Bill of Lading Screen

Bill of Lading Screen

Figure 8-38 Bill of Lading — Carrier Info

Carrier Info

The Bill of Lading screen is used to enter details for the shipment, including transportation details. It is editable when the user has the’ Edit Shipment BOL’ permission.

Details include: Motive, Pickup Date, Ship to Address, Carrier Type, Carrier, Carrier Service and Carrier Address.

The Carrier Type is defaulted based on the transfer carrier table, however, you can modify this if necessary. For carrier types of Third Party, the Service must be selected.

The list of carriers displayed in the Carrier dropdown is controlled by the data permission ‚Shipment Carrier‘. Only the carriers the user has permission to will be listed in the dropdown.

The list of carrier services displayed in the Service dropdown is controlled by the data permission ‚Shipment Carrier Services‘. Only the services the user has permission to will be listed in the dropdown.

Note:

In case the user does not have a permission for a carrier/service, the data will be view only and cannot be changed by the user.

Carriers and services can be overriden by the Manifesting system.

The Carrier information is locked down once the container has been confirmed. At that time, the Adjust Carrier button will be available to move the containers back to ‘In Progress,’ which allows you to make changes to the carrier and other shipment details. Using this option will also move all containers back to ‘In Progress.’

Container Items

Figure 8-39 Container Items Screen

Container Items Screen

The Container Items screen can be reached by tapping on a container from the Containers screen, or by opening a shipment with containers from theOpen transactions/Recently Edited/Notifications screen. Functions that can be performed through this screen include:

  • Add items to a container with reason codes for each item. If the user scans a VPN, a validation is done to ensure that the VPN scanned belongs to the supplier associated to the delivery.

  • The user can view the ship quantity entered for an item. The screen gives you an ability to view all the reason codes added (both available and unavailable) with the corresponding ship quantity, all in one place.

  • The user can navigate to the Item Detail screen for the item scanned. If the item scanned is a UIN item, the user can navigate to the UIN tab within the Item Detail screen.

  • Items and quantities can be defaulted from an approved RTV document if the shipment has been created for a document/request.

  • Items with the Non-Inventory Indicator set to Yes are also allowed to be in the transaction. You can enter ship quantity for these items.

  • Items can be added to the container manually that are not on the original RTV document (Add Unexpected Items to RTV Shipment permission). UOM is selected at the Mode bar of the screen and applies to all the items on the container. Toggling the UOM at the Mode bar will change the UOM and convert the quantity at the line item level.

  • You can add notes to the container.

  • You can save, confirm, and delete a container from this screen.

  • Hierarchy limitation for the container can be defined from this screen.

  • The UIN icon is displayed if the item is a UIN required item with a Serial number or AGSN type.

  • Unlike the reason code on the RTV, the reason code for items on the RTV shipment impact sub buckets if sub buckets are used.

Footer Menu

The menu functions include the following:

  • Info: Accesses the Info popup. Allows you to enter Container ID, Weight, Package Size, Tracking ID and so on. Lets you enter values for the CFAs that are set up for RTV Shipment Containers.

  • Notes: Accesses the notes dialog to capture notes.

  • Default Item: Allows you to pull approved items from approved RTV documents to the shipment. This option is only available for shipments created for a return request. User must have ‘Default Items to RTV Shipment’ permission.

  • Adjust: Allows you to move the container back to an editable state after it has been confirmed. The user needs the necessary permission to adjust a container.

  • Save: This menu option is available on the menu when the screen is in edit mode.

  • Cancel: Exits the screen without saving the changes made, if any. This option is available when the screen is in edit mode.

  • Back: This allows you to exit the screen. This menu option will be available on the menu when the screen is view only.

  • Delete: This option allows you to cancel the container. Reserved inventory is removed appropriately and any associated RTV documents set back the remaining quantities. Appropriate security permission is necessary to delete a container.

    If the container contains UIN items, the UIN state should be set back to their previous state.

  • Print: This option allows you to select formats and print various reports and container labels. The RTV Shipment Container report will be available on this screen. This option will always be available regardless of the shipment or container status.

Footer Button

  • Confirm: Allows you to complete the container with no further edits. Appropriate security permission is necessary to confirm a container. The status of the container moves to 'Completed' status.

RTV Shipment Items (without Container)

Figure 8-40 RTV Shipment Items Screen

RTV Shipment Items Screen

The RTV Shipment Items screen is used to add items within a shipment without containers.

There are several functions you can perform on this screen. Some of the features include:

  • Add items from RTV documents or add loose items

  • Submit/Dispatch the shipment

The shipment can be created with or without referencing an RTV document.

When a shipment is created but not yet completed, the shipment will display a status of 'In Progress'. The RTV reserved bucket will update the moment the shipment is saved for on the fly shipments. If the item is from a request/document, reservation must have happened at the time of approval of the request/document. Any new additions or deletions of items and quantities would be updated to the approved document. It will also update the In Shipping quantity in the document. When the shipment is dispatched, the saved quantity in the transfer reserved bucket will be removed. This keeps the inventory accurate.

The item image for the line items is displayed per configuration. Line items appear in a list and selecting a line item will navigate to the item details of the item. Scrolling in the list of items on the left will display a filter. The filter can be used to narrow down the list of items. Filtering can occur by Item ID, Description, and Reason Code.

  • Add items to a container with reason codes for each item. If the user scans a VPN, a validation is done to ensure that the VPN scanned belongs to the supplier associated to the delivery.

  • The user can view the ship quantity entered for an item. The screen lets you view all the reason codes added (both available and unavailable) with the corresponding ship quantity.

  • The user can navigate to the Item Detail screen for the item scanned. If the item scanned is a UIN item, the user can navigate to the UIN tab within the Item Detail screen.

  • Items and quantities can be defaulted from an approved RTV document if the shipment has been created for a document/request.

  • Items with a Non-Inventory Indicator set to Yes are also allowed to be in the transaction, and you can enter shipment quantity for these items.

  • Items can be added to the container manually that are not on the original RTV document (Add Unexpected Items to RTV Shipment permission). UOM is selected at the Mode bar of the screen and applies to all the items on the container. Toggling the UOM at the Mode bar will change the UOM and convert the quantity at the line item level

  • Unlike the reason code on the RTV, the reason code for items on the RTV shipment will impact sub buckets if sub buckets are used.

Next to each item, the UIN icon will display if the UINs have been associated to the item.

The ellipsis in the lower right hand corner will access the footer menu, which will contain all the functions that can be performed on a container.

Footer Menu

Info: Info will access the Info screen.

Shipment Info: Accesses the Shipment Info screen.

Notes: Accesses the notes common dialog to capture notes.

Save and Exit: Saves the shipment in ‘In Progress’ status to be completed later and exit the screen. This option is only available when the screen is in edit mode.

Bill of Lading -  This menu option will allow the user to view/enter the shipment information for the carrier and other details.

Close - This menu option will allow the user to close a shipment if the Not After Date has passed.

Cancel Submit - This menu option will move the shipment back to a state that allows edits

External Printing - This menu option will allow the user to set the printer to use for the user session when automatically generating specific manifesting documents.

Print: Opens the print dialog and allows you to select formats and print various reports and container labels. The Transfer Shipment and BOL report will be available on this screen

Delete: Marks the shipment to 'Canceled' status. This option will only be available for shipments that are in a New or In Progress status.

Cancel: Exits the shipment and changes made in that session will not be saved. This screen is only available when the screen is in edit mode.

Back: Returns to the previous screen. This option is only available when the shipment is view only.

Footer Buttons

Submit: Submit will perform validations for 'In Progress' shipments including excluded store validation and lock the shipment for additional edits. The shipment will be ready for dispatch. This menu option will only be available when the store parameter RTV Shipment Dispatch Validate' is set equal to Ship Submit. Validations to check if the destination is a closed store for the sending store, mandatory check on CFAs, Context Type etc., will happen here. The process to start obtaining Fiscal Document ID also happens at this point, if configured.

Dispatch: Dispatch will perform validations including excluded store validation and post transactions to finalize the shipment and no further changes are allowed. Validations to check if the destination is a closed store for the sending store, mandatory check on CFAs, Context Type, Fiscal Document ID etc., will happen here

Item Detail

Figure 8-41 Item Detail Screen

Item Detail Screen

Figure 8-42 Serial Number Screen

Serial Number Screen

The Item Detail screen is used when selecting or scanning an item from the Container Items or RTV Shipment Items screen. Scanning or entering an item on this screen in the scan bar updates the quantity per the scan mode and refreshes the item detail screen for the item and quantity scanned. The quantity can be edited and updated manually if permissions allow. A user can over ship and ship more than was on the RTV document/request if the user has the ‘RTV Shipment Allow Over shipping’ permission.

If the user scans a VPN, a validation is done to ensure that the VPN scanned belongs to the supplier associated to the delivery. The user can navigate to the Item Detail screen for the item scanned. If the item scanned is a UIN item, the user can navigate to the UIN tab of the Item Detail screen.

If the same item must be shipped from both available and unavailable buckets using multiple reason codes/sub-buckets, you can do it all from the same Item Detail screen.

Items with the Non-Inventory indicator set toYes are also allowed to be in the transaction, and you can enter ship quantity for these items.

The item information includes the image that is system configured to display in the header. The screen contains information fields showing:

  • Inventory Quantity

  • Remaining Quantity

  • Ship Quantity

  • Reason Code

  • Sub-Bucket (if sub-buckets are enabled, for unavailable inventory only) associated to the bucket from which the stock is coming.

  • Displays the details of the last scanned barcode at the top of the screen.

Pack size can be edited from this screen.

The footer menu (ellipsis button), contains options to edit the pack size, View Locations and Delete. Page through existing items in the container view using the arrows at the top.

To add UIN details to UIN items, you can access the UIN screen by selecting the ship quantity field for the item from the Item Detail screen. This navigates to the UIN screen, where you can add and remove UINS for UIN items.

There is also an Extended Attributes link that enables the user to view/capture Extended Attributes for the item. If the item is not configured to capture extended attributes or there are no extended attributes captured, the list will be empty.

Reason Codes

Figure 8-43 Enabled Reason Codes

Enabled Reason Codes

The Reason Codes screen appears when a user clicks the Edit Displayed Reason Codes from the Item Detail screen. It shows the reason codes that are on the shipment and allows a user to add and remove reason codes.

Info (Container)

Figure 8-44 Info (Container) Screen

Info (Container) Screen

Figure 8-45 Info (Container) Screen 2

Info container screen 2

The Info screen appears when a user clicks the Info menu option on the Footer menu of Container Items/RTV Shipment Items screen. The Info (Container) screen is an informational screen containing certain read-only information about the header level of the container. It also enables the user to specify certain details, such as CFAs.

Details Include:

  • Container ID

  • Shipment ID

  • RTV ID

  • RTV External ID

  • Status

  • Supplier

  • Container ID – entry field for the number of the barcode on the container. If ‘SSCC Shipping Label ID Generation’ is set to ‘Manual’, the user must type in a value. If it is set to ‘Auto’, the Container ID will be defaulted per the system generated ID, and the user can change it.

  • Create Date/User

  • Updated Date/User

  • Approve Date/User

  • Total SKUs

  • Total Quantity – sum of the shipped quantity for this container.

The screen lets you enter CFAs, Package Type, Weight, Tracking ID, and container restriction by hierarchy. The inventory status and the container restriction by hierarchy are locked down once the first item has been added to the container.

Limit Items to (Hierarchy Restriction)

  • If you want to set up the container to restrict it holding the same type of items, you can restrict by department, class, and subclass. You do not select the actual department, but rather set the hierarchy level you want to restrict by. When the first item is added to the container, the department, class, and/or subclass is set for the container based on the hierarchy the item is part of. The container detail screen will display the hierarchy that is locked in. Any items added subsequently must match the hierarchy of the first item. For example, if the restriction was set up to limit items to the same department and the first item added was for the Women's Department, only items that match the Women's Department can be added to the container, but it will not matter which class and subclass the item is in since the hierarchy level is set at Department.

  • The hierarchy level is auto defaulted depending on the user’s permissions.

If manifesting has been configured, the package type and weight may be required by the carrier selected for the shipment before you can confirm the container.

Processing

When a return document is saved or updated from the RTV shipment, the system moves the items from either Available or Unavailable (non-sellable) inventory, based on the inventory status, and moves it to the Reserved bucket within unavailable inventory. The Return to Vendors uses the RTV Reserved bucket. Upon dispatching the return, the Reserved buckets will be removed and the stock on hand will be decremented. If sub-buckets are turned on, the appropriate sub-bucket associated with the return reason will be updated when returned from unavailable inventory.

Note:

It is only possible to ship one time against an RTV Document, so the RTV document will be completed even if not everything is shipped. Closing the RTV will remove all RTV reserved quantities, regardless of whether or not they were all shipped.

Example 1: Return to Vendor using Available Inventory

Item Lookup before:

Store A

  • Total SOH = 706

  • Available SOH = 706

  • Total Unavailable SOH = 0

  • RTV Reserved = 0

  1. The user creates an RTV to move inventory from Store A to the Vendor using available inventory.

  2. The user enters a return quantity of 6 and clicks Approve.

  3. A quantity of 6 is placed into the reserved bucket in both the Store Inventory system and Merchandising. Merchandising is updated through sending a mod message.

  4. The retail ordering system takes into account the saved (reserved) quantity when replenishing the item through its regular ordering (auto-replenishment) process.

  5. Total SOH - Non sellable (Adjustment Unavailable Qty) - Transfer reserved quantity - RTV reserved quantity - Customer Reserved Qty = Available Quantity

    Store A:

    • Total SOH = 706

    • Available SOH = 700

    • Total Unavailable SOH = 6

    • RTV Reserved = 6

    Note:

    Unavailable is a total of all sub-buckets.
  6. Modify Return Qty to 8 and click Dispatch.

    Item Lookup:

    • Total SOH = 698

    • Available = 698

    • Unavailable = 0

    • Reserved Qty = 0

Example 2: Return to Vendor Using Unavailable Inventory

Item Lookup before:

Item Lookup

Database

Total SOH = 800

RTV_Quantity = 0

Available = 700

Nonsellable (Adjust Unavail) = 100

Unavailable = 100

Nonsellable = 100; Sub-bucket: Trouble 75,

Admin 25

RTV Qty = 0

  1. The user creates a shipment and enters a return quantity of 10 (unavailable) and clicks Save.

    Item Lookup

    Database

    Total SOH = 800

    RTV_Quantity = 10

    Available = 700

    Nonsellable (Adjust Unavail) = 90

    Unavailable = 100

    Nonsellable = 90; Sub-bucket: Trouble 65,

    Admin 25

    RTV Qty = 10

    Note:

    The available quantity will still display as 700 on the UI and reports.
  2. Modify Return Qty to 12 and click Dispatch.

    Item Lookup:

    • Total SOH = 788

    • Available = 700

    • Unavailable = 88

    • Nonsellable = 88; Sub-bucket: Trouble 63, Admin 25

    • RTV Qty = 0