5 Inventory Adjustments
This chapter is divided into three sections:
Inventory Adjustments Mobile (MAF)
Inventory Adjustments allow a user to change the number of units in stock or mark them as non-sellable due to damage and other reasons:
The following features are available:
-
Search for inventory adjustments
-
Create a new inventory adjustment
-
Copy an existing inventory adjustment
-
View or edit an existing inventory adjustment
-
Delete In Progress adjustments
-
Print inventory adjustments
-
Enter values for CFAs (Custom Flexible Attributes)
The following topics are described in this section:
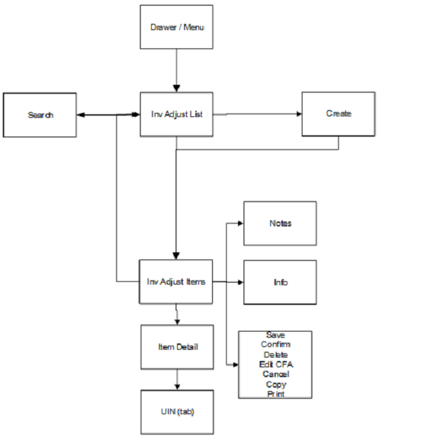
Figure 5-1 Inventory Adjustment Mobile Screen Flow

Inventory Adjustments are accessed through the Inventory Adjustment menu within the drawer. Selecting the menu option takes you to the Inv Adjust List screen. On this screen, you have the option to search for adjustment records that are presented on the Inv Adjust List screen. You can create an inventory adjustment, edit, or view an adjustment. When creating, editing, or viewing an inventory adjustment, you are first directed to the list of items on the Inv Adjust Items screen. You can add, view, and edit the details of the items on the Item Detail screen. You can specify values for CFAs (Custom Flexible Attributes) set up for inventory adjustments via the Edit CFAs screen.
Inv Adjust List
Figure 5-2 Inv Adjust List Screen

When navigating to Inventory Adjustments, the Inv Adjust List screen displays the 'In Progress' adjustments as the default list. All manually created inventory adjustments as well as those created by an external system, such as through the web service, appear in the list screen.
You can use the search criteria eye glasses to navigate to the Search Criteria (Inventory Adjustment) screen to enter search criteria for inventory adjustments. When scanning/entering an item in the scan bar, the system adds the item to the entered search criteria and narrows down the current list of adjustments.
Creating a new adjustment directs you to the Inv Adjust Items screen with no details (items) to build a new inventory adjustment. Selecting an adjustment from the list navigates you to the details for that adjustment.
Search Criteria (Inventory Adjustment)
Figure 5-3 Search Criteria Screen (Inventory Adjustments)

The Inventory Adjustment Search Criteria screen is accessed by the eye glasses on the Inventory Adjustment List (Inv Adjust List) screen. After applying the search criteria, the results are listed on the Inv Adjust List screen and the criteria applied is shown.
Inv Adjust Items
Figure 5-4 Inv Adjust Items Screen

The Inv Adjust Items screen is where a new adjustment is created. Initially, this screen will not have any items. The items screen is also displayed when selecting an existing adjustment. The items are listed for the adjustment. The item image for the line items is displayed per configuration.
Line items appear in a list and selecting a line item navigates to the item details of that item. If the item scanned is a UIN item, the user will directly navigate to the UIN tab in the Item Detail screen.
If an item has been changed in the current session, it is indicated by a bar on the left of the item. Scrolling in the list of items displays a filter. The filter can be used to narrow down the list of items. Filtering can occur by item ID, description, reason, and unit of measure.
A reason code must be selected before being able to add or edit an item on the adjustment. The reason code selected is at the header level and is applied to all newly added items until it is changed to a different reason in which the newly changed reason is added to the items. The reason codes have a disposition associated to them which determines stock movement of the item. See Inventory Adjustments Process.
Scanning or entering an item in the scan bar navigates you to the Item Detail screen for that item. The quantity may be updated depending on the scan mode.
The item must be unique on the adjustment.
The ellipsis in the lower right hand corner accesses the footer menu which contains all of the functions that can be performed on an inventory adjustment.
Footer Menu
The footer menu is accessed from the ellipsis footer menu on the Inv Adjust Items screen. The menu functions include the following:
-
Info: Accesses the Info popup.
-
Notes: Accesses the notes dialog to capture notes.
-
Edit CFAs: Lets the user enter values for the CFAs that are set up for inventory adjustments.
-
Confirm: Confirms and completes the adjustment. All stock on hand updates are made and the adjustment is published out.
-
Save: Saves the adjustment in 'In Progress' status to be completed later.
Saving an adjustment does not publish the adjustment nor does it reserve any inventory; it simply saves it. The Save button can be used to implement a Save and Approval process. After saving, user will be taken to the Inv Adj List screen.
-
Save and Continue: This will perform the same function as 'Save' option however the user remains in the same screen after save.
-
Delete: Marks the inventory adjustment to 'Canceled' status.
-
Cancel: Exits the adjustment; changes made in that session are not saved.
-
Print: Displays the common print dialog to print the inventory adjustment report.
-
Copy: The copy function is only available for those adjustments in a 'Completed' status. It takes the current adjustment, copies the items, reasons, and quantities, and creates a new editable adjustment with a new ID. It references the copied adjustment's ID.
Item Detail
Figure 5-5 Item Detail Screen (Quantity)

The Item Detail screen is used for selecting or scanning an item from the Inv Adjust Items screen. Scanning or entering an item on this screen in the scan bar, updates the quantity per the scan mode and refreshes the Item Detail screen for the item and quantity scanned.
The quantity can be edited and updated manually if permissions allow. The system validates the inventory bucket based upon the disposition associated to the reason code. A reduction adjustment in inventory may exceed available inventory, bringing total available as a negative value. However, an unavailable inventory adjustment can never make the non-sellable unavailable bucket go negative. The same is true for sub-buckets, when sub-buckets are used, the reduction of a sub-bucket must be less than or equal to total quantity of such a sub-bucket. Increases for available, or non-sellable unavailable have no restriction.
The item information including the image (which is system configured) displays in the header. The bottom portion of the screen contains information fields for reason code, disposition, sub-bucket (if system configured), and the stock on hand pertaining to the bucket in which the stock is coming from. At the bottom of the screen the details of the last scanned barcode will be displayed.
The footer menu, ellipsis button, contains a reset function as well as remove and restore functions. You can page through existing items on the adjustment using the arrows on the bottom.
The Item Detail screen has a UIN tab to take user to the UIN screen to add/remove UINs for UIN items (if system is configured to use UINs and if the item is a UIN item). If the user scans a UIN item, the user will directly navigate to the UIN tab in the Item Detail screen for that item.
-
All non-AGSN (Auto Generated Serial Numbers) UINs require UINs to be captured, regardless of the disposition of stock movement. The quantity field cannot be entered for non AGSN UIN items. It gets updated as the UINs get added and removed from the adjustment.
-
For AGSN items, if a reason code has a disposition of anything except Out of Stock to In Stock (+Stock on Hand), a UIN is required to be captured. This is because the UIN already exists in the system and the system needs to know which AGSN UIN is being adjusted. In this case, the quantity field cannot be entered; it is updated as the AGSN is added/removed.
-
For AGSNs being adjusted from Out of Stock to In Stock (+ Stock on Hand), the system auto generates the AGSN number and print upon completion of the adjustment. This means that capturing of the AGSN is not required and the quantity can be entered. However, you may still capture the serial number if one exists. In this case, the system auto-generates the serial numbers and print for those where the quantity entered exceeds the UINs captured.
The Extended Attributes tab enables the user to view/capture Extended Attributes for the item. If the item is not configured to capture extended attributes or there are no extended attributes captured, the list will be empty.
Edit CFAs
Figure 5-6 Edit CFAs Screen

The Edit CFAs screen displays the list of CFAs (flexible attributes) that have been set up for Inventory Adjustments in the desktop application, and lets you enter values for them. The CFAs that are set up as 'Required' must have a value entered for it before confirming the inventory adjustment. The value can be one of the following: Date, Text, Decimal, Long depending on the 'data type' set up for the CFAs, while creating them in the desktop application. Appropriate security permission is needed for entering CFA values.
Info Screen (Inv Adjust Items)
Figure 5-7 Inv Adjust Items Info Screen

The Info screen is an informational popup that contains read-only information about the header level of the adjustment. Details include adjustment ID, reference adjustment ID, status, create date, create user, approve date, approval user, and all the CFAs setup for inventory adjustments irrespective of whether a value has been captured or not. The value captured for the CFAs will also be displayed. If value has not been captured, it will display blank.
Inventory Adjustments Mobile (JET)
Inventory Adjustments allow a user to change the number of units in stock or mark them as non-sellable due to damage and other reasons: The following features are available:
-
Search for inventory adjustments
-
Create a new inventory adjustment
-
Copy an existing inventory adjustment
-
View or edit an existing inventory adjustment
-
Delete In Progress adjustments
-
Print inventory adjustments
-
Enter values for CFAs (Custom Flexible Attributes)
The following topics are described in this section:
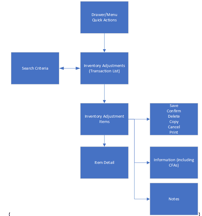
Figure 5-8 Inventory Adjustment Mobile Screen Flow

Inventory Adjustments are accessed through the Inventory Adjustment menu within the drawer or from Quick Actions. Selecting the menu option takes you to the Inventory Adjustments screen. On this screen you can search for adjustment records that will be returned in this list. The user can create an inventory adjustment by selecting the Create New option or select an existing adjustment from the list will take the user to the Inventory Adjustment Items screen where the user can edit, copy, or view items on the adjustment. The user can add, view, and edit the details of the items on the Item Detail screen. CFAs (Custom Flexible Attributes) can be set up for inventory adjustments via the Information screen where additional details about the adjustment can also be viewed.
Inventory Adjustments
Figure 5-9 Inventory Adjustments Screen

When navigating to Inventory Adjustments, the Inventory Adjustments screen displays by default the 'In Progress' adjustments as the default list. The list can be sorted by select the sort icon.
A search can be done by selecting the search option (magnifying glass) to navigate to the Search Criteria (Inventory Adjustment) screen to enter search criteria for the inventory adjustments. The user will return to this list with the results updated.
When scanning/ entering an item in the scan bar, the system adds the item to the entered search criteria and narrows down the current list of adjustments.
Creating a new adjustment directs you to the Inventory Adjustment Items screen with no details (items) to build a new inventory adjustment. Selecting an adjustment from the list navigates you to the details for that adjustment.
Search Criteria (Inventory Adjustment)
Figure 5-10 Search Criteria Screen (Inventory Adjustments)

The Inventory Adjustment Search Criteria screen is accessed by the magnifying glass on the Inventory Adjustments screen. After applying the search criteria, the results are listed on the Inventory Adjustments (list) screen and the criteria applied is shown. Criteria will be retained until the user leaves the Inventory Adjustment dialog.
Criteria include:
-
Date Range – based on the create date of the adjustment
-
From / To Adjustment Date
-
Status
-
Adjustment ID
-
Item
-
Reason
-
Sub-bucket (if store is configured)
-
Context
-
User - with a search and an "Apply My User ID”
-
Search Limit – defaulted per system config and can be updated
Inventory Adjustment Items
Figure 5-11 Inventory Adjustment Items Screen

The Inventory Adjustment Items screen is where a new adjustment is created. Initially, when creating a new adjustment, this screen will not have any items. This screen is also displayed when selecting an existing adjustment from Inventory Adjustments. When viewing or editing an existing adjustment, the items are listed for the adjustment. User must have edit permissions as well as data permissions for all reason codes in order to edit an adjustment. There is a Filter bar to filter on items by: Item ID, Item Description, Reason Code and UOM. The user can also sort the list of items by Item ID or Item Description. The header will contain the ID, create date, and status of the adjustment.
A reason code must be selected before being able to add or edit an item on the adjustment. The Active Reason Code that is selected at the header level is applied to all newly added items until it is changed to a different reason. Once changed, the new reason is added to the items added from that point, it will not impact already added items. If an item is added/scanned and a reason code has not yet been selected, the user will be directed to select a reason code first. Reason Codes can be edited for a specific item on the Item Detail screen. See Inventory Adjustments Process for more detail on Reason Codes and Dispositions.
Items will appear in the list. The item image for the items is displayed per user preference. Item description, ID, and Reason Code will also be displayed. The quantity to be adjusted will be editable if the user has, ‘Edit Quantity’ permission. The UOM for the quantity will be shown per UOM selected in user preferences and the quantity will be converted per the UOM. The Pack Size will be displayed if the UOM is in cases.
Quantity Validations: The system validates the inventory bucket based upon the disposition associated to the reason code. A reduction adjustment in inventory may exceed available inventory, bringing total available as a negative value. However, an unavailable inventory adjustment can never make the non-sellable unavailable bucket go negative. The same is true for sub-buckets, when sub-buckets are used, the reduction of a sub-bucket must be less than or equal to total quantity of such a sub-bucket. Increases for available, or non-sellable unavailable have no restriction.
Selecting a line item navigates to the item details of that item. Scanning or entering an item in the scan bar will navigate the user per the User Preference, Scan Navigate. The user will either go to the Item Detail for the item or stay on the Inventory Adjustment Items screen. The quantity may be updated depending on the scan mode. Items can only appear once on an adjustment transaction.
If the store is configured for UINs: If the item is a UIN item there will be a UIN icon denoted. Scanning an item that is a UIN item, the user will directly navigate to the UIN screen to capture UINs. Selecting the quantity for a UIN item will also navigate to the UIN screen to capture UINS.
Each item will have an ellipsis line item menu. The user can choose to delete an item, which will remove the item from the transaction. Also the user can view/capture Extended Attributes for the item. Once extended attributes are captured, there will be an icon for the attributes on the item.
Footer Menu
-
Confirm: Confirms and completes the adjustment. All stock on hand updates are made and the adjustment is published out. User must have permission to confirm as well as data permissions for all reason codes.
The footer menu is accessed from the ellipsis footer menu on the Inventory Adjustment Items screen. The menu functions include the following:
-
Notes: Accesses the notes dialog to capture notes.
-
Print: Displays the common print dialog to print the inventory adjustment report.
-
Info: Accesses the Information screen to view transaction level info as well as enter values for the CFAs that are set up for inventory adjustments.
-
Back: only for view only adjustments. Will exit the user back to where they came from.
-
Cancel: Exits the adjustment; changes made in that session are not saved.
-
Delete: Marks the inventory adjustment to 'Canceled' status. User must have permission to Delete as well as data permissions for all reason codes.
-
Copy: The copy function is only available for those adjustments in a 'Completed' status. It takes the current adjustment, copies the items, reasons, and quantities, and creates a new editable adjustment with a new ID. It references the copied adjustment's ID.
-
Save and Exit: Saves the adjustment in 'In Progress' status to be completed later.Save and Exit: Saves the adjustment in 'In Progress' status to be completed later.
Saving an adjustment does not publish the adjustment nor does it reserve any inventory; it simply saves it. The Save button can be used to implement a Save and Approval process. After saving, user will be taken to the Inventory Adjustments screen.
Reason Code
Figure 5-12 Reason Code Screen

The Reason Code screen is navigated to when selecting the Active/Header level reason code on the adjustment as well as on the line item of the adjustment. The Reason Code screen is used for selecting a Reason Code on the Inventory Adjustment. The current active reason code is displayed at the top, if there is one. Those reason codes defined on the desktop with a ‘Use in UI’ flag of ‘yes’ will be displayed here. The user will only see those reason codes in the list that the user has data permissions for. The reason codes will be listed along with the associated disposition. The list can be filtered down.
Item Detail
Figure 5-13 Item Detail Screen

The Item Detail screen is navigated to by selecting an item from Inventory Adjustment Items or by entering/scanning an item based upon Scan Navigate user preferences. Scanning or entering an item on this screen, updates the quantity per the scan mode and refreshes the Item Detail screen for the item and quantity scanned.
The header includes the active reason code. This is the reason code that is applied to newly added items as a default reason code. The details of the last scan are displayed as well as paging to allow to page through the items on the adjustment. Item information includes the image (per user preference), ID, description, and the primary location. Selecting the primary location will display the Item Locations for the item.
The line level reason is defaulted per the Active/Header level reason code. It can be updated for this specific item at the line level, if needed. The corresponding disposition will be displayed as well as the sub-bucket if there is one and if the store is configured for sub-buckets.
The quantity can be edited and updated manually if permissions allow. If the UOM is in cases, the pack size will be displayed and allow for editing per the system admin setting. If the item is a UIN item, selecting the quantity will navigate to the UIN screen to capture UINs. Same quantity validations as on Inventory Adjustment Items.
The Extended Attributes link navigates to the Extended Attributers screen. The user can view/capture Extended Attributes for the item. If the item is not configured to capture extended attributes or there are no extended attributes captured, the list will be empty.
The bottom portion of the screen contains read only information regarding inventory. Available Inventory is always displayed. Unavailable will display if disposition is to / from unavailable. Customer Order Reserved will show if the disposition is to or from the customer order reserved bucket. Lastly, the sub-bucket will show if store is configured for sub-buckets and disposition is to / from an unavailable sub-bucket.
Lastly, in the footer menu the user has the option to delete an item. Delete will remove the item from the adjustment.
UIN
Figure 5-14 UIN Screen

The UIN screen allows a user to add/remove UINs for UIN items (if store is configured to use UINs and if the item is a UIN item). If the user scans a UIN item, the user will directly navigate to the UIN screen for that item.
-
All non-AGSN (Auto Generated Serial Numbers) UINs require UINs to be captured, regardless of the disposition of stock movement. The quantity field cannot be entered for non AGSN UIN items. It gets updated as the UINs get added and removed from the adjustment.
-
For AGSN items, if a reason code has a disposition of anything except Out of Stock to In Stock (+Stock on Hand), a UIN is required to be captured. This is because the UIN already exists in the system and the system needs to know which AGSN UIN is being adjusted. In this case, the quantity field cannot be entered; it is updated as the AGSN is added/removed.
-
For AGSNs being adjusted from Out of Stock to In Stock (+ Stock on Hand), then an Auto Generate button will be available. Selecting this button will prompt the user for a quantity and the system will auto generate the UINs per the quantity.
-
User will be able to select Print from the footer menu to print tickets for those UINS that are an AGSN.
Information
Figure 5-15 Information Screen

The Information screen contains header level information about the inventory adjustment. The user can enter CFAs. Details include adjustment ID, reference adjustment ID, status, create date/user, update date/user, approve date/user.
The Adjustment Date can be entered by the user if the user has Edit Inventory Adjustment Date permission. It will default to today’s date. Context can be selected from a drop down of context types that are defined on the desktop and may be required per a store configuration.
The CFAs (flexible attributes) that have been set up for Inventory Adjustments in the desktop application will be displayed and lets you enter values for them. The CFAs that are set up as 'Required' must have a value entered for it before confirming the inventory adjustment. Appropriate security permission is needed for entering CFA values.
Item Maintenance (JET Mobile)
Figure 5-16 Item Maintenance

The Item Maintenance screen can be accessed in the following ways:
-
Clicking on Item Maintenance from the drawer menu in the main screen.
-
Clicking on Item Maintenance from the Quick Actions menu.
Note:
The user must have Access Item Maintenance security permission to access this screen.The user can perform multiple actions from this screen: adjust Shop floor/Backroom inventory, request items (store order), add/remove the item from item basket and print ticket.
Sections
Inventory
The Inventory section allows for a direct update to the Shop Floor and Backroom inventory buckets if the ‘Display Shop floor / Backroom quantity’ store parameter is set to ‘Yes’. If it is set to ‘No’, then the Available Inventory bucket can be adjusted. The shop floor / backroom adjustment will be controlled via security permissions existing for inventory adjustment.
Order
The Order section is displayed and editable if Access Store Orders permission is set to Yes. This section allows the user to create a store order for the item scanned. Item must be ‘Active’ status. Store Order Allowed is ‘Yes.’ This is a store re-orderable indicator that is sent on from merchandising (ItemLocVirt). If the item is an ‘SO’ item, the reject indicator must be ‘No’. If any of these conditions are not met, then the order section will not be editable.
Sales History and Sales Forecast
Sales History will display if the user has ‘Display Sales History’ permission. This data is populated from Transaction History. Sales Forecast will display if the user has ‘Display Sales Forecast’ permission. For forecast information, EICS must also be configured to call the Sales Forecast web service. Both of these will be displayed in graphs with the system displaying up to four weeks of data, if the data exists. Only full weeks will be displayed.
Fields
The header contains the item ID, description and image (per user preference). Additional informational fields on this screen include:
Last Received - how many were last received on allocation, DSD, transfer.
Next Delivery - the quantity on the next delivery. It is the in transit (In bound qty) for the ASN (Transfer,DSD, allocation).
Warehouse – sum of inventory for the item at all warehouse.
On Order - This field will display the total quantity remaining on the order; Transfers + Allocations + Purchase Orders.
Available - This field holds the available stock on hand.
Unavailable - This field holds the unavailable stock on hand.
Total SOH - This field displays the total stock on hand at the store for the item.
Regular Price - This field displays the regular price of the item.
Promotional Price – This field will be displayed if there is a promotion running for the item.
Clearance Price - This field will be displayed if there is a clearance running for the item
Footer Options
Confirm – On clicking the Confirm button, the following will happen:
-
A Store Order will be created with the quantity added and it will get approved automatically.
-
If adjustments were made to the inventory buckets, inventory adjustment will be written with reason codes of Quick Adjustment In and Quick Adjustment Out. The adjustments are published. Transaction history is written.
Add to Item Basket - This option enables the user to add the item to the ‘Investigate’ Item basket if the user has ‘Investigate Item Basket’ security permission. This option will not exist if the item exists on an open "investigate" item basket. The item can be removed from the item basket using ‘Remove From Item Basket’ option which appears once the item gets added to the item basket.
Print Ticket -Allows the user to print a ticket if the user has Print Ticket security permission.
Configure Screen Layout - Clicking on this option brings up a popup where the user can configure the list of sections he wants to see in the screen and also the order in which the sections are to be displayed. The list of sections include Inventory, Order, Sales History, Sales Forecast.
Inventory Adjustments Desktop
Inventory Adjustments allow a user to change the number of units in stock or mark them as non-sellable due to damage and other reasons.
The following features are available:
-
Search for inventory adjustments
-
Create a new inventory adjustment
-
View or edit an existing inventory adjustment
-
Delete In Progress adjustments
-
Copy an existing inventory adjustment
-
Download reports for inventory adjustments
-
Capture values for CFAs (Custom Flexible Attributes)
The following topics are described in this section:
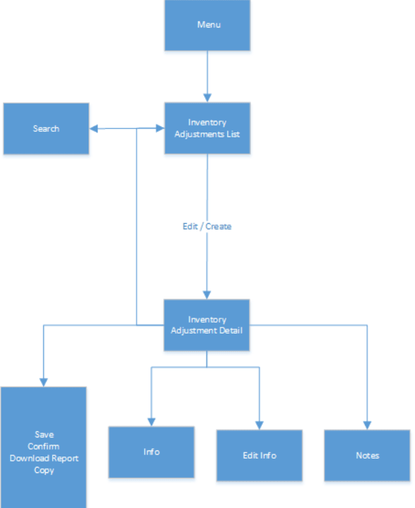
Figure 5-17 Inventory Adjustment Desktop Screen Flow

Inventory Adjustments are accessed through the Inventory Adjustment menu within the Main Menu\Inventory Management. Selecting the menu option takes you to the Inventory Adjustment List screen. This screen lists the inventory adjustments available for the store. On this screen, you can search for adjustment records. You can create an inventory adjustment, edit, or view an adjustment through this screen. When creating, editing, or viewing an inventory adjustment, you are directed to the Inventory Adjustment Detail screen where the list of items on the inventory adjustment are displayed. You can add items, view, and edit the details of the items on the Inventory Adjustment Detail screen. You can specify values for CFAs (Custom Flexible Attributes) set up for inventory adjustments. You can copy a completed inventory adjustment. An option to download reports is also available. Also, you will be able to capture UINs for the serialized items.
Inventory Adjustment List
Figure 5-18 Inventory Adjustment List Screen

The Inventory Adjustment List screen enables you to view the list of inventory adjustments available for the current store. All manually created inventory adjustments as well as those created by an external system, such as through the web service, appear in the list screen. The inventory adjustments are listed in the form of a grid. The screen displays the 'In Progress' adjustments as the default list. This list will be updated when a search is performed. The list is sortable and filterable.
Use the Search button to navigate to the Inventory Adjustment Search Criteria dialogue where you can enter search criteria to lookup inventory adjustments.
Clicking on Create button directs you to the Inventory Adjustment Detail screen with no details (items) to build a new inventory adjustment. You must have proper security permission for this button. Selecting an adjustment from the list navigates you to the details for that adjustment.
The Delete button enables you to delete an 'In progress' inventory adjustment. Appropriate security permission is needed.
Inventory Adjustment Search Criteria
Figure 5-19 Inventory Adjustment Search Criteria

The Inventory Adjustment Search Criteria screen is accessed by clicking on Search on the Inventory Adjustment List screen. After applying the search criteria, the results are listed on the Inventory Adjustment List screen and the criteria applied is shown.
Inventory Adjustment Detail
Figure 5-20 Inventory Adjustment Detail Screen

The Inventory Adjustment Detail screen is where a new adjustment is created. Initially, this screen will not have any items.
The screen is also displayed when selecting an existing adjustment. The items displayed in this screen are for the adjustment. Line items appear in a grid and selecting a line item displays the item details of that item in the Detail Block which is on the right side of the screen. You can edit 'In progress' inventory adjustments. 'Completed' and 'Cancelled' adjustments will be View Only.
A reason code must be selected before being able to add or edit an item on the adjustment. The reason code selected is at the header level and is applied to all newly added items until it is changed to a different reason in which the newly changed reason is added to the items. The reason codes have a disposition associated to them which determines stock movement of the item.
Grid
The line items are displayed in the grid with information like item id, description, reason code, UOM, quantity and so on. Item ID is a hyperlink. Clicking on the link opens the Item Detail screen for that item in a new tab in the browser.
The grid is filterable and sortable.
To add a new item to the adjustment, click on '+' button and it enables the Detail Block to enter the item and the necessary details.
To delete an item from the adjustment, select the item and click on X button. Upon deletion of an item, UINs (if any) are deleted.
Detail Block
All the details of a line item are displayed in this block. When a new item is added, this block will be empty. Enter the item id in the Item field. Press Enter or press the arrow button, and the item's detail get displayed. Enter quantity as required. The item must be unique on the adjustment.
Clicking on an existing line item enables the detail block and the details of the item such as item id, description, reason code, disposition, sub-bucket, UOM, quantity, and so on, will be displayed.
Click Edit in this block to edit the details of an item. Reason code and quantity/UIN are editable.
The quantity can be updated manually if permissions allow. The system validates the inventory bucket based upon the disposition associated to the reason code. See Inventory Adjustments Process. A reduction adjustment in inventory may exceed available inventory, bringing total available as a negative value. However, an unavailable inventory adjustment can never make the non-sellable unavailable bucket go negative. The same is true for sub-buckets, when sub-buckets are used, the reduction of a sub-bucket must be less than or equal to total quantity of such a sub-bucket. Increases for available, or non-sellable unavailable have no restriction.
The item information including the image (which is system configured) displays in the detail block.
Click Apply to apply the changes to the adjustment and the grid will be refreshed to display the new details of the item.
Header Buttons
There are several buttons on the header of this screen which enables you to perform various actions on the adjustment:
-
Info: Accesses the Info popup which will display the details of the adjustment. View only.
-
Notes: Accesses the notes dialog to capture notes.
-
Edit Info: Accesses the Edit Info popup and lets you enter values for the CFAs (Custom Flexible Attributes) that are set up for inventory adjustments and any other editable fields of the adjustment like Adjustment Date.
-
Confirm: Confirms and completes the adjustment. All stock on hand updates are made and the adjustment is published out.
-
Save: Saves the adjustment in 'In Progress' status to be completed later.
Saving an adjustment does not publish the adjustment nor does it reserve any inventory; it simply saves it. The Save button can be used to implement a Save and Approval process.
-
Delete: Marks the inventory adjustment to 'Canceled' status.
-
Back: Exits the adjustment; changes made in that session are not saved. If a new adjustment is being created, the adjustment (header) will remain saved in the database (as it was committed upon initial creation), however any items, modifications, and so on, will not be saved.
-
Download Report: Will download the Inventory Adjustment operational report for the current inventory adjustment.
-
Copy: The copy function is only available for those adjustments in a 'Completed' status. It takes the current adjustment, copies the items, reasons, and quantities, and creates a new editable adjustment with a new ID. It references the copied adjustment's ID.
Inventory Adjustment - UIN
Figure 5-21 Inventory Adjustment - UIN

Clicking on the UIN icon on the Detail Block brings up the UIN tab to add/remove UINs for UIN items (if system is configured to use UINs and if the item is a UIN item).
-
All non-AGSN (Auto Generated Serial Numbers) UIN items require UINs to be captured, regardless of the disposition of stock movement. The quantity field cannot be entered for non AGSN UIN items. It gets updated as the UINs get added and removed from the adjustment.
Figure 5-22 Inventory Adjustment - UIN - Auto Generation

-
For AGSN items, if a reason code has a disposition of anything except Out of Stock to In Stock (+Stock on Hand), a UIN is required to be captured. This is because the UIN already exists in the system and the system needs to know which AGSN UIN is being adjusted. In this case, the quantity field cannot be entered; it is updated as the AGSN is added/removed.
-
For AGSNs being adjusted from Out of Stock to In Stock (+ Stock on Hand), the system auto generates the AGSN number and print upon completion of the adjustment. This means that capturing of the AGSN is not required and the quantity can be entered. However, you may still capture the serial number if one exists. In this case, the system auto-generates the serial numbers and print for those where the quantity entered exceeds the UINs captured.
Figure 5-23 Inventory Adjustment - UIN - Relocation

The Inventory Adjustment - Relocate UIN popup is used when a UIN is added that is for another store. This enables you to choose the UINs to relocate. System admin Allow Store UIN Relocation should be set to Yes.
Inventory Adjustment - Extended Attributes
Figure 5-24 Inventory Adjustment - Extended Attributes

The user will navigate to the Inventory Adjustment Extended Attributes screen upon clicking on the Extended Attributes icon on the Inventory Adjustment Detail screen. This screen is only available for items that are part of merchandise hierarchies that are configured/setup for extended attributes. Also, the store must be configured to capture Extended Attributes. This screen will display all extended attributes that get auto captured from a GS1 barcode (per system configuration). The user is also able to enter extended attributes manually for the item here.
Edit Info Popup
Figure 5-25 Edit Info Popup

The Edit Info popup is accessed from Inventory Adjustment Detail screen by selecting Edit Info and can be accessed for editable Inventory Adjustments. Appropriate security permission is needed to access the popup.
If the user has the ‘Edit Inventory Adjustment Date’ permission, the Adjustment date will be editable via this popup. The adjustment date is an alternative date that allows you to identify when the inventory transaction happened if different from the time the transaction is created. The date has no impact on when the transaction is applied, the transaction will always be applied immediately when approved, regardless of this date. This is the date communicated to external systems.
The popup displays the list of CFAs (custom flexible attributes) that have been set up for Inventory Adjustments, in the desktop application and lets you enter values for them. The CFAs that are set up as 'Required' must have a value entered for it before confirming the inventory adjustment. The value can be one of the following: Date, Text, Decimal, Long depending on the 'data type' set up for the CFAs, while creating them in the desktop application. Appropriate security permission is needed for entering CFA values.
Info Popup
Figure 5-26 Inventory Adjustment Info Popup

The Info screen is an informational popup that contains read-only information about the header level of the adjustment. Details include adjustment ID, reference adjustment ID, status, create date, create user, approve date, approval user, and the CFAs.
Download Reports Popup
Figure 5-27 Select Report Popup (Download Report)

This popup can be accessed by clicking on Download Report from the Inventory Adjustment Detail screen. Selecting a format and clicking on Download will download the Inventory Adjustment operational report for the current inventory adjustment.
Inventory Adjustments Process
Reason codes are defined on the desktop. When creating a reason code, a disposition is assigned to the reason code and it defines how the stock will be moved. So, adjustments are made to different buckets depending on the reason code's disposition. For example: a reason code of Stock - In has a disposition of + Stock on Hand which moves inventory from Out of the store to Available inventory where as, a Reason if Damaged - Hold has a disposition of + Unavailable that moves inventory from Available to Unavailable.
The system will display the inventory value for the bucket in which inventory is being removed from.
Table 5-1 Inventory Adjustment Dependent on Reason Code Disposition
| Reason Code Disposition | Adjustment |
|---|---|
|
If the reason code disposition is taking inventory out of the available bucket, then the Inventory field will display the available stock for the item at the store. |
|
|
If the reason code disposition is taking out of the unavailable bucket, and sub-buckets are not turned on, then the Inventory field will be displaying the unavailable stock for the item at the store. |
|
|
If the reason code disposition is taking out of unavailable stock and the system is configured to use sub-buckets, then the Inventory field will display the stock for the item/store's sub-bucket. |
|
|
If the reason code disposition is taking from Customer Order Reserved, the Inventory field will display the Customer Order Reserved qty. |
|
|
If the reason code disposition is taking from "Out", meaning outside the store, the Inventory field will be not displayed, as there is not a way to know what "out" contains. |
|