Datos compartidos de consumidores
Una vez que los proveedores comparten los objetos, hay algunos pasos que los destinatarios deben seguir para consumir el recurso compartido.
Autonomous AI Database no puede leer tablas Delta con Vectores de supresión (DV) activados. Si aparece un error que indica funciones de la tabla Delta no admitidas, póngase en contacto con el proveedor para soltar la función deletionVectors o volver a publicar el recurso compartido desde una tabla libre de DV. Consulte Borrar una función de tabla Delta Lake y reducir el protocolo de tabla para obtener detalles.
Utilice la página Consumir Compartir para realizar las siguientes operaciones:
- Visión general de consumo compartido
Consume Share proporciona una visión general de la lista de proveedores de recursos compartidos, busca proveedores de recursos compartidos y agrega un proveedor de recursos compartidos. - Uso compartido con versiones
Debe seguir estos pasos para que los datos con versiones compartidas estén disponibles en Oracle Autonomous Database. Los datos compartidos con usted a través de Delta Sharing no están disponibles automáticamente y se pueden detectar en su instancia de Autonomous Database. - Consume Live Share
Los datos en directo compartidos con usted mediante el uso compartido de datos no están disponibles automáticamente para su consumo. - Ver detalles de entidad de proveedor de recursos compartidos
Para ver detalles sobre la entidad de proveedor de recursos compartidos, haga clic en el icono Acciones situado a la derecha de la entrada de entidad de proveedor de recursos compartidos y, a continuación, haga clic en Ver detalles. - Uso compartido de tablas del tejido de datos con vectores de supresión
Describe cómo compartir tablas delta del tejido de datos cuando Autonomous AI Database es un consumidor de Delta Sharing.
Tema principal: Herramienta para compartir datos
Visión general de uso compartido de consumos
El uso compartido proporciona una visión general de la lista de proveedores de recursos compartidos, busca proveedores de recursos compartidos y agrega un proveedor de recursos compartidos.
- En el menú Data Studio, seleccione Consumir recurso compartido en el menú Uso compartido de datos.
- En la página Uso compartido de datos, haga clic en el widget Compartir consumo presente en la sección Proveedor y consumidor.
La página Consumir Compartir contiene:
Descripción de la ilustración consum-share-new.png
- Proveedores de recursos compartidos en directo disponibles en los últimos 7 días
Esta área muestra la lista de proveedores de recursos compartidos en directo disponibles que ha creado en los últimos 7 días. Puede actualizar cualquiera de los campos según lo desee. También puede suscribirse a Live Share con el signo + situado a la derecha de los recursos compartidos que se indican en Recursos compartidos disponibles en los últimos 7 días.
-
Campo Buscar proveedor de recursos compartidos suscrito
Puede buscar el destinatario de recursos compartidos que cree introduciendo el nombre del proveedor de recursos compartidos suscrito. Introduzca el nombre del proveedor de recursos compartidos suscrito, por ejemplo, REVIEW_PROVIDER y haga clic en el icono lupa para completar la búsqueda. La herramienta Compartir muestra los resultados de búsqueda en el área de visualización.
- Seleccione + Suscribirse a un proveedor de recursos compartidos para suscribirse a un nuevo proveedor de recursos compartidos. Consulte Suscribirse al proveedor de recursos compartidos para explorar este icono.
- Mi ID de uso compartido
Un ID de uso compartido es un proveedor único para su base de datos de IA autónoma. Copie este ID en el portapapeles y péguelo en el campo ID de uso compartido del asistente Crear destinatario de uso compartido. Esto permite que un recurso compartido activo se comparta con un proveedor de recursos compartidos.
- Barra de herramientas
La barra de herramientas consta de las opciones de ordenación, tamaño de página, refrescamiento y vista de entidad.
- Ordenar por ajustes
Al establecer los valores de ordenación mediante el control Ordenar por de la barra de herramientas, la configuración se muestra en pequeños cuadros debajo de la barra de herramientas. Puede suprimir una configuración haciendo clic en el icono X del cuadro. O puede cambiar la configuración volviendo al control Ordenar por de la barra de herramientas.
-
Área de visualización
El área debajo del campo Buscar proveedores de recursos compartidos de consumidores muestra las entidades devueltas por una búsqueda y que coinciden con los criterios de filtro definidos en el panel Filtros. Puede ordenar las entidades haciendo clic en el botón Ordenar por y, a continuación, definiendo valores de ordenación.
Tema principal: Uso compartido
Consumir versión compartida
Debe seguir estos pasos para que los datos con versiones compartidas estén disponibles en Oracle Autonomous Database. Los datos compartidos con usted a través de Delta Sharing no están disponibles automáticamente y se pueden detectar en su instancia de Autonomous Database.
- Descargar perfiles JSON
- Suscribirse al proveedor de uso compartido de datos
- Registrar las acciones a su disposición
- Crear tablas externas para sus recursos compartidos
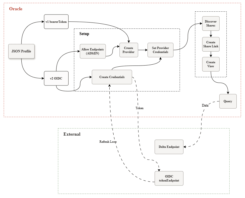
Acerca de los perfiles JSON
Delta Sharing Profiles le ayuda a conectarse a un proveedor de recursos compartidos y acceder a un servidor de Delta Sharing. La información del perfil se almacena en un archivo zip que contiene las credenciales del cliente en formato JSON. Para acceder a los datos compartidos, debe registrar los objetos compartidos mediante un perfil JSON autorizado. A continuación, puede utilizar el perfil JSON para autenticarse con un servidor de Delta Sharing y acceder a los recursos compartidos de datos disponibles.
Descargar perfiles de JSON
Cuando la herramienta Compartir crea un objeto de recurso compartido, el destinatario recibe una notificación por correo electrónico con un enlace para descargar los perfiles de uso compartido Delta. También puede descargar los perfiles JSON desde la consola de Database Actions:
-
En la página Proporcionar uso compartido, haga clic en los tres puntos situados junto a un destinatario y seleccione Copiar enlace de activación de perfil al portapapeles.
-
Abra el enlace en un navegador web para acceder a la página Delta Profile Download.
-
Haga clic en Obtener información de perfil para descargar un archivo zip que contiene perfiles JSON de uso compartido delta.
Por motivos de seguridad, solo puede descargar la información de perfil una vez. Al hacer clic dos veces en el botón, se produce un error al descargar el perfil. Para obtener más información, consulte Guía de inicio rápido.
Tipos de perfil JSON
En la imagen se muestran los perfiles JSON y se muestra cómo consumir Delta Share mediante bearerToken y OIDC para Databricks.
El uso compartido delta admite los siguientes perfiles:
-
Versión de perfil 1 con bearerToken
Este archivo JSON puede incluir
tokenEndpoint,clientIDyclientSecretpara que el token se pueda refrescar. -
Versión de perfil 2 mediante OIDC (solo PL/SQL) para el recurso compartido de Databricks
Este archivo JSON contiene credenciales de cliente de OpenID Connect (OIDC) y OAuth, por ejemplo,
clientId,clientSecretytokenEndpoint. Los perfiles OIDC de Databricks utilizanshareCredentialsVersion 2ytype oauth_client_credentials, pero no soportanbearerToken. Autonomous Database utilizatokenEndpointpara obtener tokens de acceso con una validez más corta y refrescarlos automáticamente.Profile versión 2 proporciona una mejor seguridad debido a que no hay tokens portadores de larga vida para distribuir, tiene una rotación más fácil de secretos y proporciona más automatización.
Para OIDC, debe permitir el acceso saliente a Databricks endpoint y IdP tokenEndpoint.
Al suscribirse a un proveedor de Delta Share en Consume Share, puede utilizar la versión 1 o la versión 2 del archivo JSON, o bien cargar el archivo zip directamente en el campo JSON del proveedor de recursos compartidos.
{
"shareCredentialsVersion": 1,
"endpoint": "https://myhost.us.example.com/ords/prov/_delta_sharing/",
"tokenEndpoint": "http://myhost.us.example.com:1234/ords/pdbdba/oauth/token",
"bearerToken": "-xxxxxxxxxxxxxxxxxxxxx",
"expirationTime": "20XX-01-13T07:53:11.073Z",
"clientID": "xxxxxxxxxxxxxxxxxxxxxx..",
"clientSecret": "xxxxxxxxxxxxxxxxxxxx.."
}-
shareCredentialsVersion: muestra la versión 1 del formato de perfil. -
endpoint: especifica la URL HTTPS base del servidor de Delta Sharing alojado en Autonomous Database. Puede llamar a este punto final de REST para detectar recursos compartidos, esquemas, tablas y recuperar direcciones URL firmadas para archivos Parquet. -
tokenEndpoint: especifica el punto final del token. El cliente de la herramienta Compartir utiliza el punto final del token para refrescar el timeout en el token de portador si consume el recurso compartido mediante Oracle. -
bearerToken: cadena críptica que genera el servidor de autenticación en respuesta a una solicitud de conexión. Por lo general tiene una validez más larga. -
expirationTime: este es el tiempo que tarda la autenticación en caducar. clientID: especifica el identificador público que genera el servidor de autenticación al registrar la instancia para la autenticación.clientSecret: especifica un identificador secreto que el servidor de autenticación genera para la autorización.
{
"shareCredentialsVersion": 2,
"endpoint": "https://myhost.us.example.com/ords/prov/_delta_sharing/",
"tokenEndpoint": "http://myhost.us.example.com:1234/ords/pdbdba/oauth/token",
"type": "oauth_client_credentials",
"clientId": "xxxxxxxxxxxxxxxxxxxxxx..",
"clientSecret": "xxxxxxxxxxxxxxxxxxxx..",
"tokenScope": "xxxxxxxxxx"
}-
shareCredentialsVersion: muestra la versión 2 del formato de perfil. -
endpoint: especifica la URL HTTPS base del servidor de Delta Sharing alojado en Autonomous Database. Puede llamar a este punto final de REST para detectar recursos compartidos, esquemas, tablas y recuperar direcciones URL firmadas para archivos Parquet. -
tokenEndpoint: especifica el punto final del token. -
type: flujo de autenticación que se utilizará. Aquí se otorga el permiso Credenciales de cliente OAuth 2.0. clientId: especifica el identificador público que genera el servidor de autenticación al registrar la instancia para la autenticación.clientSecret: especifica un identificador secreto que el servidor de autenticación genera para la autorización.-
tokenScope: ámbitos de OAuth que se deben solicitar al adquirir el token (a menudo delimitados por espacio). Determina el nivel de acceso otorgado para la detección de recursos compartidos y la recuperación de datos.
Observe la diferencia en el caso de los ID de cliente en ambos perfiles. El perfil 1 tiene clientID y el perfil 2 tiene clientId.
Mejoras en la seguridad
Como destinatario de recursos compartidos, debe configurar una lista de control de acceso (ACL) para el equipo del proveedor de recursos compartidos mediante el procedimiento APPEND_HOST_ACE como usuario ADMIN u otro usuario con privilegios. Esto le permite acceder al recurso compartido a través de Internet.
Esto se debe hacer antes de utilizar el Asistente para agregar un proveedor de recursos compartidos para agregar una entrada de control de acceso (ACE) a la lista de control de acceso (ACL) del host (es decir, proveedor de recursos compartidos). Puede encontrar el nombre de host del perfil JSON que ha descargado en el paso anterior.
Por ejemplo, si desea permitir que un usuario de base de datos, A_SHARE_USER, acceda a los puntos finales en un host (proveedor de recursos compartidos) con nombre, a continuación se muestra un ejemplo del procedimiento PL/SQL que deberá ejecutar en el editor de hojas de trabajo SQL como administrador. Como requisito, extraiga el nombre de host de la propiedad de punto final en el perfil JSON de uso compartido delta, como se proporciona en el ejemplo anterior. El nombre de host del ejemplo es myhost.us.example.com.
BEGIN
dbms_network_acl_admin.append_host_ace(
host =>'myhost.us.example.com',
lower_port=>443,
upper_port=>443,
ace => xs$ace_type(
privilege_list => xs$name_list('http', 'http_proxy'),
principal_name =>'A_SHARE_USER',
principal_type => xs_acl.ptype_db));
COMMIT;
END;
/
A continuación se muestran los parámetros con su descripción:
- host: especifica el nombre o la dirección IP del host. El nombre de host o dominio no distingue entre mayúsculas y minúsculas.
- puerto inferior: especifica el puerto inferior de un rango de puertos TCP opcional.
- puerto superior: especifica el puerto superior de un rango de puertos TCP opcional.
- ace: la entrada de control de acceso.
- lista de privilegios: especifica la lista de privilegios de red que se deben otorgar o denegar.
- principal_name: es el principal (usuario o rol de base de datos) al que se otorga o deniega el privilegio. Es sensible a mayúsculas/minúsculas.
- principal_type: especifica el tipo de principal que utiliza.
Consulte el documento Referencia de tipos y paquetes PL/SQL para obtener más información sobre los subprogramas del paquete DBMS_NETWORK_ACL_ADMIN.
PRIV_ORDS_ACL CONSTANT PLS_INTEGER := 8;Carga de un perfil JSON para crear una suscripción de proveedor de recursos compartidos
En este proceso, cargará el perfil JSON del proveedor para la configuración y las credenciales a fin de permitir el acceso a los destinatarios.
- Abra la página Consumir Compartir y haga clic en + Suscribirse a proveedor de recursos compartidos para seleccionar Suscribirse a proveedor de recursos compartidos Delta en la lista desplegable. Se abre la ventana Subscribe to Share Provider.

Descripción de la ilustración subscribe-share-provider-version-providersettings.png - Especifique lo siguiente en Provider Settings:
-
Origen de recurso compartido: seleccione JSON de proveedor de recursos compartidos Delta.
-
JSON de proveedor de recursos compartidos: puede compartir el perfil JSON mediante las siguientes opciones:
Desde archivo: seleccione esta opción y haga clic en JSON de perfil de Delta Share para examinar y cargar el perfil JSON en el sistema. También puede cargar el archivo zip que contiene los perfiles JSON directamente en el campo JSON de proveedor de recursos compartidos.
JSON: seleccione esta opción para pegar el contenido de un archivo JSON en el espacio proporcionado. Asegúrese de copiar todo el contenido, incluidos los corchetes de inicio y finalización.
-
En Share Provider Details, introduzca un Nombre del proveedor y, opcionalmente, agregue una Descripción.
-
- En la ficha Add Shares (Agregar recursos compartidos) del cuadro de diálogo, verá la lista de recursos compartidos disponibles. Haga clic en el recurso compartido que desea consumir de los recursos compartidos disponibles y seleccione cualquiera de las opciones disponibles:

Descripción de la ilustración subscribe-share-provider-version-addshares.png- >: esta opción permite mover el recurso compartido disponible a los recursos compartidos seleccionados.
- <: seleccione esta opción para eliminar el recurso compartido seleccionado de los recursos compartidos seleccionados.
- >>: esta opción permite mover todos los recursos compartidos a los recursos compartidos seleccionados.
- <<: seleccione esta opción para eliminar todos los recursos compartidos seleccionados de los recursos compartidos seleccionados.
-
Haga clic en Suscribirse para agregar el recurso compartido. Cuando el proveedor se crea correctamente, aparece una petición de confirmación. Después de crear correctamente el proveedor, ahora verá la pantalla Objeto de enlace en la nube de la página Carga de datos.
- Puede ver el nombre del proveedor en el campo de ubicación de almacenamiento en la nube. El recurso compartido aparece en la ubicación del archivo de origen con los archivos que agrega al recurso compartido.

Descripción de la ilustración link-cloud-object.pngAmplíe el carro de la carpeta Compartir, arrastre y suelte el archivo que comparte del origen al carro de enlace de datos.
Seleccione Iniciar en el carro de enlaces de datos para ejecutar el trabajo de enlace de datos.
- Visualice las tablas creadas desde Database Actions.
- Haga clic en Database Actions, en la ruta de navegación, para volver a la pantalla de inicio de Database Actions.
- Haga clic en el mosaico SQL.
- Seleccione la tabla externa, arrástrela y suéltela en la hoja de trabajo.
Aparece la sentencia SQL Select de la tabla. Esta sentencia SQL se puede ejecutar para consumir los datos compartidos.

Descripción de la ilustración xt_sql.png
Tema principal: Uso compartido
Consumir Live Share
Los datos en directo compartidos con usted mediante el uso compartido de datos no están disponibles automáticamente para su consumo.
Para consumir recursos compartidos de datos activos, debe suscribirse a ellos y crear vistas de las tablas incluidas en el recurso compartido activo. Las vistas se pueden consultar mediante scripts SQL.
- Abra la página Consumir Compartir y haga clic en + Suscribirse a proveedor de recursos compartidos para seleccionar Suscribirse a proveedor de recursos compartidos activos en la lista desplegable. Se abre el cuadro de diálogo Suscribirse a proveedor compartido.
- En el panel Provider Settings del cuadro de diálogo Subscribe to Share Provider, especifique los siguientes detalles:

Descripción de la ilustración subscribe-live-share-provider.pngEn la sección Compartir origen, seleccione Seleccionar de proveedores de recursos compartidos activos y seleccione el proveedor en la lista desplegable.
En el campo Compartir detalles de profesional asistencial, introduzca lo siguiente:- Nombre del proveedor: especifique el nombre del proveedor.
- Descripción: introduzca una descripción del proveedor.
Haga clic en Siguiente para avanzar al separador Agregar recursos compartidos.
- En la ficha Add Shares (Agregar recursos compartidos) del cuadro de diálogo, verá la lista de recursos compartidos disponibles. Haga clic en el recurso compartido que desea consumir de los recursos compartidos disponibles y seleccione cualquiera de las opciones disponibles:

Descripción de la ilustración add-shares.png- >: esta opción permite mover el recurso compartido disponible a los recursos compartidos seleccionados.
- <: seleccione esta opción para eliminar el recurso compartido seleccionado de los recursos compartidos seleccionados.
- >>: esta opción permite mover todos los recursos compartidos a la pantalla Selected Shares (Recursos compartidos seleccionados).
- <<: seleccione esta opción para eliminar todos los recursos compartidos seleccionados de los recursos compartidos seleccionados.
Haga clic en Suscribirse para agregar el recurso compartido. Cuando el proveedor se crea correctamente, aparece una petición de confirmación. Después de crear correctamente el proveedor, ahora verá la pantalla Objeto de enlace en la nube de la página Carga de datos.
- Puede ver el nombre del proveedor de recursos compartidos en el campo Ubicación de almacenamiento en la nube. El recurso compartido aparece en la ubicación del archivo de origen con los archivos que agrega al recurso compartido.

Descripción de la ilustración link-cloud-object.pngAmplíe el carro de la carpeta Compartir, arrastre y suelte el archivo que comparte del origen al carro de enlace de datos.
Seleccione Iniciar en el carro de enlaces de datos para ejecutar el trabajo de enlace de datos.
Tema principal: Uso compartido
Ver detalles de entidad de proveedor de recursos compartidos
Para ver detalles sobre la entidad Proveedor de recursos compartidos, haga clic en el icono Acciones situado a la derecha de la entrada de entidad Proveedor de recursos compartidos y, a continuación, haga clic en Ver detalles.
Para todas las entidades, los detalles incluyen las secciones Linaje e Impacto.
Para una entidad de proveedor de recursos compartidos específica, puede realizar las siguientes acciones mediante el menú contextual Acciones.
- Ver detalles: consulte Visualización de detalles de entidad de proveedor de recursos compartidos.
- Gestionar recursos compartidos: abre el cuadro de diálogo Gestionar recursos compartidos para proveedor de recursos compartidos. Esto muestra los recursos compartidos que selecciona para compartir con el destinatario. Puede editar la lista de recursos compartidos que desea compartir con el destinatario. Haga clic en Aceptar para guardar los cambios o seleccione Cancelar para desechar el proceso de edición.
- Cambiar nombre: cambia el nombre del proveedor. Seleccione Sí para realizar cambios; de lo contrario, haga clic en No.
- Suprimir: elimina la entidad de proveedor de recursos compartidos.
- Cargar tablas: se le dirige a la página Cargar datos con el separador Compartir seleccionado.
- Tablas de enlaces: se le dirige a la página Enlazar datos con el separador Compartir seleccionado para ver y ejecutar el objeto de enlace relacionado. Arrastre y suelte los datos compartidos para agregarlos al trabajo de enlace de datos.
Tema principal: Uso compartido
Uso compartido de tablas de Databricks con vectores de supresión
Describe cómo compartir tablas Delta de Databricks cuando Autonomous AI Database es un consumidor de Delta Sharing.
ORA-29913: error while processing ODCIEXTTABLEFETCH routineLos proveedores de Databricks pueden compartir tablas Delta cuando Autonomous AI Database es un consumidor de Delta Sharing en los siguientes escenarios:
-
Escenario 1: Borrar vectores de supresión de la tabla
-
Escenario 2: Crear una vista y compartirla
-
Escenario 3: Desactivar vectores de supresión en la configuración del espacio de trabajo para tablas futuras
Escenario 1: Borrar vectores de supresión de la tabla
Utilice esta opción si está listo para dejar de utilizar deletionVectors en una tabla específica.
-
Ejecute esto en Databricks.
ALTER TABLE table_name DROP FEATURE deletionVectors -
Agregue la tabla
table_nameal recurso compartido Delta y configure la base de datos de IA autónoma como consumidor.
Esta opción aplica todas las supresiones pendientes y elimina la función deletionVectors de la tabla. La tabla se comporta como una tabla Delta normal sin deletionVectors.
-
Sin costo continuo para la materialización de vistas.
-
Implementación sencilla en Autonomous AI Database.
-
Una reescritura única para tablas grandes.
-
Afecta a todas las cargas de trabajo que leen esta tabla, no solo a la base de datos de IA autónoma.
-
Perder los beneficios del vector de supresión para futuras supresiones en esta tabla.
Escenario 2 - Creación de una vista y uso compartido de la vista
Utilice esta opción cuando desee mantener deletionVectors en la tabla base.
-
Ejecute esto en Databricks.
CREATE VIEW view_name AS SELECT * FROM table_name; -
Agregue la vista
view_nameal recurso compartido Delta en lugar de la tabla.Los consumidores de Autonomous AI Database pueden ejecutar la siguiente consulta:
SELECT * FROM "MY_SHARE"."MY_SCHEMA"."view_name";
En este escenario, la tabla base Databricks sigue utilizando los vectores de supresión. Databricks resuelve los vectores de supresión al ejecutar la vista, por lo que la base de datos de IA autónoma no los ve. Para los destinatarios que no son de Databricks, como Autonomous AI Database, Databricks puede materializar la vista y cobrar al proveedor por los recursos informáticos y el almacenamiento. El proveedor puede configurar un TTL de materialización en Databricks para controlar el equilibrio entre el costo y el refrescamiento de datos, un TTL más corto o más bajo para los datos nuevos o un TTL más largo o más alto para una rentabilidad.
-
No hay cambios en la tabla base.
-
Otras cargas de trabajo de Databricks pueden seguir utilizando vectores de supresión.
-
Puede agregar filtros, enmascaramiento o proyecciones de columnas a la vista.
-
El proveedor asume el costo de la materialización y el almacenamiento de vistas en Databricks.
-
Gestión de la configuración de TTL para el control de costos y la actualización de datos.
-
Más complejo que compartir una mesa.
Escenario 3: Desactivación de vectores de supresión en la configuración del espacio de trabajo para tablas futuras
Utilice esta opción para evitar que las nuevas tablas utilicen los vectores de supresión por defecto.
-
Abra Configuración de espacio de trabajo o la consola de administración como usuario administrador del tejido de datos y vaya a Avanzado.
-
Busque Activación automática de vectores de supresión y defínalos en Desactivado.
-
Guarde los cambios y reinicie el cálculo en ejecución.
ALTER TABLE table_name
SET TBLPROPERTIES ('delta.enableDeletionVectors' = FALSE);En este escenario, todas las tablas nuevas creadas después de este cambio no tendrán los vectores de supresión activados por defecto. Sin embargo, las tablas existentes que ya utilizan los vectores de supresión requerirían los escenarios explicados anteriormente.
-
Impide que las nuevas tablas utilicen los vectores de supresión automáticamente.
-
No hay mantenimiento adicional para tablas futuras compartidas con Autonomous AI Database.
-
No corrige las tablas existentes que ya utilizan vectores de supresión.
-
Mantenimiento de la configuración de todo el espacio de trabajo. Algunas cargas de trabajo internas pueden seguir utilizando vectores de supresión por defecto.
Verificar si los vectores de supresión están activados en Databricks
Para comprobar si los vectores de supresión están activados para una tabla específica en Databricks, ejecute este comando:
SHOW TBLPROPERTIES table_name ('delta.enableDeletionVectors');
Tema principal: Uso compartido
