Note:
- Este tutorial requiere acceso a Oracle Cloud. Para registrarse para obtener una cuenta gratuita, consulte Introducción a la cuenta gratuita de Oracle Cloud Infrastructure.
- Utiliza valores de ejemplo para credenciales, arrendamiento y compartimentos de Oracle Cloud Infrastructure. Al finalizar la práctica, sustituya estos valores por otros específicos de su entorno en la nube.
Utilice iPerf para probar el rendimiento dentro de un hub de OCI y la arquitectura de enrutamiento de VCN de spoke
Introducción
En los entornos en la nube que evolucionan rápidamente, garantizar un rendimiento de red óptimo es crucial para operaciones fluidas. Oracle Cloud Infrastructure (OCI) proporciona sólidas capacidades de red, incluida la arquitectura de enrutamiento de la red virtual en la nube (VCN) de hub y Spoke, para facilitar una comunicación y gestión de recursos eficientes. Un aspecto esencial del mantenimiento de esta arquitectura es probar regularmente el rendimiento de la red para identificar posibles cuellos de botella y optimizar el rendimiento.
En este tutorial, utilizaremos iPerf, una potente herramienta de prueba de red, para medir y analizar el rendimiento en una arquitectura de enrutamiento de hub de OCI y VCN de Spoke. Al final de este tutorial, estará equipado con los conocimientos necesarios para evaluar y mejorar eficazmente el rendimiento de su red de OCI, garantizando que sus aplicaciones y servicios se ejecuten sin problemas.

Nota: Los resultados de la prueba obtenidos mediante iPerf dependen en gran medida de varios factores, incluidas las condiciones de red, las configuraciones de hardware y los valores de software específicos de su entorno. Como tal, estos resultados pueden diferir significativamente de los de otros entornos. No utilice estos resultados para sacar conclusiones definitivas sobre el rendimiento esperado de su red o equipo. Deben considerarse como medidas indicativas en lugar de medidas absolutas de rendimiento.
Versiones de iPerf
iPerf, iPerf2 y iPerf3 son herramientas que se utilizan para medir el ancho de banda, el rendimiento y el rendimiento de la red entre dos puntos finales. Sin embargo, tienen algunas diferencias clave en términos de características, rendimiento y estado de desarrollo.
Descripción general:
-
iPerf (original)
- Versión: lanzada inicialmente alrededor de 2003.
- Desarrollo: el iPerf original se ha sustituido en gran medida por sus sucesores (iPerf2 y iPerf3).
- Funciones: funcionalidad básica para probar el ancho de banda de red mediante TCP y UDP.
- Limitaciones: con el tiempo, se quedó obsoleto debido a la falta de soporte para las funciones de red modernas.
-
iPerf2
- Versión: bifurcada de la iPerf original y mantenida de forma independiente.
- Desarrollo: mantenido activamente, especialmente por Energy Sciences Network (ESnet).
- Funciones:
- Admite pruebas TCP y UDP.
- Multithreading: iPerf2 soporta pruebas multithread, lo que puede ser útil al probar entornos de alto rendimiento.
- UDP multicast y bidirectional tests.
- Flexibilidad de protocolos: mejor manejo de IPv6, multidifusión y otros protocolos de red avanzados.
- Rendimiento: funciona mejor que el iPerf original para obtener un mayor rendimiento gracias al soporte de threads múltiples.
- Caso de uso: mejor para situaciones en las que las funciones heredadas, como IPv6 y multidifusión, son necesarias o si necesita multithreading en las pruebas.
-
iPerf3
- Versión: reescrito y publicado por el mismo equipo (ESnet) que mantiene iPerf2. La reescritura se centró en limpiar la base de código y modernizar la herramienta.
- Desarrollo: mantenido activamente con actualizaciones frecuentes.
- Funciones:
- Admite pruebas TCP y UDP.
- Thread único: iPerf3 no soporta threads múltiples, lo que puede ser una limitación para el alto rendimiento en determinados entornos.
- Admite el modo inverso para realizar pruebas en ambas direcciones, pruebas bidireccionales y varios flujos para pruebas TCP.
- Salida de JSON para facilitar la integración con otras herramientas.
- Mejora de informes de errores y estadísticas de red.
- Optimizado para interfaces de red modernas y funciones como QoS y control de congestión.
- Rendimiento: iPerf3 está optimizado para redes modernas, pero carece de capacidades multithread, lo que a veces puede limitar su rendimiento en sistemas de gran ancho de banda o multinúcleo.
- Caso de uso: lo mejor para la mayoría de los entornos de red modernos en los que se requieren pruebas de rendimiento más sencillas sin necesidad de multithreading.
Diferencias clave:
| Función | iPerf | iPerf2 | iPerf3 |
|---|---|---|---|
| Desarrollo | Se ha Dejado de Fabricar | Mantenido activamente | Mantenido activamente |
| Pruebas de TCP y UDP | Sí | Sí | Sí |
| Soporte de varios subprocesos | N.º | Sí | N.º |
| Multidifusión de UDP | N.º | Sí | N.º |
| Soporte de IPv6 | N.º | Sí | Sí |
| Salida de JSON | N.º | N.º | Sí |
| Modo de reversión | N.º | Sí | Sí |
Nota: Utilizaremos iPerf2 cuando sea posible en este tutorial.
¿Lo mejor para un alto rendimiento?
Para entornos de alto rendimiento, iPerf2 suele ser la mejor opción debido a sus capacidades de threads múltiples, que pueden aprovechar al máximo varios núcleos de CPU. Esto es especialmente importante si trabaja con interfaces de red capaces de manejar varios gigabits por segundo (Gbps) de tráfico.
Si el multithreading no es crucial, iPerf3 es una buena opción para configuraciones más sencillas o redes modernas con funciones como QoS y control de congestión. Sin embargo, en entornos de muy alto rendimiento, su naturaleza de un solo thread puede convertirse en un cuello de botella.
¿Por qué se utiliza la sujeción de tamaño máximo de segmento (MSS)?
Nota: Cuando el tráfico fluye a través de un túnel de seguridad de protocolo de Internet (IPSec) a través del MSS de firewall pfSense, es algo a lo que hay que prestar atención.
La sujeción MSS hace referencia a Maximum Segment Size Clamping, que es una técnica utilizada en la comunicación de red, especialmente en redes TCP/IP, para ajustar el MSS de un paquete TCP durante el proceso de configuración de la conexión. El MSS define la mayor cantidad de datos que un dispositivo puede manejar en un solo segmento TCP, y normalmente se negocia entre los dispositivos que se comunican durante el establecimiento de comunicación TCP.
La sujeción MSS a menudo es empleada por dispositivos de red como routers, firewalls o VPNs para evitar problemas relacionados con la fragmentación de paquetes. Así es como funciona:
-
Problemas de fragmentación de paquetes: si el MSS es demasiado grande, los paquetes pueden superar la unidad de transmisión máxima (MTU) de la ruta de red, lo que lleva a la fragmentación. Esto puede causar ineficiencia, mayor sobrecarga o, en algunos casos, pérdida de paquetes si la red no maneja bien la fragmentación.
-
Reducción del MSS: la sujeción del MSS permite que el dispositivo de red ajuste (o sujete) el valor del MSS hacia abajo durante el establecimiento de comunicación TCP, asegurándose de que los tamaños de los paquetes sean lo suficientemente pequeños como para recorrer la ruta de red sin necesidad de fragmentación.
-
Uso en VPN: la sujeción de MSS se suele utilizar en escenarios de VPN en los que el tamaño de MTU se reduce debido a la sobrecarga de cifrado. Sin sujeción MSS, los paquetes pueden fragmentarse, lo que reduce el rendimiento.
Ejemplo de sujeción de MSS: si un dispositivo cliente envía un valor de MSS de 1460 bytes durante el establecimiento de comunicación TCP, pero la MTU de la red está limitada a 1400 bytes debido a la encapsulación de VPN, el dispositivo de red puede sujetar el MSS a 1360 bytes (lo que permite la sobrecarga adicional) para evitar problemas de fragmentación.
Parámetros Importantes
-
Puertos usados
Los puertos predeterminados utilizados por iPerf2 y iPerf3 para TCP y UDP son:
Puerto TCP Puerto UDP iPerf2 5001 5001 iPerf3 5.201 5.201 Ambas versiones permiten especificar un puerto diferente mediante el indicador
-psi es necesario.Para fines de prueba, recomendamos abrir todos los puertos entre las direcciones IP de origen y destino de los puntos finales iPerf.
-
Tamaños de MTU
iPerf enviará datos entre un origen y un destino específicos que determine por adelantado.
Al ejecutar una prueba iPerf, comprender el tamaño de la MTU es crucial porque afecta directamente al rendimiento de la red, la fragmentación de paquetes y la precisión de la prueba. Esto es lo que debe tener en cuenta con respecto a los tamaños de MTU durante una prueba iPerf.
-
Tamaño de MTU por defecto:
-
El tamaño predeterminado de MTU para Ethernet es 1500 bytes, pero esto puede variar en función de la configuración de red.
-
Los tamaños de MTU más grandes o más pequeños pueden afectar el tamaño máximo de los paquetes enviados durante la prueba iPerf. Los tamaños de MTU más pequeños requerirán más paquetes para la misma cantidad de datos, mientras que los tamaños de MTU más grandes pueden reducir la sobrecarga.
-
-
Fragmentación de paquetes:
-
Si el tamaño de la MTU está definido como demasiado pequeño o si el tamaño del paquete iPerf es mayor que la MTU de la red, los paquetes pueden estar fragmentados. Los paquetes fragmentados pueden provocar una mayor latencia y un rendimiento reducido en la prueba.
-
iPerf puede generar paquetes de hasta un tamaño específico, y si exceden la MTU, deberán dividirse, introduciendo sobrecarga adicional y haciendo que los resultados reflejen menos el rendimiento del mundo real.
-
-
Marcos gigantes: algunas redes admiten tramas gigantes, donde la MTU es mayor que los 1500 bytes estándar y, a veces, alcanza los 9000 bytes. Al realizar pruebas en entornos con tramas gigantes activadas, la configuración de iPerf para que coincida con esta MTU más grande puede maximizar el rendimiento reduciendo la sobrecarga de las cabeceras y la fragmentación.
-
Detección de MTU y MTU de ruta:
-
La detección de MTU de ruta ayuda a garantizar que los paquetes no superen la MTU de ninguna red intermedia. Si iPerf envía paquetes más grandes que la MTU de ruta y no se permite la fragmentación, es posible que los paquetes se eliminen.
-
Es importante asegurarse de que los mensajes de ICMP Fragmentation Needed no estén bloqueados por firewalls, ya que estos ayudan con la detección de MTU de ruta. Sin ella, es posible que los paquetes más grandes no se entreguen correctamente, lo que genera problemas de rendimiento.
-
-
Pruebas TCP vs UDP:
-
En el modo TCP, iPerf gestiona automáticamente el tamaño de paquete y se ajusta según la MTU de ruta.
-
En el modo UDP, el tamaño del paquete es controlado por el usuario (mediante el indicador
-l) y este tamaño debe ser menor o igual que la MTU para evitar la fragmentación.
-
-
Ajuste de MTU en iPerf:
-
Utilice la opción
-len iPerf para definir manualmente la longitud de los datagramas UDP. -
Para realizar pruebas con tamaños de MTU específicos, es útil asegurarse de que la red y las interfaces estén configuradas para que coincidan con el valor de MTU deseado a fin de evitar discrepancias.
-
-
Consistencia en los segmentos de red: asegúrese de que el tamaño de MTU sea coherente en todos los dispositivos de red entre los dos puntos finales. La configuración de MTU no coincidente puede causar ineficiencia debido a la fragmentación o la eliminación de paquetes, lo que genera resultados de pruebas inexactos.
-
VPN (red privada virtual): al utilizar una VPN, el tamaño de MTU y el rendimiento de la red se vuelven aún más significativos debido a las capas adicionales de encapsulación y cifrado. Las VPN introducen sobrecarga adicional, lo que puede afectar el rendimiento de herramientas como iPerf.
Aquí hay una mirada más profunda a las conexiones VPN y su impacto en las pruebas de red:
Conceptos clave de VPN y MTU:
-
Gastos generales de encapsulación:
-
Los protocolos VPN, como IPsec, OpenVPN, WireGuard, PPTP o L2TP, agregan cabeceras adicionales al paquete de datos original para fines de cifrado y túnel.
-
Esta sobrecarga adicional reduce el tamaño efectivo de MTU porque la VPN debe acomodar tanto el paquete original como las cabeceras de VPN agregadas. Por ejemplo:
- IPsec agrega entre 56 y 73 bytes de sobrecarga.
- OpenVPN agrega entre 40 y 60 bytes, según la configuración (por ejemplo, UDP frente a TCP).
- WireGuard agrega alrededor de 60 bytes.
-
Si no ajusta la MTU, es posible que los paquetes más grandes que la MTU ajustada se fragmenten o se borren.
-
-
Detección de MTU y ruta de acceso en VPN:
-
Las VPN suelen crear túneles que abarcan varias redes, y la MTU de ruta entre los dos extremos del túnel puede ser más pequeña que la que se utilizaría en una conexión directa. La detección de MTU de ruta ayuda a las VPN a evitar la fragmentación, pero algunas redes bloquean los mensajes ICMP, que son esenciales para esta detección.
-
Si se bloquean mensajes ICMP como Fragmentation Needed, el túnel VPN puede enviar paquetes que son demasiado grandes para una red intermedia, lo que provoca la pérdida de paquetes o retransmisiones.
-
-
Problemas de Fragmentación:
-
Cuando se produce una discrepancia de MTU, la VPN fragmentará los paquetes en el nivel de red o, si no se permite la fragmentación (DF o se establece el bit Do not Fragment), borrará los paquetes. La fragmentación introduce una latencia adicional, reduce el rendimiento y puede causar la pérdida de paquetes.
-
Las VPN a menudo tienen una MTU efectiva más baja (por ejemplo, 1400 bytes en lugar de 1500), que da cuenta de las cabeceras agregadas y evita la fragmentación.
-
-
Ajuste de MTU para conexiones VPN: la mayoría de los clientes o enrutadores VPN permiten al usuario ajustar el tamaño de MTU para evitar la fragmentación. Por ejemplo, reducir el tamaño de MTU en un túnel VPN a 1400 o 1350 bytes es común para tener en cuenta la sobrecarga de VPN.
-
-
Velocidades de Red de Instancia
En OCI, la velocidad del adaptador de red (vNIC) o la instancia está enlazada a la unidad de instancia y la cantidad de CPU que ha asignado a esa unidad.
En este tutorial, utilizaremos unidades E4.Flex con una imagen de Oracle Linux 8 con 1 OCPU. Esto significa que obtendremos un ancho de banda de red (máximo) de 1 Gbps para todos los resultados de la prueba iPerf.
- La unidad es E4. Flexibilidad
- El recuento de OCPU es 1.
- El ancho de banda de red es de 1 Gbps.

Nota: Es posible aumentar el ancho de banda de red seleccionando otra unidad y aumentando la cantidad de OCPU.
Objetivos
- Utilice iPerf para probar el rendimiento dentro de una arquitectura de enrutamiento de hub de OCI y VCN de Spoke.
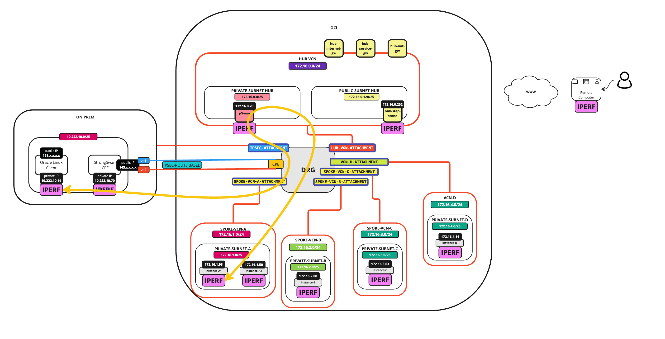
Tarea 1: Revisión del hub de OCI y la arquitectura de enrutamiento de VCN de Spoke
Utilizaremos la siguiente arquitectura para todas las pruebas de rendimiento global de iPerf en este tutorial.

Se trata de una arquitectura de enrutamiento de hub y radios completa con ubicaciones locales conectadas con un túnel VPN IPSec. Para volver a crear esta topología de enrutamiento, consulte:
-
Route Hub y VCN de spoke con pfSense Firewall en la VCN del hub
-
Conéctese local a OCI mediante una VPN IPSec con arquitectura de enrutamiento de VCN de hub y Spoke.
Tarea 2: Instalación de iPerf3 en las instancias de hub
Nota: En esta tarea, instalaremos iPerf3 e instalaremos iPerf2 en la siguiente tarea.
Tarea 2.1: Instalación de iPerf3 en Hub Step-stone
El hub step-stone es una instancia del servidor de Windows. Hay diferentes distribuciones iPerf disponibles para Windows aquí: windows. Para este tutorial, descargaremos desde aquí: Directory Lister.

-
Descargue el archivo zip y descomprima el archivo en el step-stone del hub.
- Vaya al directorio en el que ha desempaquetado el archivo zip iPerf.
- Verifique si la carpeta desempaquetada está disponible.
- Observe que hay otra carpeta iPerf.
- Vaya a la carpeta iPerf.
- Verifique los archivos de la carpeta iPerf.
- Necesitamos el archivo
iPerf.exeque utilizaremos para realizar las pruebas reales.

-
Ejecute el comando
iPerf.exepara ver si funciona.
Tarea 2.2: Instalación de iPerf3 en un firewall pfSense
-
Para instalar iPerf en pfSense, necesitamos instalar un paquete mediante Package Manager.
- Ir al Menú del Sistema.
- Seleccione Gestor de paquetes.

-
Haga clic en Available Packages.

- Introduzca iPerf en Término de búsqueda.
- Haga clic en Buscar.
- Tenga en cuenta que habrá un resultado y este es el paquete iPerf versión 3.0.3 (en el momento de escribir este tutorial).
- Haga clic en +Install.

-
Haga clic en Confirmar.

-
Tenga en cuenta que el número de paquetes instalados es 2.

- Ir al Menú de diagnósticos.
- Seleccione iPerf.

-
Haga clic en Cliente.

-
Haga clic en Servidor.

Nota: El firewall pfSense no tiene la opción (por defecto) de instalar los paquetes iPerf versión 2.
Tarea 3: Instalación de iPerf3 en las instancias de Spoke
Instale iPerf3 en las instancias de Linux dentro de OCI en nuestra arquitectura.
Tarea 3.1: Instalación de iPerf3 en la instancia de Spoke A1 y la instancia A2
-
La instancia A1 ya tiene instalado iPerf3.
- Conéctese a la instancia A1.
- Ejecute el comando
sudo dnf install iPerf3. - Tenga en cuenta que iPerf3 ya está instalado.

-
Ejecute el comando
iPerf3 -vpara verificar la versión iPerf instalada.
-
Instale iPerf3 en la instancia A2.
- Conéctese a la instancia A2.
- Ejecute el comando
sudo dnf install iPerf3. - Introduzca
Y.

-
iPerf3 instalará y tendrá en cuenta que la instalación se ha completado.

Tarea 3.2: Instalación de iPerf3 en la instancia de Spoke B
- Se conectará a la instancia B.
- Ejecute el comando
sudo dnf install iPerf3para instalar iPerf 3. Si iPerf3 ya está disponible, aparecerá un mensaje que indica que iPerf ya está instalado.

Tarea 3.3: Instalación de iPerf3 en la instancia de Spoke C
- Se conectará a la instancia C.
- Ejecute el comando
sudo dnf install iPerf3para instalar iPerf 3. Si iPerf3 ya está disponible, aparecerá un mensaje que indica que iPerf ya está instalado.

Tarea 3.4: Instalación de iPerf3 en la instancia D
- Se conectará a la instancia D.
- Ejecute el comando
sudo dnf install iPerf3para instalar iPerf 3. Si iPerf3 ya está disponible, aparecerá un mensaje que indica que iPerf ya está instalado.

Tarea 4: Instalación de iPerf3 en las instancias locales
Instale iPerf3 en las instancias de Linux locales de nuestra arquitectura.
Tarea 4.1: Instalación de iPerf3 en Oracle Linux Client
- Conéctese a la instancia de cliente Linux local.
- Ejecute el comando
sudo dnf install iPerf3para instalar iPerf 3. Si iPerf3 ya está disponible, aparecerá un mensaje que indica que iPerf ya está instalado.

Tarea 4.2: Instalación de iPerf3 en CPE de cliente de Oracle Linux
- Conéctese a la instancia de CPE de Linux local.
- Ejecute el comando
sudo dnf install iPerf3para instalar iPerf 3. Si iPerf3 ya está disponible, aparecerá un mensaje que indica que iPerf ya está instalado.

Tarea 5: Instalación de iPerf2 en todas las instancias de Linux
Hemos instalado iPerf3, ahora vamos a instalar iPerf2 en todas las instancias de Linux en toda la arquitectura.
Estamos utilizando Oracle Linux 8, por lo que necesitaremos el siguiente paquete iPerf2: Oracle Linux 8 (x86_64) EPEL. Si utiliza Oracle Linux 9, utilice este paquete: Oracle Linux 9 (x86_64) EPEL o, para otro sistema operativo o distribución de Linux, utilice un paquete compilado para ese sistema operativo.
-
Ejecute el siguiente comando para instalar iPerf 2 en todas las instancias de Oracle Linux 8.
sudo dnf install https://yum.oracle.com/repo/OracleLinux/OL8/developer/EPEL/x86_64/getPackage/iPerf-2.1.6-2.el8.x86_64.rpm -
Introduzca
Ypara confirmar la instalación.
-
Tenga en cuenta que la instalación finalizó.

- Ejecute el comando
iPerf -vpara verificar la versión iPerf instalada. - Tenga en cuenta que la versión iPerf
2.1.6está instalada.

Nota: Asegúrese de instalar iPerf2 también en el resto de instancias.
- Ejecute el comando
-
Para el paso a paso del hub basado en Windows, descargue desde aquí: iPerf-2.2.n-win64.
- Ejecute el comando
iPerf.exepara ver si funciona. - Ejecute el comando
iPerf -vpara verificar la versión iPerf instalada. - Tenga en cuenta que iPerf versión
2.2.nestá instalada.

- Ejecute el comando
Tarea 6: Definición de las pruebas iPerf y preparación de los comandos iPerf
En esta tarea, proporcionaremos algunos comandos iPerf con indicadores adicionales y explicaremos qué significan. Para obtener más información, consulte Rendimiento de red.
-
Comandos iPerf básicos para realizar pruebas con TCP:
-
En el servidor iPerf.
iPerf3 -s -
En el cliente iPerf.
iPerf3 -c <server_instance_private_ip_address>
-
-
Comandos iPerf que utilizaremos para realizar pruebas con TCP:
Nota:
- Medición de ancho de banda bidireccional (
-r). - Tamaño de la ventana TCP (
-w).
-
En el servidor iPerf.
iPerf3 -s -w 4000 -
En el cliente iPerf.
iPerf3 -c <server_instance_private_ip_address> -r -w 2000 iPerf3 -c <server_instance_private_ip_address> -r -w 4000
- Medición de ancho de banda bidireccional (
-
Comandos iPerf que utilizaremos para realizar pruebas con UDP:
Nota:
- Pruebas UDP (
-u). - Configuración de ancho de banda (
-b).
-
En el servidor iPerf.
iPerf -s -u -i 1 -
En el cliente iPerf.
iPerf -c <server_instance_private_ip_address> -u -b 10m iPerf -c <server_instance_private_ip_address> -u -b 100m iPerf -c <server_instance_private_ip_address> -u -b 1000m iPerf -c <server_instance_private_ip_address> -u -b 10000m iPerf -c <server_instance_private_ip_address> -u -b 100000m
- Pruebas UDP (
-
Comandos iPerf que utilizaremos para realizar pruebas con TCP (con MSS):
Nota: Tamaño Máximo de Segmento (
-m).-
En el servidor iPerf.
iPerf -s -
En el cliente iPerf.
iPerf -c <server_instance_private_ip_address> -m
-
-
Comandos iPerf que utilizaremos para realizar pruebas con TCP (paralelo):
-
En el servidor iPerf.
iPerf -s -
En el cliente iPerf.
iPerf -c <server_instance_private_ip_address> -P 2
Nota: Para todas las pruebas que realizaremos en este tutorial, utilizaremos los siguientes comandos finales.
-
-
Comando final iPerf para la prueba:
Nota:
- Configuración de ancho de banda (
-b). - Pruebas paralelas (
-P).
Para probar el rendimiento de una conexión de 100 GB con 100Gbps, definimos el rendimiento en 9Gbps con 11 flujos paralelos.
-
En el servidor iPerf.
iPerf -s -
En el cliente iPerf.
iPerf -c <server_instance_private_ip_address> -b 9G -P 11
- Configuración de ancho de banda (
Tarea 7: Realizar pruebas iPerf en la misma VCN de la misma subred
En esta tarea, realizaremos una prueba de rendimiento iPerf2 en la misma VCN y la misma subred. En la siguiente imagen se muestran las rutas con las flechas entre dos puntos finales en las que realizaremos las pruebas de rendimiento.

Tarea 7.1: De la instancia-A1 a la instancia-A2
En la siguiente tabla, encontrará la dirección IP del cliente y el servidor (utilizados en esta prueba) y los comandos utilizados para realizar la prueba iPerf con los resultados de la prueba.
| IP del servidor iPerf | 172.16.1.50 |
| IP del cliente iPerf | 172.16.1.93 |
| comando iPerf en el servidor | iPerf -s |
| Comando iPerf en el cliente | iPerf -c 172.16.1.50 -b 9G -P 5 |
| Ancho de banda probado (SUM) | 1,05 Gbits/s |
En las siguientes imágenes se muestran los comandos y la salida de prueba completa de la prueba iPerf.



Tarea 7.2: De la instancia-A2 a la instancia-A1
En la siguiente tabla, encontrará la dirección IP del cliente y el servidor (utilizados en esta prueba) y los comandos utilizados para realizar la prueba iPerf con los resultados de la prueba.
| IP del servidor iPerf | 172.16.1.93 |
| IP del cliente iPerf | 172.16.1.50 |
| comando iPerf en el servidor | iPerf -s |
| Comando iPerf en el cliente | iPerf -c 172.16.1.93 -b 9G -P 5 |
| Ancho de banda probado (SUM) | 1,05 Gbits/s |
En las siguientes imágenes se muestran los comandos y la salida de prueba completa de la prueba iPerf.



Tarea 8: Realización de pruebas iPerf en la misma VCN en distintas subredes
En esta tarea, realizaremos una prueba de rendimiento iPerf3 en la misma VCN pero con dos subredes diferentes. La siguiente imagen muestra las rutas con las flechas entre los dos puntos finales en los que vamos a realizar las pruebas de rendimiento.

Tarea 8.1: Desde el firewall pfSense hasta el paso a paso del hub
En la siguiente tabla, encontrará la dirección IP del cliente y el servidor (utilizados en esta prueba) y los comandos utilizados para realizar la prueba iPerf con los resultados de la prueba.
| IP del servidor iPerf | 172.16.0.252 |
| IP del cliente iPerf | 172.16.0.20 |
| comando iPerf en el servidor | iPerf3 -s |
| Comando iPerf en el cliente | iPerf3 -c 172.16.0.252 |
| Ancho de banda probado (SUM) | 958 MB/s |
En las siguientes imágenes se muestran los comandos y la salida de prueba completa de la prueba iPerf.




Tarea 8.2: Del paso a paso del hub al firewall pfSense
En la siguiente tabla, encontrará la dirección IP del cliente y el servidor (utilizados en esta prueba) y los comandos utilizados para realizar la prueba iPerf con los resultados de la prueba.
| IP del servidor iPerf | 172.16.0.20 |
| IP del cliente iPerf | 172.16.0.252 |
| comando iPerf en el servidor | iPerf3 -s |
| Comando iPerf en el cliente | iPerf3 -c 172.16.0.20 |
| Ancho de banda probado (SUM) | 1,01 Gb/s |
En las siguientes imágenes se muestran los comandos y la salida de prueba completa de la prueba iPerf.




Tarea 9: Realizar pruebas iPerf entre dos redes virtuales en la nube diferentes
En esta tarea, vamos a realizar una prueba de rendimiento iPerf2 entre dos redes virtuales en la nube diferentes y dos subredes diferentes. Tenga en cuenta que la prueba pasará por un firewall ubicado en la VCN de hub. La siguiente imagen muestra las rutas con las flechas entre los dos puntos finales en los que vamos a realizar las pruebas de rendimiento.

Tarea 9.1: De la instancia-A1 a la instancia-B
En la siguiente tabla, encontrará la dirección IP del cliente y el servidor (utilizados en esta prueba) y los comandos utilizados para realizar la prueba iPerf con los resultados de la prueba.
| IP del servidor iPerf | 172.16.2.88 |
| IP del cliente iPerf | 172.16.1.93 |
| comando iPerf en el servidor | iPerf -s |
| Comando iPerf en el cliente | iPerf -c 172.16.2.88 -b 9G -P 5 |
| Ancho de banda probado (SUM) | 1,02 Gbits/s |
En las siguientes imágenes se muestran los comandos y la salida de prueba completa de la prueba iPerf.



Tarea 9.2: De la instancia-B a la instancia-A1
En la siguiente tabla, encontrará la dirección IP del cliente y el servidor (utilizados en esta prueba) y los comandos utilizados para realizar la prueba iPerf con los resultados de la prueba.
| IP del servidor iPerf | 172.16.1.93 |
| IP del cliente iPerf | 172.16.2.99 |
| comando iPerf en el servidor | iPerf -s |
| Comando iPerf en el cliente | iPerf -c 172.16.1.93 -b 9G -P 5 |
| Ancho de banda probado (SUM) | 1,02 Gbits/s |
En las siguientes imágenes se muestran los comandos y la salida de prueba completa de la prueba iPerf.



Tarea 10: Realizar pruebas iPerf entre diferentes redes virtuales en la nube omitiendo el firewall pfSense
En esta tarea, vamos a realizar una prueba de rendimiento iPerf2 entre dos redes virtuales en la nube diferentes y dos subredes diferentes. Tenga en cuenta que la prueba omitirá el firewall que se encuentra en la VCN de hub. La siguiente imagen muestra las rutas con las flechas entre los dos puntos finales en los que vamos a realizar las pruebas de rendimiento.

Tarea 10.1: De la instancia-C a la instancia-D
En la siguiente tabla, encontrará la dirección IP del cliente y el servidor (utilizados en esta prueba) y los comandos utilizados para realizar la prueba iPerf con los resultados de la prueba.
| IP del servidor iPerf | 172.16.4.14 |
| IP del cliente iPerf | 172.16.3.63 |
| comando iPerf en el servidor | iPerf -s |
| Comando iPerf en el cliente | iPerf -c 172.16.4.14 -b 9G -P 5 |
| Ancho de banda probado (SUM) | 1,04 Gbits/s |
En las siguientes imágenes se muestran los comandos y la salida de prueba completa de la prueba iPerf.



Tarea 10.2: De la instancia-D a la instancia-C
En la siguiente tabla, encontrará la dirección IP del cliente y el servidor (utilizados en esta prueba) y los comandos utilizados para realizar la prueba iPerf con los resultados de la prueba.
| IP del servidor iPerf | 172.16.3.63 |
| IP del cliente iPerf | 172.16.4.14 |
| comando iPerf en el servidor | iPerf -s |
| Comando iPerf en el cliente | iPerf -c 172.16.3.63 -b 9G -P 5 |
| Ancho de banda probado (SUM) | 1,05 Gbits/s |
En las siguientes imágenes se muestran los comandos y la salida de prueba completa de la prueba iPerf.



Tarea 11: realización de pruebas iPerf entre la VCN local y del hub de OCI
En esta tarea, vamos a realizar una prueba de rendimiento iPerf2 entre el entorno local y OCI mediante un túnel VPN IPSec de sitio a sitio. Tenga en cuenta que la prueba pasará por el firewall que se encuentra en la VCN de hub. La siguiente imagen muestra las rutas con las flechas entre los dos puntos finales en los que vamos a realizar las pruebas de rendimiento.

Nota:
Al realizar pruebas de rendimiento (con o sin iPerf) mediante un túnel VPN IPSec y un firewall pfSense Unidad de transmisión máxima (MTU) y Tamaño máximo de segmento (MSS) un factor importante que se debe tener en cuenta, cuando esto se realiza de forma incorrecta, los resultados de rendimiento no serán válidos y no serán los esperados.
Con iPerf, puede ajustar el flujo de paquetes para que los paquetes se envíen con un MSS específico. Puede utilizarlo si no puede cambiar la configuración de MSS en los dispositivos de la ruta entre el origen o el destino.
Abrazadera de tamaño de segmento máximo
En este tutorial, el lado local tenía una MTU de 9000 enviando un paquete con el valor MSS de 1500 + sobrecarga de IPSec.
La MTU de la interfaz pfSense es 1500... lo que causa problemas de fragmentación.
Al establecer la interfaz MSS en 1300, cambia el tamaño sobre la marcha y esta técnica se denomina Abrazadera de tamaño máximo de segmento.
Cambio de MSS en pfSense





Tarea 11.1: Paso a paso de la instancia de cliente VPN (local) al hub
En la siguiente tabla, encontrará la dirección IP del cliente y el servidor (utilizados en esta prueba) y los comandos utilizados para realizar la prueba iPerf con los resultados de la prueba.
| IP del servidor iPerf | 172.16.0.252 |
| IP del cliente iPerf | 10.222.10.19 |
| comando iPerf en el servidor | iPerf -s |
| Comando iPerf en el cliente | iPerf -c 172.16.0.252 -b 9G -P 5 |
| Ancho de banda probado (SUM) | 581 Mbits/seg |
En las siguientes imágenes se muestran los comandos y la salida de prueba completa de la prueba iPerf.



Tarea 11.2: Del paso a paso del hub a la instancia de cliente VPN (local)
En la siguiente tabla, encontrará la dirección IP del cliente y el servidor (utilizados en esta prueba) y los comandos utilizados para realizar la prueba iPerf con los resultados de la prueba.
| IP del servidor iPerf | 10.222.10.19 |
| IP del cliente iPerf | 172.16.0.252 |
| comando iPerf en el servidor | iPerf -s |
| Comando iPerf en el cliente | iPerf -c 10.222.10.19 -b 9G -P 5 |
| Ancho de banda probado (SUM) | 732 Mbits/seg |
En las siguientes imágenes se muestran los comandos y la salida de prueba completa de la prueba iPerf.



Tarea 12: Realización de pruebas iPerf entre la VCN local y la VCN de spoke de OCI
En esta tarea, vamos a realizar una prueba de rendimiento iPerf2 entre el entorno local y OCI mediante un túnel VPN IPSec de sitio a sitio. Tenga en cuenta que la prueba pasará por el firewall que se encuentra en la VCN de hub. La siguiente imagen muestra las rutas con las flechas entre los dos puntos finales en los que vamos a realizar las pruebas de rendimiento.

Tarea 12.1: De la instancia de cliente VPN (local) a la instancia-A1
En la siguiente tabla, encontrará la dirección IP del cliente y el servidor (utilizados en esta prueba) y los comandos utilizados para realizar la prueba iPerf con los resultados de la prueba.
| IP del servidor iPerf | 172.16.1.93 |
| IP del cliente iPerf | 10.222.10.19 |
| comando iPerf en el servidor | iPerf -s |
| Comando iPerf en el cliente | iPerf -c 172.16.1.93 -b 9G -P 5 |
| Ancho de banda probado (SUM) | 501 Mbits/seg |
En las siguientes imágenes se muestran los comandos y la salida de prueba completa de la prueba iPerf.



Nuevas pruebas con MSS en el comando iPerf:
Nota: Con iPerf puede ajustar el flujo de paquetes para que los paquetes se envíen con un MSS específico. Puede utilizar los siguientes comandos si no puede cambiar la configuración de MSS en los dispositivos de la ruta entre el origen o el destino.
En la siguiente tabla, encontrará la dirección IP del cliente y el servidor (utilizados en esta prueba) y los comandos utilizados para realizar la prueba iPerf con los resultados de la prueba.
| IP del servidor iPerf | 172.16.1.93 |
| IP del cliente iPerf | 10.222.10.19 |
| comando iPerf en el servidor | iPerf -s |
| Comando iPerf en el cliente | iPerf -c 172.16.1.93 -b 9G -P 5 -M 1200 |
| Ancho de banda probado (SUM) | 580 Mbits/seg |
En las siguientes imágenes se muestran los comandos y la salida de prueba completa de la prueba iPerf.



Tarea 12.2: De la instancia-A1 a la instancia de cliente VPN (local)
En la siguiente tabla, encontrará la dirección IP del cliente y el servidor (utilizados en esta prueba) y los comandos utilizados para realizar la prueba iPerf con los resultados de la prueba.
| IP del servidor iPerf | 10.222.10.19 |
| IP del cliente iPerf | 172.16.1.93 |
| comando iPerf en el servidor | iPerf -s |
| Comando iPerf en el cliente | iPerf -c 10.222.10.19 -b 9G -P 5 |
| Ancho de banda probado (SUM) | 620 Mbits/seg |
En las siguientes capturas de pantalla, también encontrará las salidas de prueba completas de las pruebas iPerf.



Nuevas pruebas con MSS en el comando iPerf:
Nota: Con iPerf puede ajustar el flujo de paquetes para que los paquetes se envíen con un MSS específico. Puede utilizar los siguientes comandos si no puede cambiar la configuración de MSS en los dispositivos de la ruta entre el origen o el destino.
En la siguiente tabla, encontrará la dirección IP del cliente y el servidor (utilizados en esta prueba) y los comandos utilizados para realizar la prueba iPerf con los resultados de la prueba.
| IP del servidor iPerf | 10.222.10.19 |
| IP del cliente iPerf | 172.16.1.93 |
| comando iPerf en el servidor | iPerf -s |
| Comando iPerf en el cliente | iPerf -c 10.222.10.19 -b 9G -P 5 -M 1200 |
| Ancho de banda probado (SUM) | 805 Mbits/seg |
En las siguientes imágenes se muestran los comandos y la salida de prueba completa de la prueba iPerf.



Tarea 13: Realizar pruebas iPerf entre la VCN local y la VCN de spoke de OCI omitiendo el firewall pfSense
En esta tarea, vamos a realizar una prueba de rendimiento iPerf2 entre el entorno local y OCI mediante un túnel VPN IPSec de sitio a sitio. Tenga en cuenta que la prueba omitirá el firewall que se encuentra en la VCN de hub. La siguiente imagen muestra las rutas con las flechas entre los dos puntos finales en los que vamos a realizar las pruebas de rendimiento.

Tarea 13.1: De la instancia de cliente VPN (local) a la instancia-D
En la siguiente tabla, encontrará la dirección IP del cliente y el servidor (utilizados en esta prueba) y los comandos utilizados para realizar la prueba iPerf con los resultados de la prueba.
| IP del servidor iPerf | 172.16.4.14 |
| IP del cliente iPerf | 10.222.10.19 |
| comando iPerf en el servidor | iPerf -s |
| Comando iPerf en el cliente | iPerf -c 172.16.4.14 -b 9G -P 5 |
| Ancho de banda probado (SUM) | 580 Mbits/seg |
En las siguientes imágenes se muestran los comandos y la salida de prueba completa de la prueba iPerf.



Tarea 13.2: De instancia-D a instancia de cliente VPN (local)
En la siguiente tabla, encontrará la dirección IP del cliente y el servidor (utilizados en esta prueba) y los comandos utilizados para realizar la prueba iPerf con los resultados de la prueba.
| IP del servidor iPerf | 10.222.10.19 |
| IP del cliente iPerf | 172.16.4.14 |
| comando iPerf en el servidor | iPerf -s |
| Comando iPerf en el cliente | iPerf -c 10.222.10.19 -b 9G -P 5 |
| Ancho de banda probado (SUM) | 891 Mbits/seg |
En las siguientes imágenes se muestran los comandos y la salida de prueba completa de la prueba iPerf.



Tarea 14: Realizar pruebas iPerf entre Internet y la VCN del hub de OCI
En esta tarea, vamos a realizar una prueba de rendimiento iPerf2 entre un cliente en Internet y OCI mediante Internet. La siguiente imagen muestra las rutas con las flechas entre los dos puntos finales en los que vamos a realizar las pruebas de rendimiento.

Tarea 14.1: De Internet a Hub Step-Stone
En la siguiente tabla, encontrará la dirección IP del cliente y el servidor (utilizados en esta prueba) y los comandos utilizados para realizar la prueba iPerf con los resultados de la prueba.
| IP del servidor iPerf | xxx.xxx.xxx.178 |
| IP del cliente iPerf | xxx.xxx.xxx.152 |
| comando iPerf en el servidor | iPerf -s |
| Comando iPerf en el cliente | iPerf -c xxx.xxx.xxx.178 -b 9G -P 5 |
| Ancho de banda probado (SUM) | 251 Mbits/seg |
En las siguientes imágenes se muestran los comandos y la salida de prueba completa de la prueba iPerf.



Tarea 15: Realizar pruebas de iPerf en la misma subred local
En esta tarea, realizaremos una prueba de rendimiento iPerf2 entre dos instancias locales. La siguiente imagen muestra las rutas con las flechas entre los dos puntos finales en los que vamos a realizar las pruebas de rendimiento.

Tarea 15.1: de una instancia de cliente VPN (local) a una instancia de CPE StrongSwan (local)
En la siguiente tabla, encontrará la dirección IP del cliente y el servidor (utilizados en esta prueba) y los comandos utilizados para realizar la prueba iPerf con los resultados de la prueba.
| IP del servidor iPerf | 10.222.10.70 |
| IP del cliente iPerf | 10.222.10.19 |
| comando iPerf en el servidor | iPerf -s |
| Comando iPerf en el cliente | iPerf -c 10.222.10.70 -b 9G -P 5 |
| Ancho de banda probado (SUM) | 1,05 Gbits/s |
En las siguientes imágenes se muestran los comandos y la salida de prueba completa de la prueba iPerf.



Tarea 15.2: de la instancia de CPE StrongSwan (local) a la instancia de cliente VPN (local)
En la siguiente tabla, encontrará la dirección IP del cliente y el servidor (utilizados en esta prueba) y los comandos utilizados para realizar la prueba iPerf con los resultados de la prueba.
| IP del servidor iPerf | 10.222.10.19 |
| IP del cliente iPerf | 10.222.10.70 |
| comando iPerf en el servidor | iPerf -s |
| Comando iPerf en el cliente | iPerf -c 10.222.10.19 -b 9G -P 5 |
| Ancho de banda probado (SUM) | 1,05 Gbits/s |
En las siguientes imágenes se muestran los comandos y la salida de prueba completa de la prueba iPerf.



Resultado
En este tutorial, hemos realizado diferentes tipos de pruebas de rendimiento mediante iPerf2 y iPerf3. Las pruebas se realizaron en diferentes fuentes y destinos en la arquitectura de red completa con diferentes rutas.
En la siguiente tabla puede ver un resumen de los resultados de la prueba que recopilamos.
| Tipo de Prueba | Resultado de ancho de banda | |
|---|---|---|
| Tarea 7.1: realizar pruebas iPerf en la misma VCN de la misma subred (De instancia-A1 a instancia-A2) | 1,05 Gbits/s | Interno de OCI |
| Tarea 7.2: realizar pruebas iPerf en la misma VCN de la misma subred (De instancia-A2 a instancia-A1) | 1,05 Gbits/s | Interno de OCI |
| Tarea 8.1: realizar pruebas iPerf en la misma VCN en distintas subredes (Desde pfSense Firewall hasta hub Stepstone) | 958 MB/s | Interno de OCI |
| Tarea 8.2: realizar pruebas iPerf en la misma VCN en distintas subredes (De hub Stepstone a pfSense Firewall) | 1,01 Gb/s | Interno de OCI |
| Tarea 9.1: realizar pruebas iPerf entre diferentes redes virtuales en la nube (De instancia-A1 a instancia-B) | 1,02 Gbits/s | Interno de OCI |
| Tarea 9.2: realizar pruebas iPerf entre distintas VCN (de la instancia B a la instancia A1) | 1,02 Gbits/s | Interno de OCI |
| Tarea 10.1: realizar pruebas iPerf entre distintas VCN (omitiendo el firewall pfSense) (De la instancia-C a la instancia-D) | 1,04 Gbits/s | Interno de OCI |
| Tarea 10.2: realizar pruebas iPerf entre diferentes redes virtuales en la nube (omitiendo el firewall pfSense) (De instancia-D a instancia-C) | 1,05 Gbits/s | Interno de OCI |
| Tarea 11.1: realizar pruebas iPerf entre la VCN local y del hub de OCI (de una instancia de cliente VPN (local) a Hub Stepstone) | 581 Mbits/seg | De local a local mediante firewall |
| Tarea 11.2: realizar pruebas iPerf entre la VCN local y del hub de OCI (desde Hub Stepstone a la instancia de cliente de VPN (local)) | 732 Mbits/seg | De local a local mediante firewall |
| Tarea 12.1: realizar pruebas iPerf entre la VCN local y la VCN de OCI Spoke (De instancia de cliente VPN (local) a instancia-A1) | 501Mbits/seg | De local a local mediante firewall |
| Tarea 12.2: realizar pruebas iPerf entre la VCN local y la VCN de OCI Spoke (De instancia-A1 a instancia de cliente VPN (local)) | 620 Mbits/seg | De local a local mediante firewall |
| Tarea 13.1: realizar pruebas iPerf entre la VCN local y la VCN de OCI Spoke (omitiendo el firewall pfSense) (De instancia de cliente VPN (local) a instancia-D) | 580 Mbits/seg | Omisión de firewall local a OCI |
| Tarea 13.2: realizar pruebas iPerf entre la VCN local y la VCN de OCI Spoke (omitiendo el firewall pfSense) (De instancia-D a instancia de cliente VPN (local)) | 891 Mbits/seg | Omisión de firewall local a OCI |
| Tarea 14: realizar pruebas iPerf entre INTERNET y la VCN de OCI Hub (De INTERNET a Hub Stepstone) | 251 Mbits/seg | De Internet a OCI |
| Tarea 15.1: realizar pruebas iPerf en la misma subred local (desde una instancia de cliente VPN (local) a una instancia de CPE StrongSwan (local)) | 1,05 Gbits/s | De local a local |
| Tarea 15.2: realizar pruebas iPerf en la misma subred local (De instancia de CPE StrongSwan (local) a instancia de cliente VPN (local)) | 1,05 Gbits/s | De local a local |
Agradecimientos
- Autor: Iwan Hoogendoorn (especialista en red de OCI)
Más recursos de aprendizaje
Explore otros laboratorios en docs.oracle.com/learn o acceda a más contenido de formación gratuita en el canal YouTube de Oracle Learning. Además, visita education.oracle.com/learning-explorer para convertirte en un Oracle Learning Explorer.
Para obtener documentación sobre el producto, visite Oracle Help Center.
Use iPerf to Test the Throughput inside an OCI Hub and Spoke VCN Routing Architecture
G17032-01
October 2024