Note :
- Ce tutoriel nécessite l'accès à Oracle Cloud. Pour vous inscrire à un compte gratuit, voir Introduction à l' niveau gratuit d'Oracle Cloud Infrastructure.
- Il utilise des exemples de valeurs pour les données d'identification, la location et les compartiments Oracle Cloud Infrastructure. À la fin de votre laboratoire, remplacez ces valeurs par celles propres à votre environnement en nuage.
Utilisez iPerf pour tester le débit dans une architecture de routage de concentrateur et de VCN satellite OCI
Présentation
Dans les environnements infonuagiques en rapide évolution d'aujourd'hui, il est essentiel d'assurer une performance réseau optimale pour une exploitation transparente. Oracle Cloud Infrastructure (OCI) offre de solides capacités de réseau, notamment l'architecture de routage de Hub and Spoke Virtual Cloud Network (VCN) pour faciliter une communication et une gestion efficaces des ressources. Un aspect essentiel de la maintenance de cette architecture consiste à tester régulièrement le débit du réseau pour identifier les goulots d'étranglement potentiels et optimiser les performances.
Dans ce tutoriel, nous utiliserons iPerf, un puissant outil de test de réseau, pour mesurer et analyser le débit dans une architecture de routage de VCN hub et satellite OCI. À la fin de ce tutoriel, vous aurez les connaissances nécessaires pour évaluer et améliorer efficacement la performance de votre réseau OCI, afin de garantir le bon fonctionnement de vos applications et services.

Note : Les résultats de test obtenus à l'aide de iPerf dépendent de divers facteurs, notamment des conditions réseau, des configurations matérielles et des paramètres logiciels propres à votre environnement. En tant que tels, ces résultats peuvent différer considérablement de ceux d'autres environnements. N'utilisez pas ces résultats pour tirer des conclusions définitives sur les performances attendues de votre réseau ou de votre équipement. Ils devraient être considérés comme des mesures indicatives plutôt que absolues de la performance.
iPerf Versions
iPerf, iPerf2 et iPerf3 sont des outils utilisés pour mesurer la bande passante, la performance et le débit du réseau entre deux points d'extrémité. Cependant, ils présentent certaines différences clés en termes de fonctionnalités, de performances et d'état de développement.
Aperçu :
-
iPerf (original)
- Version : Lancée initialement vers 2003.
- Développement : Le iPerf initial a été largement remplacé par ses successeurs (iPerf2 et iPerf3).
- Caractéristiques : Fonctionnalité de base pour tester la bande passante de réseau à l'aide de TCP et UDP.
- Limitations : Au fil du temps, elle est devenue obsolète en raison du manque de prise en charge des fonctions de réseau modernes.
-
iPerf2
- Version : Interrupté à partir du fichier iPerf initial et maintenu indépendamment.
- Développement : Maintenance active, notamment par Energy Sciences Network (ESnet).
- Fonctions :
- Prend en charge les tests TCP et UDP.
- Multithreading : iPerf2 prend en charge les tests multithread, ce qui peut être utile lors du test d'environnements à haut débit.
- Tests multicast UDP et tests bidirectionnels.
- Flexibilité des protocoles : Meilleure gestion des protocoles de réseau avancés IPv6, multicast et autres.
- Performance : Performances supérieures à la valeur iPerf initiale pour un débit supérieur en raison de la prise en charge du traitement multifil.
- Cas d'utilisation : Idéal pour les situations où des fonctions existantes, telles que IPv6 et la multidiffusion, sont nécessaires, ou si vous avez besoin d'un traitement multifil lors des tests.
-
iPerf3
- Version : Réécrite et publiée par la même équipe (ESnet) qui gère iPerf2. La réécriture s'est concentrée sur le nettoyage de la base de code et la modernisation de l'outil.
- Développement : Maintenance active avec des mises à jour fréquentes.
- Fonctions :
- Prend en charge les tests TCP et UDP.
- Unité d'exécution : iPerf3 ne prend pas en charge le traitement multifil, ce qui peut être une limitation pour un débit élevé dans certains environnements.
- Prend en charge le mode inverse pour les tests dans les deux sens, les tests bidirectionnels et les flux multiples pour les tests TCP.
- Sortie JSON pour une intégration plus facile avec d'autres outils.
- Amélioration des rapports d'erreur et des statistiques de réseau.
- Optimisé pour les interfaces réseau modernes et des fonctions telles que QoS et le contrôle de la congestion.
- Performance : iPerf3 est optimisé pour les réseaux modernes, mais ne dispose pas de fonctionnalités multifil, ce qui peut parfois limiter sa performance sur les systèmes à large bande passante ou à plusieurs coeurs.
- Cas d'utilisation : Idéal pour la plupart des environnements de réseau modernes où des tests de performance simplifiés sont requis sans exécution du traitement multifil.
Principales différences :
| Fonction | iPerf | iPerf2 | iPerf3 |
|---|---|---|---|
| Développement | Interrompu | Mise à jour active | Mise à jour active |
| Tests TCP et UDP | Oui | Oui | Oui |
| Prise en charge du traitement multifil | Non | Oui | Non |
| Multidiffusion UDP | Non | Oui | Non |
| IPv6 Soutien | Non | Oui | Oui |
| Sortie JSON | Non | Non | Oui |
| Mode inverse | Non | Oui | Oui |
Note : Dans la mesure du possible, nous utiliserons iPerf2 dans ce tutoriel.
Idéal pour un haut débit?
Pour les environnements à haut débit, iPerf2 est souvent le meilleur choix en raison de ses capacités de traitement multifil, qui peuvent tirer pleinement parti de plusieurs coeurs d'UC. Ceci est particulièrement important si vous travaillez avec des interfaces réseau capables de gérer plusieurs gigabits par seconde (Gbit/s) de trafic.
Si le traitement multifil n'est pas essentiel, iPerf3 est un bon choix pour des configurations plus simples ou des réseaux modernes avec des fonctions telles que QoS et le contrôle de la congestion. Cependant, dans les environnements à très haut débit, son unité d'exécution unique pourrait devenir un goulot d'étranglement.
Pourquoi le serrage de taille maximale de segment (MSS) est-il utilisé?
Note : Lorsque le trafic passe par un tunnel Internet Protocol Security (IPSec) à travers le MSS de pare-feu pfSense, il est important de faire attention.
Le serrage MSS fait référence au serrage de taille de segment maximale, qui est une technique utilisée dans la communication réseau, en particulier dans les réseaux TCP/IP, pour ajuster le MSS d'un paquet TCP pendant le processus de configuration de la connexion. Le MSS définit la plus grande quantité de données qu'un périphérique peut gérer dans un seul segment TCP, et il est généralement négocié entre les périphériques communicants lors de l'établissement d'une liaison TCP.
Le serrage MSS est souvent utilisé par des périphériques réseau tels que des routeurs, des pare-feu ou des VPN pour éviter les problèmes liés à la fragmentation des paquets. Voici comment cela fonctionne :
-
Problèmes de fragmentation des paquets : Si le MSS est trop volumineux, les paquets peuvent dépasser l'unité de transmission maximale (MTU) du chemin réseau, ce qui entraîne la fragmentation. Cela peut entraîner une inefficacité, une surcharge accrue ou, dans certains cas, une perte de paquets si le réseau ne gère pas bien la fragmentation.
-
Réduction du MSS : Le serrage MSS permet à l'appareil réseau d'ajuster (ou de serrer) la valeur MSS vers le bas pendant l'établissement d'une liaison TCP, en veillant à ce que la taille des paquets soit suffisamment petite pour parcourir le chemin réseau sans avoir besoin de fragmentation.
-
Utiliser dans les RPV : Le serrage MSS est couramment utilisé dans les scénarios de RPV où la taille de MTU est réduite en raison de frais généraux de chiffrement. Sans serrage MSS, les paquets peuvent être fragmentés, ce qui réduit les performances.
Exemple de serrage MSS : Si un appareil client envoie une valeur MSS de 1460 octets lors de l'établissement d'une liaison TCP, mais que la MTU du réseau est limitée à 1400 octets en raison de l'encapsulation du RPV, l'appareil réseau peut serrer le MSS à 1360 octets (permettant la surcharge supplémentaire) pour éviter les problèmes de fragmentation.
Paramètres importants
-
Ports utilisés
Les ports par défaut utilisés par iPerf2 et iPerf3 pour TCP et UDP sont les suivants :
Port TCP Port UDP iPerf2 5,001 5,001 iPerf3 5,201 5,201 Les deux versions vous permettent de spécifier un port différent à l'aide de l'indicateur
-psi nécessaire.À des fins de test, nous recommandons d'ouvrir tous les ports entre les adresses IP source et de destination des points d'extrémité iPerf.
-
Tailles MTU
iPerf envoie les données entre une source et une destination spécifiques que vous déterminez à l'avance.
Lors de l'exécution d'un test iPerf, il est essentiel de comprendre la taille de MTU car elle a une incidence directe sur la performance du réseau, la fragmentation des paquets et la précision du test. Voici ce que vous devez considérer en ce qui concerne les tailles de MTU lors d'un test iPerf.
-
Taille MTU par défaut :
-
La taille de MTU par défaut pour Ethernet est de 1500 octets, mais cela peut varier en fonction de la configuration du réseau.
-
Des tailles MTU plus grandes ou plus petites peuvent affecter la taille maximale des paquets envoyés lors du test iPerf. Des tailles MTU plus petites nécessiteront plus de paquets pour la même quantité de données, tandis que des tailles MTU plus grandes peuvent réduire la surcharge.
-
-
Fragmentation des paquets :
-
Si la taille de MTU est définie trop petite ou si la taille de paquet iPerf est supérieure à la taille de MTU du réseau, les paquets peuvent être fragmentés. Les paquets fragmentés peuvent entraîner une latence plus élevée et des performances réduites lors de votre test.
-
iPerf peut générer des paquets jusqu'à une taille spécifique, et s'ils dépassent la MTU, ils devront être fractionnés, ce qui entraînera des frais généraux supplémentaires et rendra les résultats moins reflétant les performances réelles.
-
-
Cadres étendus : Certains réseaux prennent en charge les trames étendues, dont la taille est supérieure à celle des 1500 octets standard, atteignant parfois 9000 octets. Lors des tests dans des environnements où des trames étendues sont activées, la configuration de iPerf pour qu'elles correspondent à cette MTU plus grande peut optimiser le débit en réduisant la surcharge liée aux en-têtes et à la fragmentation.
-
Détection de MTU et MTU de chemin :
-
La détection de MTU de chemin permet de s'assurer que les paquets ne dépassent pas la MTU d'un réseau intermédiaire. Si iPerf envoie des paquets dont la taille est supérieure à celle du chemin MTU et que la fragmentation n'est pas autorisée, les paquets peuvent être abandonnés.
-
Il est important de s'assurer que les messages ICMP de fragmentation requise ne sont pas bloqués par des pare-feu, car ceux-ci facilitent la détection de MTU de chemin. Sans elle, il se peut que les paquets plus volumineux ne soient pas livrés avec succès, ce qui entraîne des problèmes de performances.
-
-
TCP vs test UDP :
-
En mode TCP, iPerf traite automatiquement la taille des paquets et s'ajuste en fonction du chemin MTU.
-
En mode UDP, la taille du paquet est contrôlée par l'utilisateur (à l'aide de l'indicateur
-l), et cette taille doit être inférieure ou égale à la taille de trame pour éviter la fragmentation.
-
-
Ajustement de MTU dans iPerf :
-
Utilisez l'option
-ldans iPerf pour définir manuellement la longueur des datagrammes UDP. -
Pour les tests avec des tailles de MTU spécifiques, il est utile de vous assurer que votre réseau et vos interfaces sont configurés pour correspondre à la valeur MTU souhaitée afin d'éviter les non-concordances.
-
-
Consistance entre les segments de réseau : Assurez-vous que la taille de MTU est cohérente sur tous les appareils de réseau entre les deux points d'extrémité. Les paramètres MTU non concordants peuvent entraîner une inefficacité due à la fragmentation ou à la suppression de paquets, ce qui entraîne des résultats de test inexacts.
-
RPV (réseau privé virtuel) : Lors de l'utilisation d'un RPV, la taille de MTU et la performance du réseau deviennent encore plus importantes en raison des couches supplémentaires d'encapsulation et de chiffrement. Les VPN introduisent des frais généraux supplémentaires, ce qui peut affecter la performance d'outils tels que iPerf.
Voici un aperçu plus approfondi des connexions VPN et de leur impact sur les tests réseau :
Concepts clés du RPV et de la MTU :
-
Frais généraux d'encapsulation :
-
Les protocoles RPV, tels que IPsec, OpenVPN, WireGuard, PPTP ou L2TP, ajoutent des en-têtes supplémentaires au paquet de données initial à des fins de chiffrement et de tunnelisation.
-
Cette surcharge supplémentaire réduit la taille de MTU efficace, car le VPN doit prendre en charge à la fois le paquet d'origine et les en-têtes VPN ajoutés. Par exemple :
- IPsec ajoute environ 56 à 73 octets de frais généraux.
- OpenVPN ajoute environ 40 à 60 octets, selon la configuration (par exemple, UDP vs TCP).
- WireGuard ajoute environ 60 octets.
-
Si vous n'ajustez pas la MTU, les paquets supérieurs à la MTU ajustée peuvent être fragmentés ou abandonnés.
-
-
Détection de MTU de chemin et de MTU dans les RPV :
-
Les VPN créent souvent des tunnels qui couvrent plusieurs réseaux, et le chemin MTU entre les deux extrémités du tunnel peut être plus petit que ce qui serait utilisé sur une connexion directe. La détection de MTU de chemin aide les VPN à éviter la fragmentation, mais certains réseaux bloquent les messages ICMP, qui sont essentiels à cette détection.
-
Si des messages ICMP tels que Fragmentation requise sont bloqués, le tunnel RPV peut envoyer des paquets trop volumineux pour un réseau intermédiaire, entraînant une perte ou une retransmission de paquets.
-
-
Problèmes de fragmentation :
-
Lorsqu'une non-concordance de MTU se produit, le RPV fragmente les paquets au niveau du réseau ou, si la fragmentation n'est pas autorisée (DF ou bit Ne pas fragmenter est défini), supprime les paquets. La fragmentation introduit une latence supplémentaire, réduit le débit et peut entraîner la perte de paquets.
-
Les VPN ont souvent une MTU efficace inférieure (par exemple, 1400 octets au lieu de 1500), ce qui représente les en-têtes ajoutés et empêche la fragmentation.
-
-
Ajustement de la MTU pour les connexions RPV : La plupart des clients ou des routeurs RPV permettent à l'utilisateur d'ajuster la taille de la MTU pour éviter la fragmentation. Par exemple, la réduction de la taille de MTU sur un tunnel RPV à 1400 ou 1350 octets est courante pour prendre en compte les frais généraux du RPV.
-
-
Vitesses de réseau de l'instance
Dans OCI, la vitesse de l'adaptateur réseau (vNIC) ou de votre instance est liée à la forme de l'instance et à la quantité d'UC que vous avez affectées à cette forme.
Dans ce tutoriel, nous utiliserons les formes E4.Flex avec une image Oracle Linux 8 avec 1 OCPU. Cela signifie que nous obtiendrons une bande passante réseau (maximale) de 1 Gbit/s pour tous les résultats de test iPerf.
- La forme est E4. Champ flexible
- Le nombre d'OCPU est 1.
- La bande passante de réseau est de 1 Gbit/s.

Note : Il est possible d'augmenter la bande passante de réseau en choisissant une autre forme et en augmentant la quantité d'OCPU.
Objectifs
- Utilisez iPerf pour tester le débit dans une architecture de routage de VCN hub et satellite OCI.
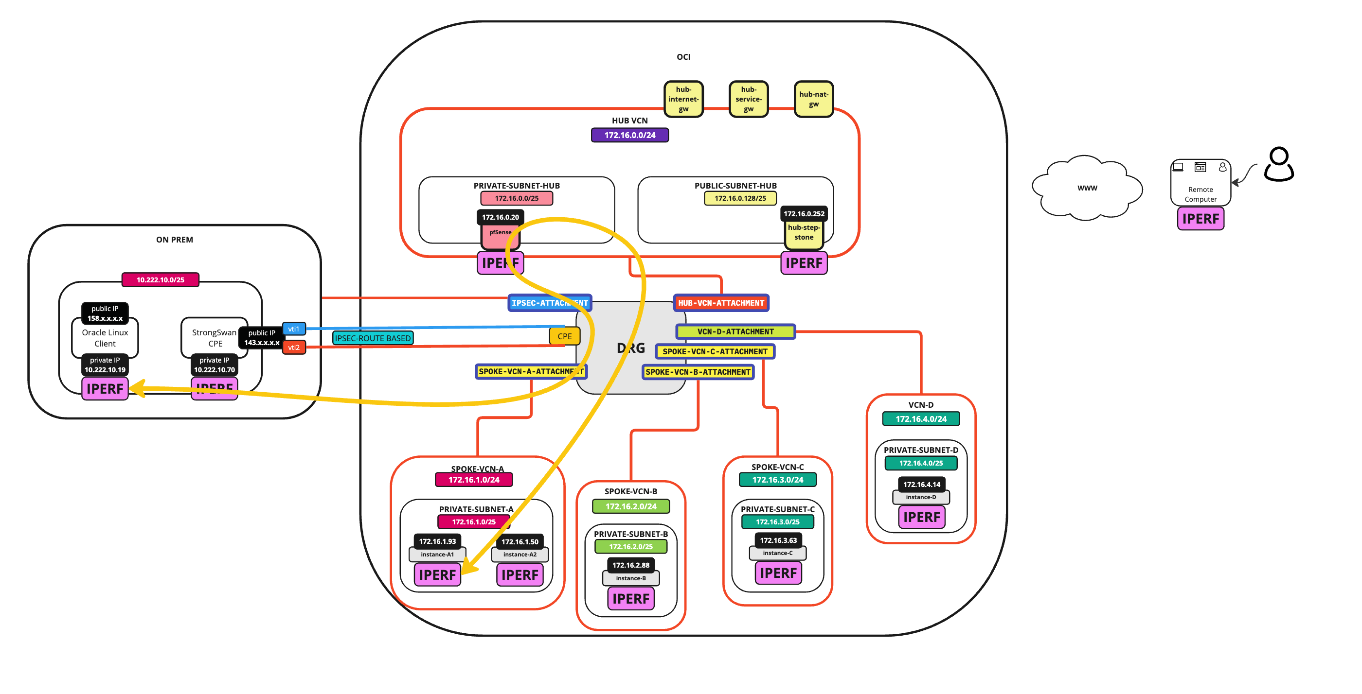
Tâche 1 : Vérifier l'architecture de routage du concentrateur OCI et du VCN satellite
Nous utiliserons l'architecture suivante pour tous les tests de débit iPerf dans ce tutoriel.

Il s'agit d'une architecture de routage de concentrateur et satellite complète, connectée sur place à un tunnel RPV IPSec. Pour recréer cette topologie de routage, voir :
Tâche 2 : Installer iPerf3 sur les instances Hub
Note : Dans cette tâche, nous allons installer iPerf3 et iPerf2 dans la tâche suivante.
Tâche 2.1 : Installer iPerf3 sur Hub Step-stone
La pierre angulaire du hub est une instance de serveur Windows. Il existe différentes distributions iPerf disponibles pour Windows ici : fenêtres. Pour ce tutoriel, vous trouverez ci-dessous la liste des répertoires.

-
Téléchargez le fichier zip et décompressez-le sur la pierre angulaire du hub.
- Accédez au répertoire dans lequel vous avez décompressé le fichier zip iPerf.
- Vérifiez si le dossier décompressé est disponible.
- Notez qu'un autre dossier iPerf existe.
- Allez dans le dossier iPerf.
- Vérifiez les fichiers dans le dossier iPerf.
- Nous avons besoin du fichier
iPerf.exeque nous utiliserons pour effectuer les tests réels.

-
Exécutez la commande
iPerf.exepour voir si elle fonctionne.
Tâche 2.2 : Installer iPerf3 sur un pare-feu pfSense
-
Pour installer iPerf sur pfSense, nous devons installer un ensemble au moyen du gestionnaire d'ensembles.
- Allez au menu du système.
- Sélectionnez Gestionnaire d'ensembles.

-
Cliquez sur Ensembles disponibles.

- Entrez iPerf dans le champ Terme de recherche.
- Cliquez sur Rechercher.
- Notez qu'il y aura un résultat et il s'agit de l'ensemble iPerf version 3.0.3 (au moment de l'écriture de ce tutoriel).
- Cliquez sur +Install.

-
Cliquez sur Confirmer.

-
Notez que le nombre d'ensembles installés est 2.

- Allez au menu Diagnostics.
- Sélectionnez iPerf.

-
Cliquez sur le client.

-
Cliquez sur Serveur.

Note : Le pare-feu pfSense n'a pas l'option (par défaut) d'installer les ensembles iPerf version 2.
Tâche 3 : Installer iPerf3 sur les instances satellite
Installez iPerf3 sur les instances Linux dans OCI dans notre architecture.
Tâche 3.1 : Installez iPerf3 sur l'instance satellite A1 et l'instance A2
-
iPerf3 est déjà installé dans l'instance A1.
- Connectez-vous à l'instance A1.
- Exécutez la commande
sudo dnf install iPerf3. - Notez que iPerf3 est déjà installé.

-
Exécutez la commande
iPerf3 -vpour vérifier la version iPerf installée.
-
Installez iPerf3 sur l'instance A2.
- Connectez-vous à l'instance A2.
- Exécutez la commande
sudo dnf install iPerf3. - Entrez
Y.

-
iPerf3 installe et note que l'installation est terminée.

Tâche 3.2 : Installer iPerf3 sur l'instance satellite B
- Connectez-vous à l'instance B.
- Exécutez la commande
sudo dnf install iPerf3pour installer iPerf 3. Si iPerf3 est déjà disponible, vous recevrez un message indiquant que iPerf est déjà installé.

Tâche 3.3 : Installer iPerf3 sur l'instance satellite C
- Connectez-vous à l'instance C.
- Exécutez la commande
sudo dnf install iPerf3pour installer iPerf 3. Si iPerf3 est déjà disponible, vous recevrez un message indiquant que iPerf est déjà installé.

Tâche 3.4 : Installer iPerf3 sur l'instance D
- Connectez-vous à l'instance D.
- Exécutez la commande
sudo dnf install iPerf3pour installer iPerf 3. Si iPerf3 est déjà disponible, vous recevrez un message indiquant que iPerf est déjà installé.

Tâche 4 : Installer iPerf3 sur les instances sur place
Installez iPerf3 sur les instances Linux sur place dans notre architecture.
Tâche 4.1 : Installer iPerf3 sur le client Oracle Linux
- Connectez-vous à l'instance de client Linux sur place.
- Exécutez la commande
sudo dnf install iPerf3pour installer iPerf 3. Si iPerf3 est déjà disponible, vous recevrez un message indiquant que iPerf est déjà installé.

Tâche 4.2 : Installer iPerf3 sur le CPE client Oracle Linux
- Connectez-vous à l'instance CPE Linux sur place.
- Exécutez la commande
sudo dnf install iPerf3pour installer iPerf 3. Si iPerf3 est déjà disponible, vous recevrez un message indiquant que iPerf est déjà installé.

Tâche 5 : Installer iPerf2 sur toutes les instances Linux
Nous avons installé iPerf3. Nous allons maintenant installer iPerf2 sur toutes les instances Linux dans l'ensemble de l'architecture.
Nous utilisons Oracle Linux 8. Nous aurons donc besoin de l'ensemble iPerf2 suivant : Oracle Linux 8 (x86_64) EPEL. Si vous utilisez Oracle Linux 9, utilisez cet ensemble : Oracle Linux 9 (x86_64) EPEL ou, pour une autre distribution de système d'exploitation ou Linux, utilisez un ensemble compilé pour ce système d'exploitation.
-
Exécutez la commande suivante pour installer iPerf 2 sur toutes les instances Oracle Linux 8.
sudo dnf install https://yum.oracle.com/repo/OracleLinux/OL8/developer/EPEL/x86_64/getPackage/iPerf-2.1.6-2.el8.x86_64.rpm -
Entrez
Ypour confirmer l'installation.
-
Notez que l'installation est terminée.

- Exécutez la commande
iPerf -vpour vérifier la version iPerf installée. - Notez que la version
2.1.6de iPerf est installée.

Note : Assurez-vous d'installer iPerf2 sur toutes les autres instances.
- Exécutez la commande
-
Pour la pierre angulaire du concentrateur Windows, téléchargez-la à partir d'ici : iPerf-2.2.n-win64.
- Exécutez la commande
iPerf.exepour voir si elle fonctionne. - Exécutez la commande
iPerf -vpour vérifier la version iPerf installée. - Notez que la version
2.2.nde iPerf est installée.

- Exécutez la commande
Tâche 6 : Définir les tests iPerf et préparer les commandes iPerf
Dans cette tâche, nous fournirons à certaines commandes iPerf les indicateurs supplémentaires et expliquerons ce qu'ils signifient. Pour plus d'informations, voir Performance du réseau.
-
Commandes iPerf de base pour les tests avec TCP :
-
Côté serveur iPerf.
iPerf3 -s -
Du côté client iPerf.
iPerf3 -c <server_instance_private_ip_address>
-
-
Commandes iPerf que nous utiliserons pour les tests avec TCP :
Note :
- Mesure de bande passante bidirectionnelle (
-r). - Taille de la fenêtre TCP (
-w).
-
Côté serveur iPerf.
iPerf3 -s -w 4000 -
Du côté client iPerf.
iPerf3 -c <server_instance_private_ip_address> -r -w 2000 iPerf3 -c <server_instance_private_ip_address> -r -w 4000
- Mesure de bande passante bidirectionnelle (
-
Commandes iPerf que nous utiliserons pour les tests avec UDP :
Note :
- Tests UDP (
-u). - Paramètres de bande passante (
-b).
-
Côté serveur iPerf.
iPerf -s -u -i 1 -
Du côté client iPerf.
iPerf -c <server_instance_private_ip_address> -u -b 10m iPerf -c <server_instance_private_ip_address> -u -b 100m iPerf -c <server_instance_private_ip_address> -u -b 1000m iPerf -c <server_instance_private_ip_address> -u -b 10000m iPerf -c <server_instance_private_ip_address> -u -b 100000m
- Tests UDP (
-
Commandes iPerf que nous utiliserons pour les tests avec TCP (avec MSS) :
Note : Taille maximale du segment (
-m).-
Côté serveur iPerf.
iPerf -s -
Du côté client iPerf.
iPerf -c <server_instance_private_ip_address> -m
-
-
Commandes iPerf que nous utiliserons pour les tests avec TCP (parallèle) :
-
Côté serveur iPerf.
iPerf -s -
Du côté client iPerf.
iPerf -c <server_instance_private_ip_address> -P 2
Note : Pour tous les tests que nous effectuerons dans ce tutoriel, nous utiliserons les commandes finales suivantes.
-
-
Commande finale iPerf pour le test :
Note :
- Paramètres de bande passante (
-b). - Tests parallèles (
-P).
Pour tester le débit d'une connexion de 100 Go avec 100Gbps, nous réglons le débit à 9Gbps avec 11 flux parallèles.
-
Côté serveur iPerf.
iPerf -s -
Du côté client iPerf.
iPerf -c <server_instance_private_ip_address> -b 9G -P 11
- Paramètres de bande passante (
Tâche 7 : Effectuer des tests iPerf dans le même VCN dans le même sous-réseau
Dans cette tâche, nous allons effectuer un test de débit iPerf2 dans le même VCN et le même sous-réseau. L'image suivante présente les chemins avec les flèches entre deux points d'extrémité où nous allons effectuer les tests de débit.

Tâche 7.1 : De instance-A1 à instance-A2
Dans le tableau suivant, vous trouverez l'adresse IP du client et du serveur (utilisés dans ce test), ainsi que les commandes utilisées pour effectuer le test iPerf avec les résultats du test.
| Adresse IP du serveur iPerf | 172.16.1.50 |
| Adresse IP du client iPerf | 172.16.1.93 |
| Commande iPerf sur le serveur | iPerf -s |
| Commande iPerf sur le client | iPerf -c 172.16.1.50 -b 9G -P 5 |
| Bande passante testée (SUM) | 1,05 Gbit/s |
Les images suivantes illustrent les commandes et la sortie de test complet du test iPerf.



Tâche 7.2 : De instance-A2 à instance-A1
Dans le tableau suivant, vous trouverez l'adresse IP du client et du serveur (utilisés dans ce test), ainsi que les commandes utilisées pour effectuer le test iPerf avec les résultats du test.
| Adresse IP du serveur iPerf | 172.16.1.93 |
| Adresse IP du client iPerf | 172.16.1.50 |
| Commande iPerf sur le serveur | iPerf -s |
| Commande iPerf sur le client | iPerf -c 172.16.1.93 -b 9G -P 5 |
| Bande passante testée (SUM) | 1,05 Gbit/s |
Les images suivantes illustrent les commandes et la sortie de test complet du test iPerf.



Tâche 8 : Effectuer des tests iPerf dans le même VCN sur différents sous-réseaux
Dans cette tâche, nous allons effectuer un test de débit iPerf3 dans le même VCN mais dans deux sous-réseaux différents. L'image suivante présente les chemins avec les flèches entre les deux points d'extrémité où nous allons effectuer les tests de débit.

Tâche 8.1 : De pfSense Firewall à Hub Step-Stone
Dans le tableau suivant, vous trouverez l'adresse IP du client et du serveur (utilisés dans ce test), ainsi que les commandes utilisées pour effectuer le test iPerf avec les résultats du test.
| Adresse IP du serveur iPerf | 172.16.0.252 |
| Adresse IP du client iPerf | 172.16.0.20 |
| Commande iPerf sur le serveur | iPerf3 -s |
| Commande iPerf sur le client | iPerf3 -c 172.16.0.252 |
| Bande passante testée (SUM) | 958 Mo/s |
Les images suivantes illustrent les commandes et la sortie de test complet du test iPerf.




Tâche 8.2 : De Hub Step-Stone au pare-feu pfSense
Dans le tableau suivant, vous trouverez l'adresse IP du client et du serveur (utilisés dans ce test), ainsi que les commandes utilisées pour effectuer le test iPerf avec les résultats du test.
| Adresse IP du serveur iPerf | 172.16.0.20 |
| Adresse IP du client iPerf | 172.16.0.252 |
| Commande iPerf sur le serveur | iPerf3 -s |
| Commande iPerf sur le client | iPerf3 -c 172.16.0.20 |
| Bande passante testée (SUM) | 1,01 Gbit/s |
Les images suivantes illustrent les commandes et la sortie de test complet du test iPerf.




Tâche 9 : Effectuer des tests iPerf entre deux réseaux en nuage virtuels différents
Dans cette tâche, nous allons effectuer un test de débit iPerf2 entre deux réseaux en nuage virtuels différents et deux sous-réseaux différents. Notez que le test passera par un pare-feu situé dans le VCN central. L'image suivante présente les chemins avec les flèches entre les deux points d'extrémité où nous allons effectuer les tests de débit.

Tâche 9.1 : De Instance-A1 à Instance-B
Dans le tableau suivant, vous trouverez l'adresse IP du client et du serveur (utilisés dans ce test), ainsi que les commandes utilisées pour effectuer le test iPerf avec les résultats du test.
| Adresse IP du serveur iPerf | 172.16.2.88 |
| Adresse IP du client iPerf | 172.16.1.93 |
| Commande iPerf sur le serveur | iPerf -s |
| Commande iPerf sur le client | iPerf -c 172.16.2.88 -b 9G -P 5 |
| Bande passante testée (SUM) | 1,02 Gbit/s |
Les images suivantes illustrent les commandes et la sortie de test complet du test iPerf.



Tâche 9.2 : De Instance-B à Instance-A1
Dans le tableau suivant, vous trouverez l'adresse IP du client et du serveur (utilisés dans ce test), ainsi que les commandes utilisées pour effectuer le test iPerf avec les résultats du test.
| Adresse IP du serveur iPerf | 172.16.1.93 |
| Adresse IP du client iPerf | 172.16.2.99 |
| Commande iPerf sur le serveur | iPerf -s |
| Commande iPerf sur le client | iPerf -c 172.16.1.93 -b 9G -P 5 |
| Bande passante testée (SUM) | 1,02 Gbit/s |
Les images suivantes illustrent les commandes et la sortie de test complet du test iPerf.



Tâche 10 : Effectuer des tests iPerf entre différents réseaux en nuage virtuels en contournant le pare-feu pfSense
Dans cette tâche, nous allons effectuer un test de débit iPerf2 entre deux réseaux en nuage virtuels différents et deux sous-réseaux différents. Notez que le test contournera le pare-feu situé dans le VCN central. L'image suivante présente les chemins avec les flèches entre les deux points d'extrémité où nous allons effectuer les tests de débit.

Tâche 10.1 : De Instance-C à Instance-D
Dans le tableau suivant, vous trouverez l'adresse IP du client et du serveur (utilisés dans ce test), ainsi que les commandes utilisées pour effectuer le test iPerf avec les résultats du test.
| Adresse IP du serveur iPerf | 172.16.4.14 |
| Adresse IP du client iPerf | 172.16.3.63 |
| Commande iPerf sur le serveur | iPerf -s |
| Commande iPerf sur le client | iPerf -c 172.16.4.14 -b 9G -P 5 |
| Bande passante testée (SUM) | 1,04 Gbit/s |
Les images suivantes illustrent les commandes et la sortie de test complet du test iPerf.



Tâche 10.2 : De Instance-D à Instance-C
Dans le tableau suivant, vous trouverez l'adresse IP du client et du serveur (utilisés dans ce test), ainsi que les commandes utilisées pour effectuer le test iPerf avec les résultats du test.
| Adresse IP du serveur iPerf | 172.16.3.63 |
| Adresse IP du client iPerf | 172.16.4.14 |
| Commande iPerf sur le serveur | iPerf -s |
| Commande iPerf sur le client | iPerf -c 172.16.3.63 -b 9G -P 5 |
| Bande passante testée (SUM) | 1,05 Gbit/s |
Les images suivantes illustrent les commandes et la sortie de test complet du test iPerf.



Tâche 11 : Effectuer des tests iPerf entre le VCN sur place et le concentrateur OCI
Dans cette tâche, nous allons effectuer un test de débit iPerf2 entre sur place et OCI à l'aide d'un tunnel RPV IPSec site à site. Notez que le test passera par le pare-feu situé dans le VCN central. L'image suivante présente les chemins avec les flèches entre les deux points d'extrémité où nous allons effectuer les tests de débit.

Note :
Lorsque vous effectuez des tests de débit (avec ou sans iPerf) à l'aide d'un tunnel RPV IPSec et d'une unité de transmission maximale (MTU) et d'une taille de segment maximale (MSS) du pare-feu pfSense, un facteur important à prendre en compte, lorsque cela est mal fait, les résultats de débit ne sont pas valides et ne correspondent pas aux attentes.
Avec iPerf, vous pouvez modifier le flux de paquets de sorte que les paquets soient envoyés avec un MSS spécifique, vous pouvez l'utiliser si vous ne pouvez pas modifier les paramètres MSS sur les appareils dans le chemin entre votre source ou destination.
Taille maximale du segment
Dans ce tutoriel, le côté sur place avait une MTU de 9000 envoyant un paquet avec la valeur MSS de 1500 + frais généraux IPSec.
La MTU de l'interface pfSense est de 1500... causant des problèmes de fragmentation.
En réglant l'interface MSS à 1300, il modifie la taille à la volée et cette technique est appelée Clamping de taille de segment maximale.
Modification MSS sur pfSense





Tâche 11.1 : De l'instance de client RPV (sur place) à l'étape du concentrateur
Dans le tableau suivant, vous trouverez l'adresse IP du client et du serveur (utilisés dans ce test), ainsi que les commandes utilisées pour effectuer le test iPerf avec les résultats du test.
| Adresse IP du serveur iPerf | 172.16.0.252 |
| Adresse IP du client iPerf | 10.222.10.19 |
| Commande iPerf sur le serveur | iPerf -s |
| Commande iPerf sur le client | iPerf -c 172.16.0.252 -b 9G -P 5 |
| Bande passante testée (SUM) | 581 Mbit/s |
Les images suivantes illustrent les commandes et la sortie de test complet du test iPerf.



Tâche 11.2 : De l'étape du concentrateur à l'instance de client RPV (sur place)
Dans le tableau suivant, vous trouverez l'adresse IP du client et du serveur (utilisés dans ce test), ainsi que les commandes utilisées pour effectuer le test iPerf avec les résultats du test.
| Adresse IP du serveur iPerf | 10.222.10.19 |
| Adresse IP du client iPerf | 172.16.0.252 |
| Commande iPerf sur le serveur | iPerf -s |
| Commande iPerf sur le client | iPerf -c 10.222.10.19 -b 9G -P 5 |
| Bande passante testée (SUM) | 732 Mbit/s |
Les images suivantes illustrent les commandes et la sortie de test complet du test iPerf.



Tâche 12 : Effectuer des tests iPerf entre le VCN sur place et le VCN satellite OCI
Dans cette tâche, nous allons effectuer un test de débit iPerf2 entre sur place et OCI à l'aide d'un tunnel RPV IPSec site à site. Notez que le test passera par le pare-feu situé dans le VCN central. L'image suivante présente les chemins avec les flèches entre les deux points d'extrémité où nous allons effectuer les tests de débit.

Tâche 12.1 : De l'instance de client RPV (sur place) à l'instance-A1
Dans le tableau suivant, vous trouverez l'adresse IP du client et du serveur (utilisés dans ce test), ainsi que les commandes utilisées pour effectuer le test iPerf avec les résultats du test.
| Adresse IP du serveur iPerf | 172.16.1.93 |
| Adresse IP du client iPerf | 10.222.10.19 |
| Commande iPerf sur le serveur | iPerf -s |
| Commande iPerf sur le client | iPerf -c 172.16.1.93 -b 9G -P 5 |
| Bande passante testée (SUM) | 501 Mbit/s |
Les images suivantes illustrent les commandes et la sortie de test complet du test iPerf.



Nouveaux tests avec MSS dans la commande iPerf :
Note : Avec iPerf, vous pouvez modifier le flux de paquets de sorte que les paquets soient envoyés avec un MSS spécifique, vous pouvez utiliser les commandes suivantes si vous ne pouvez pas modifier les paramètres MSS sur les appareils dans le chemin entre votre source ou votre destination.
Dans le tableau suivant, vous trouverez l'adresse IP du client et du serveur (utilisés dans ce test), ainsi que les commandes utilisées pour effectuer le test iPerf avec les résultats du test.
| Adresse IP du serveur iPerf | 172.16.1.93 |
| Adresse IP du client iPerf | 10.222.10.19 |
| Commande iPerf sur le serveur | iPerf -s |
| Commande iPerf sur le client | iPerf -c 172.16.1.93 -b 9G -P 5 -M 1200 |
| Bande passante testée (SUM) | 580 Mbit/s |
Les images suivantes illustrent les commandes et la sortie de test complet du test iPerf.



Tâche 12.2 : De l'instance A1 à l'instance de client RPV (sur place)
Dans le tableau suivant, vous trouverez l'adresse IP du client et du serveur (utilisés dans ce test), ainsi que les commandes utilisées pour effectuer le test iPerf avec les résultats du test.
| Adresse IP du serveur iPerf | 10.222.10.19 |
| Adresse IP du client iPerf | 172.16.1.93 |
| Commande iPerf sur le serveur | iPerf -s |
| Commande iPerf sur le client | iPerf -c 10.222.10.19 -b 9G -P 5 |
| Bande passante testée (SUM) | 620 Mbit/s |
Dans les prochaines captures d'écran, vous trouverez également les sorties de test complètes des tests iPerf.



Nouveaux tests avec MSS dans la commande iPerf :
Note : Avec iPerf, vous pouvez modifier le flux de paquets de sorte que les paquets soient envoyés avec un MSS spécifique, vous pouvez utiliser les commandes suivantes si vous ne pouvez pas modifier les paramètres MSS sur les appareils dans le chemin entre votre source ou votre destination.
Dans le tableau suivant, vous trouverez l'adresse IP du client et du serveur (utilisés dans ce test), ainsi que les commandes utilisées pour effectuer le test iPerf avec les résultats du test.
| Adresse IP du serveur iPerf | 10.222.10.19 |
| Adresse IP du client iPerf | 172.16.1.93 |
| Commande iPerf sur le serveur | iPerf -s |
| Commande iPerf sur le client | iPerf -c 10.222.10.19 -b 9G -P 5 -M 1200 |
| Bande passante testée (SUM) | 805 Mbit/s |
Les images suivantes illustrent les commandes et la sortie de test complet du test iPerf.



Tâche 13 : Effectuer des tests iPerf entre le VCN sur place et le VCN satellite OCI en contournant le pare-feu pfSense
Dans cette tâche, nous allons effectuer un test de débit iPerf2 entre sur place et OCI à l'aide d'un tunnel RPV IPSec site à site. Notez que le test contournera le pare-feu situé dans le VCN central. L'image suivante présente les chemins avec les flèches entre les deux points d'extrémité où nous allons effectuer les tests de débit.

Tâche 13.1 : De l'instance de client RPV (sur place) à l'instance D
Dans le tableau suivant, vous trouverez l'adresse IP du client et du serveur (utilisés dans ce test), ainsi que les commandes utilisées pour effectuer le test iPerf avec les résultats du test.
| Adresse IP du serveur iPerf | 172.16.4.14 |
| Adresse IP du client iPerf | 10.222.10.19 |
| Commande iPerf sur le serveur | iPerf -s |
| Commande iPerf sur le client | iPerf -c 172.16.4.14 -b 9G -P 5 |
| Bande passante testée (SUM) | 580 Mbit/s |
Les images suivantes illustrent les commandes et la sortie de test complet du test iPerf.



Tâche 13.2 : De l'instance D à l'instance de client RPV (sur place)
Dans le tableau suivant, vous trouverez l'adresse IP du client et du serveur (utilisés dans ce test), ainsi que les commandes utilisées pour effectuer le test iPerf avec les résultats du test.
| Adresse IP du serveur iPerf | 10.222.10.19 |
| Adresse IP du client iPerf | 172.16.4.14 |
| Commande iPerf sur le serveur | iPerf -s |
| Commande iPerf sur le client | iPerf -c 10.222.10.19 -b 9G -P 5 |
| Bande passante testée (SUM) | 891 Mbit/s |
Les images suivantes illustrent les commandes et la sortie de test complet du test iPerf.



Tâche 14 : Effectuer des tests iPerf entre Internet et le VCN du concentrateur OCI
Dans cette tâche, nous allons effectuer un test de débit iPerf2 entre un client sur Internet et OCI à l'aide d'Internet. L'image suivante présente les chemins avec les flèches entre les deux points d'extrémité où nous allons effectuer les tests de débit.

Tâche 14.1 : De l'Internet au Hub Step-Stone
Dans le tableau suivant, vous trouverez l'adresse IP du client et du serveur (utilisés dans ce test), ainsi que les commandes utilisées pour effectuer le test iPerf avec les résultats du test.
| Adresse IP du serveur iPerf | xxx.xxx.xxx.178 |
| Adresse IP du client iPerf | xxx.xxx.xxx.152 |
| Commande iPerf sur le serveur | iPerf -s |
| Commande iPerf sur le client | iPerf -c xxx.xxx.xxx.178 -b 9G -P 5 |
| Bande passante testée (SUM) | 251 Mbit/s |
Les images suivantes illustrent les commandes et la sortie de test complet du test iPerf.



Tâche 15 : Préformer les tests iPerf dans le même sous-réseau sur place
Dans cette tâche, nous allons effectuer un test de débit iPerf2 entre deux instances sur place. L'image suivante présente les chemins avec les flèches entre les deux points d'extrémité où nous allons effectuer les tests de débit.

Tâche 15.1 : De l'instance de client RPV (sur place) à l'instance CPE StrongSwan (sur place)
Dans le tableau suivant, vous trouverez l'adresse IP du client et du serveur (utilisés dans ce test), ainsi que les commandes utilisées pour effectuer le test iPerf avec les résultats du test.
| Adresse IP du serveur iPerf | 10.222.10.70 |
| Adresse IP du client iPerf | 10.222.10.19 |
| Commande iPerf sur le serveur | iPerf -s |
| Commande iPerf sur le client | iPerf -c 10.222.10.70 -b 9G -P 5 |
| Bande passante testée (SUM) | 1,05 Gbit/s |
Les images suivantes illustrent les commandes et la sortie de test complet du test iPerf.



Tâche 15.2 : De l'instance de CPE StrongSwan (sur place) à l'instance de client RPV (sur place)
Dans le tableau suivant, vous trouverez l'adresse IP du client et du serveur (utilisés dans ce test), ainsi que les commandes utilisées pour effectuer le test iPerf avec les résultats du test.
| Adresse IP du serveur iPerf | 10.222.10.19 |
| Adresse IP du client iPerf | 10.222.10.70 |
| Commande iPerf sur le serveur | iPerf -s |
| Commande iPerf sur le client | iPerf -c 10.222.10.19 -b 9G -P 5 |
| Bande passante testée (SUM) | 1,05 Gbit/s |
Les images suivantes illustrent les commandes et la sortie de test complet du test iPerf.



Résultats
Dans ce tutoriel, nous avons effectué différents types de tests de débit à l'aide de iPerf2 et iPerf3. Les tests ont été effectués sur différentes sources et destinations dans l'architecture réseau complète avec des chemins différents.
Dans le tableau suivant, vous pouvez voir un résumé des résultats de test que nous avons collectés.
| Type de test | Résultat de bande passante | |
|---|---|---|
| Tâche 7.1 : Effectuez des tests iPerf dans le même VCN dans le même sous-réseau (De l'instance A1 à l'instance A2) | 1,05 Gbit/s | OCI interne |
| Tâche 7.2 : Effectuez des tests iPerf dans le même VCN dans le même sous-réseau (De l'instance A2 à l'instance A1) | 1,05 Gbit/s | OCI interne |
| Tâche 8.1 : Effectuez des tests iPerf dans le même réseau VCN sur différents sous-réseaux (Pare-feu pfSense vers pierre angulaire centrale) | 958 Mo/s | OCI interne |
| Tâche 8.2 : Effectuez des tests iPerf dans le même VCN sur différents sous-réseaux (De hub Stepstone au pare-feu pfSense) | 1,01 Gbit/s | OCI interne |
| Tâche 9.1 : Effectuez des tests iPerf entre différents réseaux en nuage virtuels (De Instance-A1 à Instance-B) | 1,02 Gbit/s | OCI interne |
| Tâche 9.2 : Effectuez des tests iPerf entre différents réseaux en nuage virtuels (De l'instance B à l'instance A1) | 1,02 Gbit/s | OCI interne |
| Tâche 10.1 : Effectuez des tests iPerf entre différents réseaux en nuage virtuels (en ignorant le pare-feu pfSense) (De l'instance C à l'instance D | 1,04 Gbit/s | OCI interne |
| Tâche 10.2 : Effectuez des tests iPerf entre différents réseaux en nuage virtuels (en ignorant le pare-feu pfSense) (De l'instance D à l'instance C) | 1,05 Gbit/s | OCI interne |
| Tâche 11.1 : Effectuez des tests iPerf entre le VCN sur place et le concentrateur OCI (De l'instance de client RPV (sur place) à la pierre angulaire du concentrateur) | 581 Mbit/s | Sur place vers OCI au moyen d'un pare-feu |
| Tâche 11.2 : Effectuez des tests iPerf entre le VCN sur place et le concentrateur OCI (De Hub Stepstone à l'instance de client RPV (sur place)) | 732 Mbit/s | Sur place vers OCI au moyen d'un pare-feu |
| Tâche 12.1 : Effectuez des tests iPerf entre le VCN sur place et le VCN satellite OCI (De l'instance de client RPV (sur place) à l'instance-A1) | 501Mbits/s | Sur place vers OCI au moyen d'un pare-feu |
| Tâche 12.2 : Effectuez des tests iPerf entre le VCN sur place et le VCN satellite OCI (De l'instance A1 à l'instance de client RPV (sur place)) | 620 Mbit/s | Sur place vers OCI au moyen d'un pare-feu |
| Tâche 13.1 : Effectuez des tests iPerf entre le VCN sur place et le VCN satellite OCI (en ignorant le pare-feu pfSense) (De l'instance de client RPV (sur place) à l'instance D) | 580 Mbit/s | Contournement du pare-feu sur place vers OCI |
| Tâche 13.2 : Effectuez des tests iPerf entre le VCN sur place et le VCN satellite OCI (en ignorant le pare-feu pfSense) (De l'instance D à l'instance de client RPV (sur place)) | 891 Mbit/s | Contournement du pare-feu sur place vers OCI |
| Tâche 14 : Effectuez des tests iPerf entre INTERNET et le VCN OCI Hub (De INTERNET à Hub Stepstone) | 251 Mbit/s | Internet vers OCI |
| Tâche 15.1 : Effectuez des tests iPerf dans le même sous-réseau sur place (De l'instance client RPV (sur place) à l'instance CPE StrongSwan (sur place)) | 1,05 Gbit/s | Sur place à sur place |
| Tâche 15.2 : Effectuez des tests iPerf dans le même sous-réseau sur place (De l'instance CPE StrongSwan (sur place) à l'instance client RPV (sur place)) | 1,05 Gbit/s | Sur place à sur place |
Confirmation
- Auteur - Iwan Hoogendoorn (spécialiste du réseau OCI)
Autres ressources d'apprentissage
Explorez d'autres laboratoires sur la page docs.oracle.com/learn ou accédez à plus de contenu d'apprentissage gratuit sur le canal YouTube d'Oracle Learning. De plus, visitez education.oracle.com/learning-explorer pour devenir un explorateur Oracle Learning.
Pour obtenir de la documentation sur le produit, visitez Oracle Help Center.
Use iPerf to Test the Throughput inside an OCI Hub and Spoke VCN Routing Architecture
G17033-01
October 2024