Utiliser un partage
Une fois que les fournisseurs partagent les objets, les destinataires doivent suivre quelques étapes pour consommer le partage.
Base de données Autonomous AI ne peut pas lire les tables Delta lorsque Vecteurs de suppression (DV) est activé. Si une erreur indique que les fonctionnalités de la table Delta ne sont pas prises en charge, contactez le fournisseur pour supprimer la fonctionnalité deletionVectors ou republier le partage à partir d'une table sans DV. Pour plus d'informations, reportez-vous à Fonctionnalité de suppression d'une table Delta Lake et protocole de mise à niveau inférieure.
Utilisez la page Consommer le partage pour effectuer les opérations suivantes :
- Présentation de l'utilisation du partage
L'option Consommer le partage fournit un aperçu de la liste des fournisseurs de partage, recherche des fournisseurs de partage et ajout d'un fournisseur de partage. - Utilisation du partage avec versions
Vous devez suivre ces étapes pour que les données avec versions partagées soient disponibles dans Oracle Autonomous Database. Les données partagées avec vous via Delta Sharing ne sont pas automatiquement disponibles et repérables dans votre instance Autonomous Database. - Utilisation du partage en direct
Les données en direct partagées avec vous via le partage de données ne sont pas automatiquement disponibles pour consommation. - Affichage des détails de l'entité de fournisseur de partage
Pour visualiser les détails de l'entité de fournisseur de partage, cliquez sur l'icône Actions à droite de l'entrée d'entité de fournisseur de partage, puis sur Afficher les détails. - Partage de tables de bases de données avec des vecteurs de suppression
Décrit comment partager des tables de delta de bases de données lorsque la base de données Autonomous AI est un consommateur de partage delta.
Rubrique parent : Outil de partage de données
Présentation de l'utilisation du partage
L'option Consommer le partage fournit un aperçu de la liste des fournisseurs de partage, recherche des fournisseurs de partage et ajout d'un fournisseur de partage.
- Dans le menu Data Studio, sélectionnez Consommer le partage dans le menu Partage de données.
- Sur la page Partage de données, cliquez sur le widget Consommer le partage présent dans la section Fournisseur et consommateur.
La page Consommer le partage contient :
Description de l'illustration consomm-share-new.png
- Fournisseurs de partage en direct disponibles au titre des 7 derniers jour
Cette zone affiche la liste des fournisseurs de partage en direct que vous avez créés au cours des 7 derniers jours. Vous pouvez mettre à jour n'importe lequel des champs comme vous le souhaitez. Vous pouvez également vous abonner à Live Share en utilisant le signe + à droite des partages répertoriés dans Partages disponibles au cours des 7 derniers jours.
-
Champ Rechercher un fournisseur de partage abonné
Vous pouvez rechercher le destinataire de partage que vous créez en saisissant le nom du fournisseur de partage abonné. Entrez le nom du fournisseur de partage abonné, par exemple, REVIEW_PROVIDER, puis cliquez sur l'icône loupe pour terminer la recherche. L'outil Partager affiche les résultats de la recherche dans la zone d'affichage.
- Sélectionnez + S'abonner au fournisseur de partage pour s'abonner à un nouveau fournisseur de partage. Pour plus d'informations sur cette icône, reportez-vous à S'abonner au fournisseur de partage.
- Mon ID de partage
Un ID de partage est un fournisseur unique pour votre base de données Autonomous AI. Copiez cet ID dans le presse-papiers et collez-le dans le champ ID de partage de l'assistant Créer un destinataire de partage. Cela permet de partager un partage en direct avec un fournisseur de partage.
- Barre d'outils
La barre d'outils comprend les options de tri, de taille de page, d'actualisation et de vue d'entité.
- Trier par paramètres
Lorsque vous définissez des valeurs de tri à l'aide de la commande Trier par dans la barre d'outils, les paramètres s'affichent dans de petits champs sous la barre d'outils. Vous pouvez supprimer un paramètre en cliquant sur l'icône X dans la zone. Vous pouvez également modifier les paramètres en revenant à la commande Trier par dans la barre d'outils.
-
Zone d'affichage
La zone située sous le champ Rechercher des fournisseurs de partage de consommateurs affiche les entités renvoyées par une recherche et qui correspondent aux critères de filtre définis dans le panneau Filtres. Vous pouvez trier les entités en cliquant sur le bouton Trier par, puis en définissant des valeurs de tri.
Rubrique parent : Consommer le partage
Consommer le partage avec versions
Vous devez suivre ces étapes pour que les données avec numéro de version partagé soient disponibles dans Oracle Autonomous Database. Les données partagées avec vous via Delta Sharing ne sont pas automatiquement disponibles et repérables dans votre instance Autonomous Database.
- Télécharger les profils JSON
- S'abonner au fournisseur de partage de données
- Enregistrez les actions mises à votre disposition
- Créer des tables externes pour vos partages
A propos des profils JSON
Les profils de partage Delta vous aident à vous connecter à un fournisseur de partage et à accéder à un serveur de partage Delta. Les informations de profil sont stockées dans un fichier ZIP contenant les informations d'identification client au format JSON. Pour accéder aux données de partage, vous devez inscrire les objets partagés à l'aide d'un profil JSON autorisé. Vous pouvez ensuite utiliser le profil JSON pour l'authentification auprès d'un serveur de partage Delta et accéder aux partages de données disponibles.
Télécharger les profils JSON
Lorsque l'outil de partage crée un objet de partage, le destinataire reçoit une notification par e-mail avec un lien pour télécharger les profils de partage delta. Vous pouvez également télécharger les profils JSON à partir de la console Database Actions :
-
Sur la page Fournir un partage, cliquez sur les trois points en regard d'un destinataire et sélectionnez Copier le lien d'activation du profil dans le presse-papiers.
-
Ouvrez le lien dans un navigateur Web pour accéder à la page de téléchargement du profil Delta.
-
Cliquez sur Obtenir des informations de profil pour télécharger un fichier ZIP contenant des profils JSON Delta Sharing.
Pour des raisons de sécurité, vous ne pouvez télécharger les informations de profil qu'une seule fois. Si vous cliquez deux fois sur le bouton, le téléchargement du profil échoue. Pour plus d'informations, reportez-vous au Guide de démarrage rapide.
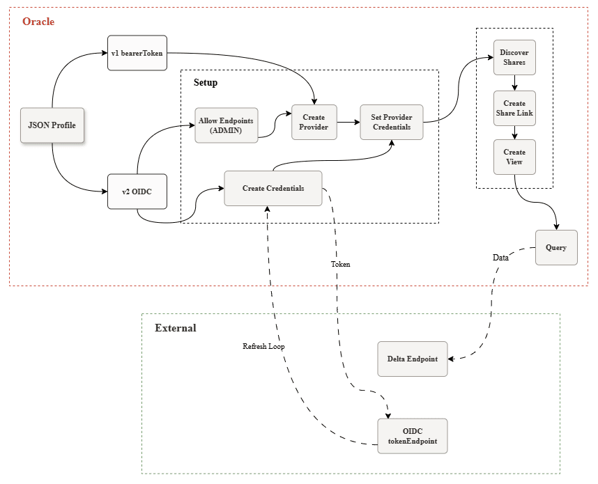
Types de profil JSON
L'image illustre les profils JSON et montre comment utiliser Delta Share à l'aide de bearerToken et de OIDC pour les bases de données.
Delta Sharing prend en charge les profils suivants :
-
Version 1 du profil à l'aide de bearerToken
Ce fichier JSON peut inclure
tokenEndpoint,clientIDetclientSecretafin que le jeton puisse être actualisé. -
Version de profil 2 à l'aide d'OIDC (PL/SQL uniquement) pour le partage de bases de données
Ce fichier JSON contient des informations d'identification client OIDC (OpenID Connect) et OAuth, par exemple
clientId,clientSecretettokenEndpoint. Les profils OIDC de base de données utilisentshareCredentialsVersion 2ettype oauth_client_credentials, mais ne prennent pas en chargebearerToken. Autonomous Database utilisetokenEndpointpour obtenir des jetons d'accès avec une validité plus courte et les actualise automatiquement.La version 2 de Profile offre une meilleure sécurité en raison de l'absence de jetons au porteur de longue durée à distribuer, d'une rotation plus facile des secrets et d'une automatisation accrue.
Pour OIDC, vous devez autoriser l'accès sortant aux bases de données endpoint et IdP tokenEndpoint.
Lorsque vous êtes abonné à un fournisseur de partage Delta dans Consommer le partage, vous pouvez utiliser le fichier JSON version 1 ou version 2, ou télécharger le fichier ZIP directement dans le champ JSON du fournisseur de partage.
{
"shareCredentialsVersion": 1,
"endpoint": "https://myhost.us.example.com/ords/prov/_delta_sharing/",
"tokenEndpoint": "http://myhost.us.example.com:1234/ords/pdbdba/oauth/token",
"bearerToken": "-xxxxxxxxxxxxxxxxxxxxx",
"expirationTime": "20XX-01-13T07:53:11.073Z",
"clientID": "xxxxxxxxxxxxxxxxxxxxxx..",
"clientSecret": "xxxxxxxxxxxxxxxxxxxx.."
}-
shareCredentialsVersion: affiche le format de profil version 1. -
endpoint: indique l'URL HTTPS de base du serveur Delta Sharing hébergé par Autonomous Database. Vous pouvez appeler cette adresse REST pour repérer les partages, les schémas, les tables et pour extraire les URL signées des fichiers Parquet. -
tokenEndpoint: indique l'adresse de jeton. Le client de l'outil de partage utilise l'adresse de jeton pour actualiser le délai d'expiration sur le jeton de support si vous utilisez le partage à l'aide d'Oracle. -
bearerToken: chaîne cryptée générée par le serveur d'authentification en réponse à une demande de connexion. Il a généralement une plus longue validité. -
expirationTime: temps nécessaire à l'expiration de l'authentification. clientID: indique l'identificateur public généré par le serveur d'authentification lorsque vous inscrivez l'instance pour authentification.clientSecret: indique l'identificateur secret généré par le serveur d'authentification pour l'autorisation.
{
"shareCredentialsVersion": 2,
"endpoint": "https://myhost.us.example.com/ords/prov/_delta_sharing/",
"tokenEndpoint": "http://myhost.us.example.com:1234/ords/pdbdba/oauth/token",
"type": "oauth_client_credentials",
"clientId": "xxxxxxxxxxxxxxxxxxxxxx..",
"clientSecret": "xxxxxxxxxxxxxxxxxxxx..",
"tokenScope": "xxxxxxxxxx"
}-
shareCredentialsVersion: affiche le format de profil version 2. -
endpoint: indique l'URL HTTPS de base du serveur Delta Sharing hébergé par Autonomous Database. Vous pouvez appeler cette adresse REST pour repérer les partages, les schémas, les tables et pour extraire les URL signées des fichiers Parquet. -
tokenEndpoint: indique l'adresse de jeton. -
type: flux d'authentification à utiliser. Ici, il s'agit de l'octroi d'identifiants client OAuth 2.0. clientId: indique l'identificateur public généré par le serveur d'authentification lorsque vous inscrivez l'instance pour authentification.clientSecret: indique l'identificateur secret généré par le serveur d'authentification pour l'autorisation.-
tokenScope: Portées OAuth à demander lors de l'acquisition de jetons (souvent séparées par des espaces). Détermine le niveau d'accès accordé pour le repérage et l'extraction de données de partage.
Notez la différence entre les ID client dans les deux profils. Le profil 1 a clientID et le profil 2 a clientId.
Amélioration de la sécurité
En tant que destinataire de partage, vous devez configurer une liste de contrôle d'accès (ACL) sur l'ordinateur du fournisseur de partage en utilisant la procédure APPEND_HOST_ACE en tant qu'utilisateur ADMIN ou un autre utilisateur privilégié. Cela vous permet d'accéder au partage via Internet.
Cela doit être fait avant d'utiliser l'assistant Ajouter un fournisseur de partage pour ajouter une entrée de contrôle d'accès (ACE) à la liste de contrôle d'accès (ACL) de l'hôte (c'est-à-dire le fournisseur de partage). Vous pouvez trouver le nom d'hôte à partir du profil JSON que vous avez téléchargé à l'étape précédente.
Par exemple, si vous souhaitez autoriser un utilisateur de base de données, A_SHARE_USER, à accéder aux adresses d'un hôte (fournisseur de partage) nommé, voici un exemple de procédure PL/SQL que vous devrez exécuter dans l'éditeur de feuille de calcul SQL en tant qu'administrateur. En tant que prérequis, extrayez le nom d'hôte de la propriété d'adresse dans le profil JSON de partage delta, comme indiqué dans l'exemple ci-dessus. Le nom d'hôte de l'exemple est myhost.us.example.com.
BEGIN
dbms_network_acl_admin.append_host_ace(
host =>'myhost.us.example.com',
lower_port=>443,
upper_port=>443,
ace => xs$ace_type(
privilege_list => xs$name_list('http', 'http_proxy'),
principal_name =>'A_SHARE_USER',
principal_type => xs_acl.ptype_db));
COMMIT;
END;
/
Les paramètres avec leur description sont les suivants :
- Hôte : indique le nom ou l'adresse IP de l'hôte. L'hôte ou le nom de domaine n'est pas sensible à la casse.
- Port inférieur : indique le port inférieur d'une plage de ports TCP facultative.
- Port supérieur : spécifie le port supérieur d'une plage de ports TCP facultative.
- ace – Entrée de contrôle d'accès.
- Liste de privilèges : indique la liste des privilèges réseau à accorder ou à refuser.
- principal_name- Il s'agit du principal (utilisateur ou rôle de base de données) auquel le privilège est accordé ou refusé. Il distingue la casse des majuscules.
- principal_type : indique le type de principal que vous utilisez.
Pour plus d'informations sur les sous-programmes de package DBMS_NETWORK_ACL_ADMIN, reportez-vous au document Référence des packages et des types PL/SQL.
PRIV_ORDS_ACL CONSTANT PLS_INTEGER := 8;Charger un profil JSON pour créer un abonnement de fournisseur de partage
Dans ce processus, vous allez charger le profil JSON du fournisseur pour la configuration et les informations d'identification afin d'activer l'accès aux destinataires.
- Ouvrez la page Consommer le partage et cliquez sur + S'abonner au fournisseur de partage pour sélectionner S'abonner au fournisseur de partage Delta dans la liste déroulante. La fenêtre S'abonner au fournisseur de partage s'ouvre.

Description de l'illustration subscription-share-provider-version-providersettings.png - Spécifiez les informations suivantes dans les paramètres du fournisseur :
-
Source de partage : sélectionnez JSON de fournisseur de partage Delta.
-
Partager le fichier JSON du fournisseur : vous pouvez partager le profil JSON à l'aide des options suivantes :
Dans le fichier : sélectionnez cette option et cliquez sur JSON de profil de partage delta pour parcourir et télécharger le profil JSON sur votre système. Vous pouvez également télécharger le fichier ZIP contenant les profils JSON directement dans le champ Partager le fichier JSON du fournisseur.
JSON : sélectionnez cette option pour coller le contenu d'un fichier JSON dans l'espace fourni. Veillez à copier l'intégralité du contenu, y compris les accolades de début et de fin.
-
Dans Détails du fournisseur de partage, entrez un nom de fournisseur et ajoutez éventuellement une description.
-
- Dans l'onglet Ajouter des partages de la boîte de dialogue, vous verrez la liste des partages disponibles. Cliquez sur le partage que vous souhaitez utiliser à partir des partages disponibles et sélectionnez l'une des options disponibles :

Description de l'illustration subscription-share-provider-version-addshares.png- > : cette option vous permet de déplacer le partage disponible vers les partages sélectionnés.
- < : sélectionnez cette option pour enlever le partage sélectionné des partages sélectionnés.
- >> : cette option vous permet de déplacer tous les partages vers les partages sélectionnés.
- << : sélectionnez cette option pour enlever tous les partages sélectionnés des partages sélectionnés.
-
Cliquez sur S'abonner pour ajouter le partage. Une invite de confirmation s'affiche lorsque le fournisseur a été créé. Une fois le fournisseur créé, vous pouvez désormais afficher l'écran Lier l'objet cloud de la page Chargement de données.
- Vous pouvez afficher le nom du fournisseur dans le champ Emplacement de stockage cloud. Le partage apparaît à l'emplacement du fichier source avec les fichiers que vous ajoutez au partage.

Description de l'illustration link-cloud-object.pngDéveloppez le panier de dossiers de partage, faites glisser et déposez le fichier que vous partagez de la source vers le panier de liens de données.
Sélectionnez Démarrer dans le panier de liens de données pour exécuter le travail de lien de données.
- Affichez les tables créées à partir de Database Actions.
- Cliquez sur Database Actions, dans le chemin de navigation, pour revenir à la fenêtre d'accueil Database Actions.
- Cliquez sur la mosaïque SQL.
- Sélectionnez la table externe, faites-la glisser vers la feuille de calcul.
L'instruction SQL Select de la table apparaît. Cette instruction SQL peut être exécutée pour utiliser les données partagées.

Description de l'illustration xt_sql.png
Rubrique parent : Consommer le partage
Consommer le partage en direct
Les données en direct partagées avec vous via le partage de données ne sont pas automatiquement disponibles pour consommation.
Pour utiliser des partages de données en direct, vous devez vous y abonner et créer des vues des tables incluses dans le partage en direct. Les vues peuvent être interrogées à l'aide de scripts SQL.
- Ouvrez la page Consommer le partage et cliquez sur + S'abonner au fournisseur de partage pour sélectionner S'abonner au fournisseur de partage en direct dans la liste déroulante. La boîte de dialogue S'abonner au fournisseur de partage s'ouvre.
- Dans le volet Provider Settings de la boîte de dialogue Subscribe to Share Provider, indiquez les détails suivants :

Description de l'illustration subscription-live-share-provider.pngDans la section Source de partage, sélectionnez Sélectionner parmi les fournisseurs de partage en direct et sélectionnez le fournisseur dans la liste déroulante.
Dans le champ Détails du fournisseur de partage, entrez les informations suivantes :- Nom du fournisseur : indiquez le nom du fournisseur.
- Description : entrez la description du fournisseur.
Cliquez sur Suivant pour accéder à l'onglet Ajouter des partages.
- Dans l'onglet Ajouter des partages de la boîte de dialogue, vous verrez la liste des partages disponibles. Cliquez sur le partage que vous souhaitez utiliser à partir des partages disponibles et sélectionnez l'une des options disponibles :

Description de l'illustration add-shares.png- > : cette option vous permet de déplacer le partage disponible vers les partages sélectionnés.
- < : sélectionnez cette option pour enlever le partage sélectionné des partages sélectionnés.
- >> : cette option vous permet de déplacer tous les partages vers l'écran Partages sélectionnés.
- << : sélectionnez cette option pour enlever tous les partages sélectionnés des partages sélectionnés.
Cliquez sur S'abonner pour ajouter le partage. Une invite de confirmation s'affiche lorsque le fournisseur a été créé. Une fois le fournisseur créé, vous pouvez désormais afficher l'écran Lier l'objet cloud de la page Chargement de données.
- Vous pouvez afficher le nom du fournisseur de partage dans le champ Emplacement de stockage cloud. Le partage apparaît à l'emplacement du fichier source avec les fichiers que vous ajoutez au partage.

Description de l'illustration link-cloud-object.pngDéveloppez le panier de dossiers de partage, faites glisser et déposez le fichier que vous partagez de la source vers le panier de liens de données.
Sélectionnez Démarrer dans le panier de liens de données pour exécuter le travail de lien de données.
Rubrique parent : Consommer le partage
Afficher les détails de l'entité du fournisseur de partage
Pour afficher les détails de l'entité Fournisseur de partage, cliquez sur l'icône Actions à droite de l'entrée d'entité Fournisseur de partage, puis sur Afficher les détails.
Pour toutes les entités, les détails incluent les sections Lignage et Impact.
Pour une entité de fournisseur de partage spécifique, vous pouvez effectuer les actions suivantes à l'aide du menu contextuel Actions.
- Afficher les détails : reportez-vous à Afficher les détails de l'entité du fournisseur de partage.
- Gérer les partages : ouvre une boîte de dialogue Gérer les partages pour le fournisseur de partage. Répertorie les partages que vous choisissez de partager avec le destinataire. Vous pouvez modifier la liste des partages que vous souhaitez partager avec le destinataire. Cliquez sur OK pour enregistrer les modifications ou sélectionnez Annuler pour ignorer le processus de modification.
- Renommer : renomme le nom du fournisseur. Sélectionnez Oui pour apporter des modifications. Sinon, cliquez sur Non.
- Supprimer : enlève l'entité de fournisseur de partage.
- Charger les tables : vous êtes dirigé vers la page Charger les données, avec l'onglet Partager sélectionné.
- Tables de lien : vous êtes dirigé vers la page Lier les données, l'onglet Partager étant sélectionné pour visualiser et exécuter l'objet de lien associé. Glissez-déplacez les données partagées pour les ajouter au travail de liaison de données.
Rubrique parent : Consommer le partage
Partage de tables de base de données avec des vecteurs de suppression
Explique comment partager des tables delta Databricks lorsque la base de données Autonomous AI est un consommateur de partage delta.
ORA-29913: error while processing ODCIEXTTABLEFETCH routineLes fournisseurs de bases de données peuvent partager des tables Delta lorsque la base de données Autonomous AI est un consommateur Delta Sharing dans les scénarios suivants :
-
Scénario 1 – Supprimer les vecteurs de suppression de la table
-
Scénario 2 : créer une vue et la partager
-
Scénario 3 – Désactiver les vecteurs de suppression dans les paramètres d'espace de travail pour les tables futures
Scénario 1 – Supprimer les vecteurs de suppression de la table
Utilisez cette option si vous êtes prêt à arrêter d'utiliser deletionVectors sur une table spécifique.
-
Exécutez-le dans Databricks.
ALTER TABLE table_name DROP FEATURE deletionVectors -
Ajoutez la table
table_nameau partage Delta et configurez la base de données Autonomous AI en tant que consommateur.
Cette option applique toutes les suppressions en attente et enlève la fonctionnalité deletionVectors de la table. La table se comporte comme une table Delta standard sans deletionVectors.
-
Aucun coût continu pour la consultation de la matérialisation.
-
Implémentation simple dans Autonomous AI Database.
-
Réécriture unique pour les tables volumineuses.
-
Affecte toutes les charges globales qui lisent cette table, pas seulement la base de données d'IA autonome.
-
Perte des avantages du vecteur de suppression pour les suppressions futures sur cette table.
Scénario 2 – Créer une vue et la partager
Utilisez cette option lorsque vous souhaitez conserver deletionVectors dans la table de base.
-
Exécutez-le dans Databricks.
CREATE VIEW view_name AS SELECT * FROM table_name; -
Ajoutez la vue
view_nameau partage Delta au lieu de la table.Les consommateurs de bases de données Autonomous AI peuvent exécuter la requête suivante :
SELECT * FROM "MY_SHARE"."MY_SCHEMA"."view_name";
Dans ce scénario, la table de base Databricks utilise toujours les vecteurs de suppression. Databricks résout les vecteurs de suppression lors de l'exécution de la vue, de sorte que la base de données d'IA autonome ne les voit pas. Pour les destinataires autres que Databricks, tels que la base de données d'IA autonome, Databricks peut matérialiser la vue et facturer le fournisseur pour le calcul et le stockage. Le fournisseur peut configurer une durée de vie de la matérialisation dans Databricks pour contrôler l'équilibre entre l'actualisation des coûts et des données, une durée de vie plus courte ou plus faible pour les nouvelles données ou une durée de vie plus longue ou plus élevée pour des raisons de rentabilité.
-
Aucune modification apportée à la table de base.
-
Les autres charges de travail Databricks peuvent continuer à utiliser des vecteurs de suppression.
-
Vous pouvez ajouter des filtres, des masques ou des projections de colonne dans la vue.
-
Le fournisseur supporte le coût de la matérialisation et du stockage des vues dans Databricks.
-
Gestion des paramètres de durée de vie pour le contrôle des coûts et la fraîcheur des données.
-
Plus complexe que de partager une table.
Scénario 3 – Désactivation des vecteurs de suppression dans les paramètres d'espace de travail pour les tables futures
Utilisez cette option pour empêcher les nouvelles tables d'utiliser les vecteurs de suppression par défaut.
-
Ouvrez Paramètres de l'espace de travail ou la console d'administration en tant qu'administrateur Databricks et accédez à Avancé.
-
Recherchez Activer automatiquement les vecteurs de suppression et définissez-le sur Désactivé.
-
Enregistrez les modifications et redémarrez le calcul en cours d'exécution.
ALTER TABLE table_name
SET TBLPROPERTIES ('delta.enableDeletionVectors' = FALSE);Dans ce scénario, les vecteurs de suppression ne seront pas activés par défaut pour toutes les tables créées après cette modification. Toutefois, les tables existantes qui utilisent déjà des vecteurs de suppression nécessiteraient les scénarios expliqués précédemment.
-
Empêche les nouvelles tables d'utiliser automatiquement les vecteurs de suppression.
-
Aucune maintenance supplémentaire pour les tables futures partagées avec Autonomous AI Database.
-
Ne corrige pas les tables existantes qui utilisent déjà des vecteurs de suppression.
-
Maintenance du paramètre à l'échelle de l'espace de travail. Certaines charges de travail internes peuvent toujours utiliser des vecteurs de suppression par défaut.
Vérifier si les vecteurs de suppression sont activés dans Databricks
Pour vérifier si les vecteurs de suppression sont activés pour une table spécifique dans Databricks, exécutez la commande suivante :
SHOW TBLPROPERTIES table_name ('delta.enableDeletionVectors');
Rubrique parent : Consommer le partage
