Utilizza condivisione
Una volta che i provider condividono gli oggetti, sono necessari alcuni passaggi che i destinatari devono seguire per utilizzare la condivisione.
Autonomous AI Database non è in grado di leggere le tabelle Delta con Deletion Vectors (DV) abilitati. Se viene visualizzato un errore che indica le funzioni non supportate della tabella Delta, contattare il provider per eliminare la funzione deletionVectors o ripubblicare la condivisione da una tabella priva di DV. Per informazioni dettagliate, vedere Eliminare una funzione della tabella Delta Lake e il protocollo della tabella di downgrade.
Utilizzare la pagina Consuma condivisione per eseguire le operazioni riportate di seguito.
- Panoramica sulla condivisione del consumo
La condivisione del consumo fornisce una panoramica sull'elenco dei provider di condivisione, cerca i provider di condivisione e aggiunge un provider di condivisione. - Consuma condivisione con controllo delle versioni
Per rendere disponibili i dati con controllo delle versioni condivisi in Oracle Autonomous Database, è necessario attenersi alla procedura riportata di seguito. I dati condivisi con te tramite Delta Sharing non sono automaticamente disponibili e individuabili in Autonomous Database. - Consuma condivisione live
I dati attivi condivisi con l'utente tramite la condivisione dei dati non sono automaticamente disponibili per l'utilizzo. - Visualizza dettagli entità provider condivisione
Per visualizzare i dettagli sull'entità provider condivisione, fare clic sull'icona Azioni a destra della voce entità provider condivisione, quindi fare clic su Visualizza dettagli. - Condivisione delle tabelle DataBricks con i vettori di eliminazione
Descrive come condividere le tabelle Delta dei DataBricks quando Autonomous AI Database è un consumer di condivisione delta.
Argomento padre: Strumento di condivisione dati
Panoramica condivisione consumo
La condivisione del consumo fornisce una panoramica sull'elenco dei provider di condivisione, cerca i provider di condivisione e aggiunge un provider di condivisione.
- Nel menu Data Studio, selezionare Consuma condivisione nel menu Condivisione dati.
- Nella pagina Condivisione dati, fare clic sul widget Consuma condivisione presente nella sezione Provider e consumatore.
La pagina Consuma condivisione contiene:
Descrizione dell'immagine consum-share-new.png
- Provider condivisione attiva disponibili negli ultimi 7 giorni
In quest'area viene visualizzato l'elenco dei provider di condivisione live disponibili creati negli ultimi 7 giorni. È possibile aggiornare uno qualsiasi dei campi come desiderato. È inoltre possibile eseguire la sottoscrizione a Live Share utilizzando il segno + a destra delle azioni elencate in Condivisioni disponibili negli ultimi 7 giorni.
-
Campo Cerca provider condivisione sottoscritta
È possibile cercare il destinatario condivisione creato immettendo il nome del provider condivisione sottoscritto. Immettere il nome del provider di condivisione sottoscritto, ad esempio REVIEW_PROVIDER, quindi fare clic sull'icona ingranditore per completare la ricerca. Lo strumento Condividi consente di visualizzare i risultati della ricerca nell'area di visualizzazione.
- Selezionare + Sottoscrivi a provider condivisione per eseguire la sottoscrizione a un nuovo provider condivisione. Per informazioni su questa icona, vedere Esegui sottoscrizione a provider condivisione.
- ID condivisione personale
Un ID condivisione è un provider univoco per Autonomous AI Database. Copiare questo ID negli Appunti e incollarlo nel campo ID condivisione della procedura guidata Crea destinatario condivisione. Ciò consente di condividere una condivisione live con un provider di condivisione.
- Barra degli strumenti
La barra degli strumenti è costituita dalle opzioni di ordinamento per, dimensione pagina, aggiornamento e visualizzazione entità.
- Ordina per impostazioni
Quando si impostano i valori di ordinamento utilizzando il controllo Ordina per nella barra degli strumenti, le impostazioni vengono visualizzate in piccole caselle sotto la barra degli strumenti. È possibile eliminare un'impostazione facendo clic sull'icona X nella casella. In alternativa, è possibile modificare le impostazioni tornando al controllo Ordina per nella barra degli strumenti.
-
Area di visualizzazione
Nell'area sotto il campo Cerca provider di condivisione consumer vengono visualizzate le entità restituite da una ricerca e che corrispondono ai criteri di filtro impostati nel pannello Filtri. È possibile ordinare le entità facendo clic sul pulsante Ordina per, quindi impostando i valori di ordinamento.
Argomento padre: Consuma condivisione
Consuma condivisione con versioni
Per rendere disponibili i dati con controllo delle versioni condivisi all'interno di Oracle Autonomous Database, è necessario attenersi alla procedura riportata di seguito. I dati condivisi con te tramite Delta Sharing non sono automaticamente disponibili e individuabili in Autonomous Database.
- Scarica profili JSON
- Esegui sottoscrizione al provider condivisione dati
- Registra le azioni messe a tua disposizione
- Creare tabelle esterne per le condivisioni
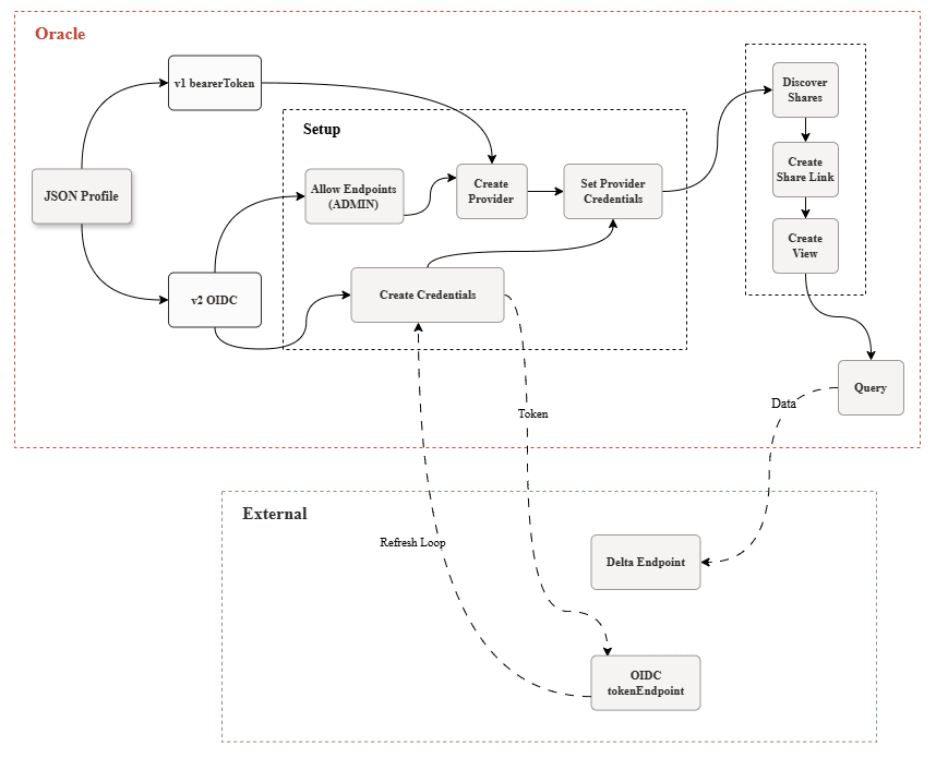
Informazioni sui profili JSON
Delta Sharing Profiles consente di connettersi a un provider di condivisione e accedere a un server di condivisione Delta. Le informazioni sul profilo vengono memorizzate in un file zip contenente le credenziali client in formato JSON. Per accedere ai dati di condivisione, è necessario registrare gli oggetti condivisi utilizzando un profilo JSON autorizzato. È quindi possibile utilizzare il profilo JSON per l'autenticazione con un server di condivisione Delta e accedere alle condivisioni di dati disponibili.
Scarica profili JSON
Quando lo strumento di condivisione crea un oggetto di condivisione, il destinatario riceve una notifica e-mail con un collegamento per scaricare i profili di condivisione Delta. È inoltre possibile scaricare i profili JSON dalla console Database Actions:
-
Nella pagina Fornisci condivisione, fare clic sui tre punti accanto a un destinatario e selezionare Copia collegamento attivazione profilo negli Appunti.
-
Aprire il collegamento in un browser Web per accedere alla pagina di download del profilo Delta.
-
Fare clic su Recupera informazioni profilo per scaricare un file zip contenente i profili JSON di condivisione Delta.
Per motivi di sicurezza, è possibile scaricare le informazioni del profilo una sola volta. Facendo clic due volte sul pulsante non è possibile scaricare il profilo. Per ulteriori informazioni, vedere Guida rapida.
Tipi di profilo JSON
L'immagine illustra i profili JSON e mostra come utilizzare Delta Share utilizzando bearerToken e OIDC per Databricks.
Delta Sharing supporta i seguenti profili:
-
Versione profilo 1 con bearerToken
Questo file JSON può includere
tokenEndpoint,clientIDeclientSecretin modo che il token possa essere aggiornato. -
Profilo versione 2 che utilizza OIDC (solo PL/SQL) per la condivisione delle aree dati
Questo file JSON contiene le credenziali client OpenID Connect (OIDC) e OAuth, ad esempio
clientId,clientSecretetokenEndpoint. I profili OIDC delle aree dati utilizzanoshareCredentialsVersion 2etype oauth_client_credentials, ma non supportanobearerToken. Autonomous Database utilizzatokenEndpointper ottenere i token di accesso con validità più breve e li aggiorna automaticamente.La versione 2 del profilo offre una maggiore sicurezza a causa del fatto che non ci sono token portatori di lunga durata da distribuire, ha una rotazione più semplice dei segreti e fornisce maggiore automazione.
Per OIDC, è necessario consentire l'accesso in uscita ai data mart endpoint e IdP tokenEndpoint.
Quando si esegue la sottoscrizione a un provider di condivisione delta in Condivisione consumo, è possibile utilizzare il file JSON versione 1 o versione 2 oppure caricare il file zip direttamente nel campo JSON di condivisione provider.
{
"shareCredentialsVersion": 1,
"endpoint": "https://myhost.us.example.com/ords/prov/_delta_sharing/",
"tokenEndpoint": "http://myhost.us.example.com:1234/ords/pdbdba/oauth/token",
"bearerToken": "-xxxxxxxxxxxxxxxxxxxxx",
"expirationTime": "20XX-01-13T07:53:11.073Z",
"clientID": "xxxxxxxxxxxxxxxxxxxxxx..",
"clientSecret": "xxxxxxxxxxxxxxxxxxxx.."
}-
shareCredentialsVersion: visualizza il formato del profilo versione 1. -
endpoint: specifica l'URL HTTPS di base del server di condivisione Delta ospitato da Autonomous Database. È possibile chiamare questo endpoint REST per trovare condivisioni, schemi, tabelle e recuperare gli URL firmati per i file Parquet. -
tokenEndpoint: specifica l'endpoint del token. Il client dello strumento di condivisione utilizza l'endpoint del token per aggiornare il timeout sul token bearer se si utilizza la condivisione utilizzando Oracle. -
bearerToken: stringa criptica generata dal server di autenticazione in risposta a una richiesta di login. Di solito ha una validità più lunga. -
expirationTime: questo è il tempo impiegato per la scadenza dell'autenticazione. clientID: specifica l'identificativo pubblico generato dal server di autenticazione quando si registra l'istanza per l'autenticazione.clientSecret: specifica un identificativo segreto generato dal server di autenticazione per l'autorizzazione.
{
"shareCredentialsVersion": 2,
"endpoint": "https://myhost.us.example.com/ords/prov/_delta_sharing/",
"tokenEndpoint": "http://myhost.us.example.com:1234/ords/pdbdba/oauth/token",
"type": "oauth_client_credentials",
"clientId": "xxxxxxxxxxxxxxxxxxxxxx..",
"clientSecret": "xxxxxxxxxxxxxxxxxxxx..",
"tokenScope": "xxxxxxxxxx"
}-
shareCredentialsVersion: visualizza il formato del profilo versione 2. -
endpoint: specifica l'URL HTTPS di base del server di condivisione Delta ospitato da Autonomous Database. È possibile chiamare questo endpoint REST per trovare condivisioni, schemi, tabelle e recuperare gli URL firmati per i file Parquet. -
tokenEndpoint: specifica l'endpoint del token. -
type: il flusso di autenticazione da utilizzare. Questa è la concessione delle credenziali client OAuth 2.0. clientId: specifica l'identificativo pubblico generato dal server di autenticazione quando si registra l'istanza per l'autenticazione.clientSecret: specifica un identificativo segreto generato dal server di autenticazione per l'autorizzazione.-
tokenScope: l'ambito o gli ambiti OAuth da richiedere all'acquisizione di token (spesso delimitati da spazi). Determina il livello di accesso concesso per la ricerca automatica della condivisione e il recupero dei dati.
Si noti la differenza in caso di ID client in entrambi i profili. Il profilo 1 include clientID e il profilo 2 include clientId.
Miglioramenti alla sicurezza
In qualità di destinatario della condivisione, è necessario impostare una lista di controllo dell'accesso (ACL) sul computer del provider della condivisione utilizzando la procedura APPEND_HOST_ACE come utente ADMIN o un altro utente con privilegi. Ciò consente di accedere alla condivisione tramite Internet.
Questa operazione deve essere eseguita prima di utilizzare la procedura guidata Aggiungi provider condivisione per aggiungere una voce di controllo dell'accesso (ACE) alla lista di controllo dell'accesso (ACL) dell'host (ovvero il provider condivisione). È possibile trovare il nome host dal profilo JSON scaricato nel passo precedente.
Ad esempio, se si desidera consentire a un utente del database, A_SHARE_USER, di accedere agli endpoint su un host (provider di condivisione) denominato, ecco un esempio di procedura PL/SQL che sarà necessario eseguire nell'editor del foglio di lavoro SQL come amministratore. Come prerequisito, estrarre il nome host dalla proprietà dell'endpoint nel profilo JSON di condivisione delta, come indicato nell'esempio precedente. Il nome host dell'esempio è myhost.us.example.com.
BEGIN
dbms_network_acl_admin.append_host_ace(
host =>'myhost.us.example.com',
lower_port=>443,
upper_port=>443,
ace => xs$ace_type(
privilege_list => xs$name_list('http', 'http_proxy'),
principal_name =>'A_SHARE_USER',
principal_type => xs_acl.ptype_db));
COMMIT;
END;
/
Di seguito sono riportati i parametri con la relativa descrizione.
- host: specifica il nome o l'indirizzo IP dell'host. Per il nome host o dominio non viene fatta distinzione tra maiuscole e minuscole.
- porta inferiore: specifica la porta inferiore di un intervallo di porte TCP opzionale.
- porta superiore: specifica la porta superiore di un intervallo di porte TCP opzionale.
- ace: voce di controllo dell'accesso.
- elenco dei privilegi: specifica la lista dei privilegi di rete da concedere o negare.
- principal_name- È il principal (utente o ruolo del database) a cui viene concesso o negato il privilegio. Fa distinzione tra maiuscole e minuscole.
- principal_type- Specifica il tipo di principal da utilizzare.
Per ulteriori informazioni sui sottoprogrammi del package DBMS_NETWORK_ACL_ADMIN, consultare il documento PL/SQL Packages and Types Reference.
PRIV_ORDS_ACL CONSTANT PLS_INTEGER := 8;Caricare un profilo JSON per creare una sottoscrizione provider condivisione
In questo processo verrà caricato il profilo JSON del provider per la configurazione e le credenziali per abilitare l'accesso ai destinatari.
- Aprire la pagina Consuma condivisione e fare clic su + Sottoscrivi a provider condivisione per selezionare Sottoscrivi a provider di condivisione Delta dall'elenco a discesa. Viene visualizzata la finestra Sottoscrivi provider condivisione.

Descrizione dell'immagine subscri-share-provider-version-providersettings.png - Specificare quanto segue nelle impostazioni del provider:
-
Origine condivisione: selezionare JSON del provider di condivisione delta.
-
Condividi JSON del provider: è possibile condividere il profilo JSON utilizzando le opzioni riportate di seguito.
Da file: selezionare questa opzione e fare clic su JSON profilo di condivisione delta per sfogliare e caricare il profilo JSON nel sistema. In alternativa, è anche possibile caricare il file zip contenente i profili JSON direttamente nel campo JSON di condivisione provider.
JSON: selezionare questa opzione per incollare il contenuto di un file JSON nello spazio fornito. Assicurarsi di copiare l'intero contenuto, comprese le parentesi graffe di inizio e fine.
-
In Dettagli provider condivisione immettere un valore in Nome provider e, facoltativamente, aggiungere una descrizione.
-
- Nella scheda Aggiungi condivisioni della finestra di dialogo, verrà visualizzato l'elenco delle condivisioni disponibili. Fare clic sulla condivisione che si desidera utilizzare dalle condivisioni disponibili e selezionare una delle opzioni disponibili:

Descrizione dell'immagine subscri-share-provider-version-addshares.png- >: questa opzione consente di spostare la condivisione disponibile nelle condivisioni selezionate.
- <: selezionare questa opzione per rimuovere la condivisione selezionata dalle condivisioni selezionate.
- >>: questa opzione consente di spostare tutte le condivisioni nelle condivisioni selezionate.
- <<: selezionare questa opzione per rimuovere tutte le condivisioni selezionate dalle condivisioni selezionate.
-
Fare clic su Sottoscrivi per aggiungere la condivisione. Quando il provider viene creato correttamente, viene visualizzato un prompt di conferma. Dopo la creazione riuscita del provider, ora sarà possibile visualizzare la schermata Collega oggetto cloud della pagina Caricamento dati.
- È possibile visualizzare il nome del provider nel campo Posizione storage cloud. La condivisione viene visualizzata nella posizione del file di origine con i file aggiunti alla condivisione.

Descrizione dell'immagine link-cloud-object.pngEspandere il carrello della cartella Condividi, trascinare e rilasciare il file condiviso dall'origine al carrello del collegamento dati.
Selezionare Avvia nel carrello collegamenti dati per eseguire il job di collegamento dati.
- Visualizzare le tabelle create da Database Actions.
- Fare clic su Database Actions, nell'indicatore di percorso, per tornare al launchpad di Database Actions.
- Fare clic sulla casella SQL.
- Selezionare la tabella esterna, trascinarla nel foglio di lavoro.
Viene visualizzata l'istruzione SQL Select per la tabella. Questa istruzione SQL può essere eseguita per utilizzare i dati condivisi.

Descrizione dell'immagine xt_sql.png
Argomento padre: Consuma condivisione
Consuma condivisione live
I dati in tempo reale condivisi con te tramite la condivisione dei dati non sono automaticamente disponibili per il consumo.
Per utilizzare le condivisioni di dati live, è necessario eseguire la sottoscrizione e creare viste delle tabelle incluse nella condivisione live. È possibile eseguire query sulle viste utilizzando script SQL.
- Aprire la pagina Consuma condivisione e fare clic su + Sottoscrivi a provider condivisione per selezionare Sottoscrivi a provider condivisione attiva dall'elenco a discesa. Viene visualizzata la finestra di dialogo Sottoscrivi provider condivisione.
- Nel riquadro Impostazioni provider della finestra di dialogo Sottoscrivi provider condivisione, specificare i dettagli riportati di seguito.

Descrizione dell'illustrazione subscri-live-share-provider.pngNella sezione Origine condivisione, scegliere Seleziona da provider di condivisione attiva e selezionare il provider dall'elenco a discesa.
Nel campo Dettagli provider condivisione immettere quanto segue.- Nome provider: specificare il nome del provider.
- Descrizione: immettere una descrizione del provider.
Fare clic su Avanti per passare alla scheda Aggiungi condivisioni.
- Nella scheda Aggiungi condivisioni della finestra di dialogo, verrà visualizzato l'elenco delle condivisioni disponibili. Fare clic sulla condivisione che si desidera utilizzare dalle condivisioni disponibili e selezionare una delle opzioni disponibili:

Descrizione dell'immagine add-shares.png- >: questa opzione consente di spostare la condivisione disponibile nelle condivisioni selezionate.
- <: selezionare questa opzione per rimuovere la condivisione selezionata dalle condivisioni selezionate.
- >>: questa opzione consente di spostare tutte le condivisioni nella schermata Condivisioni selezionate.
- <<: selezionare questa opzione per rimuovere tutte le condivisioni selezionate dalle condivisioni selezionate.
Fare clic su Sottoscrivi per aggiungere la condivisione. Quando il provider viene creato correttamente, viene visualizzato un prompt di conferma. Dopo la creazione riuscita del provider, ora sarà possibile visualizzare la schermata Collega oggetto cloud della pagina Caricamento dati.
- È possibile visualizzare il nome del provider di condivisione nel campo della posizione di memorizzazione cloud. La condivisione viene visualizzata nella posizione del file di origine con i file aggiunti alla condivisione.

Descrizione dell'immagine link-cloud-object.pngEspandere il carrello della cartella Condividi, trascinare e rilasciare il file condiviso dall'origine al carrello del collegamento dati.
Selezionare Avvia nel carrello collegamenti dati per eseguire il job di collegamento dati.
Argomento padre: Consuma condivisione
Visualizza dettagli entità fornitore condivisione
Per visualizzare i dettagli sull'entità Condivisione provider, fare clic sull'icona Azioni a destra della voce dell'entità Condivisione provider, quindi fare clic su Visualizza dettagli.
Per tutte le entità, i dettagli includono le sezioni Derivazione e Impatto.
Per un'entità del provider condivisione specifica, è possibile eseguire le azioni riportate di seguito utilizzando il menu di scelta rapida Azioni.
- Visualizza dettagli: vedere Visualizza dettagli entità provider condivisione.
- Gestisci condivisioni: apre una finestra di dialogo Gestisci condivisioni per provider condivisione. Elenca le condivisioni che si sceglie di condividere con il destinatario. È possibile modificare l'elenco delle condivisioni che si desidera condividere con il destinatario. Fare clic su OK per salvare le modifiche oppure selezionare Annulla per annullare il processo di modifica.
- Rinomina: rinomina il nome del provider. Selezionare Sì per apportare modifiche, altrimenti fare clic su No.
- Elimina: rimuove l'entità provider condivisione.
- Carica tabelle: si viene indirizzati alla pagina Carica dati con la scheda Condividi selezionata.
- Tabelle collegamenti: si viene indirizzati alla pagina Collega dati con la scheda Condividi selezionata per visualizzare ed eseguire l'oggetto collegamento correlato. Trascinare e rilasciare i dati condivisi per aggiungerli al job di collegamento dati.
Argomento padre: Consuma condivisione
Condivisione delle tabelle dei data mart con i vettori di eliminazione
Descrive come condividere le tabelle delta di DataBricks quando Autonomous AI Database è un consumer Delta Sharing.
ORA-29913: error while processing ODCIEXTTABLEFETCH routineI provider di databricks possono condividere le tabelle Delta quando Autonomous AI Database è un consumer Delta Sharing nei seguenti scenari:
-
Scenario 1 - Eliminazione dei vettori di eliminazione dalla tabella
-
Scenario 2 - Creare una vista e condividerla
-
Scenario 3 - Disabilita vettori di eliminazione nelle impostazioni dell'area di lavoro per le tabelle future
Scenario 1 - Eliminazione dei vettori di eliminazione dalla tabella
Utilizzare questa opzione se si è pronti a interrompere l'utilizzo di deletionVectors in una tabella specifica.
-
Eseguire questa operazione in Databricks.
ALTER TABLE table_name DROP FEATURE deletionVectors -
Aggiungere la tabella
table_namealla condivisione Delta e configurare Autonomous AI Database come consumer.
Questa opzione applica tutte le eliminazioni in sospeso e rimuove la funzione deletionVectors dalla tabella. La tabella si comporta come una normale tabella Delta senza deletionVectors.
-
Nessun costo in corso per la materializzazione della vista.
-
Implementazione semplice in Autonomous AI Database.
-
Una riscrittura una tantum per grandi tabelle.
-
Influisce su tutti i carichi di lavoro che leggono questa tabella, non solo su Autonomous AI Database.
-
Perdere i vantaggi del vettore di eliminazione per le eliminazioni future in questa tabella.
Scenario 2 - Creare una vista e condividere la vista
Utilizzare questa opzione per mantenere deletionVectors nella tabella di base.
-
Eseguire questa operazione in Databricks.
CREATE VIEW view_name AS SELECT * FROM table_name; -
Aggiungere la vista
view_namealla condivisione Delta anziché alla tabella.I consumer di Autonomous AI Database possono eseguire questa query:
SELECT * FROM "MY_SHARE"."MY_SCHEMA"."view_name";
In questo scenario, la tabella di base Databricks continua a utilizzare i vettori di eliminazione. Databricks risolve i vettori di eliminazione durante l'esecuzione della vista, pertanto Autonomous AI Database non li visualizza. Per i destinatari non di Databricks, come Autonomous AI Database, Databricks potrebbe materializzare la vista e addebitare al provider computazione e storage. Il provider può configurare un TTL di materializzazione in Databricks per controllare il saldo tra il costo e l'aggiornamento dei dati, un TTL più breve o inferiore per i nuovi dati o un TTL più lungo o più alto per un costo effettivo.
-
Nessuna modifica alla tabella di base.
-
Altri carichi di lavoro di Databricks possono continuare a utilizzare i vettori di eliminazione.
-
È possibile aggiungere filtri, mascheramenti o proiezioni di colonne alla vista.
-
Il provider sostiene i costi per la materializzazione e lo storage delle viste in Databricks.
-
Gestione delle impostazioni TTL per il controllo dei costi e la freschezza dei dati.
-
Più complesso che condividere un tavolo.
Scenario 3 - Disabilita i vettori di eliminazione nelle impostazioni dell'area di lavoro per le tabelle future
Utilizzare questa opzione per impedire alle nuove tabelle di utilizzare i vettori di eliminazione per impostazione predefinita.
-
Aprire Impostazioni area di lavoro o la console di amministrazione come utente amministratore Databricks e passare a Avanzate.
-
Trovare Abilitazione automatica dei vettori di eliminazione e impostarlo su Disabilitato.
-
Salvare le modifiche e riavviare la computazione in esecuzione.
ALTER TABLE table_name
SET TBLPROPERTIES ('delta.enableDeletionVectors' = FALSE);In questo scenario, per tutte le nuove tabelle create dopo questa modifica i vettori di eliminazione non saranno abilitati per impostazione predefinita. Tuttavia, le tabelle esistenti che già utilizzano i vettori di eliminazione richiederebbero gli scenari spiegati in precedenza.
-
Impedisce alle nuove tabelle di utilizzare automaticamente i vettori di eliminazione.
-
Nessuna manutenzione aggiuntiva per le tabelle future condivise con Autonomous AI Database.
-
Non corregge le tabelle esistenti che utilizzano già vettori di eliminazione.
-
Manutenzione dell'impostazione a livello di area di lavoro. Per impostazione predefinita, alcuni carichi di lavoro interni potrebbero comunque utilizzare i vettori di eliminazione.
Verifica se i vettori di eliminazione sono abilitati nei data mart
Per verificare se i vettori di eliminazione sono abilitati per una tabella specifica in Databricks, eseguire questo comando:
SHOW TBLPROPERTIES table_name ('delta.enableDeletionVectors');
Argomento padre: Consuma condivisione
