Estimar Uso do Pacote de Mensagens para uma Tenancy Medida
Use as informações a seguir para ajudar a estimar quantos pacotes de mensagens sua instância do Oracle Integration usará. Ao dimensionar corretamente sua instância com base em cargas de pico, você garante operações diárias suaves, escaláveis e resilientes para suas transações em tempo real e seu processamento em lote programado.
A estimativa do pacote de mensagens varia com base em vários fatores:
- Modelo de consumo
Este tópico se aplica a tenancies que usam o modelo medido (crédito universal).
- Tipo de licença
- Se você criou uma nova licença do Oracle Integration na nuvem, cada pacote de mensagens incluirá 5.000 mensagens de faturamento por hora.
- Se você trouxer uma licença existente do Oracle Fusion Middleware para a nuvem (BYOL), cada pacote de mensagens incluirá 20.000 mensagens de faturamento por hora.
- Forma da instância
- Para uma forma de desenvolvimento (instância de não produção), geralmente você precisa de apenas um pacote de mensagens.
- Para uma forma de produção, estime o uso do pacote de mensagens com base nos cálculos deste tópico.
- Recursos opcionais
Alguns recursos opcionais aumentam o consumo de mensagens. Essas opções não são incluídas nos cálculos deste tópico. Consulte os tópicos a seguir:
- Pico de cargas
Use os cálculos deste tópico para ajudá-lo a estimar suas cargas de pico.
O número de pacotes de mensagens que você assina também pode afetar o tempo de processamento de solicitações síncronas. Consulte Uso do Pacote de Mensagens e Solicitações Síncronas/Assíncronas.
Para entender como o uso de mensagens de faturamento é calculado para diferentes recursos, consulte Como os Recursos Afetam as Mensagens de Faturamento.
Use a ferramenta Cost Estimator para determinar sua fatura mensal
A Oracle fornece uma ferramenta de estimativa de custos para ajudá-lo a determinar seu uso mensal e faturar o Oracle Integration.
Se você selecionou recuperação de desastre, também verá uma caixa Pacotes de Mensagens para DR. Você não precisa se inscrever nesses pacotes de mensagens extras, eles serão automaticamente cobrados em sua conta.
Seu Custo Mensal Estimado é mostrado no canto superior direito da calculadora de custo.
Calcular Pico de Cargas e Uso do Pacote de Mensagens
Se você não quiser usar a ferramenta de estimativa de custo e preferir calcular manualmente o número de pacotes de mensagens necessários para sua instância do Oracle Integration, use os cálculos nesta seção.
Estime seu volume de transações de pico por hora
É fundamental entender quando ocorrem os volumes de transações de pico, seja durante eventos de fim de mês, de fim de trimestre ou sazonais. Esses picos podem durar uma hora ou vários dias. A identificação desses padrões ajuda a estimar com precisão os volumes de mensagens.

| Caminho e detalhes da pergunta | Próximas etapas |
|---|---|
|
Seu volume de transações comerciais aumenta em horários específicos do mês ou do ano? Por exemplo, execuções de folha de pagamento, processamento de fim de mês, Black Friday, inscrições abertas, vendas em flash |
Sim Qual é o volume máximo de transações diárias durante um aumento? Divida seu volume de aumento diário em 24. Este é o seu Não Vá para a próxima pergunta. |
|
Suas transações são distribuídas uniformemente ao longo do dia? |
Sim Vá para a próxima pergunta. Não Durante o horário de pico, quantas transações você espera? Este é o seu |
|
Quantas transações seus sistemas processam diariamente? Por exemplo, pedidos, faturas, atualizações de funcionários, registros de pacientes, chat em tempo real |
Divida suas transações diárias de negócios por 24. Este é o seu |
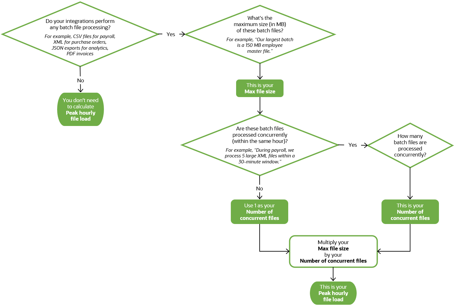
Estime sua carga horária de pico de arquivos
Também é importante entender a frequência, o tamanho e o tempo de qualquer processo em batch executado, como uploads diários de arquivos, sincronizações de dados programadas ou processamento de fim de dia. Esse número ajuda você a avaliar com precisão o volume geral de mensagens e garantir que o seu ambiente seja dimensionado adequadamente para lidar com cargas de trabalho programadas e em tempo real com eficiência.

| Caminho e detalhes da pergunta | Próximas etapas |
|---|---|
|
Suas integrações executam algum processamento de arquivo em batch? Por exemplo, arquivos CSV para folha de pagamento, XML para pedidos de compra, exportações JSON para análise, documentos fiscais em PDF |
Sim Vá para a próxima pergunta. Não Não é necessário calcular o pico de carga horária do arquivo. |
|
Qual é o tamanho máximo (em MB) desses arquivos de lote? Por exemplo, "Nosso maior lote é um arquivo mestre de funcionários com 150 MB". |
Este é o seu Vá para a próxima pergunta. |
|
Esses arquivos batch são processados simultaneamente (dentro da mesma hora)? Por exemplo, "Durante a semana da folha de pagamento, processamos 5 arquivos XML grandes em uma janela de 30 minutos". |
Sim Quantos arquivos batch são processados simultaneamente? Este é o seu Vá para a próxima pergunta. Não Use 1 como seu Vá para a próxima pergunta. |
|
Com base em suas respostas, calcule seu pico de carregamento de arquivo |
Multiplique seu Este é o seu |
Calcule quantos pacotes de mensagens você precisa
Agora que você sabe o volume de transações de pico por hora e o pico de carga horária de arquivos, pode calcular quantos pacotes de mensagens você precisa para sua instância do Oracle Integration usando as etapas da tabela a seguir.
| O que calcular | Fórmula |
|---|---|
|
Calcule o pico de carga horária do arquivo em KB, arredondado para um número inteiro. |
|
|
Calcule o número de mensagens usadas para o pico de carregamento de arquivo por hora, arredondado para um número inteiro. Uma mensagem é usada para cada 50 KB. |
|
|
Calcule o número total de mensagens usadas para o pico de carga de arquivo por hora e o volume de transações por hora de pico, arredondado para um número inteiro. |
|
|
Calcule o número de pacotes de mensagens necessários para acomodar o número de mensagens usadas, arredondadas para um número inteiro. Conforme observado acima, o número de mensagens incluídas em um pacote de mensagens é baseado no tipo de licença do Oracle Integration que você seleciona. |
|
