Oracle® WebCenter Portal

Installation and Configuration Roadmap

11g Release 1 (11.1.1.6.0) for Windows

E22628-02

November 2011

Welcome to Oracle WebCenter Portal!

Use this documentation roadmap to find instructions on how to install, upgrade, and/or patch Oracle WebCenter Portal, then perform the necessary configurations. In Figure 1, find the starting point that best describes your current environment, then click the graphic or use the links in Table 1 to jump to the Guide that you need.

Figure 1 Starting Points for WebCenter Portal Installation

Starting Points for WebCenter Portal Installation Click to open Installation Guide for Oracle WebCenter Portal Click to open Installation Guide for Oracle WebCenter Portal Click to open Enterprise Deployment Guide for Oracle WebCenter Portal Click to open Enterprise Deployment Guide for Oracle WebCenter Portal Click to open Oracle Fusion Middleware Patching Guide Click to open Oracle Fusion Middleware Patching Guide Click to open Upgrade Guide for Oracle SOA Suite, WebCenter Portal, and ADF Click to open Upgrade Guide for Oracle SOA Suite, WebCenter Portal, and ADF

Table 1 Starting Points for WebCenter Portal Installation

Starting Point Install Summary Detailed Instructions

New WebCenter Portal Installation

   
  • Install WebCenter Portal in a simple, non-clustered topology?

Roadmap

Oracle Fusion Middleware Installation Guide for Oracle WebCenter Portal

  • Install WebCenter Portal in an enterprise topology?

Roadmap

Oracle Fusion Middleware Enterprise Deployment Guide for Oracle WebCenter Portal

Existing WebCenter Portal Installation

   
  • Upgrade from a previous 11g release to the current version?

Roadmaps

Oracle Fusion Middleware Patching Guide

  • Upgrade from a previous 10g release to the current version?

Roadmap

Oracle Fusion Middleware Upgrade Guide for Oracle SOA Suite, WebCenter Portal, and ADF


Before you start, review the installation roadmap for your installation:

Installing WebCenter Portal for the First Time

Upgrading an Existing WebCenter Portal 11g Installation

Upgrading an Existing WebCenter Portal 10g Installation

Note:

For existing installations, note that upgrades may include new features that will need to be configured as described in the section on New Oracle WebCenter Portal Installations - Roadmaps.

1 New Oracle WebCenter Portal Installations - Roadmaps

The roadmaps in this section provide an overview of the steps required to install Oracle WebCenter Portal and guides you to the documentation. Oracle provides documentation for two installation scenarios:

  • Simple topology - install Oracle WebCenter Portal in a simple, non-clustered environment. Figure 2 illustrates the installation process for a simple topology.

  • Enterprise topology - install Oracle WebCenter Portal in a distributed environment with built-in security and high availability. Figure 3 illustrates the installation process for an enterprise topology.

Figure 4 shows post-installation steps required to configure WebCenter Portal components and services that are required for both topologies. Click the flow charts for more information on how to complete each step.

Before you start, you might like to read:

Figure 2 Installing Oracle WebCenter Portal for the First Time - Simple Topology

Installing WebCenter Portal - Simple Topology Perform pre-install tasks for WebCenter Portal Verify system requirements Install and configure a database Create schemas Install WebLogic Server and create Middleware Home Download WebCenter Portal software Install WebCenter Portal Install other Fusion Middleware products: Oracle WebCenter Content Server Install other Fusion Middleware products: Oracle SOA Suite (BPEL server) Install other Fusion Middleware products: Oracle Web Tier (Oracle HTTP Server) Configure a domain for WebCenter Portal Extend the WebCenter Portal domain if required Extend the WebCenter Portal domain: Extend for additional WebCenter Portal products Extend the WebCenter Portal domain: Create a custom managed server for Framework applications Extend the WebCenter Portal domain: Create a custom managed server to deploy Portlet Producer applications Extend the WebCenter Portal domain: Enable Oracle BPM Process Spaces Start the servers: Launch Admin server Start the servers: Set up and start Node Manager Start the servers: Launch the managed servers Start the servers: Verify the installation Install and configure security components Install and configure security components: Install external LDAP ID store Install and configure security components: Configure WebCenter Portal to use LDAP ID store Install and configure security components: Reassociate policy and credential stores Install and configure security components: Configure single sign-on Configure domain for Content Server Configure domain for Content Server: Set up Content Server for WebCenter Portal Configure domain for Content Server: Install and configure Inbound Refinery Configure domain for Content Server: Configure dynamic converter Configure domain for Content Server: Configure Oracle HTTP Server for single sign-on Configure domain for Content Server: Connect WebCenter Portal to Content Server Configure domain for Content Server: Include Content Server context root in connection Install and configure back-end components: Connect to analytics collector Install and configure back-end components: Connect to BPEL server Install and configure back-end components: Connect to discussion server Install and configure back-end components: Configure Spaces workflows Install and configure back-end components: Register portlet producers Install and configure back-end components: Register pagelet producer Install and configure back-end components: Connect to presence server Install and configure back-end components: Configure SES Search Install and configure back-end components: Configure personalization Install and configure back-end components: Connect to mail server Install and configure back-end components: Connect to events server

Click the flow chart or use Table 2 to navigate to the appropriate Guide.

Table 2 Installing Oracle WebCenter Portal for the First Time - Simple Topology

Task and link to more information Mandatory or Optional? Notes

Perform pre-install tasks

Mandatory

 

Verify system requirements, then install and configure a database

Mandatory

 

Create schemas for the Spaces application

Create schemas for WebCenter Portal applications

Mandatory

If you want to use Spaces as well as build WebCenter Portal applications you must run the RCU twice as both require their own WEBCENTER schema.

Schemas for the Discussions service and portlets are also required if you plan to use those services. If you plan on using the Recommendation service, then the Activity Graph product needs to be installed. Analytics and Activity Graph can be used only by a single application within a domain. If Activity Graph is installed, the ACTIVITIES schema cannot be shared.

Install Oracle WebLogic Server

Mandatory

 

Install Oracle WebCenter Portal:

Mandatory

 

Install other Fusion Middleware products:

Optional

SOA is mandatory for the Worklist service and Spaces workflows.

Oracle WebCenter Content is mandatory for Content Presenter, wiki, and the Documents service.

OHS is recommended for Oracle WebCenter Content Server integration and for single sign-on (SSO) since SSO is needed to stop multiple login prompts), and is required for REST and SOA.

Configure a domain for WebCenter Portal

Mandatory

You may choose to create a new domain or extend an existing domain for WebCenter Portal.

Extend the WebCenter Portal domain to:

Optional

Oracle does not recommend deploying WebCenter Portal applications or WebCenter Portal Producer applications to the Administration Server or any of the default managed servers created during Oracle WebCenter Portal installation.

Start the servers:

Mandatory

 

Install and configure external LDAP ID store

Mandatory

Mandatory for Oracle WebCenter Content Server and Discussions

Configure the domain for Oracle WebCenter Content Server

Optional

Mandatory for Content Presenter, wiki and the Documents service.

Install, configure, and connect back-end components for WebCenter Portal services:

Optional

Mandatory for the WebCenter Portal services you want to use

See also, Post-install Configuration for WebCenter Portal Components and Services


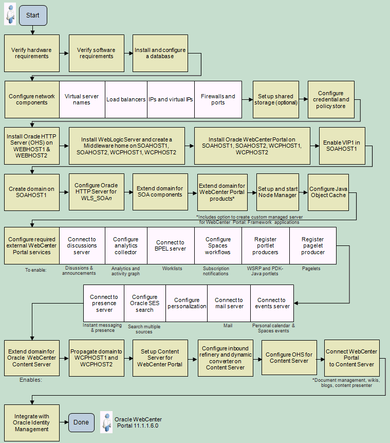
Figure 3 Installing Oracle WebCenter Portal for the First Time - Enterprise Topology

Installing WebCenter Portal - Enterprise Topology Verify hardware requirements Verify software requirements Install and configure a database Configure network components Set up shared storage Configure credential and policy store Install Oracle HTTP Server (OHS) Install WebLogic Server and create a Middleware home Install Oracle WebCenter Portal Enable VIP1 Create domain Configure Oracle HTTP Server Extend domain for SOA components Extend domain for WebCenter Portal products Set up and start Node Manager Configure Java Object Cache Connect to discussions server Connect to analytics collector Connect to BPEL server Configure Spaces workflows Register portlet producers Register pagelet producer Connect to presence server Configure SES Search Configure personalization Connect to mail server Connect to events server Extend domain for Oracle WebCenter Content Server Propagate domain to WebCenter Portal host Set up Content Server for WebCenter Portal Configure OHS for Content Server Connect WebCenter Portal to Content Server Integrate with Oracle Identity Management

Click the flow chart or use Table 3 to navigate to the appropriate Guide.

Table 3 Installing Oracle WebCenter Portal for the First Time - Enterprise Topology

Task and link to more information Mandatory or Optional? Notes

Verify hardware requirements

Mandatory

 

Verify software requirements

Mandatory

 

Install and configure a database

Mandatory

 

Configure network components

Mandatory

 

Set up shared storage

Optional

 

Configure credential and policy store

Mandatory

 

Install Oracle HTTP Server (OHS)

Mandatory

 

Install WebLogic Server and create a Middleware home

Mandatory

 

Install Oracle WebCenter Portal

Mandatory

 

Enable VIP1

Mandatory

 

Create domain

Mandatory

 

Configure Oracle HTTP Server

Mandatory

 

Extend domain for SOA components

Optional

 

Extend domain for WebCenter Portal components

Mandatory

Option to configure the domain for the Spaces application or create a custom managed server for WebCenter Portal applications

Set up Node Manager

Mandatory

 

Configure Java Object Cache

Mandatory

 

Install and configure back-end components for required WebCenter Portal services:

Optional

Mandatory for the WebCenter Portal services you want to use

See also, Post-install Configuration for WebCenter Portal Components and Services

Extend domain for Oracle WebCenter Content Server

Optional

Mandatory for the Spaces application

Propagate domain to WebCenter Portal host

   

Set up Content Server for WebCenter Portal

   

Configure OHS for Content Server

   

Connect WebCenter Portal to Content Server

   

Integrate with Oracle Identity Management

Mandatory

 

Figure 4 Post-install Configuration for WebCenter Portal Components and Services

Post-install configuration for WebCenter Portal services Get Spaces up and running Get Documents service working Get Activity Stream service working Get Discussion/Announcement service working Configure cluster support Get portlet producers working Get pagelet producers working Get Analytics service working Get Activity Graph service working Enable single Activity Graph engine Get Personalization service working Get IMP service working Get Event service working Get Mail service working Get Search service working Get Worklist service working Get RSS news feeds working Get REST working Get Subscriptions and Notifications working

Click the flow chart or use Table 4 to navigate to the appropriate Guide.

Table 4 Getting WebCenter Portal Components and Services Working

WebCenter Portal Component/Service Feature Documentation

Spaces application

 

Get Spaces up and running

Documents service

Document management, wikis, blogs, content presenter

Connect to content repository

Activity Stream service

Activity streaming

Requires Oracle WebCenter Content Server to be set up for the Document service

Discussions and Announcement services

Discussion forums and announcements

Connect to discussion server

In a clustered environment, additional configuration is required. More

Portlet producers

WSRP, PDK-Java portlets

Register portlet producers

Pagelet producers

Pagelets

Register pagelet producer

Analytics service

Analytics reports

Connect to analytics collector

Activity Graph service

Recommendation and similar item task flows

Connect to analytics collector

In a clustered environment, the activity graph engine must be be targeted to a single managed server (not the cluster). More

Personalization service

Personalization scenarios

Configure personalization

Instant Messaging and Presence service

Presence status, other presence options (such as send mail, send instant message, start phone conference)

Connect to presence server

Event service

Personal calendar and Space event management

Connect to events server

Mail service

Mail task flow

Connect to mail server

Search service

Search task flows

Configure SES Search

Worklist service

Worklist task flows

Connect to BPEL server

RSS News Feeds

External RSS news feeds

Configure proxy for RSS

REST services

RESTful interface to WebCenter Portal services

Configure REST

Subscriptions and Notifications

Notifications about subscribed services and objects

Configure notifications


2 Existing Oracle WebCenter Portal 11g Installation - Roadmaps

The roadmaps in this section provide an overview of the steps required to apply the latest Oracle WebCenter Portal patch (11.1.1.6.0) and guides you to the documentation. Oracle provides documentation for the following installation scenarios:

Before you start, you may also like to read:

Patching an Oracle WebCenter Portal 11.1.1.4.0 or 11.1.1.5.0 Installation

Figure 5 illustrates the steps required to update an Oracle WebCenter Portal 11g (11.1.1.4.0 or 11.1.1.5.0) installation to 11.1.1.6.0. Click the flow chart or use Table 5 to navigate to information for each step.

Figure 5 Applying the Latest Patch to Oracle WebCenter Portal 11.1.1.4.0 or 11.1.1.5.0

Applying Latest Patch to 11.1.1.4.0 or 11.1.1.5.0 Stop managed servers, Admin server, system components, and node manager Back up your Middleware Home, Domain Home, Oracle instances, databases, and other configuration information Run the Upgrade Installer to patch WebLogic Server to the latest version Rename the emCCR File if patching in silent mode Download WebCenter Portal and other required installers Run Patch Set Installer to patch Identity Management, Web Tier, Portal, Forms, Reports and Discoverer to 11.1.1.6.0 Run the WebCenter Portal installer to patch Oracle WebCenter to 11.1.1.6.0 Run product installers to patch other FMW products such as UCM and SOA to 11.1.1.6.0 Run Patch Set Assistant to update the MDS and ACTIVITIES schemas Extend the domain for Pagelet Producer Perform post-patching tasks for other FMW components Start the servers and processes Verify Oracle WebCenter Portal 11.1.1.6.0 installation

Table 5 Applying the Latest Patch to Oracle WebCenter Portal 11.1.1.4.0 or 11.1.1.5.0

Task and link to more information Mandatory or Optional? Notes

Stop managed servers, Admin server, system components, & node manager

Mandatory

 

Back up your current WebCenter Portal environment

Mandatory

 

Patch WebLogic Server to the latest version

Mandatory

 

Rename the emCCR File for Silent Patching

Mandatory

 

Download the installer for WebCenter Portal and other required products

Mandatory

 

Run Patch Set Installer to patch the following Fusion Middleware products to 11.1.1.6.0:

  • Oracle Identity Management

  • Oracle Web Tier (Oracle HTTP server)

  • Oracle Portal, Forms, Reports and Discoverer

Optional

Mandatory for the products you have installed

Oracle HTTP server is recommended for OCS integration

Run the WebCenter Portal installer to patch Oracle WebCenter Portal to 11.1.1.6.0

Mandatory

 

Run product installers to patch other Fusion Middleware products to 11.1.1.6.0, such as:

Mandatory

SOA is mandatory for the Worklist service and Spaces Workflows.Oracle WebCenter Content is mandatory for Content Presenter, and is recommended for the Documents service.

OHS is recommended for Oracle WebCenter Content Server integration and for SSO (since SSO is needed to stop multiple login prompts), and is required for REST and SOA.

Update the MDS and ACTIVITIES schemas

Mandatory

 

Extend the domain for Pagelet Producer

Optional

 

Perform post-patching tasks for other FMW components

Mandatory

 

Start the servers and processes

Mandatory

 

Verify Oracle WebCenter Portal 11.1.1.6.0

Mandatory

 

Patching an Oracle WebCenter Portal 11.1.1.2.0 or 11.1.1.3.0 Installation

Figure 6 illustrates the steps required to update an Oracle WebCenter Portal 11g (11.1.1.2.0 or 11.1.1.3.0) installation to 11.1.1.6.0. Click the flow chart or use Table 6 to navigate to information for each step.

Figure 6 Applying the Latest Patch to Oracle WebCenter Portal 11g (11.1.1.2.0 or 11.1.1.3.0)

Applying latest patch to 11.1.1.2.0 or 11.1.1.3.0 Stop managed servers, Admin server, system components, & node manager Back up your Middleware Home, Domain Home, Oracle instances, databases, and other configuration information Perform general pre-patching tasks for WebCenter Save OmniPortlet and WebClipping customizations Run purgeMetadata() for WebCenter Spaces Upgrade Oracle UCM Upgrade WebLogic Server to the latest version Rename emCCR if patching in silent mode Download WebCenter Portal and other required installers Run Patch Set Installer to patch Identity Management, Web Tier, Portal, Forms, Reports and Discoverer to 11.1.1.6.0 Run the WebCenter Portal installer to patch Oracle WebCenter to 11.1.1.6.0 Run product installers to patch other FMW products such as UCM and SOA to 11.1.1.6.0 Update schemas Upgrade the Spaces application Use the automated script? Perform post-patch tasks for Fusion Middleware products, including updating OWSM policies Perform post-patch tasks for Oracle WebCenter Portal Perform post-patch tasks for the Spaces application Perform post-patch tasks for WebCenter Portal security Add new Oracle WebCenter Portal features Verify WebCenter Portal 11.1.1.6.0 installation Migrate Oracle Wiki pages and blogs Migrate content presenter custom templates Update REST API configuration Update multi-calendar layouts Restore OmniPortlet and WebClipping customizations Install Oracle WSM Policy Manager Remove OpenUsage properties in setDomainEnv Redeploy applications to upgraded custom portal managed servers Remove LD_LIBRARY_PATH from setDomainEnv script Migrate WSRP portlet preferences Set Web Context Root on the Content Server connection Configure group space workflows Reconfigure the default page template for group spaces Update timezone attribute for the Spaces application Update group space display mode Choose the default start page Migrate Spaces customizations Upgrade Process Spaces  Configure WS-Security for the discussions server Update list of authentication providers Extend the domain to add Activity Graph, Analytics, Pagelet Producer, Personalization, and WebCenter Services Portlets Add WebCenter Portal: Framework features to custom applications Start the servers and processes

Click the flow chart or use Table 6 to navigate to the appropriate Guide.

Table 6 Applying the Latest Patch to Oracle WebCenter Portal 11g (11.1.1.2.0 or 11.1.1.3.0)

Task and link to more information Mandatory or Optional? Notes

Stop managed servers, Admin server, system components, & node manager

Mandatory

 

Back up your current WebCenter Portal environment

Mandatory

 

Perform pre-patch tasks for WebCenter Portal:

Mandatory

 

Patch WebLogic Server to the latest version

Mandatory

 

Rename the emCCR File if patching in the silent mode

Mandatory

 

Download the installer for WebCenter Portal and other required products

Mandatory

 

Run Patch Set Installer to patch the following Fusion Middleware products to 11.1.1.6.0:

Optional

Mandatory for the products you have installed

Oracle HTTP server is recommended for OCS integration

Run WebCenter Portal installer to patch Oracle WebCenter Portal to 11.1.1.6.0

Mandatory

 

Run product installers to patch other Fusion Middleware products to 11.1.1.6.0, including:

Optional

WebCenter Content and SOA are mandatory for Spaces

OHS is recommended for Oracle WebCenter Content Server integration

Update schemas

Mandatory

 

Update the Spaces application using one of the following:

Mandatory

 

Perform post-patch tasks for the required Fusion Middleware products. This includes updating the OWSM policies.

Mandatory

 

Perform post-patch tasks for Oracle WebCenter Portal

Mandatory

 

Perform post-patch tasks for Spaces

Mandatory

Mandatory for Spaces

Perform post-patch tasks for WebCenter Portal security

Optional

 

Add new Oracle WebCenter Portal features

Optional

 

Start the servers and processes

Mandatory

 

Verify Oracle WebCenter Portal 11.1.1.6.0

Mandatory

 

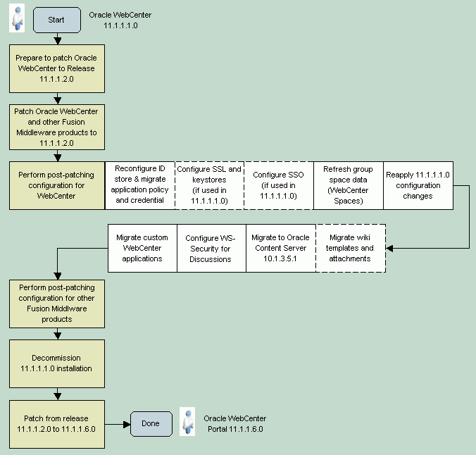
Patching an Oracle WebCenter Portal 11.1.1.1.0 Installation

If you are currently running Oracle WebCenter Portal 11g (11.1.1.1.0), you must update your Oracle Fusion Middleware environment to 11g (11.1.1.2.0) before applying the Oracle WebCenter Portal 11g (11.1.1.6.0) patch. Figure 7 illustrates the steps required.

Click the flow chart for more information on how to complete each step.

Figure 7 Applying the Latest Patch to Oracle WebCenter Portal 11.1.1.1.0

Applying Latest Patch to WebCenter Portal 11.1.1.1.0 Prepare to patch Oracle WebCenter to release 11.1.1.2.0 Patch Oracle WebCenter and other Fusion Middleware products to 11.1.1.2.0 Perform post-patching configuration for WebCenter Reconfigure ID store & migrate application policy and credential store Configure SSL and keystores (if used in 11.1.1.1.0) Configure SSO (if used in 11.1.1.1.0) Migrate wiki templates and attachments Reapply 11.1.1.1.0 configuration changes Refresh group space data (WebCenter Spaces) Migrate to Oracle Content Server 10.1.3.5.1 Configure WS-Security for Discussions (WebCenter Spaces) Migrate custom WebCenter applications Perform post-patching configuration for other Fusion Middleware products Decommission 11.1.1.1.0 installation Patch from release 11.1.1.2.0 to 11.1.1.6.0

Click the flow chart or use Table 7 to navigate to the appropriate Guide.

3 Existing Oracle WebCenter Portal 10g Installation - Roadmap

If you are currently running Oracle WebCenter 10g (10.1.3) you must upgrade your Oracle Application Server 10g environment to Oracle Fusion Middleware 11g, and then upgrade your WebCenter Portal applications from 10g (10.1.3) to 11g (11.1.1.6.0). Figure 8 illustrates the steps required.

Click the flow chart for more information on how to complete each step.

Before you start, you may also like to read:

Figure 8 Upgrading from Oracle WebCenter 10g 10.1.3

Upgrading from Oracle WebCenter 10g 10.1.3 Prepare for upgrade from 10g Upgrade WebCenter environment (optionally SOA and ADF) Upgrade WebCenter service back-ends (Discussions, OCS, Wiki and Blog Server) Upgrade WebCenter applications Upgrade portlet producers Migrate data (OCS and wikis and blogs)

Click the flow chart or use Table 8 to navigate to the appropriate Guide.

Table 8 Upgrading from Oracle WebCenter 10g 10.1.3

Task and link to more information Mandatory or Optional? Notes

Prepare for upgrade from 10g

Mandatory

 

Upgrade WebCenter Portal environment

Mandatory

Optionally upgrade SOA & ADF

Upgrade WebCenter Portal service back-ends (Discussions, OCS, Wiki & Blog Server)

Mandatory

Only mandatory for services that you use

Upgrade WebCenter Portal applications

   

Upgrade portlet producers

   

Migrate data on Oracle Content DB and Oracle Wiki and Blog server

   

4 Documentation Accessibility

For information about Oracles commitment to accessibility, visit the Oracle Accessibility Program website at http://www.oracle.com/pls/topic/lookup?ctx=acc&id=docacc

Access to Oracle Support

Oracle customers have access to electronic support through My Oracle Support. For information, visit http://www.oracle.com/support/contact.html or visit http://www.oracle.com/accessibility/support.html if you are hearing impaired.


Oracle Fusion Middleware Administrator's Guide for Oracle WebCenter Portal, 11g Release 1 (11.1.1.6.0) for Windows

E22628-02

Copyright © 2009, 2011, Oracle and/or its affiliates. All rights reserved.

This software and related documentation are provided under a license agreement containing restrictions on use and disclosure and are protected by intellectual property laws. Except as expressly permitted in your license agreement or allowed by law, you may not use, copy, reproduce, translate, broadcast, modify, license, transmit, distribute, exhibit, perform, publish, or display any part, in any form, or by any means. Reverse engineering, disassembly, or decompilation of this software, unless required by law for interoperability, is prohibited.

The information contained herein is subject to change without notice and is not warranted to be error-free. If you find any errors, please report them to us in writing.

If this is software or related documentation that is delivered to the U.S. Government or anyone licensing it on behalf of the U.S. Government, the following notice is applicable:

U.S. GOVERNMENT RIGHTS Programs, software, databases, and related documentation and technical data delivered to U.S. Government customers are "commercial computer software" or "commercial technical data" pursuant to the applicable Federal Acquisition Regulation and agency-specific supplemental regulations. As such, the use, duplication, disclosure, modification, and adaptation shall be subject to the restrictions and license terms set forth in the applicable Government contract, and, to the extent applicable by the terms of the Government contract, the additional rights set forth in FAR 52.227-19, Commercial Computer Software License (December 2007). Oracle America, Inc., 500 Oracle Parkway, Redwood City, CA 94065.

This software or hardware is developed for general use in a variety of information management applications. It is not developed or intended for use in any inherently dangerous applications, including applications that may create a risk of personal injury. If you use this software or hardware in dangerous applications, then you shall be responsible to take all appropriate fail-safe, backup, redundancy, and other measures to ensure its safe use. Oracle Corporation and its affiliates disclaim any liability for any damages caused by use of this software or hardware in dangerous applications.

Oracle and Java are registered trademarks of Oracle and/or its affiliates. Other names may be trademarks of their respective owners.

Intel and Intel Xeon are trademarks or registered trademarks of Intel Corporation. All SPARC trademarks are used under license and are trademarks or registered trademarks of SPARC International, Inc. AMD, Opteron, the AMD logo, and the AMD Opteron logo are trademarks or registered trademarks of Advanced Micro Devices. UNIX is a registered trademark licensed through X/Open Company, Ltd.

This software or hardware and documentation may provide access to or information on content, products, and services from third parties. Oracle Corporation and its affiliates are not responsible for and expressly disclaim all warranties of any kind with respect to third-party content, products, and services. Oracle Corporation and its affiliates will not be responsible for any loss, costs, or damages incurred due to your access to or use of third-party content, products, or services.