This chapter describes how to plan, execute, and monitor unit rate based contracts in Oracle Projects.
This chapter covers the following topics:
Schedule of Values (SOV): This is a detailed statement outlining the portions of the contract sum and typically signed as a contractual agreement. The SOV allocates value for various parts of the work and is also used as the basis for monitoring the progress, as well as submitting and reviewing payment certificates (billing and invoicing to the client).
The schedule of values is also linked to the project work breakdown structure(s) to allow progress to flow through the project tasks as an input into the contract billing process. For more information, see: Managing a Project Schedule of Values.
Activity Resource Requirement (ARR): The Activity Resource Requirement (ARR) is a set of resources which are grouped with the conversion factor, or co-efficient, and are required to perform a unit of SOV, task, activity, or work Item. Activity Resource Requirement is a key component in conceiving and modeling any project which provides the ability to determine the required resources, and the expected rate of consumption, to perform an activity or task.
Each set of resource elements in an ARR assigned to deliver a unit of activity or task is stored in the library of ARRs and is utilized at different stages of the project management cycle and from different modules for different needs like cost budgeting, forecasting, reconciliation and efficiency measures. For more information, see: Managing Activity Resource Requirements and Libraries.
Leaf SOV Task: This is defined as the lowest task in the WBS associated with an SOV under which no further tasks can be created.
SOV Summary Task: This is defined as a task which is the parent task for the Leaf SOV tasks in the WBS
ARR Task: This is defined as the autogenerated task associated with an Activity Resource Requirement. The system automatically generates ARR task for a leaf SOV task.
Non SOV ARR Task: This is defined as the lowest level task in the WBS which is manually associated with an Activity Resource Requirement. You cannot define a non SOV ARR task under a leaf SOV task or SOV Summary task.
Activity task: This is a task associated to an activity resource requirement. Activity task is a generic term used for ARR task or non SOV ARR task across the WBS.
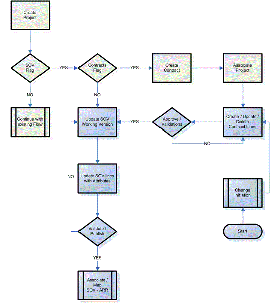
The followed diagram provides an outline of the overall SOV workflow:

Note: For workplan baseline versioning-enabled projects, see Managing the Workplan Lifecycle Using Baseline Versioning.
Oracle Project Planning and Control allows you to create a SOV from a project contract in Oracle Project Contracts or directly enter one. Once a project is created, the SOV details can either be updated from Oracle Project Contracts or can be entered directly.
Once you create a project from an approved contract or agreement, you can enable SOV for the project, define the SOV and lines and associate ARRs with the SOV lines. If integrated from Oracle Projects Contracts, SOV details are updated automatically and you do not need to enter the details directly. For more information, see: Enabling and Disabling Schedule of Value. If the SOV lines are updated from the project contract, you cannot edit, add or remove the lines unless the changes are first made to the contract in Oracle Project Contracts and the agreement is re-approved.
To ensure the SOV is updated accurately, the following restrictions and validations are applied when you generate SOV details from a Project Contract:
The Project Contract should contain all entities of cost, scope, schedule and quality (CSSQ)
All contract line items amount should total to the total contract value.
If a Project Contract has been associated with a SOV project, you cannot associate any sub projects.
If a Project Contract is marked as a SOV contract and associated with a SOV project, only one customer can be associated to the contract.
If a project has been set with the option Do Not Generate SOV from Contract, then the project cannot be associated with a Project Contract.
Once a SOV project is associated to a contract, it cannot be associated to any other contract.
Once SOV information has been updated to the SOV project, you cannot change the association.
For a SOV project contract, once the contract lines are updated on the SOV project, then:
Contract lines cannot be deleted.
The quantity can be changed to Zero as long as the line is not billed.
While editing any line quantity, the new quantity cannot be less than the billed quantity.
For a SOV project contract, SOV information can be updated to a project at the following points:
When the contract is approved.
When a change request for the contract is completed.
When the contract or a contract line is terminated. (Only contract or line number and status is updated on the project.)
The following information is updated on the project at the time of initial creation of a SOV upon approval of the contract:
Contract Information:
Contract Type
Contract Number
Contract Amount
Contract Currency
Payment Terms
Contract Line Information:
Contract Line ID
Line Number
Line description
UOM
Quantity
Billing Rate
Change Reference, if any
The following illustration shows an overview of the Contracts operational flow:

In order to manage a unit rate based project contract with a schedule of values (SOV), you must enable a SOV for the project and associate it with a contract during the contract creation in Oracle Project Contracts. Once enabled, you can select whether to derive the SOV lines from a Project Contract or to enter the required values and set up a SOV manually. Once you setup the SOV lines, you associate the SOV lines to tasks in the work breakdown structure (WBS). You can associate a SOV line to any level of task in the WBS. If the SOV lines are generated from a project contract, the SOV lines are updated, deleted, or added whenever the source project contract is updated. Once you enable a project for Schedule of Values, the project structure defaults to a fully-shared, version-enabled structure.
Once the SOV lines are generated from a Project Contract, you cannot add, update or delete any SOV lines directly. You can only add, update or delete SOV activities and update spread curves. Once the SOV is completed and mapped to the tasks in the WBS, you can publish it for use. The SOV does not become active until it is published
You cannot enable Schedule of Values for a project under the following conditions:
The project workplan is already published
Program reporting is enabled for a project
The project structure is not Fully Shared (FSS)
A funding agreement is already created
Event or Event Billing type is not enabled
Billing event is created from a deliverable
An Approved Cost Budget, Approved Revenue Budget or Primary Forecast plan type version exists.
To enable Schedule of Values (SOV) for a project:
Navigate to the Project Setup page and click the Structures link.
Under the Schedule of Values section, select the Enable Schedule of Values check box.
If you want to generate SOV lines from a Project Contract, first create and approve the project contract in Oracle Project Contracts, then select the Generate SOV from Contracts check box. If the SOV is already published, this check box is disabled.
If you want to enter the SOV, do not select the Generate SOV from Contracts check box and enter the following information:
Contract Type: Select an appropriate contract type from the list.
Contract Amount: Enter the contract amount.
Contract Currency: Enter the currency for the contract.
Payment Terms: Select the payment term for the contract.
Contract Number: Enter the contract number to which you want to associate the project.
Planning Resource List: Select the appropriate planning resource list that you want to use for selecting resources for your ARRs on SOV lines or activities.
Plan Amounts in Multiple Currencies: Select this check box if you want to use multiple currencies when you enter project plans.
Time Phase: Select a PA or GL period time phase for budgeting and forecasting.
Period Profile: Select a PA or GL period profile to specify how Oracle Project Planning and Control groups and displays time periods when you edit budgets and forecasts.
Current Planning Period: Enter the date for current planning period for the project.
Note: If you do not select the Generate SOV from Contracts check box, the contract can be enabled for Schedule of Values but the SOV is not generated from the Project Contract and you need to enter the SOV. For more information see, Manually Creating Schedule of Values (SOV).
5. Click Apply. The project is enabled for SOV and associated to the selected contract or click Cancel to discard your changes and return to the Setup page.
You can disable Schedule of Values for a contract project by clearing the Enable Schedule of Values check box in the Project Setup page. You can disable a project SOV until the SOV and workplan are published. The SOV cannot be disabled if a project is associated to a SOV contract or updated with the data from the contract.
An Activity Resource Requirement (ARR) is a set of resources required to perform a certain number of units of a specific activity output. An ARR is independent of project and can be used for more than one project at a time.
All the ARRs are stored in an ARR library and you can associate these ARRs to your SOV project. When you associate an ARR to a project SOV from the ARR library, a copy of the ARR is generated that is specific for that project (project-specific ARR). All the resources in an ARR are derived from the PRL that you selected while setting up the project. All the updates, such as addition or deletion of resources to the ARR are done on the copy of ARR associated with the project and the ARR in the library is not affected.
You create ARRs by entering new ones or copying and editing existing ones. An ARR is the only source for planning or using resources in SOV-enabled projects. Once created, an ARR can only be deleted if it has no association with any active SOV.
The following business rules and validations ensure that the ARR is complete and the association of the ARR to a project SOV is valid:
An ARR is considered New and any values can be updated until the first time it is enabled.
When adding resources to an ARR, if the resource is rate-based, you can enter a Quantity and UOM.
When adding a resource, if the resource is non-rate based, you must enter an amount. Non rate-based resources use the same currency as the Planning Currency that you defined at the time of project setup. If resources are needed in different planning currencies, you must create new ARRs for the additional currencies.
You can only select resources in the Add Resources section of the ARR from the PRL selected in the ARR header.
A new ARRs do not require approval. Once the status is set to Active, it can be used in any project enabled for SOV.
The work quantity spread curve for the ARR is derived from the PRL and is copied to the ARR while associating it with the project (project-specific ARR). You can update the spread curve by updating the copy of the ARR associated with the project or SOV line.
The Search Activity Resource Requirements page allows you to find and manage Activity Resource Requirements. You can search and view details of existing ARRs. You can also perform various actions such as copy, create, update, and delete an ARR.
To search for an existing ARR:
Navigate to the Search Activity Resource Requirements page.
Use the following criteria to search for existing ARRs:
Name
Category
Status
Planning Resource List
Effective From/To Dates
Click Go. The search results table displays the ARRs matching the search criteria. The following details are displayed:
Name
Category
Output Quantity
Output UOM
Planning Resource List
Planning Currency
Effective From/To Dates
Status
From the results table, you can perform the following actions for each row:
View ARR: Click the name of the ARR to open the View Activity Resource Requirement page and details of the selected ARR.
Create an ARR: Click Create to open the Create Activity Resource Requirement page and create a new ARR. For more information, see: Creating Activity Resource Requirement and Adding Resources.
Update: Click the Update icon to open the Update Activity Resource Requirement page and edit the selected ARR. The Update icon is disabled if the ARR is in use for any project. For more information, see: Updating and Deleting Activity Resource Requirement.
Copy: Click Copy to open the Copy Activity Resource Requirement page and copy the selected ARR. For more information, see: Copying Activity Resource Requirement.
Delete: Click the Delete icon to delete the selected ARR. An ARR can only be deleted if it is in Draft or Ready For Use status and has not been Active or associated to any project or SOV. For more information, see: Updating and Deleting Activity Resource Requirement.
You can define a library of Activity Resource Requirements (ARRs) that can be used for SOV projects to define the relationship between the rate of resources consumed to complete a unit-based output activity. Once created, the library of ARRs can be used for multiple projects, and a copy of the ARRs used in a project are associated to the project to manage project-specific ARR updates.
Once an ARR is created, you can associate multiple resources with the ARR to be used for the activities until the time the ARR is in Draft status. If at any time during project execution, you need to add more resources to an ARR that is associated with a SOV line or SOV activity, you can update the ARR but the changes would be applicable only for the project to which this ARR is associated. For more information regarding project-specific ARR, see: Updating Schedule of Values (SOV) and Activity Resource Requirements for a Project.
To create an ARR:
Navigate to the Search Activity Resource Requirements page.
Click Create. The Create Activity Resource Requirement page appears.
Enter the appropriate information in the following fields:
Name: Enter a unique name for the ARR.
Description: Enter a short description for the ARR.
Effective From Date: Select an effective date for the ARR.
Effective To Date : Select a date until which this ARR can be used.
Status: Select appropriate status for this ARR. The valid values are Draft and Ready For Use. You cannot update an ARR if the status is Ready For Use.
Output UOM : Select appropriate UOM for this ARR from the list of predefined UOMs.
Output Quantity: Enter the production quantity for an activity that can be delivered using the resources specified in the activity resource requirement.
Category: Select an appropriate category for this ARR from the list of predefined categories.
Planning Resource List: Select a planning resource list to add resources to this ARR. All resource classes-enabled active PRLs available in the system become the source.
Planning Currency: Select appropriate planning currency. This field is mandatory for non-rate based resources.
In the Resource Requirement section, click Add Resources. The Search and Select: Add Resources page appears.
Search for resources using any of the following criteria:
Resource Class
Resource Name
Resource Format
Select the resources that you want to add and click Add Resources. The Create Activity Resource Requirement page appears and displays resource details in the following columns:
Resource Name (read only)
Resource Class (read only)
Resource Format (read only)
Quantity (conditional based on resource selected)
UOM (read only)
Amount (conditional, based on resource selected)
Spread curve (defaults from the PRL)
Click Apply to create an ARR or click Cancel to discard the new ARR entries and return to the Search Activity Resource Requirements page.
The Search Activity Resource Requirements page allows you to copy an existing ARR to create a new ARR. When you copy an ARR, all the values are defaulted from the source ARR except the following:
The ARR Name is defaulted as [source ARR Name] -copy. You can update the name of the ARR.
The status is changed to Draft.
The Effective From date is defaulted to the current system date.
The copied ARR is considered as a new ARR and is subject to all the rules as if it was entered manually. The new ARR does not need to be associated to the source ARR.
To copy an ARR:
Navigate to the Search Activity Resource Requirements page.
Use the following criteria to search for existing ARRs:
Name
Category
Status
Planning Resource List
Effective From/To Dates
Click Go. The search results table displays the ARRs matching the search criteria.
Select the ARR that you want to copy and click Copy. The Copy Activity Resource Requirement page appears and displays details of the source ARR.
Enter the appropriate information in the following fields:
Name: Update or enter a new name for the ARR.
Description: Update or enter a new description for the ARR.
Effective From: Update the effective date for this ARR. This date is defaulted to the current system date.
Effective To: Select a date until which this ARR remains valid.
Click Copy and Continue. The Update Activity Resource Requirement page appears and displays all the details of the ARR.
Update the information in the fields as required and update the status of the ARR.
Add or remove resources in the Resource Requirements section. For more information, see: Creating Activity Resource Requirement and Adding Resources.
Click Apply to save the new ARR or click Cancel to discard your changes and return to the Search Activity Resource Requirement page.
You can update and delete single or multiple ARRs from the Search Activity Resource Requirement page. You can only update details of an ARR that is in Draft status, has never been Active or associated to any project or SOV. For updating an ARR that is in Ready For Use status but has not been associated to any project or SOV, you must change the status to Draft first and then update the ARR. You can also add or delete resources from an ARR.
To update an ARR:
Navigate to the Search Activity Resource Requirements page.
Use any of the following criteria to search for existing ARRs:
Name
Category
Status
Planning Resource List
Effective From/To Dates
Click Go. The search results table displays the ARRs matching the search criteria.
Select the ARR that you want to update and click the Update icon. The Update Activity Resource Requirement page appears.
You can update the following fields in an ARR that is in Draft status:
Name
Description
Planning Resource List
Effective From
UOM
Quantity
Category
Status
Add or Delete Resources
Click Apply to save the updated ARR or click Cancel to discard your changes and return to the Search Activity Resource Requirement page.
Similarly, you can delete ARRs that are not in use or are past their Effective To date. The ARRs that are past their Effective To date are automatically changed to Inactive status. You can delete ARRs that are in Draft or Ready For Use status but have not been associated to any project or SOV.
To delete an ARR:
Search the ARR that you want to delete from the Search Activity Resource Requirements page.
Select the ARR that you want to delete and click the Delete icon.
The Schedule of Values for a project is managed in the Schedule of Values page. You can select this page in the sub-menu for a project. You can access this page when a project is enabled for SOV.
When no SOV has yet been created or generated, the Schedule of Values page is displayed with no values in the tables and you can start entering new table rows to create SOV lines manually. If the SOV is generated from a contract, you can view the SOV lines that are automatically generated. For more information, see: Integration with Oracle Projects.
If there is any existing version of a SOV previously entered or generated, the Schedule of Values page displays the existing SOV lines. If there is a previously published version, the publish date is displayed in the page summary. You can update SOV and Activities using the Update icon in the Schedule of Values page. You can also view any previous versions of a SOV.
The Schedule of Values page also allows you to update the SOV by adding or deleting SOV lines, to publish a SOV and to view change history for a SOV.
For any project enabled for a SOV, you must enter the SOV if you have not selected the Generate SOV from Contracts check box at the time of enabling SOV for a project and enter the required information, see: Enabling Schedule of Values for Contract Projects. The SOV does not become active until it is published for use. The following rules and validation are ensured while entering SOV lines:
The project or project template must be enabled for SOV.
You can enter SOV lines only if the project is not associated to a project contract.
The project does not require a funding or contract to enter the SOV. If funding is not selected in the setup page, it is created when you publish the SOV
You cannot manage a SOV without first selecting a project.
A SOV line number must be unique within a SOV.
To enter SOV and SOV lines for a project:
Navigate to the Search Projects page and search for the project for which you want to enter the SOV. The search results are displayed.
Click the project name. The project details are displayed.
Click the Schedule of Values tab. The Schedule of Values page appears and displays the following details that you entered in the project setup page:
Description - Defaults from the project SOV setup page.
Version Name- Defaults from the project SOV setup page as Copy: SOV Name. You must update this name each time you update the SOV. A unique name is required for versioning.
Contract Start Date - Defaults from the associated project agreement and is read only.
Contract End Date - Defaults from the associated project agreement and is read only.
Contract Currency - Defaults from the currency of the associated agreement and is read only.
Contract Type - Defaults from the associated agreement and is read only.
Contract Number - Defaults from the associated agreement and is read only.
Amount - The total funding amount of the associated agreement and is read only. The amount can only be updated on the associated agreement.
Published Date - Displays the date when the SOV was published. If no version of the SOV has ever been published, this field is blank.
The Lines section displays any existing SOV lines. This section remains blank if there is no existing SOV line.
Click Update. The Schedule of Values page appears. In the Schedule of Values section, you can enter a unique name for the SOV in the Version Name field. The SOV name is defaulted to Copy: SOV Name.
In the Lines section, click the Create SOV Line icon. You can enter information in the following fields:
Number: Enter a line number for the SOV line.
Description: Enter a short description for the SOV line.
UOM: Select the appropriate UOM code for the SOV line.
Quantity: Enter a positive value for the SOV quantity that you expect to deliver using the resources.
Billing Rate: Enter the billing rate for the entered quantity.
Amount: The amount is calculated automatically based on the quantity and billing rate and is displayed when you click Apply to save your changes.
Change Reference: Enter the change order number, if any, associated with this SOV line.
Spread Curve: Select appropriate spread curve from the list of available Spread Curves defined in the spread curve setup. The spread curve is used to spread the work quantities between the task schedule start date and the task scheduled end date.
ETC Method: Select appropriate forecast ETC method from the list of available ETC methods for the project. For more information about ETC sources, see: Defining ETC Sources.
Multiple ARR: Select Yes or No to mark the SOV Line as multi-resourced or single-resourced.
Click the Activity Resource Requirements icon to add resources to the SOV lines by selecting Activity Resource Requirements (ARRs) from the ARR library. This feature becomes available when you click Apply to save your changes. For more information, see: Adding Activity Resource Requirements to SOV Lines or SOV Line Activities.
Click Save and Continue if you want to add more SOV lines.
Click Apply if you do not want to add any more SOV lines. The Schedule of Values page appears and displays SOV details.
Click Publish if you want to publish the SOV. The Schedule of Values page appears and displays SOV details in the View mode.
After you enter, copy, or generate SOV lines and publish the SOV at least once, you can assign resources to the SOV lines by associating Activity Resource Requirements (ARRs) from the ARR library.
When you associate an ARR from the library, a copy of the ARRs is associated to the project to manage project-specific ARR updates. All the updates, such as addition or deletion of resources to the ARR are done on the copy of ARR associated with the project and the ARR in the library is not affected. If more than one ARR is associated to a SOV line, each ARR association becomes a SOV line activity. If a SOV line has single ARR , then the SOV is an activity itself.
From the Create or Update SOV page, you can select a SOV line and add ARRs. This enables you to select one or more ARRs for the same SOV line.
The following rules and validations are ensured while adding ARRs to the SOV lines:
You can only select ARRs that are active and in Ready for Use status on the project start date
If multi currency option is not enabled at the workplan level, you can select only those ARRs which have matching currencies with the project currency. If multi currency option is enabled at the workplan level, you select any ARR and the system adds the currency in workplan currency page.
For an SOV project with Non SOV tasks associated with an ARR, you can add cost code at the resource level.
Cost codes for the resources are defaulted from the ARR for the tasks associated with the SOV line.
For a SOV line marked as a single ARR, the UOM and quantity will default.when you associate the ARR to a SOV line.
For a SOV line marked as a single ARR, you can only associate the following:
one ARR.
the ARR with the UOM code that matches the SOV
Prerequsites:
Enable Schedule of Values for the project.
Define ARRs.
Define SOV lines and publish the SOV.
To add ARRs to a SOV line:
Navigate to the Schedule of Values page.
Click Update. The Schedule of Values page appears and displays details in the Schedule of Values section and SOV lines in the Lines section
In the Lines section, click the Activity Resource Requirements icon. The Activity Resource Requirement page appears and displays SOV line details and the associated ARRs.
In the Activity Resource Requirements section, click the Create ARR icon.
Click the Name field to search and select an appropriate ARR from the list. You can use the following criteria to search for an ARR:
ARR Name
ARR Description
UOM
ARR Category
Once selected, the selected ARR is associated with the SOV line and the Activity Resource Requirements section displays the following details:
Name: Displays the name of the selected ARR
Description: Displays a short description for the selected ARR.
UOM: Displays the activity quantity UOM
Quantity: Enter the production quantity for an activity that can be delivered using the resources specified in the activity resource requirement. This value should be a positive number.
Planning Currency: Displays the planning currency for the selected ARR.
You can perform the following actions for an ARR.
Edit ARR: Click this icon to open the Update Activity Requirement page where you can view and edit the resources for the selected project. The updates are applicable only to the copied version of the ARR and are project specific. This icon is available after the first time the page is saved. For more information, see: Updating Schedule of Values (SOV) and Activity Resource Requirements for a Project.
Delete: Click this icon to delete the ARR association. You can only delete a SOV-ARR association until the workplan has not been published.
Click Save and Continue if you want to save the current additions and add more ARRs to the SOV lines.
Click Apply to save your changes and return to the Schedule of Values page.
Once on the Schedule of Values page you can edit other details or just click Apply to save your changes.
You can update SOV lines and project ARRs associated with the lines for a project by updating a copied version of the latest published version. Each updated version is maintained with a history of version number and effective dates. You can also view these historical versions from the Schedule of Values page. The previously published version stays in effect until the working version is approved and published. You can only view and update SOV lines for the selected project.
When SOV lines or line activities already have progress collected or any SOV billing generated, updates are restricted and conditional.
You can update any ARR associated to the SOV lines or activities by adding more resources from the Schedule of Values page. Updates to the ARR are applicable for that project only and are applied across all the tasks associated to the SOV lines wherever the updated ARR is used.
The following rules and validations are ensured:
The updated SOV becomes applicable i.e., changes are applied to funding, quantity, or rates, only when it is published.
You can delete an ARR from a SOV line or activity only if there is no published version of the SOV or any progress collected. When you delete an ARR, it deletes all resource assignments created in the workplan when the SOV line is associated to a WBS task. For more information on SOV line and WBS task association, see Creating WBS Tasks and Workplan.
All updates to the resources in an ARR are done on the version of the ARR copied for a project and not on the library version of the ARR.
If an SOV is published, you cannot delete an SOV line. If needed, you can change the quantity to zero and add a new line.
If you update fields that effect planning amounts or spread distributions, the updated values only take effect on the next plan versions. Older versions are not updated automatically.
To update SOV line and associated ARRs:
Navigate to the Search Projects page and search for the project for which you want to create SOV. The search results are displayed.
Click the project name for which you want to update SOV. The project details are displayed.
Click the Schedule of Values tab. The Schedule of Values page appears and displays the details of the SOV. The Lines section displays the existing SOV lines.
Click Update. The Schedule of Values page appears. In the Schedule of Values section, update the name or enter a new name for the SOV version in the Version Name field. The SOV name is appended as Copy: SOV Name each time you update the SOV.
Update any of the following fields for the previously defined SOV lines or click Create SOV Line to add a new SOV line:
Quantity: Update the SOV line quantity. You can change this to zero but not to a negative number.
Billing Rate: Update the billing rate for the SOV line.
Spread Curve: Select an appropriate spread curve for the SOV line.
Change Reference: You can enter one or more change order reference numbers for a SOV line. The change order reference numbers are specific to a SOV line and version.
Multiple ARR: You can only change a value in the working version, also known as the update mode of SOV. The published SOV versions contain read-only values if the SOV line is a single ARR or multiple ARR. As such, you cannot change the value for a published SOV line, between Yes and No.
Click Activity Resource Requirement icon. The Activity Requirement page appears and displays the details of the associated ARRs. You can associate new Activity Resource Requirements (ARRs) from the ARR library or update the existing ARRs. You can update the following information for an ARR line:
Quantity: Update the production quantity for an activity that can be delivered using the resources specified in the ARR.
Note: You cannot update the production quantity for an activity that is associated to an SOV line marked for a single ARR.
Click the Edit ARR icon to update the ARR resources. The Update Activity Resource Requirement page appears. You can update the following values for resources:
Coefficient: Coefficient is a proportional relationship between the unit of work to be delivered and the resources required. The system calculates coefficient per unit while generating resource assignments based on the standard output quantity and resource quantity.
Quantity: Update the resource quantity.
Amount: Update the amount for non-rate based resources.
Spread Curve: Update the spread curve type.
Add new resources.
Delete resources: Click the Delete icon to delete the resource.
Click Apply to save your changes and return to the Activity Resource Requirement page.
From the Activity Resource Requirement page you can make additional edits or just click Apply to save the updated ARR and return to the Schedule of Values page.
From the Schedule of Values page, you can make additional edits or click Apply to save the updated SOV lines.
Click Publish to publish the updated SOV.
You must publish a completed SOV before it can be used to assign resources and manage a project. You can publish the SOV from the Schedule of Values page using the Publish button.
Every time you update a SOV, the changes are done to a copy of the latest published version. Each updated version is maintained with a history of version number and effective dates. A SOV, until published, is considered a working version. All the previous versions of published SOVs can be viewed in the Schedule of Values Version History page.
Until the SOV is published, the following actions are not allowed:
No SOV lines can be associated with any WBS task.
No seeded or approved financial plan type can be generated.
No progress can be collected on WBS tasks.
No change orders can be created or implemented.
To publish an SOV:
Navigate to the Schedule of Values page of the project for which you want to publish the SOV. The details of the SOV and existing SOV lines are displayed.
Click Update. The Schedule of Values page appears.
Update the Version Name, SOV lines, associated ARRs.
Click Apply to save your changes and return to the Schedule of Values page.
Click Publish. A confirmation message appears.
Click Yes to publish the updated SOV or click No to discard your changes and return to the Schedule of Values page.
To view version change history:
Navigate to the Schedule of Values page of the project for which you want to view SOV version history.
Click View History. The Schedule of Values Version History page appears and displays all the previously published versions of SOV under the SOV Published Versions section. You can view the details under the following columns:
Version Name: Displays the name of the SOV.
Published Date: Displays the date on which the SOV was published.
Contract Amount: Displays the total amount for the contract.
Select the SOV version for which you want to view the details. The SOV line details for the selected version are displayed in the SOV Line Details section. You can view the following details:
Line number
Line Description
UOM
Quantity
Billing Rate
Amount
Change Order Reference
Spread Curve
Forecast ETC Method
Click Last Published Version to return to the Schedule of Values page and view the latest published version of the SOV.
The Schedule of Values page allows you to view a summary of the metrics associated with the Planned, Actual and Remaining attributes of a SOV line. You can view the task details and periodic details for each SOV line.
The Planned values depict the latest published work plan, ITD values from the current baseline and the Actual, ETC and Forecast values from the Primary Cost Forecast of the current working version.
To view the task details:
Navigate to the Schedule of Values page.
Click the Task Details icon under the Task Details column of the SOV line for which you want to view the tasks. The Task Details page appears. This page provides a view of the metrics for the tasks associated to the SOV line. You can view the details down to the lowest level tasks. The Task Details page also displays task details such as task name, total planned cost and quantity, ITD quantity and cost, BCWP, actual cost, forecast quantity, ETC, and so on. You can also view the Earned Value Measures, Cost Performance Index (CPI), Schedule Performance Index (SPI) and To Complete Performance Index (TCPI) , calculated at the SOV line level.
To view the periodic details:
Navigate to the Schedule of Values page.
Click the Periodic Details icon under the Task Details column of the SOV line for which you want to view the distributed periodic quantities. The SOV Details page appears and displays the periodic details such as period name, planned and actual work quantity.