Guía del servicio de datos de Oracle® Solaris Cluster para Oracle Database

Salir de la Vista de impresión

Actualización: Septiembre de 2014
 
 

Configuraciones de ejemplo de Oracle ASM con HA para Oracle Database

Este apéndice contiene diagramas en los que se explican varias configuraciones de ejemplo de Oracle Automatic Storage Management (Oracle ASM) con HA para Oracle Database. Los diagramas de esta sección ofrecen información acerca de las dependencias entre los recursos de HA para Oracle Database y los servicios de Oracle ASM.

Oracle ASM en cluster con grupos de discos en cluster

Esta sección contiene configuraciones de ejemplo de bases de datos Oracle de única instancia con instancias de Oracle ASM en cluster y grupos de discos de Oracle ASM en cluster. Hay dos diagramas, y el segundo es la continuación del primero.

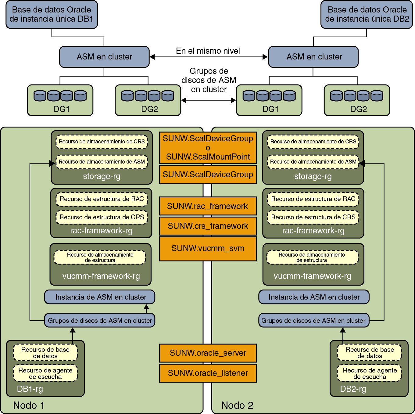
El siguiente diagrama representa instancias de Oracle ASM en cluster que atienden a dos bases de datos Oracle de única instancia, DB1 y DB2 en Node1. Las bases de datos DB1 o DB2 pueden utilizar uno de los grupos de discos de Oracle ASM DG1 y DG2, o ambos grupos de discos, puesto que son grupos de discos de Oracle ASM en cluster. En la parte superior del diagrama, se muestran las relaciones de las instancias de Oracle Database con las instancias en cluster de Oracle ASM en Node1 y Node2. Las instancias de Oracle ASM en cluster gestionan dos grupos de discos de Oracle ASM en ambos nodos al mismo tiempo. La parte inferior del diagrama representa el grupo de recursos y los recursos existentes de Oracle Solaris Cluster para las bases de datos Oracle de única instancia, así como sus requisitos para servicios de Oracle ASM en cluster.

El cuadro con puntos representa los recursos existentes de HA para Oracle Database con los nuevos recursos de Oracle ASM. Las flechas representan las nuevas dependencias entre servicios de HA para Oracle Database y servicios de Oracle ASM en cluster.

Figura C-1  Oracle ASM en cluster con grupos de discos en cluster [1]

image:Diagrama en el que se muestra a Oracle ASM en cluster con grupos de discos en cluster 1

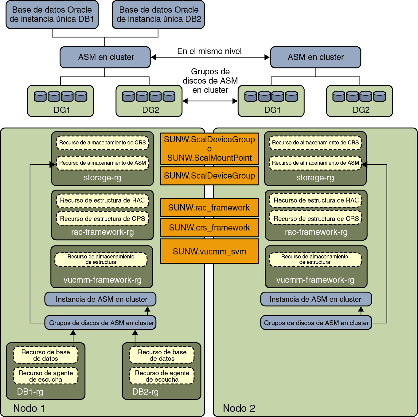
En el diagrama siguiente, una base de datos de Oracle de instancia única (DB2) que comparte grupos de discos de Oracle ASM (DG1 y DG2) se ejecuta en Node2 después del failover de los grupos de recursos DB2-rg a Node2. En la parte superior del diagrama, se muestran las relaciones de las instancias de Oracle Database con las instancias en cluster de Oracle ASM en Node1 y Node2. Las instancias de Oracle ASM en cluster gestionan dos grupos de discos de Oracle ASM en ambos nodos al mismo tiempo. La parte inferior del diagrama representa el grupo de recursos y los recursos existentes de Oracle Solaris Cluster para las bases de datos Oracle de única instancia, así como sus requisitos para servicios de Oracle ASM en cluster. Si el tipo de almacenamiento es RAID de hardware, no se requieren los tipos de recursos SUNW.ScaleDeviceGroup y SUNW.rac_svm.

Figura C-2  Oracle ASM en cluster con grupos de discos en cluster [2]

image:Diagrama en el que se muestra a Oracle ASM en cluster con grupos de discos en cluster 2