C 停止時間が短縮されたアップグレード・プロセスについて
停止時間が短縮されたアップグレードを実行する場合は、Oracle Fusion Middlewareのアップグレード・プロセスの概要に関するフローチャートとロードマップを再確認します。
停止時間が短縮されたアップグレード・プロセスは、標準のFusion Middlewareアップグレード・プロセスとは異なります。このタイプのアップグレードでは、停止時間が短縮されたアップグレードを実現するために、少なくとも2ノードのクラスタ環境が必要であり、1つのノードが常に稼働するようにローリング方式で実行されます。標準のアップグレード・フローでは、アップグレードを開始する前にすべてのサーバーおよびプロセスが停止します。
- データベース・スキーマをバックアップします。
- ドメイン・ディレクトリおよびアプリケーション・ディレクトリをバックアップします。
- UI/同様のカスタマイズをバックアップします。
バックアップの詳細は、「完全なバックアップの作成」を参照してください。
必要なバックアップを作成した後、以前のバージョンのソフトウェアをアンインストールして、新しい製品ディストリビューションのインストールに空のOracleホームを使用できるようにします。これが、2つのアップグレード・プロセスの主な違いです。また、製品でスキーマまたは構成(あるいはその両方)のアップグレードが必要な場合は、アップグレード・アシスタントを2回(スキーマのアップグレードと構成のアップグレードにそれぞれ1回ずつ)実行する必要があります。
ノート:
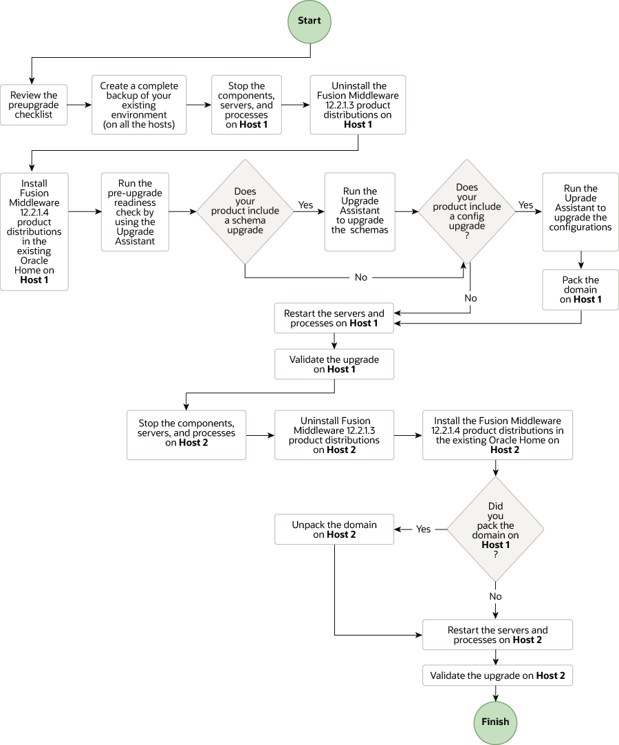
Oracle Fusion Middleware 12c (12.2.1.3)から停止時間の短縮アップグレードがサポートされるようになりました。サポートされているFusion Middleware 11gまたは12c (12.2.1.2.0以前)リリースからアップグレードする場合、またはマルチノードの環境がない場合、停止時間が短縮されたアップグレードを実行できません。12c (12.1.3または12.2.1.2)から停止時間の短縮アップグレードを実行するには、まず、標準アップグレード・プロセスを使用して、12.2.1.3にアップグレードする必要があります。「Oracle Fusion Middleware Infrastructureのアップグレード(以前の12cリリースから)」を参照してください。表C-1 Oracle Fusion Middleware 12c (12.2.1.3.0)リリースの停止時間が短縮されたアップグレードを実行するためのタスク
| タスク | 説明 |
|---|---|
|
必須 停止時間が短縮されたアップグレードを開始する前に、必要なアップグレード前タスクを実行する必要があります。 |
アップグレード前タスクには、アップグレード前チェックリストの確認、Oracleホーム、ドメイン・ディレクトリおよびコンポーネント・スキーマのバックアップ、および適切なJDKバージョンの使用が含まれます。 アップグレード前タスクの完全なリストは、「開始前に完了しておく必要がある必須タスク」を参照してください。 |
|
必須 すべてのホストで、既存の環境の完全なバックアップを作成します。 |
「完全なバックアップの作成」を参照してください。 |
|
必須 ホスト1でサーバーおよびプロセスを停止します。 |
アップグレード・プロセスの開始前に、ホスト1上のすべてのサーバー、コンポーネントおよびプロセスを停止します。 「ホスト1でのコンポーネント、サーバーおよびプロセスの停止」を参照してください。 |
|
必須 ホスト1でFusion Middleware 12c (12.2.1.3.0)製品ディストリビューションをアンインストールします。 |
Fusion Middleware Infrastructure 12c (12.2.1.4.0)を同じディレクトリにインストールできるように、既存の 「ソフトウェアのアンインストール」を参照してください。 |
|
必須 12c (12.2.1.4.0)製品ディストリビューションをホスト1上の既存のOracleホームにインストールします。 |
Oracle Universal Installerを使用して、Oracle Fusion Middleware Infrastructure 12c (12.2.1.4.0)をインストールします。12c (12.2.1.4.0)製品ディストリビューションを同じ |
|
省略可能 準備状況チェックを実行します。 |
アップグレード・アシスタントを使用した準備状況チェックの実行は、アップグレード前の環境について、アップグレードの準備が整っているかどうかを判断する際に役立ちます。 「アップグレード前の準備状況チェックの実行」を参照してください。 |
|
必須 ご使用の製品に該当する場合は、アップグレード・アシスタントを使用して、ホスト1で個別にスキーマおよび構成のアップグレードを実行します。 |
「製品スキーマおよびコンポーネント構成のアップグレード」を参照してください。 12c (12.2.1.4.0)にアップグレードできるスキーマおよびコンポーネント構成のリストは、『Upgrade Assistantによるアップグレード』の次の項を参照してください
|
|
必須 製品に構成のアップグレードが含まれていた場合は、ホスト1でドメインをパックします。 |
「ホスト1でのドメインのパック」を参照してください。 |
|
必須 ホスト1でサーバーおよびプロセスを再起動します。 |
アップグレード・プロセスは完了です。この時点で、サーバー、コンポーネントおよびプロセスを再起動できます。 |
|
必須 ホスト1でアップグレードを検証します。 |
アップグレードが完了したら、アップグレードの検証タスクを実行します。 「アップグレードの検証」を参照してください。 |
|
必須 ホスト2でサーバーおよびプロセスを停止します。 |
アップグレードの開始前に、ホスト2上のシステム・コンポーネント、管理対象サーバーおよびノード・マネージャを停止する必要があります。 「ホスト2でのコンポーネント、サーバーおよびプロセスの停止」を参照してください。 |
|
必須 ホスト2でFusion Middleware Infrastructure 12c (12.2.1.3.0)をアンインストールします。 |
Fusion Middleware Infrastructure 12c (12.2.1.4.0)を同じディレクトリにインストールできるように、既存の 「ソフトウェアのアンインストール」を参照してください。 |
|
必須 Fusion Middleware Infrastructure 12c (12.2.1.4.0)およびホスト2のドメインで実行するその他の製品ディストリビューションをインストールします。 |
「ホスト2の既存のOracleホームでのソフトウェアのインストール」を参照してください。 |
|
必須 ホスト2でサーバーおよびプロセスを再起動します。 |
アップグレードが完了したら、サーバーおよびプロセスを再起動します。 「管理対象サーバーおよびプロセスの再起動」を参照してください。 |
|
必須 ホスト2でアップグレードを検証します。 |
サーバーおよびプロセスを再起動した後、アップグレードの検証タスクを実行します。 「アップグレードの検証」を参照してください。 |
- 停止時間が短縮されたアップグレードの実行
Fusion Middleware 12c (12.2.1.3)リリースからアップグレードする場合、このプロセスを使用することにより、すべてのサーバーを同時にシャットダウンせずにマルチノード・ドメインをアップグレードできます。 - アップグレードの検証
すべてのホストでアップグレードが完了したら、標準的なアップグレードの検証タスクを実行して、すべてのコンポーネントが期待どおりに引き続き機能することを確認します。
停止時間の短縮アップグレード
Fusion Middleware 12c (12.2.1.3)リリースからアップグレードする場合、このプロセスを使用することにより、すべてのサーバーを同時にシャットダウンせずにマルチノード・ドメインをアップグレードできます。
この項で説明する手順は、Oracle Fusion Middleware Standardインストール・トポロジ(SIT)に基づいており、マルチノード環境を使用している必要があります。Oracle Fusion Middleware Infrastructureの標準インストール・トポロジには、2台の管理対象サーバーを含む1つのクラスタと管理サーバーが1台の標準的なWebLogic Serverドメインがあります。ホスト1は、管理サーバーを使用してホスト上で実行される手順の説明、 ホスト2は、他の管理対象サーバー・ホストで実行される手順の説明に使用されます。環境内に2つ以上のホストが含まれる場合、追加のノードごとに手順を必ず完了してください。
開始前に完了しておく必要がある必須タスク
停止時間の短縮アップグレードを開始する前に、次の点を確認してください:
- デプロイメントのコンポーネントのアップグレード前チェックリストを確認します。チェックリストは、コンポーネント別のアップグレード・ガイドに記載されています。一部の製品では、アップグレードの実行前に追加のステップが必要になる場合があります。
- アップグレードを実行する前に、Oracleホーム(すべてのノード)、ドメイン・ディレクトリ全体(すべてのノード)およびコンポーネント・スキーマの完全なバックアップ作成します。ドメイン・ディレクトリに加えて、UIカスタマイズのバックアップおよびアプリケーション・ディレクトリを作成することもお薦めします。「完全なバックアップの作成」を参照してください。
- このリリースに適切なJDKバージョンを使用していることを確認してください。このリリースでは、正しいバージョンはjdk1.8.0_211です
- 共有コンポーネント・ディレクトリをアップグレードする場合は、アップグレード前に共有ディレクトリの内容をバックアップしてください。構成のアップグレードにより、これらのディレクトリが変更されます。
- バックアップに、
setStartupEnv.shなどの変更されたスクリプトが含まれていることを確認します。アップグレードにより、カスタマイズされたファイルが上書きされ、変更が失われます。
ホスト1でのアップグレードの実行
管理サーバーをホストし、デプロイメント用のプライマリ・マシンとして機能するマシン上で、次のタスクを実行します。
- ホスト1でのコンポーネント、サーバーおよびプロセスの停止
管理サーバー、すべての管理対象サーバーおよびノード・マネージャ(実行されている場合)を含むすべてのシステム・コンポーネント、プロセスおよびサーバーを停止する必要があります。 - ソフトウェアのアンインストール
ローリング・アップグレードを実行する場合、アップグレード前に新しいバイナリをインストールするために空のディレクトリが必要です。 - Oracle Fusion Middleware Infrastructureのインストール
アップグレードを開始する前に、既存のOracleホームからソフトウェアをアンインストールしてから、Oracle Universal Installerを使用して、ターゲット・システム上の同じOracleホームに12c (12.2.1.4.0)製品ディストリビューションをインストールします。 - アップグレード前の準備状況チェックの実行
アップグレードにかかわる潜在的な問題を特定するために、アップグレード・プロセスの開始前に、準備状況チェックの実行をお薦めします。準備状況チェックによって、アップグレードにかかわる潜在的な問題をすべて検出できるわけではない点に注意してください。準備状況チェックのレポートが成功を示していても、アップグレードが失敗することもあります。 - 製品スキーマおよびコンポーネント構成のアップグレード
Fusion Middleware 12c (12.2.1.4.0)へのアップグレード時に、製品コンポーネントにスキーマまたは構成(あるいはその両方)のアップグレードが含まれている場合、アップグレード・アシスタントを使用して、ホスト1でサポートされている製品スキーマおよびコンポーネント構成をアップグレードする必要があります。 - ホスト1でのドメインのパック
製品コンポーネントの構成アップグレードを実行したら、packコマンドを使用してホスト1のドメインをパックする必要があります。 - ホスト1でのノード・マネージャ、管理サーバー、管理対象サーバーおよびコンポーネントの再起動
アップグレード後、コンポーネント、サーバーおよびプロセスを正しい順序で再起動する必要があります。
親トピック: 停止時間の短縮アップグレードの実行
ホスト1でのコンポーネント、サーバーおよびプロセスの停止
管理サーバー、すべての管理対象サーバーおよびノード・マネージャ(実行されている場合)を含むすべてのシステム・コンポーネント、プロセスおよびサーバーを停止する必要があります。
ノート:
この項内の手順では、WLSTコマンドラインまたはスクリプトを使用してコンポーネント、サーバーおよびプロセスを停止する方法を説明します。また、Oracle Fusion Middleware ControlとOracle WebLogic Server管理コンソールを使用することもできます。- システム・コンポーネント(ある場合)
- 管理対象サーバー
- 管理サーバー
- ノード・マネージャ
親トピック: ホスト1でのアップグレードの実行
システム・コンポーネントの停止
Oracle HTTP Serverなどのシステム・コンポーネントを停止するには、stopComponentスクリプトを使用します:
(UNIX) DOMAIN_HOME/bin/stopComponent.sh component_name
(Windows) DOMAIN_HOME\bin\stopComponent.cmd component_nameソフトウェアのアンインストール
ローリング・アップグレードを実行する場合、アップグレード前に新しいバイナリをインストールするために空のディレクトリが必要です。
ノート:
upperstackのコンポーネントを先に削除してから、JRFを削除する必要があります。JRFを削除したら、残りのファイルをバックアップし、ディレクトリ内のすべてのファイルを削除します。インストール・ディレクトリは空である必要があります。既存のORACLE_HOMEからソフトウェアを削除するには、この項の手順に従います。このディレクトリに新しいソフトウェアを再インストールします。
アンインストール・モードでOracle Universal Installerを起動するには、次のコメントを実行します。
UNIX: ORACLE_HOME/oui/bin/deinstall.sh
Windows: ORACLE_HOME\oui\bin\deinstall.cmd
サイレント(コマンドライン)モードで製品をアンインストールする場合は、『Oracle Universal Installerによるソフトウェアのインストール』のサイレント・アンインストールでのOracle Universal Installerの実行に関する項を参照してください。
親トピック: ホスト1でのアップグレードの実行
Oracle Fusion Middleware Infrastructureのインストール
アップグレードを開始する前に、既存のOracleホームからソフトウェアをアンインストールしてから、Oracle Universal Installerを使用して、ターゲット・システム上の同じOracleホームに12c (12.2.1.4.0)製品ディストリビューションをインストールします。
アップグレード中に各ホストに製品ディストリビューションをインストールする必要があります。
ノート:
アップグレードの開始ポイントが12c (12.2.1.3.0)でない場合は、停止時間が短縮されたアップグレードを使用しないでください。親トピック: ホスト1でのアップグレードの実行
アップグレード前の準備状況チェックの実行
アップグレードにかかわる潜在的な問題を特定するために、準備状況チェックを実行してから、アップグレード・プロセスを開始するようにしてください。準備状況チェックによって、アップグレードにかかわる潜在的な問題をすべて検出できるわけではない点に注意してください。準備状況チェックのレポートが成功を示していても、アップグレードが失敗することもあります。
- アップグレード前の準備状況チェックの実行について
Upgrade Assistantを-readinessモードで実行することで、実際のアップグレードを実行する前に問題を検出できます。Upgrade Assistantを使用すると、準備状況チェックはGUIモードで実行できます。また、レスポンス・ファイルを使用するとサイレント・モードで実行できます。 - 準備状況モードでのUpgrade Assistantの起動
-readinessパラメータを使用して、Upgrade Assistantを準備状況モードで起動します。 - Upgrade Assistantでの準備状況チェックの実行
Upgrade Assistantの各画面を通じて、アップグレード前の準備状況チェックを完了します。 - 準備状況レポートの理解
ドメインの準備状況チェックを実行した後、レポートを確認してアップグレードを成功させるためのアクションをとる必要があるかどうかを判断します。
親トピック: ホスト1でのアップグレードの実行
アップグレード前の準備状況チェックの実行について
-readinessモードでUpgrade Assistantを実行すると、実際のアップグレードを実行する前に問題を検出できます。Upgrade Assistantを使用すると、準備状況チェックはGUIモードで実行できます。また、レスポンス・ファイルを使用するとサイレント・モードで実行できます。
Upgrade Assistantの準備状況チェックは、サポート対象の開始ポイントにあるFusion MiddlewareのスキーマとWebLogicドメインの構成について、読取り専用のアップグレード前確認を実行します。この確認は、読取り専用の操作です。
準備状況チェックでは、フォーマットされ、タイムスタンプの付けられた準備状況レポートが生成され、実際のアップグレードを試みる前に潜在的な問題に対処できます。問題が検出されない場合は、アップグレード・プロセスを開始できます。アップグレードを実行する前に、このレポートを詳細に確認することをお薦めします。
準備状況チェックは、既存のOracle Fusion Middlewareドメインがオンライン(他のユーザーがアクティブに使用している間)であっても、オフラインであっても実行できます。
準備状況チェックは、実際のアップグレードの実行前に、何度でも実行できます。ただし、アップグレードの実行後には、準備状況チェックを実行しないでください。これは、レポートの結果が、アップグレード前の準備状況チェックとは異なることがあるためです。
ノート:
パフォーマンスへの影響を避けるため、準備状況チェックはピーク時以外に実行するようにしてください。
親トピック: アップグレード前の準備状況チェックの実行
準備状況モードでのUpgrade Assistantの起動
-readinessパラメータを使用して、準備状況モードでUpgrade Assistantを起動します。
Upgrade Assistantのパラメータ
コマンドラインからアップグレード・アシスタントを起動するときに、追加のパラメータを指定できます。
表C-2 アップグレード・アシスタントのコマンドライン・パラメータ
| パラメータ | 必須またはオプション | 説明 |
|---|---|---|
|
|
準備状況チェックの場合は必須
ノート: 準備状況チェックはスタンドアロン・インストール上で実行できません(WebLogic Serverの管理対象でありません)。 |
アップグレードの準備状況チェックを実行します(実際のアップグレードは実行しません)。 スキーマと構成がチェックされます。
|
|
|
オプション |
スキーマの同時アップグレードまたはスキーマの準備状況チェックに使用可能なスレッドの数を特定します。 値は、1 - 8の正の整数である必要があります。デフォルトは4です。 |
|
|
サイレント・アップグレードまたはサイレント準備状況チェックの場合は必須 |
レスポンス・ファイルに保存した入力を使用して、Upgrade Assistantを実行します。このレスポンス・ファイルは、GUIモードでUpgrade Assistantを実行したときの入力データから生成されます。このパラメータを使用すると、アップグレード・アシスタントはサイレント・モード(アップグレード・アシスタントの画面表示なし)で実行されます。 |
|
|
オプション |
調査フェーズを実行しますが、実際のアップグレードは実行しません。
|
|
|
オプション |
次のいずれかの属性を指定して、ログイン・レベルを設定します。
デフォルトのロギング・レベルは
|
|
|
オプション |
アップグレード・ログ・ファイルと一時ファイルのデフォルトの場所を設定します。Upgrade Assistantによってログ・ファイルおよび一時ファイルが作成される、既存の書込み可能なディレクトリを指定する必要があります。 デフォルトの場所は次のとおりです。 (UNIX)
(Windows)
|
|
|
オプション |
すべてのコマンドライン・オプションを表示します。 |
Upgrade Assistantを使用した準備状況チェックの実行
Upgrade Assistantの各画面を通じて、アップグレード前の準備状況チェックを完了します。
親トピック: アップグレード前の準備状況チェックの実行
準備状況レポートの理解
ドメインの準備状況チェックを実行した後、レポートを確認してアップグレードを成功させるためのアクションをとる必要があるかどうかを判断します。
準備状況レポート・ファイルの形式は、次のとおりです。
readiness_timestamp.txt
timestampは、準備状況チェックが実行された日時を示します。
準備状況レポートには、次に示す情報が含まれています。
表C-3 準備状況レポートの要素
| レポートの情報 | 説明 | 必要なアクション |
|---|---|---|
| 全体的な準備状況ステータス: SUCCESSまたはFAILURE | レポートの上部に、準備状況チェックが合格したか1つ以上のエラーで完了したかが示されます。 | 1つ以上のエラーが発生してレポートが完了した場合、アップグレードを試みる前に、FAILを検索し、障害の原因となった問題を修正します。準備状況チェックは、アップグレードする前に必要に応じて何度でも再実行できます。 |
|
タイムスタンプ |
レポートが生成された日付と時刻です。 |
必要なアクションはありません。 |
|
ログ・ファイルの場所
|
生成されたログ・ファイルのディレクトリの場所です。 |
必要なアクションはありません。 |
|
準備状況レポートの場所
|
生成された準備状況レポートのディレクトリの場所です。 |
必要なアクションはありません。 |
|
チェックされたコンポーネントの名前 |
チェックに含まれるコンポーネントの名前およびバージョンとステータス。 |
ドメインに、このリリースにアップグレードできないSOAコア拡張機能などのコンポーネントが含まれる場合は、アップグレードを試行しないでください。 |
|
チェックされたスキーマの名前 |
チェックに含まれるスキーマの名前および現在のバージョンとステータス。 |
スキーマのバージョン番号をレビューします。ドメインに、このリリースにアップグレードできないスキーマが含まれる場合は、アップグレードを試行しないでください。 |
|
個別のオブジェクトのテスト・ステータス: FAIL |
準備状況チェックのテストで、特定のオブジェクトに問題が検出されています。 |
失敗した問題がすべて解決するまでアップグレードしないでください。 |
|
個別のオブジェクトのテスト・ステータス: PASS |
準備状況チェックのテストでは、特定のオブジェクトに問題が検出されませんでした。 |
準備状況チェック・レポートに「成功」ステータスのみが表示されている場合は、環境をアップグレードできます。ただし、準備状況チェックでは、ハードウェアやアップグレード時の接続性などの外部環境に関する問題を検出することはできません。アップグレードの進捗を常に監視する必要があります。 |
| <オブジェクト>の準備状況チェックの完了ステータス: FAILURE | 準備状況チェックで、スキーマ、索引またはデータ型などの特定のオブジェクトに対して解決する必要がある1つ以上のエラーが検出されました。 | 失敗した問題がすべて解決するまでアップグレードしないでください。 |
| <オブジェクト>の準備状況チェックの完了ステータス: SUCCESS | 準備状況チェック・テストによって問題が検出されませんでした。 | 必要なアクションはありません。 |
Upgrade readiness check completed with one or more errors.
This readiness check report was created on Tue May 30 11:15:52 EDT 2016
Log file is located at: NEW_ORACLE_HOME/oracle_common/upgrade/logs/ua2016-05-30-11-14-06AM.log
Readiness Check Report File: NEW_ORACLE_HOME/oracle_common/upgrade/logs/readiness2016-05-30-11-15-52AM.txt
Starting readiness check of components.
Oracle Metadata Services
Starting readiness check of Oracle Metadata Services.
Schema User Name: DEV11_MDS
Database Type: Oracle Database
Database Connect String: machinename@yourcompany.com
VERSION Schema DEV11_MDS is currently at version 12.1.1.1.0. Readiness checks will now be performed.
Starting schema test: TEST_REQUIRED_TABLES Test that the schema contains all the required tables
Completed schema test: TEST_REQUIRED_TABLES --> Test that the schema contains all the required tables +++ PASS
Starting schema test: TEST_REQUIRED_PROCEDURES Test that the schema contains all the required stored procedures
EXCEPTION Schema is missing a required procedure: GETREPOSITORYFEATURES
Completed schema test: TEST_REQUIRED_PROCEDURES --> Test that the schema contains all the required stored procedures +++ FAIL
Starting schema test: TEST_REQUIRED_VIEWS Test that the schema contains all the required database views
Completed schema test: TEST_REQUIRED_VIEWS --> Test that the schema contains all the required database views +++ PASS
Starting index test for table MDS_ATTRIBUTES: TEST_REQUIRED_INDEXES --> Test that the table contains all the required indexes
Completed index test for table MDS_ATTRIBUTES: TEST_REQUIRED_INDEXES --> Test that the table contains all the required indexes +++ PASS
Starting index test for table MDS_COMPONENTS: TEST_REQUIRED_INDEXES --> Test that the table contains all the required indexes
Completed index test for table MDS_TXN_LOCKS: TEST_REQUIRED_INDEXES --> Test that the table contains all the required indexes +++ PASS
Starting schema test: TEST_REQUIRED_TRIGGERS Test that the schema has all the required triggers
Completed schema test: TEST_REQUIRED_TRIGGERS --> Test that the schema has all the required triggers +++ PASS
Starting schema test: TEST_MISSING_COLUMNS Test that tables and views are not missing any required columns
Completed schema test: TEST_MISSING_COLUMNS --> Test that tables and views are not missing any required columns +++ PASS
Starting schema test: TEST_UNEXPECTED_TABLES Test that the schema does not contain any unexpected tables
Completed schema test: TEST_UNEXPECTED_TABLES --> Test that the schema does not contain any unexpected tables +++ PASS
Starting schema test: TEST_UNEXPECTED_PROCEDURES Test that the schema does not contain any unexpected stored procedures
Completed schema test: TEST_UNEXPECTED_PROCEDURES --> Test that the schema does not contain any unexpected stored procedures +++ PASS
Starting schema test: TEST_UNEXPECTED_VIEWS Test that the schema does not contain any unexpected views
Completed schema test: TEST_UNEXPECTED_VIEWS --> Test that the schema does not contain any unexpected views +++ PASS
Starting index test for table MDS_ATTRIBUTES: TEST_UNEXPECTED_INDEXES --> Test that the table does not contain any unexpected indexes
Completed index test for table MDS_ATTRIBUTES: TEST_UNEXPECTED_INDEXES --> Test that the table does not contain any unexpected indexes +++ PASS
Completed index test for table MDS_LABELS: TEST_UNEXPECTED_INDEXES --> Test that the table does not contain any unexpected indexes +++ PASS
Starting index test for table MDS_LARGE_ATTRIBUTES: TEST_UNEXPECTED_INDEXES --> Test that the table does not contain any unexpected indexes
Starting schema test: TEST_UNEXPECTED_TRIGGERS Test that the schema does not contain any unexpected triggers
Completed schema test: TEST_UNEXPECTED_TRIGGERS --> Test that the schema does not contain any unexpected triggers +++ PASS
Starting schema test: TEST_UNEXPECTED_COLUMNS Test that tables and views do not contain any unexpected columns
Completed schema test: TEST_UNEXPECTED_COLUMNS --> Test that tables and views do not contain any unexpected columns +++ PASS
Starting datatype test for table MDS_ATTRIBUTES: TEST_COLUMN_DATATYPES_V2 --> Test that all table columns have the proper datatypes
Completed datatype test for table MDS_ATTRIBUTES: TEST_COLUMN_DATATYPES_V2 --> Test that all table columns have the proper datatypes +++ PASS
Starting datatype test for table MDS_COMPONENTS: TEST_COLUMN_DATATYPES_V2 --> Test that all table columns have the proper datatypes
Starting permissions test: TEST_DBA_TABLE_GRANTS Test that DBA user has privilege to view all user tables
Completed permissions test: TEST_DBA_TABLE_GRANTS --> Test that DBA user has privilege to view all user tables +++ PASS
Starting schema test: TEST_ENOUGH_TABLESPACE Test that the schema tablespaces automatically extend if full
Completed schema test: TEST_ENOUGH_TABLESPACE --> Test that the schema tablespaces automatically extend if full +++ PASS
Starting schema test: TEST_USER_TABLESPACE_QUOTA Test that tablespace quota for this user is sufficient to perform the upgrade
Completed schema test: TEST_USER_TABLESPACE_QUOTA --> Test that tablespace quota for this user is sufficient to perform the upgrade +++ PASS
Starting schema test: TEST_ONLINE_TABLESPACE Test that schema tablespaces are online
Completed schema test: TEST_ONLINE_TABLESPACE --> Test that schema tablespaces are online +++ PASS
Starting schema test: TEST_DATABASE_VERSION Test that the database server version number is supported for upgrade
INFO Database product version: Oracle Database 11g Enterprise Edition Release 11.2.0.3.0 - 64bit Production
With the Partitioning, OLAP, Data Mining and Real Application Testing options
Completed schema test: TEST_DATABASE_VERSION --> Test that the database server version number is supported for upgrade +++ PASS
Finished readiness check of Oracle Metadata Services with status: FAILURE.
12.1.3.0バージョンのOracle Fusion Middleware IAU Schemasを実行しており、それらのスキーマが11g (11.1.1.7以上)または12c (12.1.2.0)からアップグレードされた場合、準備状況チェックが次のエラーで失敗する場合があります。
Starting index test for table IAU_COMMON: TEST_REQUIRED_INDEXES --> Test
that the table contains all the required indexes
INFO Audit schema index DYN_EVENT_CATEGORY_INDEX in table IAU_COMMON is
missing the required columns or index itself is missing. This maybe caused by
a known issue, anyway, this missing index will be added in 12.2.2 upgrade.
INFO Audit schema index DYN_EVENT_TYPE_INDEX in table IAU_COMMON is
missing the required columns or index itself is missing. This maybe caused by
a known issue, anyway, this missing index will be added in 12.2.2 upgrade.
INFO Audit schema index DYN_TENANT_INDEX in table IAU_COMMON is missing
the required columns or index itself is missing. This maybe caused by a known
issue, anyway, this missing index will be added in 12.2.2 upgrade.
INFO Audit schema index DYN_USER_INDEX in table IAU_COMMON is missing
the required columns or index itself is missing. This maybe caused by a known
issue, anyway, this missing index will be added in 12.2.2 upgrade.
INFO Audit schema index DYN_COMPONENT_TYPE_INDEX in table IAU_COMMON is
missing the required columns or index itself is missing. This maybe caused by
a known issue, anyway, this missing index will be added in 12.2.2 upgrade.
INFO Audit schema index DYN_USER_TENANT_INDEX in table IAU_COMMON is
missing the required columns or index itself is missing. This maybe caused by
a known issue, anyway, this missing index will be added in 12.2.2 upgrade.
Completed index test for table IAU_COMMON: TEST_REQUIRED_INDEXES --> Test
that the table contains all the required indexes +++ FAILノート:
準備状況レポートの欠落している索引に関するエラーは無視してもかまいません。これは既知の問題です。欠落している索引に対応するものが、スキーマのアップグレード操作時に追加されます。このエラーは、アップグレードするスキーマがRCUを使用して12cで作成された場合は発生しません。親トピック: アップグレード前の準備状況チェックの実行
製品スキーマおよびコンポーネント構成のアップグレード
Fusion Middleware 12c (12.2.1.4.0)へのアップグレード時に、製品コンポーネントにスキーマまたは構成(あるいはその両方)のアップグレードが含まれている場合、アップグレード・アシスタントを使用して、ホスト1でサポートされている製品スキーマおよびコンポーネント構成をアップグレードする必要があります。
手順については、「製品スキーマのアップグレード」および「ドメイン・コンポーネント構成のアップグレード」を参照してください。
親トピック: ホスト1でのアップグレードの実行
ホスト1でのドメインのパック
製品コンポーネントの構成アップグレードを実行したら、packコマンドを使用してホスト1のドメインをパックする必要があります。
「プライマリ・ノードのドメインのパック」を参照してください。
packコマンドの詳細は、『PackおよびUnpackコマンドによるテンプレートとドメインの作成』のPackコマンドに関する項を参照してください。
親トピック: ホスト1でのアップグレードの実行
ホスト1でのノード・マネージャ、管理サーバー、管理対象サーバーおよびコンポーネントの再起動
アップグレード後、コンポーネント、サーバーおよびプロセスを正しい順序で再起動する必要があります。
ノート:
この項内の手順では、WLSTコマンドラインまたはスクリプトを使用してサーバーおよびプロセスを起動する方法を説明します。また、Oracle Fusion Middleware ControlとOracle WebLogic Server管理コンソールを使用することもできます。『Oracle Fusion Middlewareの管理』の管理サーバーと管理対象サーバーおよびノード・マネージャの起動と再起動に関する項を参照してください。コンポーネントは、次の順序で起動する必要があります。
- ノード・マネージャ
- 管理サーバー
- 管理対象サーバー
- システム・コンポーネント
ノート:
ホスト1で次のコンポーネントのいずれも正常に起動できない場合は、残りのホストでアップグレードを続行しないでください。まず、ホスト1のコンポーネントの問題を解決する必要があります。ノート:
Windowsユーザーのみ: Windowsオペレーティング・システムでサーバーを再起動する場合、アップグレードしたドメインが解析例外で失敗する可能性があります。この解析エラーを修正するには、プロパティ-Doracle.xml.schema/Ignore_Duplicate_components=trueをサーバー起動スクリプトsetDomainEnv.cmdに追加します。
親トピック: ホスト1でのアップグレードの実行
ホスト2でのアップグレードの実行
ホスト1上でのアップグレードが完了したら、環境内の追加ホストごとに次のステップを実行します。標準トポロジ例には2つのホストのみが含まれますが、別のホストを使用することもできます。
- ホスト2でのコンポーネント、サーバーおよびプロセスの停止
ホスト2で実行されているシステム・コンポーネント、管理対象サーバーおよびノード・マネージャを停止する必要があります。 - ソフトウェアのアンインストール
ローリング・アップグレードを実行する場合、アップグレード前に新しいバイナリをインストールするために空のディレクトリが必要です。 - ホスト2の既存のOracleホームでのソフトウェアのインストール
ホスト2で、12c (12.2.1.3) Oracleホームからソフトウェアをアンインストールした後、12c (12.2.1.4)バイナリを同じOracleホームにインストールします。 - ホスト2でのドメインのアンパック
構成のアップグレードが完了した後、ホスト1でドメインをパックしました。ここで、unpackコマンドを使用して、ホスト2でドメインをアンパックする必要があります。 - 管理対象サーバーおよびプロセスの再起動
ホスト2でのアップグレードが完了したら、管理対象サーバーを再起動します。
親トピック: 停止時間の短縮アップグレードの実行
ホスト2でのコンポーネント、サーバーおよびプロセスの停止
ホスト2で実行されているシステム・コンポーネント、管理対象サーバーおよびノード・マネージャを停止する必要があります。
親トピック: ホスト2でのアップグレードの実行
ソフトウェアのアンインストール
ローリング・アップグレードを実行する場合、アップグレード前に新しいバイナリをインストールするために空のディレクトリが必要です。
ノート:
upperstackのコンポーネントを先に削除してから、JRFを削除する必要があります。JRFを削除したら、残りのファイルをバックアップし、ディレクトリ内のすべてのファイルを削除します。インストール・ディレクトリは空である必要があります。既存のORACLE_HOMEからソフトウェアを削除するには、この項の手順に従います。このディレクトリに新しいソフトウェアを再インストールします。
アンインストール・モードでOracle Universal Installerを起動するには、次のコメントを実行します。
UNIX: ORACLE_HOME/oui/bin/deinstall.sh
Windows: ORACLE_HOME\oui\bin\deinstall.cmd
サイレント(コマンドライン)モードで製品をアンインストールする場合は、『Oracle Universal Installerによるソフトウェアのインストール』のサイレント・アンインストールでのOracle Universal Installerの実行に関する項を参照してください。
親トピック: ホスト2でのアップグレードの実行
ホスト2の既存のOracleホームでのソフトウェアのインストール
ホスト2で、12c (12.2.1.3) Oracleホームからソフトウェアをアンインストールした後、12c (12.2.1.4)バイナリを同じOracleホームにインストールします。
デプロイメントの各ホストにソフトウェアをインストールする必要があります。ホスト1でソフトウェアをインストールするために使用したものと同じプロセスに従います。空のディレクトリで始まることを確認してください。
親トピック: ホスト2でのアップグレードの実行
ホスト2でのドメインのアンパック
構成のアップグレードが完了した後、ホスト1でドメインをパックしました。ここで、unpackコマンドを使用して、ホスト2でドメインをアンパックする必要があります。
「セカンダリ・ノードのドメインのアンパック」を参照してください。
unpackコマンドの詳細は、『PackおよびUnpackコマンドによるテンプレートとドメインの作成』のUnpackコマンドに関する項を参照してください。
親トピック: ホスト2でのアップグレードの実行
アップグレードの検証
すべてのホストでアップグレードが完了したら、標準的なアップグレードの検証タスクを実行して、すべてのコンポーネントが期待どおりに引き続き機能することを確認します。
「アップグレード後に実行するタスク」を参照してください。
ノート:
使用環境、構成およびプリファレンスに関連するタスクのみを実行してください。これらのタスクは、アップグレードが成功したことを検証する作業を支援することを目的としています。構成に基づいて追加のテストを実行することが必要な場合があります。失敗したアップグレードからのリカバリ
アップグレードに失敗した場合は、バックアップから環境をリストアする必要があります。バックアップした構成およびスクリプト・ファイルが含まれていることを確認します。(すべてのノードの)Oracleホーム、(すべてのノードの)ドメイン・ディレクトリ全体、およびコンポーネント・スキーマのバックアップをリストアします。また、ドメイン・ディレクトリに加えて、UIのカスタマイズとアプリケーション・ディレクトリもリストアする必要があります。
親トピック: 停止時間が短縮されたアップグレード・プロセスについて
