In today's turbulent markets, financial institutions require a better understanding of their risk-return, while strengthening competitive advantage and enhancing long-term customer value. Oracle Financial Services Analytical Applications (OFSAA) enable financial institutions to measure and meet risk-adjusted performance objectives, cultivate a risk management culture through transparency, lower the costs of compliance and regulation, and improve insight into customer behavior.
OFSAA uses industry-leading analytical methods, shared data models, and applications architecture to enable integrated risk management, performance management, customer insight, and compliance management. OFSAA actively incorporates risk into decision making, enables to achieve a consistent view of performance, promote a transparent risk management culture, and provide pervasive intelligence.
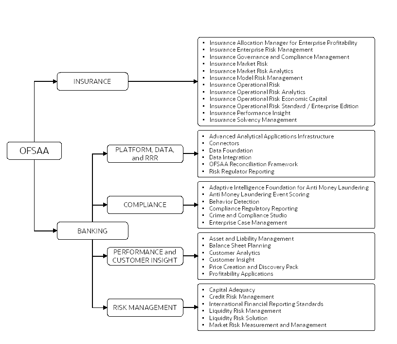
Oracle Financial Services Analytical Applications delivers a comprehensive, integrated suite of financial services analytical applications for both banking and insurance domains.
The following figure depicts the various application packs that are available across the OFSAA Banking and Insurance domains.
Figure 1: Application Packs of OFSAA

Description of Application Packs of OFSAA as follows
Topics:
· Oracle Financial Services Analytical Applications Infrastructure (OFSAAI)
· About the Oracle Financial Services Asset Liability Management Application Pack
· Installation and Upgrade Scenarios
Oracle Financial Services Analytical Applications Infrastructure (OFSAAI) powers the Oracle Financial Services Analytical Applications family of products to perform the processing, categorizing, selection and manipulation of data and information required to analyze, understand and report on specific performance, risk, compliance and customer insight issues by providing a strong foundation for the entire family of Oracle Financial Services Analytical Applications across the domains of Risk, Performance, Compliance and Customer Insight.
The OFSAA Infrastructure includes frameworks that operate on and with the Oracle Financial Services Analytical Applications Data Model and forms the array of components within the Infrastructure.
The OFSAA Infrastructure components or frameworks are installed as two layers; primarily, the metadata server and Infrastructure services run on one layer, while the UI and presentation logic runs on the other. The UI and presentation layer is deployed on any of the supported J2EE Servers.
The following figure depicts the various frameworks and capabilities that make up the OFSAA Infrastructure.
Figure 2: Components of OFSAAI

Description of Components of OFSAAI as follows
The current release of the OFSAA Infrastructure supports only the Single Instance installation for the Infrastructure components. However, the High Availability (HA) for the Database Server and (or) the Web application server clustering and deployment are supported in this release.
This release supports the Active-Passive model of implementation for OFSAAI components. For more information, see the Oracle Financial Services Analytical Applications Configuration for High Availability Best Practices Guide.
The following figure shows the Deployment Topology for the OFSAA Infrastructure.
Figure 3: The logical architecture implemented for OFSAAI Application Pack

Description of The logical architecture implemented for OFSAAI Application Pack as follows
OFS ALM Application Pack includes the following applications:
· Oracle Financial Services Analytical Applications Infrastructure (OFS AAI): powers the Oracle Financial Services Analytical Applications family of products to perform the processing, categorizing, selection and manipulation of data and information required to analyze, understand and report on specific performance, risk, compliance and customer insight issues by providing a strong foundation for the entire family of Oracle Financial Services Analytical Applications across the domains of Risk, Performance, Compliance and Customer Insight.
· Oracle Financial Services Asset Liability Management (OFS ALM): helps financial services institutions measure and monitor interest rate risk, liquidity risk, and foreign currency risk. This solution measures and models every loan, deposit, investment, and portfolio individually, using both deterministic and stochastic methods. Oracle Financial Services ALM is a next-generation solution fully integrated with Oracle’s Financial Services Analytical Applications and shares a common account level relational data model.
· Oracle Financial Services Asset Liability Management Analytics: provides timely and actionable insight for managing interest rate and liquidity risk, and transparency into critical issues.
The Oracle Financial Services Analytical Applications Infrastructure Extension (OFS AAIE) Pack adds a set of new advanced features for 8.1.0.0.0 Release across OFSAA applications. This pack can be installed on an OFSAA instance having one or more OFSAA application packs.
The Oracle Financial Services Analytical Applications Infrastructure Extension Pack includes the following advanced features and functionalities:
· Distributed Processing Capabilities
· Analytic Pipeline and Process models
· Attribution Analysis
· Content Management Interoperability Services
NOTE |
The pack is enabled by procurement of an additional license. For more information, see the OFS AAIE Release Notes and Installation Guide on the OHC. |
Release 8.1.0.0.0 of OFS ALM Pack supports fresh installation and also upgrade from versions 8.0.6.1.0 or 8.0.7.2.0.
The following illustration shows the sequence of steps you need to follow to perform the installation.

Description of Installation Overview as follows
Release 8.1.0.0.0 of OFS ALM supports various installation and upgrade scenarios. A high-level overview of the possible scenarios is provided in the following table. Detailed procedural steps are provided in the succeeding sections of this document.
Table 3: Release 8.1.0.0.0 Installation and Upgrade Scenarios
Scenario |
Installation and Upgrade Instructions |
Install OFS ALM Application Pack v8.1.0.0.0 |
1. Update the OFS_ALM_PACK.xml. 2. Update OFSAAI_InstallConfig.xml. 3. Configure the Schema Creator utility. Update OFS_ALM_SCHEMA_IN.xml file. 4. Run the Schema Creator utility. 5. Configure Manifest.xml (optional). 6. Update the Silent.props file present in the Release 8.1.x pack for OFS ALM Application Pack. 7. Trigger the installation. |
Install OFS ALM Application Pack v8.1.0.0.0 on an existing OFSAA Instance You have already installed an application pack from release 8.1.0.0.0 and now you want to install another application pack from Release 8.1.0.0.0. Example: OFS PFT Pack is already installed and now you want to install OFS ALM Pack. |
1. Update the OFS_ALM_PACK.xml file for the newly licensed OFS ALM Application Pack. 2. Run the Schema Creator utility ONLY for the newly licensed OFS ALM Application Pack. 3. Update the Silent.props file of the newly licensed OFS ALM Application Pack. 4. Trigger the installation. |
Upgrade from OFS ALM Release v8.0.x on AIX or Solaris x86 Operating System |
Release v8.1.0.0.0 of OFS ALM is not certified for AIX and Solaris x86 Operating Systems. If you are currently running OFSAA v8.0.x on AIX or Solaris x86 Operating Systems and plan to upgrade to Release v8.1.0.0.0, then you must migrate from AIX or Solaris x86 to Linux or Solaris SPARC. See the 2700084.1 for details. |
Upgrade OFS ALM Application pack from Previous version to v8.0.6.1.0 or v8.0.7.2.0 In this scenario, you are upgrading the application pack from earlier release to Release 8.1.0.0.0. Example: You are on release 8.0.2.0.0 and now want to upgrade to Release 8.1.0.0.0. |
1. Upgrade your current OFS ALM version to the OFS ALM v8.0.6.1.0 or v8.0.7.2.0 version. 2. Clone your existing environment to the v8.1.0.0.0 Tech Matrix. 3. Upgrade from OFS ALM v8.0.6.1.0 or v8.0.7.2.0 version to OFS ALM v8.1.0.0.0. 4. Run the Environment Check Utility tool and ensure that the hardware and software requirements are installed as per the Tech Matrix. 5. Update the OFS_ALM_PACK.xml file to enable ONLY the existing installed applications. 6. Update the Silent.props file present in the OFS ALM v8.1.0.0.0 installer pack. 7. Trigger the Release 8.1.0.0.0 installation. |
Upgrade ALM Application Pack from v8.0.6.1.0 or v8.0.7.2.0 to ALM Application Pack v8.1.0.0.0 Example: You are using an application pack in release 8.0.7.2.0 and now want to upgrade it to Release 8.1.0.0.0. |
1. Run the Environment Check Utility tool and ensure that the hardware and software requirements are installed as per the Tech Matrix. 2. Clone your existing environment to the v8.1.0.0.0 Tech Matrix. 3. Run the Environment Check Utility tool and ensure that the hardware and software requirements are installed as per the Tech Matrix. 4. Update the OFS_ALM_PACK.xml file to enable ONLY the existing installed applications. 5. Update the Silent.props file present in the OFS ALM v8.1.0.0.0 installer pack. 6. Trigger the Release 8.1.0.0.0 installation. |
Install OFS ALM BI Application v8.1.0.0.0 on an Existing OFS ALM Application Pack v8.1.0.0.0 Set up You have installed some applications from the Release 8.1.0.0.0 pack; in the future, you decide to include other applications from the same pack. Example: You have installed ALM application using the ALM Pack installer 8.1.x. Later, you decide to license ALMBI application, and want to install them using the same ALM Pack installer 8.1.x. |
If the Schema Creator output file (OFS_ALM_SCHEMA_OUTPUT.xml) was generated: 1. Update the OFS_ALM_PACK.xml file to disable the existing applications and enable the newly licensed OFS ALMBI application. 2. Update the Silent.props file present in the Release 8.1.x pack ONLY for the newly licensed OFS ALMBI application. 3. Trigger the Release 8.1.0.0.0 installation. If the Schema Creator output file was NOT generated: 4. Run the Schema Creator utility. NOTE: While defining the Schema details for the applications, provide the same Schema details exactly as given in the previous installation. After executing the OFS_ALM_SCHEMA_IN.xml file, the output file OFS_ALM_SCHEMA_OUTPUT.xml is generated. 5. Update the OFS_ALM_PACK.xml file to disable the existing applications and enable the newly licensed OFS ALMBI application. 6. Update the Silent.props file present in the Release 8.1.x pack ONLY for the newly licensed OFS ALMBI application. 7. Trigger the Release 8.1.0.0.0 installation. NOTE: Configuring the OFSAAI_InstallConfig.xml file is not required. |
|
You have one application from a pack on v8.0.6.1.0 or v8.0.7.2.0. You want new application from the same pack on v8.1.0.0.0. Example: You have installed OFS ALM application from Release 8.0.6.1.0 or 8.0.7.2.0. Now you want to install OFS ALMBI of Release 8.1.0.0.0. |
If the Schema Creator output file (OFS_ALM_SCHEMA_OUTPUT.xml) was generated: 1. Run the Environment Check Utility tool and ensure that the hardware and software requirements are installed as per the Tech Matrix. 2. Clone your existing environment to the 8.1.0.0.0 Tech Matrix. 3. Update the OFS_ALM_PACK.xml file to disable the existing applications and enable the newly licensed OFS ALMBI application. 4. Update the Silent.props file present in the Release 8.1.x pack ONLY for the newly licensed OFS ALMBI application. 5. Trigger the Release 8.1.0.0.0 installation. If the Schema Creator output file was NOT generated: 6. Run the Schema Creator utility. NOTE: While defining the Schema details for the newly licensed applications, provide the same Schema details exactly as given in the previous installation. After executing the Schema Creator utility, the output file OFS_ALM_SCHEMA_OUTPUT.xml is generated. 7. Update OFS_ALM_PACK.xml file to enable ONLY the newly licensed OFS ALMBI application. 8. Update the Silent.props file for the sections related to the newly licensed OFS ALMBI application. 9. Trigger the Release 8.1.0.0.0 installer. NOTE: Configuring the OFSAAI_InstallConfig.xml file is not required. This process upgrades the existing applications and installs the newly licensed applications. |